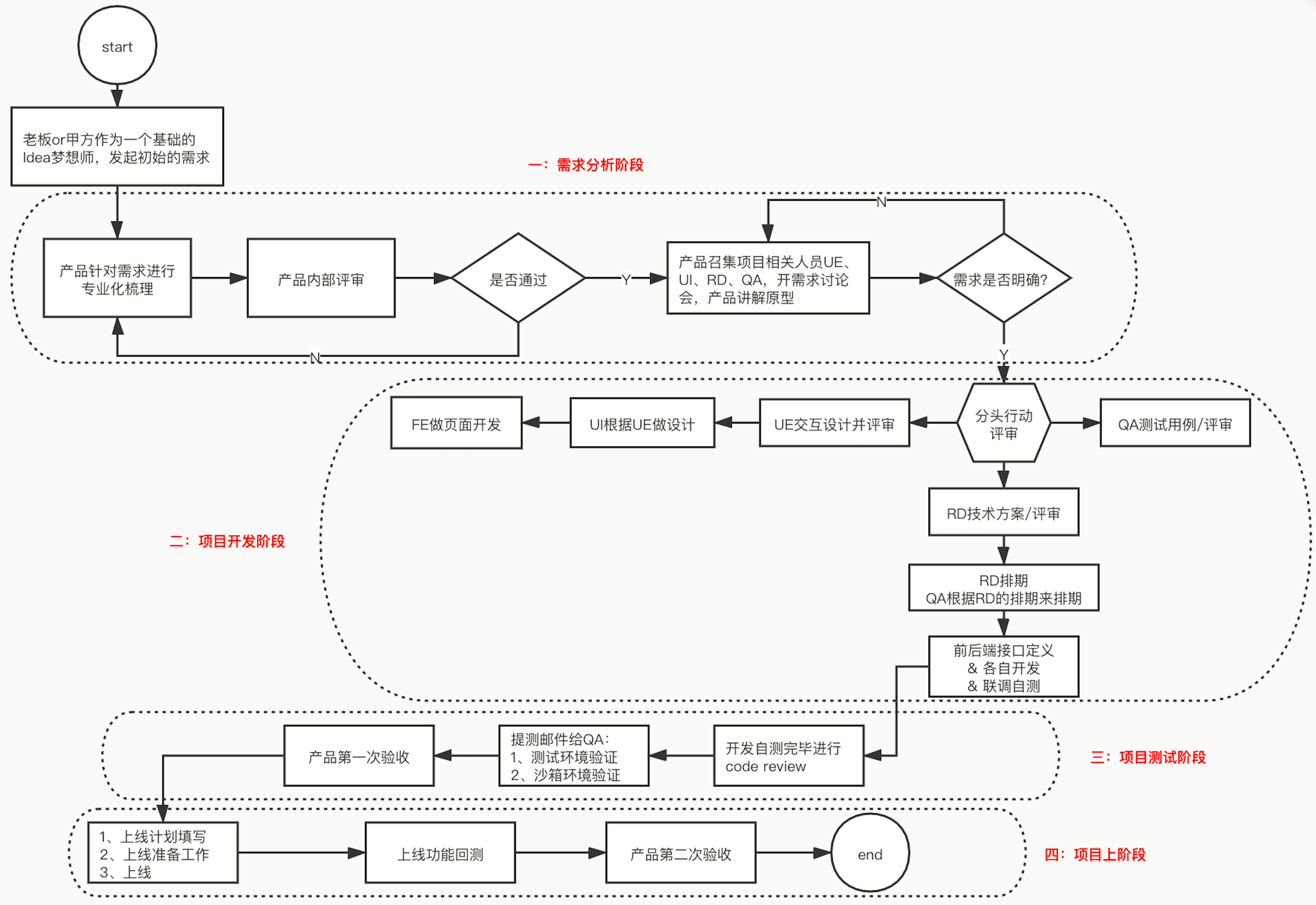
一.提出需求
1.PM(产品经理)提出产品需求,评估产品技术问题。
2.开发、测试等协同合作,确定产品上线时间。
二.开发项目阶段
2.1产品设计>>>PM、UE、UI
产品经理(PM)画出需求产品原型草图,这部分属于产品核心
交互式设计师(UE)根据草图画出产品原型图,结合用户感受,设计人性化,让用户爽,不要反人类化。
视觉设计师(UI)美化产品界面。
ps:
PM如果不画草图,就会:交互(UE)搞不懂产品,UI搞不懂交互,技术搞不懂UI逻辑
2.2前端设计>>>FD
理清楚需求,拿到UI设计图,设计出需要实现的效果
2.3后端开发>>>PD
首先设计数据库,把业务流层转换成表结构,理清表与表之间的关系,确定开发项目整体结构,前端、程序、数据库之间的对接方式。
考虑其他技术关键点,定制排期表、开发规范、代码规范、源码管理、版本管理、安全管理。
2.4开发
前后端各自开发,合并协调产品,进行自测,提交给测试人员。
2.5测试人员》》》QA
设计好测试环境用例,提出测试。一旦测试出bug,需要开发人员修复,不可接受耗时大的需求。
2.6运维人员》》》OP
运维人员准备上线,测试线上环境,如有bug,提交开发人员修改bug。上线以后,做好数据备份、监控、做好系统优化。
