哈希表,是根据 key 值直接进行数据访问的数据结构。即通过一个 hash 函数,将 key 转换成换成数组的索引值,然后将 value 存储在该数组的索引位置。如下图:

在 hash 表的结构设计中一般有 3 个关键问题需要解决:
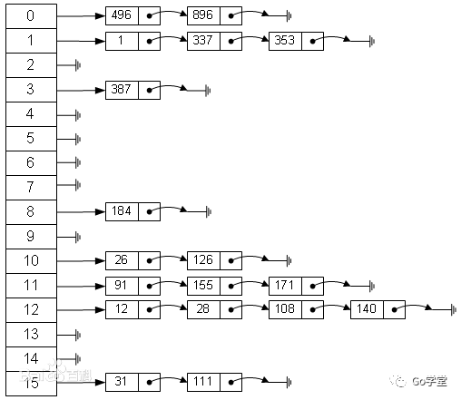
hash 冲突的解决一般采用拉链法(当然还有开放地址法等)。即当有两个不同的 key,经过 hash 函数,被 hash 到同一个位置的时候,不直接存储在该索引下,而是将该值加到链表中,以免覆盖第一个具有相同 hash 的 key 值。如下图,假设 a 和 b 的 hash 值相同。
对于第二个问题,在 go 中是通过位操作来解决的。即将 key 转换成 hash 值后,并不直接用 hash 作为索引,而是用 hash 和一个掩码值(一般是和底层数组个数或其相关的一个值)进行取模或位操作后得到对应数组的索引值。
第三个问题是涉及到空间增长和数据迁移,即重新分配更大的空间,将原有的 key 重新 hash 到新的空间的索引位置上。
本文主要介绍在 go 中实现 hash 表的底层数据结构以及 hash 冲突的解决。
首先,整体来看下 go 中整体 map 的数据结构。如下图:

如上图,我们得知在 map 的数据结构中主要包含 hmap,bmap 两个结构体。
在 go 中,我们初始化或创建一个 map 时,实际上是创建了一个 hmap 结构体。hmap 的完整数据结构如下:
type hmap struct {
count int //map中的元素个数
flags uint8
B uint8 //log_2的对数,即buckets的个数为2^B次方
noverflow uint16
hash0 uint32 //hash种子
buckets unsafe.Pointer //bucket数组指针
oldbuckets unsafe.Pointer //
nevacuate uintptr
extra *mapextra //溢出的buckets
}例如我们用如下语句创建一个 map 变量:
//创建一个容量为10的map
m := make(map[string]int, 16)创建的 hmap 结构如下:

在 hmap 结构中,有以下几个重要的字段:
根据上面的数据结构,我们可知,bucket 的个数=2^B 次方。那我们为什么需要这个 B 值呢?*因为我们需要用 B 值和 hash 值经过一定的运算后,得到 bucket 数组范围内的索引 index *。
我们在用 map 的时候,key 是一个字符串,经过 hash 函数后转换成数组的索引。但这个哈希后的数字不一定在 buckets 的数组范围内。比如,我们的 buckets 数组个数是 8 个,一个 key 经过哈希函数转换成的哈希值是 1378,那这个哈希值就不能直接作为 buckets 数组的索引来存储该 value。而且,我们也不能直接扩展该数组的空间来存储该值,这样将会浪费太多的空间。
所以,我们需要 B 和 hash 进行按位与操作,以此将 hash 值落到 bucket 数组的范围之内。在 go 中代码实现如下:
index := hash & (1 << B - 1)buckets 是 map 结构中的底层存储结构,buckets 本质上一个 bmap 类型的数组,即每个 bucket 指向一个 bmap 结构体。数组大小由 B 字段值决定。
type bmap struct {
tophash [8]uint8 //容量为8的数组,存储hash值的高位
keys [8]keyType //该字段是在运行时阶段自动加入的,在源码中并没有。
values [8]valueType //该字段是在运行时阶段自动加入的,在源码中并没有。
}在 bmap 结构体中,tophash 是一个固定容量的数组。值得注意的是 keys 和 values 的存储结构。key-value 的存储并不是我们常见的 key-value/key-value 存储,而是以 key0/key1/key2/.../key7/value0/value1/.../value7 格式存储的。即先存 8 个 key,再存 8 个 value。这主要是考虑在内存对齐方面,可以避免浪费内存。
map 的赋值操作如下:
m['apple'] = 'mac'赋值操作的目标,是将 apple 经过 hash 之后,找到对应的 bucket,并存储到 bmap 结构体中。
计算步骤如下:1、根据 key 生成 hash 值 2、根据 hash 和 B 计算 bucket 的索引 3、根据 bucket 索引和 bucketsize 计算得到 buckets 数组的起始地址 4、计算 hash 的高位值 top 5、在 tophash 数组中依次该 tophash 值是否存在,如果存在,并且 key 和存储的 key 相等,则更新该 key/value。如果不存在,则从 tophash 数组查找第一个空位置,保存该 tophash 和 key/value
场景一:tophash 数组未满,且 k 值不存在时,则查找空闲空间,直接赋值

场景二:tophash 数组未满,且 k 值已经存在,则更新该 k

场景三:tophash 数组已满,且 k 值不在当前的 bucket 的 tophash 中,则从 bmap 结构体中的 buoverflowt 中查找,并做更新或新增

由上面的赋值操作可知,当遇到 hash 冲突的时候,go 的解决方法是先在 tophash 的数组中查找空闲的位置,如果有空闲的位置则存入。如果没有空闲位置,则在 bmap 的 bucket 指针的 tophash 中继续查,依次循环,直到找不等于该 key 的空闲位置,依次循环,直到从 tophash 中找到一个空闲位置为止。

小结
1、Go中map的底层实现是hash表,主要由两个数据结构实现:hmap和bmap。
2、hmap中B的作用主要用来计算buckets数组的个数的。
3、buckets数组每个元素存储的bmap的结构体。在bmap结构中,每个bmap中至多存储8个key-value对。为了提高内存的利用率,key-value的存储格式是key0/key1/...key8/value0/value1/.../value8格式,而非key0/value0/key2/value2形式。
4、Go中的hash冲突采用拉链式方案解决。