
说到 ALK (间变性淋巴瘤激酶, Anaplastic Llymphoma Kinase) ,我们第一反应是什么? 没错,是癌症,Alk基因在不同类型的癌症中经常发生突变,在致癌驱动因素中有着相当重要的地位,但是 ALK 其他方面我们还知之甚少,这篇新的报道揭开了 ALK 鲜为人知的一面。
大多关于体重增加敏感性的研究都集中在肥胖易感遗传研究上,而奥地利 IMBA 研究所 Josef M. Penninger 和瑞士 Nestle 研究所 Nele Gheldof 的团队选择了反其道而行。
首先,研究人员对 Estonian 生物库中的新陈代谢健康的人群 (20-44 岁) 进行了全基因组关联分析 (Genome-Wide Association Study, GWAS),通过 BMI 指数分组,对比瘦子和正常体重控制组数据,找到了一些和瘦相关的基因位点,意外的发现其中一个变异位于Alk基因的第一个内含子上。


然后利用果蝇对候选基因进行优选排序,用 RNAi 介导的敲降对 5 个候选位点附近的 ~1Mb 内的 38 个基因敲降,并评估对果蝇全身甘油三酯水平的影响。多次重复试验证实了正常和高糖饮食中,Alk的敲降会导致甘油三酯水平的降低。

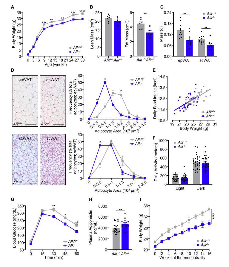
最后,研究人员在小鼠中进行验证。Alk敲除小鼠在运动、协调和平衡、痛觉、外表、生育能力、组织形态、血液成分、血清化学上对比控制组没有显著差异,Alk缺陷小鼠的皮下脂质积累减少,以同样条件喂养数周,Alk 缺陷小鼠表现出体瘦的表型,且脂联素水平升高,葡萄糖稳态改善,但食物摄入量和活动量没有变化。不仅如此,Alk 缺陷小鼠还表现出对饮食和瘦素突变诱导的肥胖的抵抗性。

为了进一步了解 ALK 介导的体重控制,研究人员检测了小鼠组织中 ALK mRNA 的表达,并观察到小脑、皮质、尤其是中枢神经系统的下丘脑中 ALK mRNA 的高水平表达。经过多重验证,发现 ALK 在中枢神经系统中起着控制体重和体重增加的作用。
作者认为,Alk 基因作为 "瘦子" 基因需要进一步研究,靶向 ALK 可能利于对抗肥胖。目前 ALK 抑制剂在癌症研究方向已经取得不错的成果,然而作为胰岛素受体亚群的一员,ALK 的功能研究还较少,该研究的发现也说明了 ALK 的抑制在癌症外其他方面治疗也极具潜力。
原文链接: Michael Orthofer, et al. Identification of ALK in Thinness. Cell. 2020 May 13;S0092-8674(20)30497-9.
MCE 部分 ALK 抑制剂
化合物 | 作用 |
|---|---|
Alectinib | 有效,选择性和口服的 ALK 抑制剂,其 IC50 为 1.9 nM |
Brigatinib | 有效,选择性的 ALK 抑制剂,IC50 值为 0.6 nM |
NVP-TAE 684 | 高效的,选择性的 ALK 抑制剂 |
GSK1838705A | 高效,可逆的 IGF-IR 和胰岛素受体 (insulin receptor) 抑制剂,也可抑制 ALK |
X-376 | 有效的高特异性 ALK 酪氨酸激酶抑制剂 (TKI) (IC50=0.61 nM) |
CEP-28122 mesylate salt | 高度有效的选择性 ALK 抑制剂, IC50 值为 1.9 ± 0.5 nM |
原创声明:本文系作者授权腾讯云开发者社区发表,未经许可,不得转载。
如有侵权,请联系 cloudcommunity@tencent.com 删除。
原创声明:本文系作者授权腾讯云开发者社区发表,未经许可,不得转载。
如有侵权,请联系 cloudcommunity@tencent.com 删除。