
👆点击“博文视点Broadview”,获取更多书讯



根据《2022年中国游戏产业报告》,2022年中国游戏市场实际销售收入2658.84亿元,同比下降10.33%。游戏用户规模6.64亿,同比下降0.33%。继2021年规模增长明显放缓之后,又出现过去八年来的首次下降,表明产业发展已进入存量市场时代。
在存量时代,游戏数据分析就显得格外重要。
数据分析可以帮助游戏业务人员了解用户和游戏当前的运营状态,提供决策的依据。做出正确决策的概率越高,意味着越有可能做出符合用户期待和市场需求的游戏,意味着游戏产品的市场表现可能更好,游戏厂商的收益可能更高。
下面以一个游戏案例,介绍如何通过数据分析驱动游戏决策,扭转游戏的市场表现。
案例:数据分析驱动决策,扭转游戏市场表现
A游戏团队早年做过不少广受好评的单机手游,游戏创意与制作水平得到用户的一致认可。他们推出的第一款强联网游戏,尽管制作水准仍然很高,但在不删档测试前期,游戏的市场表现却不如预期,其用户评价也完全不及之前的单机游戏。
通过查看游戏的核心指标,业务人员找到了游戏当前存在的主要问题:新用户的次日和3日留存率不高,而且付费总流水、ARPU(Average Revenue Per User,平均每用户收入)及付费渗透率等核心付费指标都不理想。
用户留存与付费情况都不佳,这对于一款游戏而言是相当致命的。
好在这款游戏本身质量还不错,而且当前处于测试前期,尚未进行大规模买量,如果能及时调整运营策略,仍然能扭转市场表现。
A游戏团队充分运用数据分析驱动游戏决策的方法论,最终制订了一系列颇为有效的优化措施,提升了用户的留存率与付费率。最终,游戏在公测后取得了不错的成绩。下面我们将详细介绍A游戏团队运用数据分析做决策的过程(下文以A游戏指代该团队的这个游戏项目)。
01
在进行决策前,必须确定要达到的目标。而数据分析在游戏决策中发挥的第一个关键作用,就是帮助决策人员制订一个可衡量的、有指导意义的目标。
A游戏的目标是“提升用户的前期留存率”“促进用户付费”,但是这样的目标比较笼统,做数据分析时很难找到合适的切入点,在决策被实施后也不容易评估效果。
运用数据分析,我们可以将这个目标改为与之息息相关的关键指标。比如:
量化决策目标,可以引导业务人员从与这些指标关联的游戏玩法切入,构思决策方案;在评估决策效果时,也可以以指标提升的幅度作为依据,更为直观、简便。
那么,可否将总体ARPU或者次日留存率等游戏核心指标作为决策的关键指标呢?这种做法存在问题,游戏核心指标基本上都是宏观指标,会受多种因素的影响,可能误导对决策效果的评估。我们可以采取两种方法。
A游戏处于测试阶段,显然更适合采用第二种方法。分析人员在选择更具体的指标时,采用了两种思路。
最终,分析人员制订了两个目标:“提升新增用户的首次付费率”与“提高新手引导漏斗的转化率”。
总的来说,通过数据分析制订可量化的、具有操作性的目标,既使得决策效果更易评估,也使得分析人员在进一步分析时,更容易提出假设,获取更多决策线索。
02
确定决策目标后,就要获取决策线索。决策线索可以分为主观线索与客观线索。
主观线索主要来源于经验,比如分析人员对业务的理解、对行业发展趋势的判断,以及过往决策的经验。而客观线索则主要来源于数据,可以是问卷调查的数据,也可以是用户实验的数据。
当然,数据分析是最重要的获取客观线索的方式,这也是数据分析驱动游戏决策的体现。
作为拟定决策方案时最重要的依据,决策线索必须具备以下三大要素。
所以,通过数据分析获取客观线索时,也需要考虑这三个要素。我们将介绍一套基于“假设检验”的分析流程,遵循这套流程可以较为全面地获取具有指导意义的客观线索。
下面将以“提升新增用户的首次付费率”这一决策目标的分析流程为例进行介绍。
整个分析流程由提出假设、选取指标进行验证、形成结论这三步组成,其核心是分析人员运用结构化思维对决策目标进行拆解,再运用业务化思维提出符合业务发展方向的假设。
在本例中,分析人员以“新增用户首次付费率较低”作为逻辑原点,推测用户的付费意愿不高,因此从付费意愿的角度出发,提出了三个方向:需求、供给与价格,再结合业务化思维,提出了以下三个待验证的假设。
接下来,就是运用指标来验证假设,确保决策线索的可信性。
如何选取合适的指标来验证假设呢?
有一个小窍门:每一个假设都会有一个业务切入点,比如上述的三个假设,其切入点分别为关键养成道具、钻石消耗渠道,以及付费金额与购得钻石数量之比,基于这些切入点来选指标就会更容易。比如,对于假设2,就可以选取用户在不同渠道的钻石消耗情况作为验证指标;对于假设3,则可以选取不同档位钻石的购买情况作为验证指标。
如果经过分析,所选择的指标无法支持假设,也先不要着急否定假设,还可以考虑用原指标的上下游指标再做一次分析。
比如,对于假设1,分析人员一开始选择分析道具的获取与消耗情况,发现关键养成道具的获取数明显大于消耗数,看起来并不存在道具供给不足的情况。
于是,分析人员转换思路,转而分析用户参与产出关键养成道具的关卡的情况,最终发现用户参与这些关卡的次数要远高于其他关卡,说明用户对于养成道具的需求是很大的。
可能因为每次养成道具的消耗数较大,用户需要攒一段时间才能消耗,因此用户的账户中一直保有一定数量的养成道具,从数据上来看就会出现养成道具的获取数高于消耗数的情况。
最后,基于分析结果形成结论。
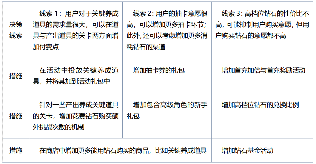
结论要有指导性,所以不能单纯以“某某假设成立”作为结论,而是要结合业务给出一定的指导意见,也就是提供决策线索。表1列出了A游戏的分析人员对三个假设的完整验证过程,可以看出,每一个假设的分析结论都包含了对业务的指导意见,可在拟定决策方案时参考。
表1 “新增用户首次付费率较低”的假设验证过程

无论假设是否成立,最终形成的结论都可以作为有效的决策线索,在后续拟定决策方案时使用。另外,还可以根据这些线索再提出假设,不断循环,直到无法提出新的假设为止。通过这样的方式,就可以确保决策线索的全面性,避免遗漏重要信息。
03
获取充分的决策线索后,就要拟定决策方案了,也就是确定实现决策目标的具体措施。
拟定决策方案是一个复杂的过程,对于不同的游戏类型及游戏所处的不同生命周期阶段,不同的业务人员可能会制订截然不同的决策方案。本文仅简单介绍如何拟定决策方案。
前面提到,决策线索应具备指导性,因此业务人员可以根据决策线索制订具体措施。
表2列出了A游戏的业务人员根据三条决策线索制订的具体措施。
表2 “提高新增用户首次付费率”的具体措施

从表2可以看出,一条决策线索可以引出许多具体措施,在考虑如何实施这些措施时,采用A/B测试或者灰度测试等更为敏捷的方式,既可以降低试错成本又能提高优化及迭代游戏的频率。
另外,可以综合考虑不同的决策线索来制订措施,比如综合考虑表2中的线索1和线索2,业务人员提出,在商店中加入关键养成道具,而且这些道具需要用钻石才能购买。
最后,还要注意现有数据能否评估决策效果。
如果现有数据存在遗漏,就要在制订决策方案时考虑好数据采集方案,并在调优措施上线时准备好数据采集的代码。比如,游戏的大型活动或新版本上线时,往往会推出一些新玩法或者新系统。
这些新内容与决策目标息息相关,因此必须提前规划对于这些新增内容该采集哪些数据,并在游戏新版本和活动上线时同步上线数据埋点,这样才能在第一时间评估决策效果。
04
实施决策方案后,还要再次通过数据分析来评估决策效果。在评估效果时,可以考虑两类指标。
第一类就是决策的关键指标,其直接反映决策目标是否达成。由于关键指标是经过量化的,因此非常容易评估决策效果。分析人员在A游戏的优化版本上线后,再次对“新增用户的首次付费率”进行分析,发现该指标从原先的1%增至15%。受此影响,游戏的整体营收也上了一个台阶。可以说,决策目标超出预期地完成了。
当然,并不是每次实施决策方案后,关键指标都会有如此明显的变化。此时就需要用第二类指标,也就是反映措施是否有效的指标,进行更细致的评估。比如,通过用户用钻石购买关键养成道具的次数,就可以评估对应措施产生的效果是否符合预期。如果关键指标的变化不明显,那么对措施的有效性进行分析,也可以评估决策方案最终是否成功。
效果评估的意义不仅在于揭示决策目标是否达成,更重要的是了解决策方案有效或者无效的根本原因。
A游戏的分析人员在分析新增的“英雄礼包”的购买情况时,发现结果并不如预期,于是进行更深入的分析:通过对比不同用户群体的数据(比如付费情况、是否保有礼包内的“英雄”等),了解不同用户群体对于“英雄礼包”的购买偏好是否不同,付费高的用户是否更愿意购买这类礼包。
实际上,很多游戏团队都会将多次活动的评估结果汇总为一个“活动—人群”矩阵,记录不同人群适用于什么样的活动(刺激付费或提升活跃度),以便后续对活动进行决策时参考。通过评估决策效果,分析人员能够总结决策的成功经验,提高后续的决策质量。
05
最后,我们再以另一个决策目标,即“提高新手引导漏斗的转化率”的决策流程收尾,总结数据分析对于游戏决策的驱动作用。
首先,“提高新手引导漏斗的转化率”是分析人员基于“用户在前期留存率低”的问题而确定的决策目标。
这个目标是可量化的,而且具有指导意义,所以可以直接将“新手引导漏斗的转化率”设定为逻辑原点,从这一点出发寻找决策线索。
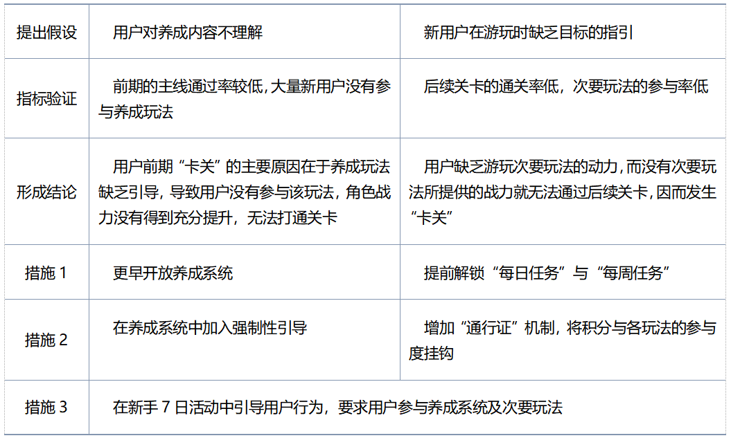
由于大量用户在预期的地方之前“卡关”,分析人员意识到自己可能出现了误判:由于自己比较熟悉游戏的玩法,因此主观地认为用户进入游戏后游玩过程很顺畅。从数据上来看,用户在游戏的中前期玩得并不顺畅;同时,新手引导漏斗的最后几步转化率也不高,预示着用户在第三天左右会再次集中流失。
因此,分析人员提出两个假设:
运用对应的指标加以验证,分析人员发现前期确实存在对用户缺乏引导的问题;而第三天后,用户没有游玩次要玩法,导致战力缺失,出现“卡关”现象。
基于上述线索,分析人员决定在游戏前期增加更多引导,并且将养成系统的引导改为强制引导,确保用户拥有足够战力通过新手前期的关卡。
其次,在游戏中为用户设立一些目标,比如下调“每日任务”“每周任务”的开放等级,促使用户更快积累资源、提升战力;同时在后续版本中更新“通行证”,增加用户参与各玩法的动力。
最后,分析人员认为需要通过活动来帮助用户形成参与游戏的习惯,因此在新手7日活动中增加了参与养成系统与次要玩法的奖励——只要参与了规定次数即可获得奖励,以提升用户对各系统的熟悉程度。
最后,评估决策的效果,分析人员发现新手引导漏斗的转化率有了明显提升,用户在前期出现的“卡关”现象消失,第三天游玩内容对应的漏斗转化率也有很大的提升。
不过,用户的7日留存率还有进一步提升的空间,因此分析人员随后进行了新一轮的游戏决策。表3记录了“提高新手引导漏斗的转化率”完整的决策流程。
表3 “提高新手引导漏斗的转化率”的决策流程

这样的游戏决策,A游戏的团队进行了多次。每完成一次决策,A游戏的市场表现都会有一定的改观。经过数次成功的决策后,A游戏开始获得市场认可,并在正式公测后取得了一定的成绩。
本案例也证明数据分析能够有力驱动游戏决策,帮助游戏团队做出更好的作品。
以上案例摘自《游戏数据分析:从方法到实践》一书,欢迎阅读本书了解更多详细内容。


粉丝专享六折优惠,快快扫码抢购吧!

423阅读狂欢节
全场5折起
活动时间:2023.4.6-2023.4.23
扫描下方二维码还可以领取叠加优惠券哦!
优惠券限京东自营大部分图书使用,具体情况以实际提示为准。

发布:刘恩惠
审核:陈歆懿
如果喜欢本文欢迎 在看丨留言丨分享至朋友圈 三连< PAST · 往期回顾 >
ChatGPT的跳跃式技术突破!
点击阅读原文,查看本书详情!
本文分享自 博文视点Broadview 微信公众号,前往查看
如有侵权,请联系 cloudcommunity@tencent.com 删除。
本文参与 腾讯云自媒体同步曝光计划 ,欢迎热爱写作的你一起参与!