首页
学习
活动
专区
圈层
工具
发布
社区首页 >专栏 >如何用大语言模型构建一个知识问答系统

如何用大语言模型构建一个知识问答系统

作者头像
腾讯技术工程官方号
发布2023-07-15 13:23:33
发布2023-07-15 13:23:33
4K1
举报

作者:simon

传统搜索系统基于关键字匹配,在面向:游戏攻略、技术图谱、知识库等业务场景时,缺少对用户问题理解和答案二次处理能力。本文探索使用大语言模型(Large Language Model, LLM),通过其对自然语言理解和生成的能力,揣摩用户意图,并对原始知识点进行汇总、整合,生成更贴切的答案。关于基本思路,验证效果和扩展方向,可以参考正文的介绍。

需求描述

打造 特定领域知识(Domain-specific Knowledge) 问答 系统,具体需求有:

  • 通过自然语言问答的形式,和用户交互,同时支持中文和英文。
  • 理解用户不同形式的问题,找到与之匹配的答案。可以对答案进行二次处理,比如将关联的多个知识点进行去重、汇总等。
  • 支持上下文。有些问题可能比较复杂,或者原始知识不能覆盖,需要从历史会话中提取信息。
  • 准确。不要出现似是而非或无意义[1]的回答。

大语言模型(Large Language Model, LLM)[2]角度而言,上面的需求是在两阶段训练模式下,面向下游场景进行适配的问题。基础模型(Foundation Model[3]),面向特定领域不能直接应用,因为领域知识不在预训练的数据集中,比如:

  • 较新的内容。同一个知识点不断变更:修改、删除、添加。如何反馈当前最新的最全面的知识。比如对于 ChatGpt 而言,训练数据全部来自于 2021.09 之前。
  • 未公开的、未联网的内容。

大语言模型两阶段训练示意图

方案分析

基于 LLM 搭建问答系统的解决方案有以下几种:

  • Fine-Tuning
  • 基于 Prompt Engineering[4],比如 Few-Shot 方式。
  • 与普通搜索结合,使用基础模型对搜索结果加工。
Fine-Tuning

使用下游特定领域的知识对基础模型进行微调,改变神经网络中参数的权重。业界已经不少 chatgpt 的平替方案都支持微调,比如:

  • 清华大学于 2023.03 提出的 ChatGLM[5]支持中英双语,具有 62 亿参数,可以在消费级显卡上部署,INT4 量化级别下最低只需要 6GB 显存。
  • Alpaca[6] 是在 Meta 提出的 LLaMA 7B 模型基础上微调的结果。原生的 Alpaca 对中文的支持并不好,不过已经业界也做了些扩充中文词表的开源方案[7]

微调方式比较适合特化的任务或风格,但也存在一些问题:

  • 没有解决事实性问答可靠性的问题。
  • 消耗的资源量虽然相对大模型预训练减少,但还是不容小觑的。比如 Alpaca 的微调,据作者介绍他们使用 8 个 显存 80GB A100 ,花费了 3 个小时。如果领域支持频繁更新,且需要需要较高的实时性,显然是无法满足要求的。
  • 需要构建特定领域微调的训练语料,可以参考Dataset Engineering for LLM finetuning[8]。如果想要获得较好的结果,高质量训练数据集的构建需要精心设计,开销也是不容忽视的。
  • 微调的结果不一定符合预期。在 ChatGLM-6B 微调实践中可以发现,使用 ADGEN 数据集微调后,模型对“广告词生成”任务的确变好,但其他任务的回答均不如原始模型。
基于 Prompt

将特定领域的知识作为输入消息提供给模型。类似于短期记忆,容量有限但是清晰。举个例子给 ChatGPT 发送请求,将特定的知识放在请求中,让 ChatGPT 对消息中蕴含的知识进行分析,并返回处理结果。

  • 优势。正确性和精度高。
  • 劣势。一次可以处理的文本量有限制,如果知识库较大,无论从可行性还是效率而言都是不合适的。Chatgpt 的限制[9]如下表所示:

Model

Maximum text length

gpt-3.5-turbo

4,096(~5 pages)

gpt-4

8,192(~10 pages)

gpt-4-32k

32,768(~40 pages)

与搜索结合

Fine-Tuning 和基于 Prompt 方式均存在缺陷,比如效率低下、数据不够精确、不能支持大规模数据量等问题。这里提出第三种方法,尝试克服这些困难,基本思想是:

  • 使用传统搜索技术构建基础知识库查询。好处在于:
    • 问答可控性更高一些
    • 无论是数据规模、查询效率、更新方式都可以满足常见知识库应用场景的需要
    • 技术栈成熟,探索风险低
  • 使用 LLM 作为用户和搜索系统件沟通的介质,发挥其强大的自然语言处理能力:对用户请求进行纠错、提取关键点等预处理实现 “理解”;对输出结果在保证正确性的基础上二次加工,比如——概括、分析、推理等。

整个方案设计如下图所示由两部分组成:

问答系统框架概要

  • LLM。主要功能有以下几点:
    • 完成对用户问题的预处理。纠正语法错误,提取关键点,通过交互方式引导用户补充问题足够多的信息等。
    • 对本地搜索系统的原始答案进行二次处理。比如内容过多,可以进行概括;也可以进行简单推理。
    • 提供上下文交互的能力。一个常见的例子是 “比较”,比如游戏中贩售道具,倚天剑和屠龙刀。原始知识系统只会提供两件兵器的基础属性,但不会提供各属性的对比和总体评价。提问的过程可以是:
    1. 玩家咨询倚天剑的属性
    2. 玩家咨询屠龙刀的属性
    3. 玩家要求比较倚天剑和屠龙刀。这里 LLM 已经获取两件兵器的属性,使用既有的推理能力进行对比。在同一个会话过程中,可以让 LLM 从会话历史中提取信息并分析。
  • 本地搜索系统。解决查询匹配的问题,在Search: Query Matching via Lexical, Graph, and Embedding Methods[10] 一文中介绍了三种基本方式:
    • Lexical-based search。通过归一化、拼写纠错、扩展、翻译等方式对查询请求中的词进行替换。性能好、可控性强,尽管存在一些语义鸿沟问题,但仍被广泛的应用在现有的搜索引擎架构中。
    • Graph-based search。以图的形式描述知识点以及相互间的关系,然后通过图搜索算法寻找与查询请求匹配的结果。
    • Embedding-based search。将文字形式的查询请求,编码为数值向量的形式,体现潜在的关系。该文[11]介绍了 Word Embedding 的一些技术实现。

方案实现

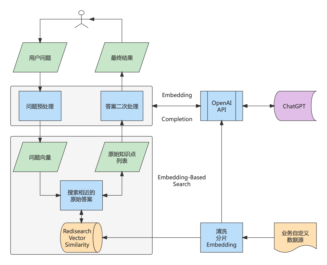
本文的实现,参考了 OpenAI 提供的样例,主要理由是 ChatGPT 对外提供了良好的 API 以及中英文支持。但从框架角度而言,不会绑死在 OpenAI 上,每一个具体实现都可以由业务结合自己的需求进行替换。上节提到的方案落地到 ChatGPT 上特化为:

基于 OpenAI 的一种实现

说明如下:

  1. 使用 OpenAI 的 Embedding 接口将专业领域知识转化为向量,连同原始材料一并保存在 Redis 中。
  2. 用户提问的搜索处理:
    1. 使用 OpenAI API 对用户的问题进行 Embedding,获得向量。
    2. 使用问题向量在 Redis 中搜索,找到与之最匹配的若干记录。将这些记录的原始材料返回。
  3. 使用 OpenAI 的 Completion API 对这些原始材料进行加工完善,并将最终结果返回。

下面对上述过程展开描述。

领域知识入库

该过程的主要目的是:将原始知识库分拆为若干知识点,并生成与之对应的字典:

  • key 是知识点 Embedding 之后生成的向量
  • value 是知识点的原始记录

该字典的作用是用户提问时,通过 Embedding 之后的向量比对,实现问题和答案的匹配。具体过程涉及以下几点,如图所示:

领域知识入库流程示意图

  1. 数据源可能来自于网络(游戏已经对外的攻略)、本地文本文件(技术文档、设计稿)或者数据库(业务自己维护的 UGC,比如用户帖子、评论等)。采用合适的方式收集这些数据并整理为纯文本的格式。这里提供一个 python 库textract[12],支持从多种类型文件中提取文字信息,普通文本文件自不必说,其它各种常用格式文件也都支持,比如:Microsoft 全家桶 docx, xlsx;图像 gif, jpg 等;音频文件 mp3, ogg 等。
  2. 生成分词器 tokenizer,将文本分成一个个词元,保证各个词元拥有相对完整和独立的语义,以供后续任务比如 Embedding 使用。tiktoken[13]是一种 Byte Pair Encoding(BPE)[14] 分词器,有多种编码方法可选,如:r50k_base, p50k_base, cl100k_base 等。面向 OpenAI 的 gpt-4, gpt-3.5-turbo 和 text-embedding-ada-002 模型通常使用 cl100k_base 编码方法。
  3. 分片。将原始知识库拆分为若干个独立、较短的知识点。每个知识点会作为问答的最小记录,与问题进行匹配。在实际使用过程中有以下几点建议:
    • 原始内容在编写、组织时最好原子化、正交化。对于树状结构的知识点,可以按层级关系表示,最好不要混为一谈。比如倚天剑可能基础属性,也有适合的打法,偏向的英雄天赋,那么三者应该独立描述,而不要混杂在一起。
    • 可以在原始语料中设计明确的分片标记,简化处理过程。对于 html、markdown 等类型的文档而言,天然结构化处理会简单一些。
    • 基本的分片方式。粒度从细到粗可以使用,标点符号、段落、章节等进行区分。分片粒度过细,知识点会比较零碎影响了相互间的关系;分片粒度过粗,在匹配时可能会携带冗余信息,另外对 Embedding、处理、索引的效率也有影响。
    • 分片要使用 tokenizer,原始文本经过分词然后再进行 embedding,分片大小需要考虑分词之后生成的 token 数量。基本目标是:分片不能破坏知识点的完整性,生成的分片对应的 token 数量应该在预设范围内,不要过小或过大。
  4. 词嵌入(Embedding)。使用 OpenAI API 对每个分片后的每个知识点进行处理,获得向量化的结果。这里需要调用 openai.Embedding.create 接口。
  5. 存储。将 Embeddings 生成的向量连同原始分片(知识点),以 kv 形式存储,便于后续快速匹配索引。专业的解决方案是 vector database[15],但实际上很多传统的数据库或存储中间件也已经提供了支持,比如:
    • RediSearch 提供的 Vector Similarity[16] ,支持使用向量字段和向量相似性查询。它可以加载、索引和查询存储在 Redis 哈希或 JSON 文档(通过与 RedisJSON 模块集成)中的向量。Vector Similarity 提供了实时向量索引、实时向量更新/删除、K-最近邻(KNN)搜索和范围过滤等功能。
    • pgvector[17]基于 PostgresQL,提供了类似的向量索引支持。和 Redis 的基本功能差不多,在向量距离计算方面,也提供了:L2、点积和 COSINE 这三种方法。使用 Redis 比较简单高效,接口和文档非常丰富,如果没有特别要求可以直接使用。
搜索

搜索的核心流程包含两步:

  1. 将用户的问题通过 OpenAI API openai.Embedding.create进行 embedding 得到向量。
  2. 向 redis 发起查询获得与之最匹配(距离最近、相似度最高)的若干答案。

除此外,也可以利用 LLM 对用户的问题进行预处理,常见的方式有:

  • 简化概括用户的问题
  • 利用思维链(Chain-Of-Thought, COT)提示的能力,提供范本,让 LLM 按样例和用户进行交互,将问题逐步完善,直到获取足够的信息为止。以游戏 NBA2K 为例,球员的打法在不同比赛模式中是不同的,比如王朝 5v5 和街头 3v3 就不一样。用户可能并未意识到这一点,希望 LLM 能够自动和玩家交互直到获得:问题和比赛模式两个信息,再进行处理。细节可以参考知乎的文章ChatGPT 系列教程—提问篇:Prompt 的高级概念[18],本文不再赘述。这里仅提供一个示例,告知 ChatGPT 使用案例中的样式和玩家交互:你是一个游戏客服。你需要在和用户的交流过称中提取一个问题和比赛模式这两个信息。请按照下面的方式一步步思考:- 玩家问了一个问题 - 如果问题中没有包含比赛模式,你需要请他提供比赛模式信息,比如可以问他:你指的是哪一种比赛模式?- 一旦你获得了比赛模式,那么说:好的,开始为您查找。例子:User:请问科比的打法是什么?Assistant:你指的是哪一种比赛模式?User: 王朝模式 Assistant: 好的,开始为您查找。

问题预处理的 Prompt 交互示意图

对于 ChatGPT 而言,上述这种预设对话行为来引导用户的方式称之为 ChatCompletion,可以 openai.ChatCompletion.create api,将多轮会话的上下文整合起来,对提问和回答过程提供更加强大、灵活的定制能力。比如:

  • 要求用户的提问必须提供足够的指定类型的信息。
  • 为用户提供的多轮信息进行进行总结。

交互式会话中, 提供了三种不同的角色(role):user,system,assistant。

  • user 代表用户,记录用户的提问
  • system 用于向 chatgpt 发出指令,定义其应答行为
  • assistant 代表 chatgpt 返回的结果

具体可以参考 ChatGPT API Transition Guide | OpenAI Help Center[19]

结果整合

结果整合的主要作用是将本地搜索系统返回的结果进行二次加工,比如发挥 LLM 的:

  • 总结、概括
  • 格式整理
  • 去重、翻译
  • 从会话历史中,提取上下文,进行分析处理等能力

实现的方法还是基于 ChatCompletion ,方式很多,业务完全可以结合场景自由发挥。这里提供一个在 NBA2K Online2 中实现的方式:

完整问答交互示意图

  • 首先交互式提问完成后,对会话历史进行总结,让 ChatGPT 用一句话概括,须包含问题和赛季信息。
  • 基于该问题,进行 Embedding 并在本地搜索,搜索的结果可能有多条,也可能没找到。如果找不到则返回特殊语言标记,比如:本地知识库找不到。
  • 以 ChatCompletion 的方式和 OpenAI 交互,让 ChatGPT 基于本地搜索结果和历史会话,进行总结整理。需要以 system 的身份,注入 Prompt 定义 ChatGPT 的应答行为。具体方法是:
    1. 本地 search result 有效,可能有多条最贴近的知识点,则整理总结作为最终结果。
    2. 本地 search result 返回特殊标记,比如:本地知识库找不到,则基于 conversation history 分析;如果还是找不到则提示找不到。
    3. 基于用户的请求 user_query 触发本地搜索,获得答案 search result
    4. 将答案以 system role 的身份插入 conversation history 中,要求对于用户发出的请求 user_query 使用 search result 回复
    5. 将包含本地搜索答案的 system 指令和用户问题依次推入 conversation history
    6. 交给 chatgpt 的 ChatCompletion 处理:
  • 另外一个比较特殊的情况是,本地搜索的结果不满足要求比如相似度过低,那么尝试基于会话历史让 chatgpt 进行处理。

应用效果

上述方案在测试过程中,以 NBA2K Online2 官网的攻略信息[20]为基础进行尝试,基于 OpenAI API,搭建简单的 CLI 的应用。效果如下所示(为了简化过程,一律省略多轮交互问答的过程)。

基础能力

对问题在本地进行搜索,找到多条匹配语料,然后自动整合使用无序列表的形式返回。

  • 问题:关于詹姆斯的打法。
  • 本地 Redis 搜索命中的关联度最大的若干条答案:

本地知识库搜索命中的原始材料

  • 整合后的反馈:

使用 LLM 整合概括的结果

基于会话历史的问答

知识库中仅保存了:奥拉朱旺、科比、詹姆斯三人各自的打法信息,并没有直接提供三者的比较。所以如果仅通过一个问题要求比较三人的打法差异,是无法在 Redis 中直接匹配命中的。但是可以使用会话历史,当本地无法命中时,让 ChatGPT 基于过往的信息自动进行整合,如下所示:

基于会话上下文的交互示意

总结

本文针对特定领域知识问答系统的问题,进行方案比较和选型。不难发现:传统的搜索模式、LLM 的 Fine-Tuning、Prompt Engineer 等方式均存在不同程度的缺陷。经过分析比较后,决定探索 LLM +搜索 的方式进行处理,并在 NBA2K Online2 攻略应用场景进行验证。该方法:

  • 将本地知识通过传统搜索框架进行处理,并作为答案的基础数据源。这保证了答案的精准和可靠。
  • 同时基于 Prompt Engineering 激发 LLM 的自然语言理解、生成和简单推理能力,对用户的问题预处理、对原始答案进行加工。从而提供了更加智能和友好的交互方式。

在实践过程中,选择 ChatGPT 作为 LLM 的经典实现,使用 RediSearch 提供的 Vector Similarity 作为问题答案的匹配索引框架。但 LLM+搜索的方式在框架上是非常通用的,不局限于上述选择,业务完全可以基于自身场景使用其他基础模型和搜索方案。另外业务在和 LLM 交互过程中也可以定制更加灵活、智能的提示词来引导交互过程。本文的细节实践仅供参考,希望可以起到抛砖引玉的效果。

参考资料

[1]

似是而非或无意义: https://www.entrepreneur.com/growth-strategies/the-advantages-and-disadvantages-of-chatgpt/450268

[2]

大语言模型(Large Language Model, LLM): https://research.aimultiple.com/large-language-models/

[3]

Foundation Model: https://en.wikipedia.org/wiki/Foundation_models

[4]

Prompt Engineering: https://www.allabtai.com/prompt-engineering-tips-zero-one-and-few-shot-prompting/

[5]

ChatGLM: https://github.com/THUDM/ChatGLM-6B

[6]

Alpaca: https://github.com/tatsu-lab/stanford_alpaca

[7]

扩充中文词表的开源方案: https://link.juejin.cn/?target=https://arxiv.org/pdf/2304.08177v1.pdf

[8]

Dataset Engineering for LLM finetuning: https://www.flowrite.com/blog/dataset-engineering-llm-finetuning

[9]

Chatgpt 的限制: https://github.com/openai/openai-cookbook/blob/main/examples/Question_answering_using_embeddings.ipynb?spm=wolai.workspace.0.0.357e11a2XSQ9wO&file=Question_answering_using_embeddings.ipynb

[10]

Search: Query Matching via Lexical, Graph, and Embedding Methods: https://eugeneyan.com/writing/search-query-matching/

[11]

该文: https://medium.com/intelligentmachines/word-embedding-and-one-hot-encoding-ad17b4bbe111

[12]

textract: https://textract.readthedocs.io/en/stable/

[13]

tiktoken: https://github.com/openai/tiktoken

[14]

Byte Pair Encoding(BPE): https://en.wikipedia.org/wiki/Byte_pair_encoding

[15]

vector database: https://learn.microsoft.com/en-us/semantic-kernel/concepts-ai/vectordb

[16]

Vector Similarity: https://redis.io/docs/stack/search/reference/vectors/

[17]

pgvector: https://github.com/pgvector/pgvector

[18]

ChatGPT 系列教程—提问篇:Prompt 的高级概念: https://zhuanlan.zhihu.com/p/623395924

[19]

ChatGPT API Transition Guide | OpenAI Help Center: https://www.wolai.com/9fBmz1E4WZWbHJZQYKHTji.md

[20]

攻略信息: https://nba2k2.qq.com/act/a20200520apph5/app/index.html#/ol2/news/6366

本文参与 腾讯云自媒体同步曝光计划,分享自微信公众号。
原始发表:2023-06-27,如有侵权请联系 cloudcommunity@tencent.com 删除

本文分享自 腾讯技术工程 微信公众号,前往查看

如有侵权,请联系 cloudcommunity@tencent.com 删除。

本文参与 腾讯云自媒体同步曝光计划  ,欢迎热爱写作的你一起参与!

评论
登录后参与评论
0 条评论
热度
最新
推荐阅读
目录
  • 需求描述
  • 方案分析
    • Fine-Tuning
    • 基于 Prompt
    • 与搜索结合
  • 方案实现
    • 领域知识入库
    • 搜索
    • 结果整合
  • 应用效果
    • 基础能力
    • 基于会话历史的问答
  • 总结
  • 参考资料
领券
问题归档专栏文章快讯文章归档关键词归档开发者手册归档开发者手册 Section 归档