首页
学习
活动
专区
圈层
工具
发布
社区首页 >专栏 >通篇文章没有测序数据你敢信?

通篇文章没有测序数据你敢信?

作者头像
生信技能树
发布2024-11-21 09:09:31
发布2024-11-21 09:09:31
2060
举报
文章被收录于专栏:生信技能树生信技能树

看到了一个新闻:贵州茅台改善酒精性肝纤维化的文章被撤回。

我才注意到居然有这样的研究:2020年6月15日,Food Science & Nutrition 在线发表题为“Kweichow Moutai ameliorates alcohol-induced liver fibrosis in mice by targeting the NFκB pathway”的研究论文,该研究表明茅台可诱导肝星状细胞(HSC)凋亡,抑制胶原沉积,减轻肝纤维化。我简单的看了看文献的pdf,都是一些实验结果,没有然后的测序,我看都懒得看,就让人工智能大模型帮我简单的读了一下:

这篇论文的实验设计主要包括了动物实验和体外实验,以探讨贵州茅台酒(Moutai)对酒精性肝纤维化的潜在保护效果。以下是论文中提到的一些关键生命科学实验,这些实验说明了贵州茅台如何改善酒精性肝纤维化:

  1. 动物实验:
    • 实验使用了6周大的C57BL/6小鼠(雌性),将它们随机分为三组:对照组、53%乙醇组和茅台组,每组5只。
    • 通过灌胃给药的方式,每天给予5 ml/kg的53%乙醇或相同浓度的茅台酒,持续8周。
    • 对照组的小鼠则给予蒸馏水。
  2. 血清生化分析:
    • 测量血清中的丙氨酸转氨酶(ALT)和天门冬氨酸转氨酶(AST)水平,以及肝脏中的丙二醛(MDA)水平和超氧化物歧化酶(SOD)活性。
  3. 肝脏组织病理学检查:
    • 使用H&E染色和油红O染色评估肝脏脂质积累。
    • 使用Sirius红染色评估肝纤维化程度。
  4. 肝星状细胞(HSC)凋亡分析:
    • 通过流式细胞仪检测HSC的凋亡率。
    • 使用Hoechst 33528荧光染色试剂盒评估DNA片段化和细胞核形态变化。
  5. 西方印迹(Western blot)分析:
    • 检测小鼠肝脏样本中与凋亡相关的蛋白(如Bax和Bcl-2)的表达。
  6. 细胞收缩实验:
    • 评估HSC在胶原凝胶上的收缩能力,检测茅台酒对HSC收缩的影响。
  7. HSC形态观察:
    • 使用扫描电子显微镜观察HSC的形态变化。
  8. 免疫组化(IHC)和免疫荧光实验:
    • 检测肝脏样本中α-SMA、胶原蛋白1(Col1A1)、CD68、纤维连接蛋白(fibronectin)、p-Smad2和TGF-β1等与肝纤维化相关的标记物的表达。
  9. NFκB信号通路分析:
    • 检测NFκB在细胞核和细胞质中的表达,以及IκB的磷酸化水平,探讨茅台酒对NFκB信号通路的影响。
  10. 脂质代谢异常分析:
    • 检测与脂质代谢相关的基因表达,如mTORC1、PPARα、S6K1、Lipin1和SREBP-1。

这些实验结果表明,茅台酒通过以下机制改善酒精性肝纤维化:

  • 诱导HSC凋亡,减少胶原蛋白沉积,减轻肝纤维化。
  • 抑制Kupffer细胞和HSC的激活,通过抑制NFκB的核内转移和阻止促炎细胞因子的表达。
  • 尽管茅台酒减轻了Kupffer细胞和HSC的激活,但它仍然在小鼠肝脏中引起脂质代谢异常。

值得注意的是,这篇论文后来被撤稿,因此在引用或依赖其结果时应谨慎。

如果有测序数据

比如上面的大鼠随机分为三组:对照组、53%乙醇组和茅台组,每组5只,都有最简单的转录组测序表达量矩阵吧,就可以重新分析检验作者的实验质量。而且有很多公开数据也是酒精对肝的影响,可以跟这个茅台研究做交集,证明确实是有这样的实验。

比如昨天的,我们就可以通过大数据手段判断作者是否是真的拿巨噬细胞和树突细胞进行了实验,而且确保作者并没有弄反!

再比如有一些实验设计是敲除了某个基因的某个外显子,那么如果有转录组测序的原始数据,我们就可以对比到参考基因组拿到bam格式的文件后载入到igv软件里面去查看目标基因,是可以清晰的看到如下所示:

有测序数据但不公开

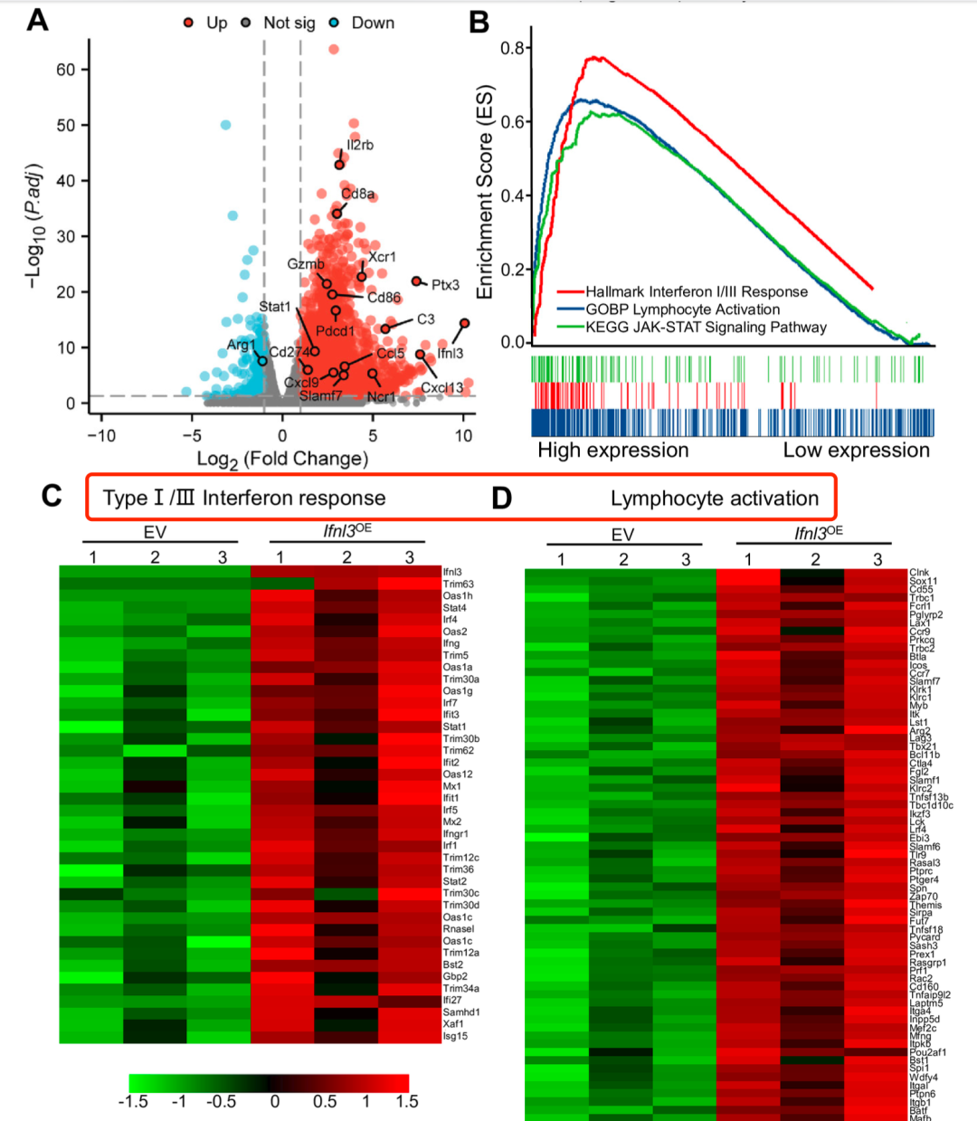
比如2023的文章:《Type III interferon inhibits bladder cancer progression by reprogramming macrophage-mediated phagocytosis and orchestrating effective immune responses》,作者在癌症小鼠模型(subcutaneous MB49 bladder cancer mouse model)里面过表达了Ifnl3基因然后看它对整体的转录组水平表达量的影响,如下所示可以分析统计学显著的上下调差异基因以及被干扰的通路情况:

整体的转录组水平表达量的影响

虽然说作者并没有直接公开表达量矩阵,但是可以看到处理组是过表达了Ifnl3基因,所以这个基因确实是在热图里面显示表达量升高的,而且是可以去跟tcga等数据库做交叉对比。

为什么有一些人选择不公开呢

同样的,我让人工智能大模型帮我总结一下:

转录组测序文章可能不会公开表达量矩阵或测序数据的原因有多种,以下是一些常见的考虑因素:

  1. 数据大小和复杂性:转录组测序数据通常量很大,包含大量的原始数据和衍生的分析结果。存储和传输这些数据可能需要显著的计算资源和时间。
  2. 数据隐私和伦理问题:如果数据涉及到人类样本,可能包含敏感信息。根据伦理审查委员会的要求,研究者需要保护参与者的隐私,避免泄露个人身份信息。
  3. 数据标准化和质量控制:公开之前,数据需要经过严格的质量控制和标准化处理。如果数据未达到社区标准或存在质量问题,研究者可能会选择不公开。
  4. 知识产权和商业利益:在某些情况下,研究结果可能具有潜在的商业价值。研究者或其所属机构可能希望通过专利或商业合作来保护其利益。
  5. 技术专有性:如果研究使用了专有技术或平台,可能存在技术保密的协议,限制了数据的公开。
  6. 研究进行中:有时研究者可能还在进行进一步的分析或后续研究,因此在适当的时候才会公开数据。
  7. 数据共享政策:不同的期刊和资助机构有不同的数据共享政策。一些可能要求在文章发表时或之后不久公开数据,而其他则可能没有这样的要求。
  8. 资源限制:研究团队可能缺乏将数据整理到适合公开的格式所需的时间和专业知识。
  9. 数据解读难度:复杂的数据集需要专业知识来解读。研究者可能担心数据被误用或误解,特别是在没有足够方法学说明的情况下。
  10. 法律和合同限制:与样本提供者或合作方的合同可能包含有关数据共享的限制。

值得注意的是,随着科学研究的开放性和透明度的提高,越来越多的期刊和资助机构要求研究者在公共数据库存储和共享其数据,以便于其他研究者使用和验证研究成果。

本文参与 腾讯云自媒体同步曝光计划,分享自微信公众号。
原始发表:2024-08-04,如有侵权请联系 cloudcommunity@tencent.com 删除

本文分享自 生信技能树 微信公众号,前往查看

如有侵权,请联系 cloudcommunity@tencent.com 删除。

本文参与 腾讯云自媒体同步曝光计划  ,欢迎热爱写作的你一起参与!

评论
登录后参与评论
0 条评论
热度
最新
推荐阅读
目录
  • 如果有测序数据
  • 有测序数据但不公开
  • 为什么有一些人选择不公开呢
领券
问题归档专栏文章快讯文章归档关键词归档开发者手册归档开发者手册 Section 归档