scRNA-seq of colorectal cancer shows regional immune atlas with the function of CD20+ B cells 这篇文章绝佳复现!!!随便划拉一下看文中有哪些图,最后进行实验验证,这么滴一篇文章就出来了,你值得拥有!!!对想要问怎么能拥有?翻到文章末尾看看咱的生信入门班和数据挖掘班,手把手带你起飞~没思路不要紧,学基础知识学文章思路自己开干啊 顺便说一句,结尾的附录有详细的TB髓系分群marker,请加到各位的细胞注释收藏中查漏补缺一下哦~

文献概述
背景:表征结直肠癌不同部位的免疫景观并寻找潜在的治疗靶点。
方法:分析了来自19个结直肠癌样本和来自四个部位的配对正常组织的39,484个单细胞,以确定结直肠癌在解剖位置上的免疫特征,特别是在B细胞中。
结果及结论:免疫细胞浸润在结直肠癌不同区域的肿瘤中有显著差异。来自右侧和左侧结直肠癌的B细胞具有不同的发育轨迹,但都与髓系细胞和T细胞有广泛的相互作用。生存分析提示CD20+B细胞与CRC患者的良好预后相关,尤其是右侧。此外,CD20+B细胞的消耗表明,抗CD20促进肿瘤生长进展,并在体内和体外逆转抗PD-1治疗的肿瘤杀伤活性。
GSE221575;GSE132465;GSE44076 and GSE50760免疫浸润
整合了GSE221575和GSE132465数据集中9位患者的39484个细胞用于后续分析。

9名患者的9个肿瘤样本和三个不同区域的相邻正常结肠样本,以及1个相应的肝转移肿瘤样本。


六个主要的细胞群,包括三个免疫细胞群(髓系细胞、T和B细胞)和三个非免疫细胞群(上皮细胞、成纤维细胞和内皮细胞)。简直是用各种形式可视化了-featureplot、小提琴图和热图



免疫细胞类型在大多数样本中占主导地位。

髓系、T细胞和B细胞的比例在早期和晚期以及野生型和突变型KRAS和BRAF患者之间相似。

假设细胞类型的组成可能受到肿瘤区域的影响。将19例样本分为7组:升结肠正常组(AN, n = 3)、升结肠肿瘤组(AT, n = 3)、乙状结肠正常组(SN, n = 3)、乙状结肠肿瘤组(ST, n = 3)、直肠正常组(RN, n = 3)、直肠肿瘤组(RT, n = 3)、肝转移组(LM, n = 1)。

LM中T和B细胞明显较少,表明转移性肿瘤表现出低的免疫原性,可能免疫逃逸。

不同样本中细胞亚群比例。


重聚类T细胞为六个亚群。

γδT细胞除TRGC1高表达外,还表现出GZMA和NKG7。以GZMA和NKG7表达水平升高为标志的CD8效应T细胞为细胞毒性T细胞。

耗竭T细胞表达HAVCR2和LAG3,表达细胞毒性标记,表明尽管处于耗竭状态,T细胞的活化和细胞毒性功能仍保持不变。

比较相邻正常和肿瘤样本之间的T细胞亚群比例,肿瘤内CD8效应T细胞减少,treg和耗竭T细胞增加,处于免疫抑制肿瘤微环境。

T细胞,特别是CD8+T和γδT细胞,在RCC中表现出更高程度的浸润。

将GSE44076数据集作为验证队列,并使用Timer 2.0进行免疫浸润分析。验证队列中左侧和右侧CRC的T细胞浸润模式结果一致。RCC表现出明显的免疫浸润。

髓系细胞分为巨噬细胞,树突状细胞和肥大细胞。

巨噬细胞分为三个亚型:M1_like_macro、M2_like_macro和proli_macro。


巨噬细胞是肿瘤样本中主要的髓系细胞;树突状细胞和肥大细胞在正常组织中更为普遍,强调了巨噬细胞在肿瘤微环境细胞凋亡中的重要作用。肝转移样本髓系细胞中巨噬细胞占比高达90%。M1_like macro和M2_like两种细胞类型的浸润模式在AT组和ST组之间是相反的。

M2_like macro在RCC较多。

对AT组和ST组之间的M1_like和M2_like巨噬细胞进行了富集分析,以研究不同部位巨噬细胞群的功能差异。
在ST组中,M1_like macro在炎症相关通路、转录调控和b细胞受体信号通路中表现出功能富集。AT组M2_like macro与白细胞相互作用。趋化因子信号通路与AT组M2_like macro和ST组M1_like macro的上调有关,反映了B细胞对髓细胞的募集和粘附。

M1_like和M2_like巨噬细胞在RCC和LCC中的浸润模式相反,并且在CRC中与B细胞相互作用。
对B细胞重聚类为六个不同的细胞群包括记忆B,幼稚B, IgA浆细胞,IgG浆细胞,Proli浆细胞和生发中心B细胞(GCBs)。


肿瘤样本中初始B细胞的含量少于相邻的正常样本,且ST样本中没有初始B细胞。在邻近的正常和肿瘤样本中,B细胞群主要由浆细胞组成。


肿瘤样本中浆细胞的浸润低于邻近正常组织。正常样品中的大部分浆细胞是IgA浆细胞,而IgG浆细胞的比例较小。肿瘤样本则是IgG。

在GSE44076队列中验证了差异。

先前的研究证明趋化因子受体CCR9、CCR10、CXCR3和CXCR4在浆细胞迁移中的关键作用。肿瘤组织IgG浆细胞中CXCR3和CXCR4表达上调,这一发现可能为观察到的肿瘤样本中IgG浆细胞频率较高提供了解释。

选择幼稚B细胞作为分化轨迹的起始点,幼稚B细胞在外界抗原刺激下分化为记忆B细胞和浆细胞。

B细胞的轨迹被分为三个分支,每个分支对应一个不同的状态,称为S1, S2和S3。在S1和S3阶段观察到不同的发育轨迹。富集结果显示S1对淋巴细胞和单核细胞的增殖、粘附和迁移有调节作用,而LM样品中没有。相比之下,S3(不包括RCC样本)显示出特异性先天免疫功能的富集,包括通过吞噬和补体激活增强的b细胞活化。

在探索B细胞的发育过程中,发现B与不同区域的其他免疫细胞密切相互作用。CellPhoneDB显示B细胞
主要与髓系细胞相互作用。在在肿瘤组织中相互作用明显高于正常组织。



推断出B细胞之间特异性受体-配体(R-L)相互作用并进一步研究每个部位的髓系细胞是如何相互作用的
影响肿瘤微环境。lam1_fam3c, MERTK_GAS6, HLA-C_FAM3C,和SPP1_CD44在多种肿瘤中表达上调。尽管
存在肿瘤部位差异,但B细胞通过相互作用直接或间接影响肿瘤免疫微环境。

差异分析得到B细胞与其他细胞簇的差异基因,联合TCGA对这些特征基因进行生存分析。
CD20+B和TNFRSF17+B细胞与有利的总生存率相关。


CD79B、CD20、TNFRSF17和SMIM14与TCGA中RCC的良好预后相关。

UBE2J1与LCC的良好预后相关, PRDX4和SSR4与RC的良好预后相关。


生存曲线显示CD20具有最显著的p值和长期生存效益。因此后面的分析聚焦于CD20+B细胞亚群。利用NicheNet使用先前的模型推断细胞-细胞相互作用配体靶调控。


GO富集分析预测受体表明CD20+B细胞倾向于招募和粘附其他淋巴细胞。

为了验证CD20+B细胞在结直肠癌中的预测预后作用,对另外209例患者进行了免疫组化染色,与上述TCGA结果一致。

IHC染色结果一致显示CD20+B细胞与CRC患者,特别是RCC患者的生存率提高呈正相关,这种关联可能归因于三级淋巴结构的存在。


细胞-细胞相互作用分析预测CD20+B细胞通过募集和粘附其他免疫淋巴细胞来调节TME。
CD20+B细胞密度与CD3+T细胞密度呈正相关。

CD20+B细胞与CD3+T细胞非常接近,并且经常形成小簇或三级淋巴样结构,这些结构可见于肿瘤床内和浸润边缘。


考虑到CD20+B细胞和T细胞之间的相关性,以及它们密切的空间关系,也考虑了一下生存关系,CD3+ T细胞的高表达与CRC患者生存正相关。

具有高肿瘤内CD20和CD3亚群密度高的结直肠癌患者比具有低肿瘤内CD20和CD3亚群密度的结直肠癌患者的生存时间更长,在RCC患者中尤为显著。


实验验证CD20+B细胞在结直肠癌中的重要作用。
使用CT26小鼠模型,其中Balb/c小鼠皮下移植5×106个CT26细胞,当肿瘤体积达到75mm3,小鼠被分为四个治疗组:对照、抗CD20、抗PD-1和抗CD20+抗PD-1研究CD20+B细胞缺失对肿瘤生长的影响。

其他三组都与PD-1治疗组之间有统计学差异。抗PD-1治疗在CT26模型中有效抑制肿瘤进展。然而,消耗CD20+B细胞逆转了这种抑制,表明CD20+B细胞可能与T细胞协同作用抵抗肿瘤进展。


单独使用抗CD20治疗可导致T细胞浸润减少。(但其实没看到联合治疗组T细胞浸润有减少)

进一步支持CD20+B细胞在结直肠癌中的抗肿瘤作用
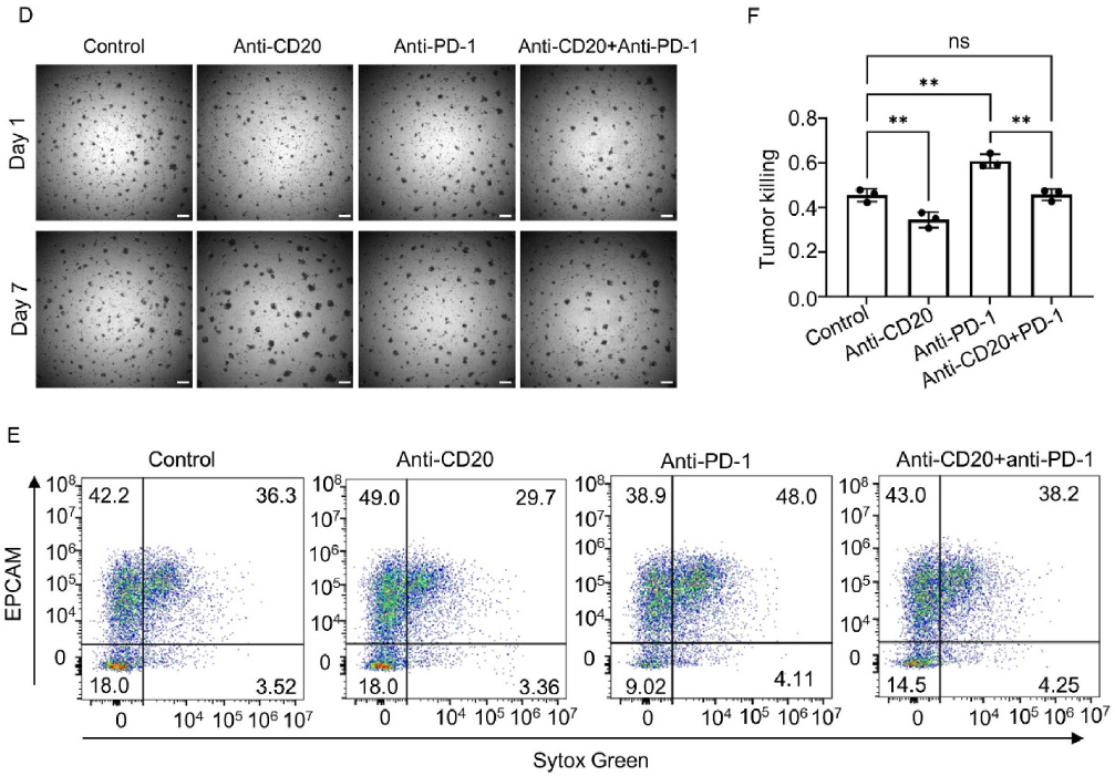
从手术切除的结直肠癌中生成患者来源的类器官培养得到类器官模型,流式证实了患者来源的类器官模型中CD3+T细胞和CD20+B细胞的存在。

类似于小鼠实验中,患者源性类器官的治疗也分为4组。抗CD20的加入降低了抗PD-1的治疗效果。

体内和体外实验结果表明CD20+B细胞对肿瘤生长至关重要,并可能改善抗PD-1治疗的肿瘤杀伤作用。
描述了不同部位CRC免疫景观的独特特征,并证明CD20+B细胞的浸润与CRC的预后和PD-1抗体的治疗效果相关。这些发现提示了临床干预的潜在治疗靶点。

