首页
学习
活动
专区
圈层
工具
发布
社区首页 >专栏 >Nature ecDNA 系列 | 癌细胞中 ecDNA 的协调遗传

Nature ecDNA 系列 | 癌细胞中 ecDNA 的协调遗传

作者头像
生信菜鸟团
发布2024-12-05 14:13:57
发布2024-12-05 14:13:57
7390
举报
文章被收录于专栏:生信菜鸟团生信菜鸟团

前言:

Nature 8037 期有一系列关于 ecDNA 研究的文章。 Extrachromosomal DNA:ecDNA。 链接:综述精读 | 癌细胞中的染色体外DNA 链接:Nature | 10万基因组项目的14,778名患者的39种肿瘤类型ecDNA的研究 链接:Nature ecDNA 系列 | ecDNA 如何促进癌症的进化

Basic Information

  • 英文标题:Coordinated inheritance of extrachromosomal DNAs in cancer cells
  • 中文标题:癌症细胞中外染色体DNA的协调遗传
  • 发表日期:06 November 2024
  • 文章类型:Article
  • 所属期刊:Nature
  • 文章作者:King L. Hung | Howard Y. Chang
  • 文章链接:https://www.nature.com/articles/s41586-024-07861-8

Abstract

Para_01
  1. 遗传的染色体理论规定,同一染色体上的基因共同分离,而不同染色体上的基因则独立分配。
  2. 细胞外DNA(ecDNA)在癌症中很常见,通过细胞分裂期间的随机分离驱动癌基因扩增、基因表达失调和肿瘤内异质性。
  3. 不同的ecDNA序列,称为ecDNA物种,可以共存以促进癌细胞中的分子间合作。
  4. 肿瘤细胞中多个ecDNA物种如何在体细胞世代中分配和维持尚不清楚。
  5. 在这里,我们显示合作的ecDNA物种通过有丝分裂共分离而协调遗传。
  6. 成像和单细胞分析显示,编码不同癌基因的多个ecDNA在人类癌细胞中共存且拷贝数相关。
  7. 在有丝分裂过程中,ecDNA物种协调不对称分离,导致子细胞在选择前同时获得多个ecDNA物种的拷贝数增加。
  8. 有丝分裂开始时的分子间接近性和活跃转录促进了ecDNA物种的协调分离,而转录抑制减少了共分离。
  9. 计算建模揭示了ecDNA共分离和共选择的定量原则,预测了它们在癌细胞中的观察分布。
  10. ecDNA的协调遗传使含有仅增强子元件的特化ecDNA的共扩增成为可能,并指导联合耗竭合作ecDNA癌基因的治疗策略。
  11. ecDNA的协调遗传赋予癌基因合作和新型基因调控回路的稳定性,使获胜的表观遗传状态组合能够在细胞世代中传递。

Main

Para_01
  1. 癌基因扩增通过增加编码癌基因产物的遗传序列拷贝数来驱动癌症发展。
  2. 癌基因经常在兆碱基大小的环状 ecDNA 上扩增,这在一半的人类癌症类型中被检测到。
  3. 首次报道于1965年,ecDNA扩增(也称为双分钟)已被证明通过驱动拷贝数异质性和癌症对选择压力的快速适应来促进癌症发展。
  4. 这种异质性和适应性可以归因于这样一个事实:尽管ecDNA在每个细胞周期中复制并在细胞分裂过程中传递,但由于缺乏着丝粒,ecDNA分子在有丝分裂期间不均匀地遗传给子细胞。
Para_02
  1. ecDNA 展现出显著的遗传序列多样性。
  2. 首先,多个源自不同染色体位点的 ecDNA 可以在同一癌细胞中共存,通常聚集在核内的微米级中心,这些中心能够促进不同 ecDNA 之间的分子间基因激活。
  3. 其次,ecDNA 包含聚类的体细胞突变,这表明 APOBEC3 介导的突变,增加了 ecDNA 序列和功能的多样性。
  4. 第三,ecDNA 可以包含来自各种基因组位点的复杂结构重排。
  5. DNA 损伤可以使 ecDNA 聚集,并有时将其纳入微核,其中 DNA 可进一步片段化和重组。
  6. 这些重排事件可以导致细胞群体中存在多样化的共存 ecDNA 类型,包括具有不同致癌基因位点的 ecDNA 或仅包含增强子或致癌基因编码序列的 ecDNA。
Para_03
  1. 观察到在同一细胞中存在多种不同的 ecDNA 物种,含有不同的致癌基因,这表明 ecDNA 可能代表了专门化的、合作的分子。
  2. 例如,据报道,在 ecDNA 携带的癌症复发或药物治疗后,细胞中可以形成新的 ecDNA 物种,而原始的 ecDNA 扩增子仍然保留,这表明多个 ecDNA 物种可能独立产生,并且它们的相互作用为癌细胞提供了适应优势。
  3. 同样,携带致癌基因和非编码调控元件的 ecDNA 可以以组合方式与彼此和染色体相互作用,以促进基因表达。
  4. 这些观察结果支持了这样一个假设:即在同一细胞中存在多种 ecDNA 序列可能对转录程序具有组合和协同效应。
Para_04
  1. ecDNA 遗传序列的多样性和癌细胞群体中 ecDNA 分子间相互作用的重要性引发了以下几个问题:(1) 多样化的 ecDNA 种类在细胞群体中是如何分布的;(2) 由于 ecDNA 在有丝分裂过程中不均等分离,这些 ecDNA 混合物是如何被子细胞继承的;(3) 多种 ecDNA 种类的动力学如何在选择压力下影响癌症的进化。
  2. 通过结合图像分析、单细胞和批量测序以及计算建模,我们着手阐明癌症中 ecDNA 共同进化的原理和后果。

Distinct ecDNAs co-occur in cancer cells

Para_01
  1. 为了研究具有不同序列的 ecDNA 分子在同一肿瘤中共存的频率,我们首先分析了从癌症基因组图谱(TCGA;方法)中的全基因组测序(WGS)数据预测的 ecDNA 结构。
  2. 这一分析显示,在 1,513 名患者的肿瘤中,有 289 个含有 ecDNA,携带已知致癌基因(如 EGFR、MDM2 和 CDK4)的编码序列(图 1a,b)。
  3. 在含有 ecDNA 的肿瘤中,超过 25%(81 个样本)在同一肿瘤中包含两种或多种 ecDNA 类型(图 1a 和扩展数据图 1a)。
  4. 许多这些 ecDNA 类型高度扩增,并包含典型的致癌基因(图 1b),支持了在同一肿瘤中可以找到异质的 ecDNA 序列的观点,它们的共存可能提供不同的选择优势(例如,胶质母细胞瘤样本中的 CCND2、EGFR 和 MDM4,以及尿路上皮膀胱癌样本中的 MYC 和 KRAS;扩展数据图 1b)。
  5. 由于我们仅将高度丰富且基因组不重叠的 ecDNA 序列视为不同的物种,因此这项分析可能低估了 ecDNA 物种的真实多样性。

Fig. 1: ecDNA species encoding distinct oncogene sequences are correlated in individual cancer cells.

  • a,TCGA 肿瘤样本中 ecDNA 阳性肿瘤的总结(左)和识别出的 ecDNA 物种数量(右)。
  • b,在 TCGA 肿瘤中识别出多个 ecDNA 物种的不同 ecDNA 物种的中位拷贝数和致癌基因状态。
  • c,已知 ecDNA 上有致癌基因序列的细胞系面板。
  • d,使用三种正交方法进行 ecDNA 分析的示意图:中期分裂期扩散、scATAC-seq 和 scCircle-seq。
  • e,使用针对各种致癌基因序列的 FISH 探针的中期分裂期扩散的代表性 DNA-FISH 图像。n = 64(TR14),n = 76(SNU16m1),n = 62(GBM39-KT),n = 70(CA718)和 n = 82(H716)细胞。比例尺,10 µm。
  • f,TR14 细胞中致癌基因对的拷贝数散点图和直方图。统计分析使用双侧 Spearman 相关性。
  • g,scATAC-seq 数据的均匀流形近似和投影(UMAP)分析,显示细胞系注释和指示致癌基因的拷贝数(CN)计算。
  • h,指示细胞系中致癌基因对之间的对数转换后的致癌基因拷贝数(Pearson’s R,双侧检验;所有相关性的 P < 2.2 × 10−16)。
  • i,同一 ecDNA 上的基因对(上)、两个 ecDNA 之间(中)和两个染色体之间(下)的 Pearson 相关系数热图。
  • j,COLO 320DM、SNU16、SNU16m1、TR14 和 GBM39-KT 细胞中同一 ecDNA 上的基因对(n = 4 基因对)、两个 ecDNA 之间(n = 8 基因对)和两个染色体之间(n = 42 基因对)的 Pearson 相关系数。
Para_02
  1. 肿瘤中不同 ecDNA 物种的频繁共扩增提出了一个问题:多个 ecDNA 物种是否可以在同一细胞中共存。
  2. 我们检查了一组先前被确定含有多种 ecDNA 物种的癌症细胞系和神经球模型(图 1c)。
  3. 在使用 DNA 荧光原位杂交(FISH)分析中期染色体扩散验证每个细胞系后(图 1d,e),我们发现绝大多数单个细胞在中期染色体扩散上的不同致癌基因的 FISH 信号重叠非常少(范围从 2% 到 7%;图 1e 和扩展数据图 2a–i)。
  4. 这些数据证实了不同的 ecDNA 并不是共价连接在同一 ecDNA 分子上,因此在分裂的癌细胞中它们是独立遗传的。
Para_03
  1. 我们接下来使用三种正交方法(图1d)研究了单细胞中ecDNA拷贝数的分布:(1) 通过DNA-FISH进行中期染色体扩散;(2) 分离单核并进行基于液滴的单细胞转座酶可及染色质测序(scATAC-seq)和RNA测序(RNA-seq);以及 (3) 通过外切核酸酶消化和滚环扩增对单个细胞中的ecDNA进行富集和测序(scCircle-seq;方法)。
  2. 值得注意的是,在具有不同ecDNA种类的细胞系中,FISH成像显示成对的ecDNA种类的拷贝数显著相关(Spearman相关系数R = 0.24–0.52,所有情况下的P < 0.05;图1f和扩展数据图2j–n)。
  3. 接下来,我们通过改编scATAC-seq数据中的基因组背景覆盖率的拷贝数量化方法,评估了这些相关性在一个由71,804个细胞组成的较大群体中的显著性(图1d,g,方法和扩展数据图3a)。
  4. 值得注意的是,我们在每个具有多种ecDNA种类的三个细胞系中观察到不同ecDNA种类之间的正相关关系(图1h–j和扩展数据图3b,c;Pearson相关系数,R = 0.26–0.46,所有情况下的P < 1 × 10−15)。
  5. 正如预期的那样,共价连接在同一ecDNA分子上的基因序列(通过CRISPR–CATCH18从相同分子大小的分数中分离出来;扩展数据图3d)在这项分析中显示出强烈的拷贝数相关性,验证了这种方法用于测量细胞群体中ecDNA分子分布的有效性(图1i,j和扩展数据图3b,c)。
  6. ecDNA拷贝数与相应扩增的癌基因的RNA表达呈正相关,支持了ecDNA种类的拷贝驱动转录结果的观点(扩展数据图3e)。
  7. 重要的是,我们没有观察到位于不同染色体上的基因对之间的拷贝数相关性,表明不同ecDNA种类之间的这种关系不能简单地用测序质量来解释(图1i,j和扩展数据图3b,c)。
  8. 最后,单细胞Circle-seq证实了MYCN、MDM2和CDK4 ecDNA种类在单个TR14神经母细胞瘤细胞中的共富集(扩展数据图3f)。
Para_04
  1. 为了研究具有不同致癌基因拷贝数的患者肿瘤是否在单细胞中表现出类似的拷贝数相关性特征,我们从公开的三阴性乳腺癌、高级别浆液性卵巢癌和胶质母细胞瘤的单细胞 ATAC-seq 或单细胞 DNA-seq 数据中整理了一个包含 41 个肿瘤样本的数据集。
  2. 我们设计了一种统计方法来识别使用单细胞拷贝数谱的局灶性扩增,并验证了我们在特征明确的细胞系中识别 ecDNA 扩增的能力(方法和扩展数据图 4a)。
  3. 将这种方法应用于患者肿瘤,我们发现 41 个病例中有 15 个(37%)具有与 ecDNA 特征匹配的局灶性扩增。
  4. 我们进一步预测了 7 个病例(占所有样本的 17%),这些病例在单细胞中具有两个或多个致癌基因的局灶性扩增,且拷贝数显著相关,提示存在共扩增的不同 ecDNA 物种(扩展数据图 4b,c)。
Para_05
  1. 这些结果共同表明,在癌细胞系和患者样本中,不同的 ecDNA 物种倾向于以相关拷贝数共存,远超随机预期。

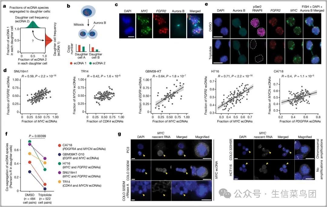
Distinct ecDNA species co-segregate

Para_01
  1. 原则上,我们观察到的两种不同 ecDNA 物种的共现和相关性可能是由于(1)细胞亚群中 ecDNA 的过度复制;(2)两种物种的共同选择,前提是这两种物种提供了适应优势和/或参与了协同的分子间相互作用;或(3)两种物种在细胞分裂过程中共同分离到子细胞中。
  2. 为了调查过度复制是否对观察到的 ecDNA 相关性有贡献,我们使用单细胞多组学数据(方法)评估了细胞周期不同阶段的拷贝数相关性。
  3. 我们观察到,在已经复制了 DNA 的细胞中,ecDNA 没有额外的富集(扩展数据图 5a-c),这与先前文献报道的 ecDNA 在 S 期与基因组 DNA 一起每细胞周期复制一次是一致的。
  4. 相反,由于不同的 ecDNA 物种可以携带不同的致癌基因,且混合的 ecDNA 可以相互作用以增加基因表达,因此共同选择可以合理地解释 ecDNA 物种的共现。
  5. 然而,鉴于它们在子细胞中的随机分离,尚不清楚 ecDNA 物种及其协同相互作用如何在连续的细胞分裂中得以保留(图 2a)。

Fig. 2: Distinct ecDNA species are co-segregated into daughter cells during mitosis.

  • a, 单个 ecDNA 物种被随机遗传给子细胞,但它们的共同遗传尚不清楚。
  • b, 通过 Aurora 激酶 B (Aurora B) 的免疫荧光鉴定正在进行有丝分裂的子细胞对。使用序列特异性 FISH 探针定量单个 ecDNA。
  • c, 正在进行有丝分裂的 SNU16m1 子细胞对的代表性图像。n = 164 个细胞。比例尺,5 µm。
  • d, 癌症细胞系子细胞中的每个细胞 ecDNA 含量(双侧 Pearson’s R;SNU16m1,P < 2.2 × 10−16;TR14,P = 1.6 × 10−5;GBM39-KT,P = 1.8 × 10−7;H716,P < 2.2 × 10−16;CA718,P = 1.1 × 10−5)。H716 和 CA718 经过 3.5 小时的 DMSO 处理。误差带表示 95% 的置信区间。
  • e, 代表性图像显示了用 10 µM 雷公藤内酯醇处理 3.5 小时的 SNU16m1 细胞(n = 206 个细胞对)或 DMSO 对照处理 3.5 小时的 SNU16m1 细胞(n = 177 个细胞对)的 Aurora 激酶 B 蛋白和活性 RNA 聚合酶 II 的丝裂原激活蛋白激酶 2 位点磷酸化(pSer2 RNAPII)以及 FGFR2 和 MYC ecDNA 的免疫荧光-DNA-FISH 染色。白色虚线表示核边界。比例尺,10 µm。
  • f, 在 DMSO(对照组)和雷公藤内酯醇(10 µM)处理 3.5 小时后,癌症细胞系中 ecDNA 物种的共分离(Pearson’s R)。P 值是使用单侧 Fisher’s z 转换计算的,对于单个细胞系和所有细胞系的配对 t 检验也是如此。
  • g, 代表性图像显示了在 MYC 放大在 ecDNA 上的细胞系(PC3、COLO 320DM)、染色体上(COLO 320HSR)或没有 MYC 放大的细胞系(HCT116)中检测 MYC 内含子 2 作为新生转录的读数的内含子 RNA-FISH 图像。n = 37(PC3),n = 37(COLO 320DM),n = 19(用 RNase A 处理的 COLO 320DM),n = 41(COLO 320HSR)和 n = 38(HCT116)细胞。RNase A 处理的阴性对照显示内含子 RNA-FISH 信号消失。黄色箭头指示具有浓缩染色质的有丝分裂细胞。比例尺,10 µm。
Para_02
  1. 为了回答这个问题,我们评估了单个细胞分裂过程中多种 ecDNA 物种的分布。
  2. 使用 DNA-FISH 结合 Aurora 激酶 B 的免疫荧光染色(Aurora 激酶 B 是有丝分裂中期体的成分),我们量化了进行有丝分裂的子细胞对继承的 ecDNA 副本数量(图 2b)。
  3. 值得注意的是,在所有五个含有多种不同 ecDNA 物种的癌细胞系中(图 1c、e 和扩展数据图 2),我们观察到不同的 ecDNA 物种在子细胞中的显著共分离,这通过继承的 ecDNA 比例的相关性来测量(R = 0.4-0.71,每种情况下 P < 1 × 10−4;图 2c、d,方法和扩展数据图 5d)。
  4. 换句话说,继承更多 ecDNA 物种 1 副本的子细胞也倾向于继承更多 ecDNA 物种 2 的副本,反之亦然。
  5. 模拟 ecDNA 分离显示,子细胞中 ecDNA 物种的相关性远大于随机分离所预期的水平,或由罕见的 ecDNA 共价融合导致的共继承水平,并且与 ecDNA 共分离的水平呈线性关系(方法和扩展数据图 5e-g)。
  6. 由于 ecDNA 通过与有丝分裂染色体共定位而不是通过扩散来分离,因此这一结果不太可能由细胞体积差异驱动4,13,40。
  7. 总之,这些数据表明,虽然单个 ecDNA 遵循二项分布分离到子细胞中,但 ecDNA 物种的集合可能在有丝分裂期间共分离。

Transcription promotes co-segregation

Para_01
  1. 我们接下来研究了 ecDNA 共分离的分子机制。
  2. 先前的研究表明,ecDNA 在人工诱导的 DNA 损伤下聚集;最近的报告表明,受损的 DNA 片段在有丝分裂过程中通过 CIP2A-TOPBP1 复合体连接在一起并共分离。
  3. 然而,CIP2A 定位于 DNA 断裂处,并不与完整的 ecDNA 结合。
  4. 与该报告一致,我们发现 CIP2A 的基因敲除对 ecDNA 物种的共分离没有显著影响。
Para_02
  1. 正如我们和其他人先前报道的那样,在间期时,不同类型的ecDNA通过在转录活性位点的分子间接触相互作用形成ecDNA枢纽4,15,我们研究了它们的共分离是否与细胞核内的分子间接近有关。
  2. 为了使用活细胞成像技术在有丝分裂期间观察ecDNA枢纽,我们使用了结直肠癌COLO 320DM细胞系,该细胞系在MYC ecDNA中插入了四环素操纵子(TetO)阵列,并使用TetR-mNeonGreen对ecDNA分子进行荧光标记(方法)。
  3. 我们观察到,在许多情况下,ecDNA分子的枢纽在整个有丝分裂过程中保持为一个整体,许多ecDNA分子共分离进入同一个子代细胞核(扩展数据图6a)。
  4. G2期的ecDNA簇在细胞进入有丝分裂时仍保持空间接近,附着在凝聚的染色体上,因此作为一个整体共分离进入同一个子代细胞核(扩展数据图6b)。
  5. 此前的研究表明,抑制溴结构域和末端结构域(BET)蛋白家族可以减少ecDNA的聚集4;尽管BRD4降解后ecDNA共分离水平呈下降趋势(方法),但这种效应并不显著,可能是由于降解不完全和BET蛋白家族其他成员的补偿效应(扩展数据图7a-c)。
  6. 为了探讨转录活性位点的分子间接触可能促进ecDNA物种协调遗传的观点,我们接下来研究了转录抑制是否可以破坏ecDNA的共分离。
  7. 我们测试了三种不同的转录抑制剂——雷公藤内酯、5,6-二氯苯并咪唑-1-β-D-呋喃核苷(DRB)和放线菌素D,这些抑制剂分别针对RNA聚合酶II转录起始和延伸的不同步骤42,43,44,45(图2e和扩展数据图7d-g)。
  8. 我们发现,雷公藤内酯在五种癌症细胞模型中显著减少了ecDNA的共分离,这通过DNA-FISH和有丝分裂后期细胞的Aurora激酶B免疫荧光成像测量得出(所有细胞系与雷公藤内酯处理的配对比较P = 0.00399;在单个细胞系比较中,SNU16m1、CA718和H716的P < 0.05,GBM39KT-D10和TR14不显著;DRB和放线菌素D在SNU16m1中对共分离没有影响;图2f和扩展数据图7h,i)。
  9. 为了进一步排除雷公藤内酯的潜在脱靶效应,我们用雷公藤内酯的拮抗剂ZL-12A预处理细胞,ZL-12A通过与相同的半胱氨酸(Cys342)反应诱导转录因子IIH(TFIIH)解旋酶ERCC3的降解,从而减弱雷公藤内酯触发的RNA聚合酶II降解46(扩展数据图7d)。
  10. ZL-12A预处理阻断了雷公藤内酯对活性RNA聚合酶II以及ecDNA物种共分离的影响(扩展数据图7j-m),证实了转录起始对ecDNA共分离的特异性效应。
  11. 由于雷公藤内酯通过TFIIH复合物作用于转录起始而不是RNA转录的延伸45(扩展数据图7d),这些结果表明,转录起始而非转录延伸促进了ecDNA的共分离。
  12. 我们在仅3.5小时的雷公藤内酯处理后观察到了ecDNA共分离的减少,这表明在有丝分裂前或有丝分裂期间短时间内抑制转录可以破坏ecDNA的共分离。
  13. 与这一结果一致的是,ecDNA在有丝分裂开始时仍然保持转录活性,如在有丝分裂前期含有ecDNA的细胞中观察到新生致癌基因RNA-FISH信号,而在同一致癌基因位于染色体上的细胞中则没有观察到(图2g)。
  14. 综上所述,我们的活细胞成像和化学扰动实验支持这样一个观点:有丝分裂前和有丝分裂开始时的分子间接近和活跃转录有助于ecDNA物种的协调遗传进入子代细胞。

Modelling of ecDNA co-assortment

Para_01
  1. 通过观察 ecDNA 的共分离现象,我们接下来评估了共选择和共分离在塑造 ecDNA 共分类模式中的各自贡献,使用进化建模方法。
  2. 类似于先前的工作,我们实施了一个基于个体的、前向时间的进化框架,研究在生长的肿瘤群体中 ecDNA 的动态(图 3a 和方法部分)。
  3. 该模型以一个携带两种不同 ecDNA 物种且具有相同拷贝数的创始细胞实例化。
  4. 细胞根据一个‘适应度’函数分裂或死亡,该函数根据每种 ecDNA 物种的存在来确定它们的出生率。
  5. 在细胞分裂过程中,ecDNA 拷贝根据‘共分离’参数在子细胞之间继承:值为 0 表示独立随机分离,值为 1 表示完全相关分离。
  6. 通过模拟 100 万个癌细胞在对两个独立 ecDNA 物种的选择下(图 3b-e 和扩展数据图 8a,b),我们发现:(1) ecDNA 物种的共存主要由多代的共同选择压力驱动,共分离对其有一定的协同作用(图 3b,c);(2) 细胞中 ecDNA 拷贝数的相关性主要由共分离驱动,在细胞分裂过程中按比例继承 ecDNA 拷贝(图 3d,e)。
  7. 一旦癌细胞群体达到高拷贝数,ecDNA 共存变得相对稳定(扩展数据图 8b)。
  8. 我们进一步使用另一种 ecDNA 进化模型验证了这些趋势(方法部分和扩展数据图 8c-e)。

Fig. 3: Evolutionary modelling of ecDNA dynamics reveals the principles of ecDNA co-inheritance.

  • a, 本研究中使用的进化建模框架。从携带用户定义的不同 ecDNA 物种(此处模拟了 2 种)和用户定义的初始拷贝数的单个亲代细胞开始模拟癌症群体。细胞根据适应度函数分裂,该函数由用户定义的选择系数参数化。在细胞分裂过程中,ecDNA 根据共分离系数遗传。
  • b–e, 在不同共选择和共分离系数下,从一个含有每种 ecDNA 物种五个拷贝的亲代细胞开始,1 百万细胞群体和十个重复的汇总统计。显示了所有模拟中的携带两种 ecDNA 物种的细胞的平均频率(b)和细胞内 ecDNA 拷贝数的皮尔逊相关性(d)。显示了在以下固定共选择水平下的共分离水平的函数关系:0.0、0.5 和 1.0。携带两种 ecDNA 物种的细胞的平均频率(c)和细胞内 ecDNA 拷贝数的皮尔逊相关性(e)。阴影区域表示实验重复的 95% 置信区间。对携带一种但不同时携带两种 ecDNA 的细胞的选择保持在 0.2,对不携带任何 ecDNA 的细胞的选择保持在 0.0,在所有模拟中都是如此。
  • f, 共选择和共分离对癌症细胞中 ecDNA 拷贝数联合分布影响的示意图。
  • g, 推断出的 SNU16m1、TR14 和 GBM39-KT 细胞系的共分离和共选择值的 95% 可信区间。
  • h, ecDNA 共进化动态的概念总结。
Para_02
  1. 由于共选择和共出现会在 ecDNA 的联合分布上留下不同的特征(图 3f 和扩展数据图 8a),我们试图根据实验观察到的细胞中 ecDNA 拷贝数分布来推断 ecDNA 共选择和共分离的水平。
  2. 将我们的进化模型与通过单细胞 ATAC-seq 获得的 ecDNA 拷贝数分布相结合,我们使用近似贝叶斯计算(ABC)来推断个体选择、共选择和共分离的后验分布(图 3g,方法和扩展数据图 8f–h)。
  3. 作为验证,推断出的共分离水平与使用 DNA-FISH 在分裂细胞中实验观察到的结果非常接近(图 2c,d 和图 3g 以及扩展数据图 5d)。
  4. 这一分析推断出癌细胞中 ecDNA 物种的共选择水平远高于其个体选择水平(扩展数据图 8g,h)。
  5. 在较高的初始拷贝数下,共选择对我们推断程序的重要性降低(实际上扩大了 95% 的置信区间),而共分离参数在不同拷贝数下保持稳定(扩展数据图 8h),这与 ecDNA 物种的共分离即使在高 ecDNA 丰度下也能维持其相关分布在细胞中的观点一致。
  6. 综上所述,这些结果表明共选择和共分离是癌细胞群体中 ecDNA 共分配的基础(图 3h)。

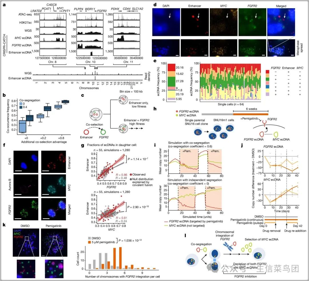
An altruistic enhancer-only ecDNA

Para_01
  1. 接下来,我们评估了共选择和共分离如何影响那些本身不编码致癌基因但与其他 ecDNA 分子相互作用的 ecDNA 分布。
  2. 我们最近在亲本 SNU16 胃癌细胞系中发现了一种 ecDNA 物种,其中不包含致癌基因编码序列,而是源自 WDR11 和 FGFR2 之间的非编码基因组区域。
  3. 该区域具有可接近的染色质,并被组蛋白 H3 赖氨酸 27 乙酰化(H3K27ac)标记,与 FGFR2 启动子接触,表明存在活跃的增强子(图 4a 和扩展数据图 9a)。
  4. 至少其中一个增强子区域对于 ecDNA 上的致癌基因激活是必需的,这通过 CRISPR 干扰靶向增强子区域后 FGFR2 表达减少得到证实(扩展数据图 9a,b)。
  5. 长读长测序显示,这种增强子 ecDNA 是由两个反向的 DNA 段连接在一起形成的环状分子(扩展数据图 9a)。
  6. 由于不同 ecDNA 分子之间调节元件的分子间相互作用可以驱动致癌基因表达,因此在 ecDNA 分子池中存在扩增的增强子元件可能支持跨染色体的增强子-启动子相互作用,进一步上调致癌基因表达——即‘利他’ecDNA。
  7. 仅含增强子的 ecDNA 可能特别敏感于同一 ecDNA 枢纽中的致癌基因编码 ecDNA 的共发生,以发挥其调控作用。
  8. 根据我们对 ecDNA 共进化的模型进行的模拟表明,共分离和共选择协同作用,使大多数癌细胞中维持仅含增强子的 ecDNA 和编码致癌基因的 ecDNA(图 4b,c),并且共选择对于维持仅含增强子的 ecDNA 尤为重要(扩展数据图 9c,d)。

Fig. 4: Specialization and therapeutic remodelling of ecDNA species.

  • 从上到下,ATAC-seq;H3K27ac ChIP–seq(染色质免疫沉淀测序);WGS;SNU16 细胞中指定 ecDNA 的 CRISPR–CATCH 测序;WGS 和 CRISPR–CATCH 测序的增强子 ecDNA 全基因组读取密度图。
  • FGFR2 和仅增强子 ecDNA 的共存模拟。仅携带 FGFR2 ecDNA 的细胞具有累加的共选择优势。箱线图显示中位数(中心线)、上下四分位数(箱限)和 1.5 倍四分位距(须)。
  • 每组参数设置 1,000,000 个细胞,重复 10 次。
  • 增强子 ecDNA 与 FGFR2 ecDNA 的共选择。
  • d、e,针对增强子、MYC 和 FGFR2 序列的 SNU16 细胞代表性中期 DNA-FISH 图像(n = 64 个细胞)(d),以及 ecDNA 频率的量化(e)。对于 d,比例尺为 10 µm。白色箭头指示仅增强子 ecDNA 物种。
  • f,通过 Aurora 激酶 B 免疫荧光鉴定的 SNU16 有丝分裂细胞的代表性图像(n = 55 个细胞对)。使用序列特异性 FISH 探针可视化单个 ecDNA。比例尺为 10 µm。增强子 DNA-FISH 探针(hg19):10 号染色体:123023934–123065872(WI2-2856M1)。
  • g,每个子细胞对中的 ecDNA 物种相关性与由共价融合解释的模拟零分布相比(皮尔逊相关系数 R;使用 Fisher 的 z 转换和双侧检验计算观察到的相关性与零分布的 P 值)。误差带表示 95% 置信区间。
  • h,在 SNU16m1 细胞中用 pemigatinib 抑制 FGFR2。
  • i,模拟 pemigatinib 抑制有或无共分离时的 ecDNA 拷贝数;药物降低选择和共选择值(对于至少携带一个 FGFR2 拷贝的细胞为 -0.1)。
  • j,持续或间歇性 pemigatinib 治疗与 DMSO 治疗相比,SNU16m1 细胞中 FGFR2 和 MYC ecDNA 的拷贝数差异。
  • k,用 pemigatinib(n = 81 个细胞)或 DMSO(n = 66 个细胞)处理 6 周后的 SNU16m1 细胞代表性中期 DNA-FISH 图像(左)。右,中期分裂染色体中 FGFR2 整合的量化。统计分析使用双侧 Wilcoxon 秩和检验。比例尺为 10 µm。
  • l,pemigatinib 选择下的基因组变化示意图。
Para_02
  1. 为了量化仅增强子的 ecDNA 物种的频率,我们使用针对 MYC 和 FGFR2 编码序列以及增强子序列的非重叠探针进行了中期 DNA-FISH(方法)。
  2. 分析显示,在 SNU16 细胞中约 20% 的 ecDNA 分子含有这种增强子序列但不含任何致癌基因(与亲本 SNU16 细胞系中的 CRISPR-CATCH 丰富度一致;图 4a),并且绝大多数单个细胞(98%,64 个细胞中有 63 个)含有仅增强子的 ecDNA 物种(图 4d,e)。
  3. 对正在进行有丝分裂的姐妹细胞对的分析进一步表明,增强子序列与 MYC 和 FGFR2 ecDNA 分子的共分离显著高于仅由共价连接解释的水平(R > 0.80,每次比较的 P < 1 × 10−6;图 4f,g 和方法)。
  4. 这些结果支持了这样一个理论:通过与携带致癌基因的 ecDNA 的协同相互作用,可以产生并稳定维持没有致癌基因的特化 ecDNA。

Pharmacological effects on ecDNA species

Para_01
  1. ecDNA 可以驱动基因组在药物治疗下的快速进化,包括通过拷贝数调节和产生含有抗性促进基因的新 ecDNA。
  2. 我们假设,在靶向药物治疗下,相互作用的 ecDNA 种类的共分离和共选择可能导致拷贝数的耦合动态变化。
  3. 为了验证这一假设,我们使用 FGFR2 抑制剂 pemigatinib 对 SNU16m1 胃癌单克隆细胞系进行了药物处理(该细胞系含有参与分子间增强子-启动子相互作用的 MYC 和 FGFR2 ecDNA;图 4h)。
  4. 尽管 SNU16m1 细胞具有克隆性质,但细胞之间存在高度的 ecDNA 拷贝数异质性(单个细胞中的 MYC ecDNA 拷贝数为 5-300 个,FGFR2 ecDNA 拷贝数为 100-500 个;扩展数据图 2j)。
  5. 这些克隆细胞中的 MYC 和 FGFR2 ecDNA 种类在拷贝数上是相关的(扩展数据图 2j),这与单细胞克隆可以通过细胞分裂时的非对称共分离在子代细胞中建立异质但相关的 ecDNA 拷贝数的观点一致。
  6. 预计 pemigatinib 会减少高表达 FGFR2 的细胞的选择优势,导致细胞群体中 FGFR2 ecDNA 的丢失。
  7. 当细胞用针对单一 ecDNA 种类的药物(如 pemigatinib 靶向 FGFR2 ecDNA 的基因产物)进行处理时,我们的模拟预测只有在这些 ecDNA 共分离的情况下,共存的 ecDNA 才会有协调的拷贝数动态变化(图 4h、i,方法和扩展数据图 10a)。
  8. 模拟进一步预测,药物去除后,目标 ecDNA 种类的拷贝数会逐渐恢复(图 4i)。
Para_02
  1. 为了实验性地测试这些预测,我们用 5 μM pemigatinib 处理 SNU16m1 细胞 6 周(图 4h,j)。
  2. 正如共分离 ecDNA 的模拟所预测的那样,这种靶向 FGFR2 抑制导致 FGFR2 和 MYC ecDNA 初始协调减少(图 4h,j 和扩展数据图 10b),支持了这两种 ecDNA 物种尽管没有共价连接但协调遗传的观点(通过药物治疗前 3 周后的中期 DNA-FISH 验证了不同的 ecDNA 物种;扩展数据图 10c,e)。
  3. 然而,虽然持续用 pemigatinib 处理的细胞保持低 FGFR2 副本数,MYC ecDNA 副本数在第 3 周后恢复并进一步扩增,表明 MYC ecDNA 可能在对药物耐药的细胞中最终被选择(图 4j(深橙色))。
  4. 我们进一步发现,虽然 MYC 在高副本数的 ecDNA 上被选择,剩余的 FGFR2 副本在第 6 周逐渐整合到染色体中(图 4k)。
  5. 重要的是,虽然先前的研究报告称 ecDNA 可以整合到染色体中,我们的结果表明,其染色体整合可以通过逃避共遗传来促进药物耐药性(图 4l 和扩展数据图 10f)。
  6. 在实验中途暂时移除 pemigatinib 2 周后,FGFR2 和 MYC ecDNA 副本数恢复,并且在重新添加药物后重新建立了两种 ecDNA 物种的共减少敏感性,表明协调的副本数动态可以在几个细胞世代内迅速重新建立(图 4j(浅橙色))。
  7. 最后,在不含有 FGFR2 ecDNA 的 COLO 320DM 结直肠癌细胞系中,pemigatinib 并未导致 MYC ecDNA 的丢失(图 1c 和扩展数据图 10d),表明 SNU16m1 细胞中 MYC ecDNA 的丢失是由于与 FGFR2 ecDNA 的耦合。
Para_03
  1. 为了进一步证明选择压力下 ecDNA 物种协调动态的一般性,我们用靶向 MDM2 抑制剂 nutlin-3a 处理了神经母细胞瘤 TR14 细胞。
  2. MDM2 抑制导致共分离的 MDM2 和 MYCN ecDNA 在 TP53 依赖的方式下同时耗尽,这表明通过 TP53 通路,ecDNA 协同耗尽对 MDM2 活性的分子特异性(方法和扩展数据图 10g–j)。
  3. 相反,靶向抑制下 ecDNA 的协同耗尽不能用对快速分裂细胞的一般细胞毒性效应来解释,因为一般细胞毒性药物并不总是减少 ecDNA 含量(依托泊苷或氟尿嘧啶;扩展数据图 10k–l;低剂量羟基脲如先前报道的那样减少了 ecDNA 含量)。
Para_04
  1. 这些结果共同表明,针对携带一种 ecDNA 物种的致癌基因的药物可以协调调节共存的 ecDNA 物种,这既是因为特定致癌基因的选择优势降低(例如,pemigatinib 靶向 FGFR2),也因为通过物理共分离对其他 ecDNA 物种产生间接影响。
  2. 然而,当药物靶向的致癌基因通过染色体整合而与 ecDNA 共遗传解耦时,抗药性可能会出现。

Discussion

Para_01
  1. 癌症中的 ecDNA 扩增具有高度异质性和动态性,涉及随着时间的推移和对选择压力(如药物治疗)的响应而演变和复杂化的 DNA 物种混合物。
  2. 通过单细胞测序、成像、进化建模和多种癌症类型的化学扰动,我们已经证明了不同的 ecDNA 物种在癌细胞中共存,它们在有丝分裂过程中共同分离,并且这些进化关联促进了 ecDNA 的专业化和对靶向治疗的反应。
  3. 我们还证明了分子间相互作用和活跃的转录促进了 ecDNA 物种的共分离。
  4. 我们提供的证据表明,ecDNA 共分离与 CIP2A–TOPBP1 复合体诱导的 DNA 片段损伤聚集不同(扩展数据图 7),这可能是因为大多数 ecDNA 缺乏双链断裂(如脉冲场凝胶电泳所示),而双链断裂是 CIP2A 招募所必需的。
Para_02
  1. 虽然单个 ecDNA 在有丝分裂期间随机遗传,但不同 ecDNA 的共分离和共同选择协同维持了细胞世代间合作的 ecDNA 集体。
  2. 这种 ecDNA 集体的协调行为对我们理解癌症进化和开发癌症疗法具有重要意义。
  3. 首先,结构多样化的 ecDNA 的共同选择可能导致功能专业化(例如仅增强子的 ecDNA),这表明可能存在 ecDNA 的互动模块,例如在分子间 ecDNA 枢纽中。
  4. 其次,我们的药理学实验表明,针对某种 ecDNA 基因产物的治疗干预可能会影响共存的 ecDNA,并进一步强调在选择压力下,ecDNA 物种的共分离会产生高度动态和复杂的行为。
  5. 然而,ecDNA 物种的最终解耦表明,简单利用共分离的疗法并不能保证‘治愈’肿瘤细胞中的 ecDNA。
  6. 相反,急性靶向治疗可能会因 ecDNA 共分离而引发快速的、潜在的治疗优势的基因组重塑。
  7. 第三,我们的计算框架可以从单细胞基因组或成像数据中评估 ecDNA 的共分离和共同选择,从而提供机会来理解 ecDNA 在肿瘤中如何共同进化。
Para_03
  1. ecDNA 在癌细胞中表现出攻击性行为,因为它们可以迅速改变拷贝数,并发展出新的基因调控关系。
  2. 这种加速的进化和探索遗传和表观遗传空间的能力受到其潜在瞬时性质的挑战——如果 ecDNA 随机传递,下一代子细胞中可能不会存在一组获胜的 ecDNA 组合。
  3. ecDNA 共同遗传使癌细胞能够在加速进化与跨代遗传和表观遗传记忆之间取得平衡,增加了不同 ecDNA 种类组合一起传递给子细胞的概率(图 3e)。
  4. 其结果是产生了一种累积效应,支持异质 ecDNA 之间的合作,使多个致癌基因共同扩增,并继续癌症基因组的多样化。
  5. 除了癌症进化之外,我们关于协调不对称遗传的一般框架可能适用于控制细胞命运的病毒外显子、亚细胞器或生物分子凝聚体。

Methods

Cell culture

细胞培养

Para_01
  1. TR14 神经母细胞瘤细胞系由 J. J. Molenaar(Princess Máxima 儿科肿瘤中心)提供。
  2. 主细胞库的身份通过 STR 分型(IDEXX BioResearch)进行了验证。
  3. GBM39-KT 细胞系来自明尼苏达州罗切斯特市梅奥诊所手术的一名胶质母细胞瘤患者,如前所述。
  4. 通过限制稀释从 GBM39-KT 细胞中分离出单克隆球体,生成了 GBM39-KT-D10。
  5. CA718 细胞系来自一名胶质母细胞瘤患者,如前所述,并从加利福尼亚大学圣地亚哥分校 Moores 癌症中心获得。
  6. 亲代 SNU16、COLO 320DM、H716 和 HCT116 细胞购自 ATCC。
  7. SNU16m1 是通过慢病毒转导和稳定表达 dCas9-KRAB 从亲代 SNU16 细胞中生成的一个亚系,如我们之前所述。
  8. SNU16 和 SNU16m1 细胞在 Dulbecco 改良 Eagle 培养基/营养混合物 F-12(DMEM/F12 1:1;Gibco, 11320-082)、10% 胎牛血清(FBS;Hyclone, SH30396.03)和 1% 青霉素-链霉素(Thermo Fisher Scientific, 15140-122)中培养。
  9. COLO 320DM 细胞在 DMEM(Thermo Fisher Scientific, 11995073)中培养,补充 10% FBS 和 1% 青霉素-链霉素。
  10. GBM39-KT 细胞在 DMEM/F12 1:1、B-27 补充剂(Gibco, 17504044)、1% 青霉素-链霉素、GlutaMAX(Gibco, 35050061)、人表皮生长因子(EGF,20 ng/ml;Sigma-Aldrich, E9644)、人成纤维细胞生长因子(FGF,20 ng/ml;Peprotech)和肝素(5 μg/ml;Sigma-Aldrich, H3149-500KU)中培养。
  11. TR14 细胞在含有 20% FBS 和 1% 青霉素-链霉素的 RPMI 1640 中培养。
  12. 对于图 2 中的有丝分裂细胞成像实验,SNU16m1 细胞在含有 10% FBS 的 RPMI 1640 中培养。
  13. H716 细胞在 ATCC 配制的 RPMI 1640(Gibco, A1049101)中培养,补充 10% FBS 和 1% 青霉素-链霉素-谷氨酰胺。
  14. 用于活细胞成像的 COLO 320DM 细胞、PC3 和 HCT116 在 DMEM(Corning, 10-013-CV)中培养,补充 10% FBS 和 1% 青霉素-链霉素-谷氨酰胺。
  15. 所有细胞均在 37 °C 和 5% CO2 条件下培养。
  16. 所有细胞系均检测为支原体阴性。

Chemicals

化学品

Para_01
  1. BRD4双价降解剂由M. M. Hassan和N. S. Gray赠送,并用DMSO配制成10 mM的储备液。
  2. 雷公藤内酯(Millipore, 645900)用DMSO配制成55 mM的储备液,最终使用浓度为10 µM。
  3. 放线菌素D(Millipore Sigma, SBR00013)最终使用浓度为5 µg ml−1。
  4. DRB(Sigma-Aldrich, D1916)用DMSO配制成70 mM的储备液,最终使用浓度为200 µg ml−1。
  5. ZL-12A按先前报道的方法合成,并用DMSO配制成20 mM的储备液,最终使用浓度为50 µM,持续3小时。
  6. 在雷公藤内酯预处理实验中,先加入ZL-12A 3小时,然后用1× PBS洗涤,再加入DMSO或雷公藤内酯(10 µM)3.5小时。

Genetic knockout of CIP2A

CIP2A基因敲除

Para_01
  1. 使用 SNU16m1 细胞创建了 CIP2A 敲除细胞,具体如下。
  2. 我们使用 CHOPCHOP(https://chopchop.cbu.uib.no)设计了一个针对 CIP2A 蛋白编码区域的引导 RNA 序列,以及一个非靶向对照 sgRNA(引导序列见补充表 1)。
  3. 为了将每个引导 RNA 与 CRISPR-Cas9 一起递送到细胞中,我们将纯化的链球菌 Cas9 核酸酶(Alt-R S.p. Cas9 Nuclease V3;IDT,1081058)与每个单引导 RNA(sgRNA;用 1× TE 缓冲液稀释至 30 μM;Synthego)按 1:6 的摩尔比混合在 Neon 重悬缓冲液 R(Thermo Fisher Scientific)中,并在室温下孵育 10 分钟以形成 Cas9 核糖核蛋白(RNP)复合物。
  4. SNU16m1 细胞收集后,用 1× PBS 洗涤两次,然后在含有 Cas9 RNP 的 Buffer R 中重悬,最终浓度为每 10 μL Neon 反应液含 300,000 个细胞和 0.71 μM Cas9 复合物。
  5. 使用 Neon 转染系统(Thermo Fisher Scientific,MPK5000)根据制造商的协议进行转染,使用 10 μL 的尖端,参数设置为:1,400 V,20 m s−1,2 次脉冲。
  6. 每种引导条件的三个 Neon 反应合并,得到 900,000 个细胞,用于对照或 CIP2A 敲除基因型。

WGS

世界地理系统(World Geodetic System)

Para_01
  1. WGS文库通过DNA标签化制备。
  2. 我们首先使用先前描述的方法生产的Tn5转座酶对基因组DNA进行转座,反应体系为50 µl,包含TD缓冲液、50 ng DNA和1 µl转座酶。
  3. 反应在50 °C下进行5分钟,然后使用MinElute PCR纯化试剂盒(Qiagen, 28006)纯化转座的DNA。
  4. 文库通过5-7轮PCR扩增生成,使用NEBNext高保真2× PCR主混合物(NEB, M0541L),并通过SPRIselect试剂盒(Beckman Coulter, B23317)进行双尺寸选择(0.8×右侧,1.2×左侧)纯化,随后在Illumina NextSeq 550或Illumina NovaSeq 6000平台上测序。
  5. 使用Trimmomatic(v.0.39)去除读段中的接头序列,使用BWA MEM(0.7.17-r1188)将读段比对到hg19基因组,并使用Picard的MarkDuplicates(v.2.25.3)去除PCR重复。
  6. 批量SNU16细胞的WGS数据先前已生成(SRR530826,Genome Research Foundation)。

Analysis of ecDNA sequences in TCGA patient tumours

TCGA患者肿瘤中ecDNA序列的分析

Para_01
  1. 我们基于 TCGA 的批量 WGS 数据使用 AmpliconArchitect (AA) 方法进行 ecDNA 检测,以分析基因组焦点扩增。
  2. 该方法的输出此前已发表。
  3. 简而言之,这种检测 ecDNA 的方法包括三个通用步骤,这些步骤被封装在我们称为 AmpliconSuite-pipeline 的工作流中(https://github.com/AmpliconSuite/AmpliconSuite-pipeline,v.1.1.1)。
  4. 首先,给定一个 BAM 文件,分析管道检测存在拷贝数扩增的种子区域(CN > 4.5 且大小在 10 kb 到 10 Mb 之间)。
  5. 其次,AA 在焦点扩增区域内进行拷贝数和断裂点的联合分析,形成一个拷贝数感知的局部基因组图谱。
  6. AA 从该图中提取路径,代表基因组结构和亚结构,解释拷贝数的变化。
  7. 最后,使用 AmpliconClassifier (AC) 进行基于规则的分类,根据 AA 提取的路径预测焦点扩增的模式。
  8. 这包括评估结构变异类型、片段拷贝数以及 AA 提取的基因组路径结构。
  9. 此外,AC 根据路径长度和拷贝数等标准识别 ecDNA 循环,提供了一个基于结构特征对扩增子进行全面分类的系统。
  10. 例如,如果拷贝数变化主要由一个或多个包含结构变异的环状基因组路径解释,这些路径以头尾相连的方式闭环化,这与 ecDNA 扩增模式一致;而断裂-融合-桥接基因组结构则包含多个折叠和多个以回文排列的基因组片段。
  11. 完整的分类标准和 AC 工具的描述可在参考文献 62 的补充信息中找到。
Para_02
  1. 我们使用了先前研究中的 AA(v.1.0)输出,并使用 AC(v.0.4.14)对这些输出中存在的焦点扩增类型进行分类,设置了‘--filter_similar’标志,其余设置为默认。
  2. '--filter_similar'选项移除可能的假阳性焦点扩增调用,这些调用包含远高于预期水平的重叠结构变异和不相关样本之间 ecDNA 的共享基因组边界。
  3. 简而言之,AC 评分评估焦点扩增的结构相似性。这些评分考虑了基因组区间重叠和共享断点连接,如果断点的总距离小于指定阈值(默认 = 250 bp),则认为断点是共享的。
  4. 此外,AC 计算来自不同起源的扩增子的相似性评分,建立一个背景空分布以供比较。该工具使用 β 分布模型拟合经验空分布,提供相似性评分的统计显著性估计。
  5. 在参考文献 19 的 TCGA 数据集中 8,810 个 AA 扩增子中,有 45 个候选焦点扩增被此过滤器移除。
Para_03
  1. 为了预测样本中存在的不同 ecDNA 物种的数量,我们使用了 AC 报告的每个焦点扩增的基因组区间。
  2. AC 通过聚类 ecDNA 基因组区间来确定存在的不同、基因组非重叠的 ecDNA 物种数量,如果这些区域由结构变异连接或区域边界在 500 kb 以内。
  3. 如果区间不符合这些标准,AC 预测它们是不连接的,并将它们报告为不同的 ecDNA 物种。
  4. AC 使用了一个结合了 ONGene 数据库和 COSMIC 中的致癌基因列表。

Paired scATAC-seq and scRNA-seq library generation

配对的单细胞ATAC测序和单细胞RNA测序文库生成

Para_01
  1. 单细胞配对 RNA-seq 和 ATAC-seq 文库在 10x Chromium Single-Cell Multiome ATAC + 基因表达平台上根据制造商的协议生成,并在 Illumina NovaSeq 6000 系统上进行测序。
  2. COLO 320DM 的数据此前已生成并发布于 Gene Expression Omnibus (GEO) 数据库,编号为 GSE159986。

Paired scATAC-seq and scRNA-seq analysis

配对的单细胞 ATAC 测序和单细胞 RNA 测序分析

Para_01
  1. 使用 cellranger-arc mkref(10x Genomics,v.1.0.0)创建了 hg19 的自定义参考包。
  2. 使用 cellranger-arc count(10x Genomics,v.1.0.0)将单细胞配对的 RNA-seq 和 ATAC-seq 读段比对到 hg19 参考基因组。
Para_02
  1. 后续对 RNA 的分析使用了 Seurat(v.3.2.3),对 ATAC-seq 的分析使用了 ArchR(v.1.0.1)。
  2. 保留了具有超过 200 个独特 RNA 特征、线粒体 RNA 读数少于 20% 和总 RNA 读数少于 50,000 的细胞进行进一步分析。
  3. 使用 ArchR 去除了双倍体细胞。
  4. 原始 RNA 计数使用 Seurat 的 NormalizeData 函数进行了对数归一化,并使用 ScaleData 函数进行了缩放。
  5. 使用 ArchR 中的 addIterativeLSI 函数通过迭代潜在语义索引(LSI)对 ATAC-seq 数据进行了降维。
Para_04
  1. 对于扩展数据图 5a–c 中展示的分析,我们使用 Seurat 包中的 CellCycleScoring 函数和包含在 Seurat 包中的 S 和 G2M 期基因集,从每个细胞的 RNA 测序数据推断细胞周期阶段。
  2. 然后,根据推断出的细胞周期阶段(G1、S 或 G2M)对细胞进行分组,评估了拷贝数相关性。

scCircle-seq analysis

scCircle-seq 分析

Para_01
  1. TR14 scCircle-seq 数据之前已生成,并存放在欧洲基因-表型档案(EGA)中,访问号为 EGAS00001007026。
  2. 单细胞染色体外环状 DNA 和转录组测序(scEC&T-seq)协议的详细描述可在 Nature Protocol Exchange 上获取(https://doi.org/10.21203/rs.3.pex-2180/v1)。
  3. 单细胞被分选,通过 G&T-seq 分离基因组 DNA 和 mRNA,单细胞的基因组 DNA 经过核酸外切酶消化和滚环扩增,如前所述。
Para_02
  1. scCircle-seq 读段的处理已在先前详细描述过。
  2. 简而言之,使用 Trim Galore (v.0.6.4) 对 scCircle-seq 测序读段进行 3' 端质量修剪,并移除长度短于 20 个核苷酸的接头序列。
  3. 使用 BWA MEM (v.0.7.15) 和默认参数将读段比对到人类参考组装 hg19。
  4. 使用 Picard (v.2.16.0) 移除 PCR 和光学重复。
  5. 线粒体 DNA 上的测序覆盖度被用作内部对照,以评估环状 DNA 的富集情况。
  6. 对于线粒体 DNA 上每碱基序列深度少于 10 个读段或捕获到的基因组碱基数少于 85% 的细胞,从进一步分析中排除。
Para_03
  1. 从 scCircle-seq BAM 文件中量化了 TR14 ecDNA 区域(MYNC、CDK4、MDM2)的读数计数,这些区域是根据先前描述的 TR14 大群体中的 ecDNA 重建分析定义的。为了校正细胞之间的测序深度差异,读数计数已归一化到文库大小。

Analysis of copy-number correlations of amplified oncogenes in human tumour samples

人类肿瘤样本中扩增癌基因的拷贝数相关性分析

Para_01
  1. 使用上述描述的单细胞 scATAC-seq(见‘配对的 scATAC-seq 和 scRNA-seq 分析’部分)计算的单细胞拷贝数用于设计一种预测 ecDNA 的统计方法。
  2. 我们认为,由于单个 ecDNA 分子的随机分离,ecDNA 焦点扩增不仅表现为较高的平均拷贝数,还表现为较高的拷贝数方差。
  3. 确实,将平均拷贝数≥4且方差/均值比≥2.5的扩增分类,仅能特异性地分类验证细胞系中的已知 ecDNA(扩展数据图 4a)。
Para_02
  1. 我们将这种统计方法应用于一个精心策划的数据集,该数据集包含41个肿瘤(来自三阴性乳腺癌(TNBC)、高级别浆液性卵巢癌(HGSC)和胶质母细胞瘤),这些肿瘤具有公开可用的单细胞ATAC测序(scATAC-seq)或单细胞DNA测序(scDNA-seq)数据。
  2. 对于使用scDNA-seq数据表征的TNBC和HGSC肿瘤,我们使用了作者提供的单细胞拷贝数,这些数据可在Zenodo上获取(https://doi.org/10.5281/zenodo.6998936)。
  3. 处理过的胶质母细胞瘤样本的scATAC-seq数据从参考文献34和36(GEO存取号GSE163655)获得,并且拷贝数是按照上述方法(参见‘配对scATAC-seq和scRNA-seq分析’部分)在3Mb基因组窗口中计算的。
  4. 潜在的ecDNA通过从已验证的细胞系中确定的决策规则进行预测,并通过平均与感兴趣的致癌基因重叠的窗口的拷贝数来确定致癌基因的拷贝数。
  5. 拷贝数相关性仅在拷贝数≥4的细胞中计算,这些细胞中的致癌基因被放大。

ecDNA isolation by CRISPR–CATCH

通过 CRISPR–CATCH 隔离 ecDNA

Para_01
  1. 通过 CRISPR-CATCH 进行 ecDNA 的分子分离是按照先前描述的方法进行的。
  2. 简而言之,将 1% 的认证低熔点琼脂糖(Bio-Rad, 1613112)在 PBS 中融化,并平衡至 45°C。
  3. 每种条件下,100 万个细胞被离心,用冷的 1× PBS 洗两次,重悬于 30 µl PBS 中,并短暂加热至 37°C。
  4. 然后,向细胞中加入 30 µl 琼脂糖溶液,混合后转移到插件模具(Bio-Rad, 1703713)中,在冰上孵育 10 分钟。
  5. 含有细胞的固体琼脂糖插件被弹射到 1.5 ml Eppendorf 管中,悬浮在缓冲液 SDE(1% SDS,25 mM pH 8.0 的 EDTA)中,并在摇床上放置 10 分钟。
  6. 移除缓冲液,加入缓冲液 ES(1% N-月桂基肌氨酸钠盐溶液,25 mM pH 8.0 的 EDTA,50 µg ml⁻¹ 蛋白酶 K)。
  7. 琼脂糖插件在 50°C 下在缓冲液 ES 中孵育过夜。
  8. 第二天,用 25 mM EDTA 和 1 mM PMSF 在室温下摇动 1 小时使蛋白酶 K 失活。
  9. 然后,用 25 mM EDTA 中的 1 mg ml⁻¹ RNase A 在 37°C 下处理插件 30 分钟,并用 25 mM EDTA 洗涤,孵育 5 分钟。
  10. 不直接用于 ecDNA 丰富的插件储存在 4°C 的 25 mM EDTA 中。
Para_02
  1. 为了进行体外 Cas9 消化,含有 DNA 的琼脂糖插块用 1× NEBuffer 3.1(New England BioLabs)洗涤三次,每次孵育 5 分钟。
  2. 接下来,在反应混合物预孵育 10 分钟后,DNA 在 30 nM sgRNA(Synthego)和 30 nM spCas9(New England BioLabs, M0386S)的作用下进行消化。
  3. Cas9 消化在 37 °C 下进行 4 小时,然后加入 3 µl 蛋白酶 K(20 mg ml−1)在 200 µl 反应体系中过夜消化。
  4. 第二天,用 1 mM PMSF 振荡处理 1 小时使蛋白酶 K 失活。
  5. 然后用 0.5× TAE 缓冲液洗涤插块三次,每次孵育 5 分钟。
  6. 将插块加载到 1% 认证低熔点琼脂糖凝胶(Bio-Rad, 1613112)中,使用 0.5× TAE 缓冲液,并加入梯度(CHEF DNA 尺寸标记,0.2–2.2 Mb;酿酒酵母梯度,Bio-Rad, 1703605;CHEF DNA 尺寸标记,1–3.1 Mb;Hansenula wingei 梯度,Bio-Rad, 1703667),并使用 CHEF Mapper XA 系统(Bio-Rad)根据制造商的说明进行脉冲场凝胶电泳,设置如下:0.5× TAE 运行缓冲液,14 °C,双相模式,运行时间 16 小时 39 分钟,初始切换时间为 20.16 秒,最终切换时间为 2 分 55.12 秒,梯度为 6 V cm−1,包含角度为 120° 和线性斜坡。
  7. 凝胶用 3× Gelred(Biotium)和 0.1 M NaCl 在摇床上避光染色 30 分钟并成像。
  8. 然后提取条带,使用 β-琼脂糖酶 I(New England BioLabs, M0392L)从琼脂糖块中分离 DNA,操作步骤按照制造商的说明进行。
  9. 所有引导序列见补充表 1。

Short-read sequencing of ecDNA isolated by CRISPR–CATCH

通过CRISPR-CATCH分离的ecDNA的短读长测序

Para_01
  1. 通过CRISPR–CATCH分离的ecDNA测序按照先前描述的方法进行。
  2. 简而言之,我们使用先前描述的方法产生的Tn5转座酶在50 µl反应体系中与TD缓冲液、10 ng DNA和1 µl转座酶一起进行DNA转座。
  3. 反应在50 °C下进行5分钟,然后使用MinElute PCR纯化试剂盒(Qiagen, 28006)纯化转座后的DNA。
  4. 文库通过7-9轮PCR扩增生成,使用NEBNext高保真2× PCR主混合液(NEB, M0541L),并通过SPRIselect试剂盒(Beckman Coulter, B23317)进行双尺寸选择(0.8×右侧,1.2×左侧)纯化,并在Illumina NextSeq 550或Illumina NovaSeq 6000平台上进行测序。
  5. 测序数据按照上述WGS方法处理。
  6. 扩展数据图3中使用的SNU16m1(带30-34)和COLO 320DM(带a-m)的CRISPR–CATCH测序数据先前已生成并存放在NCBI序列读取档案(SRA)中,BioProject编号为PRJNA670737;图4中使用的SNU16(MYC、FGFR2和增强子ecDNA)的CRISPR–CATCH测序数据先前已生成并存放在NCBI SRA中,BioProject编号为PRJNA777710。

Metaphase DNA-FISH

中期DNA荧光原位杂交

Para_01
  1. TR14 神经母细胞瘤细胞在 15 厘米培养皿中生长至 70% 汇合度,并用 KaryoMAX 秋水仙素(Gibco)处理 4 小时。
  2. 进行有丝分裂摇落,收集细胞的培养基。
  3. 剩余的细胞用 PBS 洗涤,并用 0.05% 胰蛋白酶-EDTA(Gibco)处理 2 分钟。
  4. 细胞再次用收集的培养基洗涤,并在 300g 下离心 10 分钟。
  5. 沉淀物重新悬浮于 0.075 M KCl 中,在 37 °C 下孵育 20 分钟。
  6. 样品在 300g 下离心 5 分钟。
  7. 细胞沉淀物小心地重新悬浮于 10 毫升 Carnoy 溶液中,并在 300g 下离心 5 分钟。
  8. 此洗涤步骤重复四次,每次使用 5 毫升 Carnoy 溶液。
  9. 剩余的沉淀物重新悬浮于 400 微升 Carnoy 溶液中。
  10. 然后,从大约 15 厘米的高度将 12 微升悬浮液滴到预热的载玻片上。
  11. 将载玻片放在加热的水浴(55 °C)上 1 分钟。
  12. 载玻片在室温下过夜老化。
  13. 根据探针制造商的协议(DNA-FISH 有丝分裂染色体扩散,Arbor Biosciences),制备载玻片以进行染色。
  14. 染色前,载玻片首先用 PBS 洗涤,然后在 65 °C 的 SSCT(5 毫升 20× SSC,500 微升 10% Tween-20,并用分子级 H2O 补充至 50 毫升)中洗涤 15 分钟。
  15. 载玻片接下来在室温下用 SSCT 洗涤两次,每次 2 分钟。
  16. 载玻片在 70% 和 90% 乙醇中脱水,每次 5 分钟。
  17. 干燥后,载玻片转移到 0.07 N NaOH 中化学变性 3 分钟。
  18. 在 SSCT 中洗涤两次,每次 5 分钟后,重复脱水步骤,然后将载玻片干燥。
  19. 用于染色的探针设计为靶向 MYCN、MDM2 和 CDK4 基因,使用 myTags(Arbor),偶联如下:CDK4-Alexa 488、MYCN-Atto 550、MDM2-Atto 633。
  20. 然后,将 10 微升杂交缓冲液(在 SSCT 中:50% 甲酰胺,10% 右旋糖酐硫酸钠,40 ng/µl RNase A)与每种重悬探针的 1.5 微升混合。
  21. 该混合物在 70 °C 下加热 5 分钟,然后储存在冰上。
  22. 然后,将 14.5 微升这种混合物加到载玻片上,用盖玻片覆盖并用橡胶水泥密封。
  23. 载玻片在杂交室(Abbott Molecular)中 37 °C 下过夜孵育。
  24. 第二天,移除橡胶水泥和盖玻片,样品在预热(37 °C)的 SSCT 中洗涤 30 分钟。
  25. 然后,载玻片在室温下用 2× SSCT 洗涤两次,每次 5 分钟,接着用 PBS 洗涤 5 分钟。
  26. 干燥后的载玻片用 Hoechst(1:4,000,2 分钟)染色,并用 PBS 再次洗涤 5 分钟。
  27. 干燥后,载玻片用 ProLong Glass Antifade Mountant(Thermo Fisher Scientific)封片并用盖玻片密封。
  28. TR14 有丝分裂扩散的成像在 Max-Delbrück 分子医学中心高级光学显微镜设施的 Leica Stellaris 8 系统上进行,使用 ×63 油浸物镜和 ×2 放大倍率。
  29. 激发使用 405 nm、488 nm、561 nm 和 538 nm 激光器,检测使用两个 HyD S 和一个 HyD X 和 HyD R 探测器。
  30. 每个通道应用 4 倍线平均。
Para_02
  1. 对于 GBM39-KT、GBM39-KT-D10、SNU16、SNU16m1、CA718 和 H716 细胞系,细胞用 KaryoMAX Colcemid(Gibco)处理,浓度为 100 ng/ml,持续 3 小时,然后通过离心收集单细胞悬液,并用 1× PBS 洗一次。
  2. 细胞用 0.75 M KCl 低渗缓冲液在 37 °C 下处理 20 分钟,然后用 Carnoy 固定液(3:1 甲醇:冰醋酸)固定,并用相同的固定液再洗三次。
  3. 样品随后滴在湿润的载玻片上并风干。
  4. 载玻片在 2× SSC 缓冲液中短暂平衡,然后在 70%、85% 和 100% 的乙醇中逐级脱水,每步 2 分钟。
  5. FISH 探针(Empire Genomics)按 1:6 的比例稀释在杂交缓冲液中,并覆盖盖玻片。
  6. 样品在 75 °C 下变性 3 分钟,在湿盒中 37 °C 下过夜杂交。
  7. 样品用 0.4× SSC 洗 2 分钟,再用 2× SSC 0.1% Tween-20 洗 2 分钟。
  8. 细胞核用 4,6-二氨基-2-苯基吲哚(DAPI)(50 ng/ml)在 2× SSC 中染色约 1 分钟,然后在双蒸水中快速洗一次。
  9. 风干的样品用 ProLong Diamond 封片。
  10. 图像使用 Leica DMi8 宽场显微镜和 63× 油镜获取。

Metaphase DNA-FISH image analysis

中期DNA-FISH图像分析

Para_01
  1. 图1和扩展数据图2中描述的双色和三色中期FISH共定位分析是使用Fiji(v.2.1.0/1.53c)进行的。
  2. 图像被拆分为单独的FISH颜色+DAPI通道,并手动设置信号阈值以去除背景荧光。
  3. 重叠的FISH信号使用分水岭分割进行分割。
  4. FISH信号使用颗粒分析进行计数。
  5. 包含FISH信号的像素的xy坐标与图像尺寸和感兴趣区域(ROIs)的坐标一起保存为不同的颗粒身份(例如,不同的ecDNA分子)。
  6. 然后在R中量化共定位。
  7. 每个包含FISH信号的像素根据xy坐标分配到最近的重叠ROI。
  8. 所有颜色通道中的唯一ROI被汇总,使得在同一图像中不同通道中重叠一个或多个像素的ROI被视为共定位。
Para_02
  1. 对 SNU16m1 细胞中 ecDNA 的双色中期荧光原位杂交 (FISH) 数据进行了共定位分析,如扩展数据图 10 所述。使用 Fiji (v.2.1.0/1.53c) 进行分析。
  2. 图像被拆分为两个 FISH 颜色通道和 DAPI 通道,并手动设置信号阈值以去除背景荧光。
  3. 使用分水岭分割方法对重叠的 FISH 信号进行分割。
  4. 使用 ImageJ-Colocalization Threshold 程序量化共定位,并通过颗粒分析计算单个和共定位的 FISH 信号。

Immunofluorescence staining and DNA-FISH in mitotic cells

有丝分裂细胞中的免疫荧光染色和DNA-荧光原位杂交

Para_01
  1. 为了评估图2和扩展数据图5和7所示的GBM39-KT、GBM39KT-D10、TR14、SNU16m1、CA718和H716细胞中的ecDNA有丝分裂分离,将非同步细胞培养在涂有聚-L-赖氨酸或聚-D-赖氨酸(GBM39-KT和GBM39KT-D10使用层粘连蛋白)的盖玻片上。
  2. 用PBS洗涤细胞一次,并在室温下用冷4%多聚甲醛(PFA)固定10-15分钟。
  3. 样品用0.5%曲拉通X-100在PBS中室温下透化10分钟,然后用PBS洗涤。
  4. 样品用3% BSA在含0.05%曲拉通X-100的PBS中室温下封闭30分钟。
  5. 样品用一抗(Aurora激酶B多克隆抗体,1:200稀释,A300-431A,Thermo Fisher Scientific;BRD4抗体,1:200,ab245285,Abcam;RNA聚合酶II CTD重复序列YSPTSPS(磷酸化Ser2)抗体(3E10),ab252855,Abcam;CIP2A抗体,1:400稀释,NBP2-48710,Novus Biologicals;所有抗体均在3% BSA中稀释)在室温下孵育1小时或4°C过夜。
  6. 样品用含0.05%曲拉通X-100的PBS洗涤三次。
  7. 样品用荧光标记的二抗(1:500在3% BSA中)在室温下孵育1小时(后续步骤均在暗处进行),然后用含0.05%曲拉通X-100的PBS洗涤三次。
  8. 细胞用PBS洗涤一次,再用冷4% PFA在室温下重新固定20分钟。
  9. 盖玻片用1× PBS洗涤一次,然后在冰上用新配制的1× PBS中的0.7%曲拉通X-100和0.1 M HCl孵育10分钟,随后在室温下用1.9 M HCl酸变性DNA链30分钟。
  10. 然后在70%、85%和100%的乙醇中逐级脱水,每次约2分钟。
  11. FISH探针(Empire Genomics)在杂交缓冲液(Empire Genomics)中按1:4稀释,并加到样品上,加入载玻片。
  12. 样品在75°C变性3分钟,然后在37°C湿暗室中过夜杂交。
  13. 样品用0.4× SSC洗涤,然后用2× SSC 0.1% Tween-20洗涤(所有洗涤步骤持续约2分钟)。
  14. 将DAPI(100 ng ml-1)应用于样品10分钟。
  15. 样品再次用2× SSC 0.1% Tween-20洗涤,然后用2× SSC洗涤。
  16. 样品在双蒸水中短暂洗涤,然后用ProLong Gold封片。
  17. 载玻片用指甲油密封。
  18. 样品在DeltaVision Elite细胞成像系统(Applied Precision)、Olympus宽场显微镜(IX-71;Olympus)(由SoftWoRx软件v.6.5.2控制,使用×60物镜镜头和CoolSNAP HQ2相机(Photometrics))或Leica DMi8宽场显微镜(使用×63油物镜镜头)上成像。
  19. 获取z堆栈,并用于生成最大强度投影(ImageJ或LAS X)以进行下游分析。
  20. 在Leica DMi8上获取的图像在生成最大强度投影之前,使用小体积计算清除或大体积计算清除进行去卷积。
Para_02
  1. 为了评估图4所示SNU16细胞中致癌基因和增强子ecDNA的有丝分裂分离,将细胞接种到六孔培养板中的纤维连接蛋白包被的22 × 22盖玻片上,细胞密度约为70%。
  2. 然后,在细胞接种24小时后,用4% PFA固定细胞,并用含0.25% Triton X-100的1× PBS透化细胞。
  3. 样品在室温下用3% BSA-1× PBS封闭1小时,随后在4°C下用初级抗体(Aurora B激酶抗体;A300-431A;Thermo Fisher Scientific)(1:200稀释于3% BSA中)孵育过夜。
  4. 样品用1× PBS洗涤三次,然后在室温下用稀释的抗兔Alexa Fluor 647抗体(驴抗兔IgG(H+L)高度交叉吸附的二级抗体,Alexa Fluor 647,A31573,Invitrogen;1:500稀释于3% BSA中)孵育1小时。
  5. 然后,样品再用1× PBS洗涤三次,并在室温下用4% PFA固定20分钟。
  6. DNA-FISH按照‘中期DNA-FISH’部分所述的方法进行,但热变性条件改为80°C持续20分钟。
  7. 使用Leica DMi8宽场显微镜和63倍油镜获取图像,每个z平面在LAS X中通过小体积计算清除后生成最大投影图像。

Mitotic cell imaging analysis

有丝分裂细胞成像分析

Para_01
  1. 为了量化图2和扩展数据图5和7所示的分裂细胞对中每个子细胞分离的ecDNA分数,使用ImageJ从最大强度投影图像中量化了ecDNA像素强度。
  2. 使用ImageJ中的‘集成密度’测量来测量ecDNA像素强度。
  3. 在量化之前,均匀地去除了整个图像中的FISH探针背景信号,直到所有子细胞核的背景信号被完全去除。
  4. 我们进一步筛选掉了质量差的图像,那些核重叠无法进行准确分割的图像,以及根据Aurora激酶B染色显示细胞配对不明确的图像。
  5. 为了测量抑制剂处理后子细胞中ecDNA的分离分数,使用AIVIA软件(Leica Microsystems)对最大强度投影图像进行了子细胞分割和DNA-FISH丰度测量。
  6. 基于感兴趣FISH探针和DAPI通道训练了个体机器学习像素分类器,分别创建了FISH信号和核的置信掩模。
  7. 使用置信掩模创建了一个配方,用于分割单个FISH点并将每个点分配给一个分割的子细胞。
  8. 通过比较每对相应子细胞中的FISH面积,估计了每种ecDNA物种的遗传比例。
  9. 使用AIVIA软件通过测量分割核中的像素强度值,量化了感兴趣蛋白质(RNA Pol II pSer2、CIP2A和BRD4)的丰度。
Para_02
  1. 为了量化图4所示的癌基因和增强子ecDNA分配给子细胞的比例,图像被分为不同的FISH颜色+DAPI通道,并使用Fiji(v.2.1.0/1.53c)手动设置信号阈值以去除背景荧光。
  2. 使用分水岭分割法对重叠的FISH信号进行分割。
  3. 除了DAPI之外的所有FISH颜色通道都被堆叠,并手动绘制ROI以识别两个子细胞,然后再次拆分颜色通道,并使用颗粒分析方法分析FISH信号占据的图像像素区域。
  4. 每个子细胞中的ecDNA比例通过该子细胞中FISH像素的比例来估算。

Intron RNA-FISH

内含子 RNA 荧光原位杂交

Para_01
  1. 内含子 RNA-FISH 使用 Stellaris RNA FISH 系统(LGC Biosearch Technologies)进行,遵循制造商针对贴壁细胞的协议。
  2. 内含子 RNA-FISH 探针设计针对 MYC 内含子 2 序列(hg38),使用 Stellaris 探针设计工具(最大探针数 = 48,寡核苷酸长度 = 20,最小间距长度 = 2),最终的 MYC 内含子 2 探针设计由 31 个探针组成,并标记了 Quasar 570 荧光素。
  3. 图像在 Leica DMi8 系统上使用 ×63 油镜获取,以获得 z 堆栈图像,这些图像在进行最大强度投影前进行了小体积计算清除。
  4. 对于 RNase-A 处理的阴性对照,细胞首先用 3.7% PFA 固定,然后用 RNase A(Thermo Fisher Scientific,EN0531)在 1× RNase-free PBS 中稀释至最终浓度为 200 µg ml−1,在 37 °C 下处理 30 分钟。
  5. RNase A 用 1× RNase-free PBS 洗涤一次后,再用 70% 乙醇透化。
  6. 然后继续按照制造商针对贴壁细胞的协议进行内含子 RNA-FISH 染色。

Live-cell imaging

活细胞成像

Para_01
  1. 活细胞成像细胞系是从ATCC获得的COLO 320DM细胞构建的。
  2. 简而言之,构建过程涉及以下关键步骤:(1) 使用CRISPR介导的敲入方法将96× TetO阵列插入MYC基因旁的非编码区,随后通过嘌呤霉素选择TetO阳性细胞;(2) 通过慢病毒感染引入TetR-mNeonGreen,然后使用流式细胞术分选mNeonGreen阳性细胞,以便标记插入到MYC位点的TetO;(3) 细胞的单克隆扩增并通过显微镜评估,选择形成信号噪声比良好的明显mNeonGreen斑点的克隆;(4) 通过慢病毒感染引入H2B-emiRFP670以荧光标记组蛋白H2B蛋白,随后使用流式细胞术分选emiRFP670和mNeonGreen双阳性的细胞。最终的单克隆细胞通过中期DNA-FISH分析,确认TetO标记效率良好,并且扩增子仍保持为ecDNA结构。
Para_02
  1. 细胞在成像前两天被接种到聚-d-赖氨酸包被的96孔玻璃底板上。
  2. 成像当天,培养基更换为补充了10%胎牛血清和1× GlutaMax的FluoroBrite DMEM (Gibco, A1896701)。
  3. 使用Prolong Live抗褪色试剂 (Invitrogen, P36975),按1:200稀释以抑制光漂白。
  4. 细胞在Leica DMi8宽场显微镜上成像,该显微镜配备了一个顶置温控孵育器 (Okolab),使用了63倍油镜,整个成像过程中控制温度(37°C)、湿度和二氧化碳(5%)。

Simulations of ecDNA segregation in pairs of daughter cells

ecDNA在子细胞对中的分离模拟

Para_01
  1. 为了理解在分裂细胞中 ecDNA 共分离动态如何影响子细胞中的拷贝数相关性,我们使用 R 语言中的 sample 函数通过随机抽样模拟了两个子细胞之间 ecDNA 拷贝的分布,样本大小是一个 ecDNA 类型的总拷贝数乘以二(因为 DNA 复制)。
  2. 对于一个 ecDNA 类型的给定比例与另一个 ecDNA 类型的相同比例共分离,相应的 ecDNA 拷贝在两个子细胞之间随机分布,但两个 ecDNA 类型的比例相同。
Para_02
  1. 为了将观察到的 ecDNA 分离与这些模拟进行比较,在考虑到两个 ecDNA 之间存在非零频率的共价融合的情况下,例如扩展数据图 2 中显示的各种细胞系中不同致癌基因 ecDNA 物种之间的低水平融合事件,或图 4 中增强子和致癌基因序列之间的融合事件,模拟中将融合的 ecDNA 部分视为共分离的 ecDNA。
  2. 为了生成图 4 中增强子和致癌基因 ecDNA 在子细胞中的预期分布,对于每个收集的有丝分裂免疫荧光和 FISH 图像,使用增强子 ecDNA、致癌基因 ecDNA 和融合的增强子-致癌基因 ecDNA 的比例来模拟 20 次分离事件,其中对应于融合分子的 ecDNA 部分完全共分离。
  3. 模拟子细胞中的拷贝数相关性代表了仅由共价融合解释的 ecDNA 的零分布,没有额外的独立 ecDNA 分子之间的共分离。

ATAC-seq

ATAC-seq(Assay for Transposase-Accessible Chromatin using sequencing)是一种用于检测染色质可及性的高通量测序技术。

Para_01
  1. SNU16的ATAC-seq数据以前在GEO数据库中发布,访问号为GSE159986。
  2. 使用Bowtie2(v.2.1.0)将去除接头的读段比对到hg19基因组上。
  3. 使用samtools(v.1.9)对比对的读段进行质量过滤,使用Picard的MarkDuplicates(v.2.25.3)去除重复片段,并使用MACS2(v.2.2.7.1)调用峰,q值阈值为0.01,采用无偏移模型。

ChIP–seq

染色质免疫沉淀测序

Para_01
  1. SNU16的ChIP–seq数据以前在GEO数据库中以GSE159986的访问号发布。
  2. 使用Bowtie2(版本2.3.4.1)将配对末端读段比对到hg19基因组,比对前使用Trimmomatic(版本0.39)进行接头修剪,并使用--very-sensitive选项。
  3. 使用samtools(版本1.9)过滤MAPQ值小于10的读段,并使用Picard的MarkDuplicates(版本2.20.3-SNAPSHOT)去除PCR重复。
  4. 使用deepTools的bamCoverage(版本3.3.1)将ChIP–seq信号转换为bigwig格式以便可视化,参数如下:--bs 5 --smoothLength 105 --normalize Using CPM --scaleFactor 10。

Evolutionary modelling of ecDNA copy-number framework

ecDNA拷贝数框架的进化建模

Para_04
  1. ecDNA 物种 1 随机分配到每个子细胞:
Para_05
  1. 其中二项分布是二项概率分布。为了模拟共分离,对于第二个 ecDNA 物种,拷贝数根据分离系数 γ 和每个子细胞中第一个 ecDNA 物种的拷贝数按比例分配给子细胞:
Para_06
  1. 然后,剩余的未与共分离传递的拷贝随机分配给子细胞:

Evolutionary modelling of ecDNA co-assortment trends

ecDNA 共分离趋势的进化建模

Para_03
  1. 对于图3b-e和扩展数据图8b所示的结果,我们模拟了100万个细胞的群体,并报告了10次重复实验中的平均共现率和相关性。

Inference of evolutionary parameters

进化参数的推断

Para_03
  1. 我们的目标是根据目标细胞系中从单细胞 scATAC-seq 数据观察到的单细胞拷贝数推断每个进化参数的后验分布,记为 yobs(参见上述"配对 scATAC-seq 和 scRNA-seq 分析"部分)。
  2. 为了实现这一目标,我们选择推导描述共现(携带每个基因扩增为 ecDNA 超过 2 个拷贝的细胞比例)和 ecDNA 对数转换拷贝数之间的皮尔逊相关性的汇总统计量来指导我们的推断,分别记为 Cobs 和 ρobs。
  3. 在每次 ABC 迭代中,我们模拟了一个包含 500,000 个细胞的数据集 y0,并使用以下距离函数将该模拟数据集的汇总统计量与观察到的汇总统计量进行比较:
Para_05
  1. 该程序的具体实现是使用 Python 包 pyabc(版本 0.12.8)中的顺序蒙特卡洛方案(ABC-SMC)完成的。
  2. 简而言之,这种方法在每次迭代时进行顺序推理,并计算接受参数的权重。
  3. 该过程的更多细节此前已有报道。

Cell-level co-segregation model of ecDNA co-evolution

ecDNA 共进化在细胞水平上的共分离模型

Para_02
  1. 在这个模型中,人口增长也被建模为一个出生-死亡随机过程,并通过标准的 Gillespie 算法实现。
  2. 我们从一个小的初始种群开始(一个细胞或三个细胞),携带一定数量的 ecDNA 元素,并在模拟过程中记录每个细胞的确切 ecDNA 副本数。
  3. 细胞被随机选择但与其适应度(1 + s)成比例进行增殖,其中 s 是选择系数。
  4. 与没有 ecDNA 的细胞相比,定义了中性增殖(s = 0)。
  5. 如果携带 ecDNA 有适应度效应,则 s > 0。
  6. 为了简化,在我们的模型中,我们为携带 ecDNA 的细胞赋予一个固定的选择系数,并改变同时携带两种 ecDNA 的细胞的选择系数,以研究共选择对 ecDNA 协同进化的影。
  7. 为了报告,我们将种群划分为三个亚群,分别命名为纯 ecDNA 细胞、混合 ecDNA 细胞和无 ecDNA 细胞(图 3g),分别代表仅携带一种类型 ecDNA、携带两种类型或完全不携带 ecDNA 的细胞。
  8. 对于扩展数据图 8c–e 中展示的结果,我们模拟了 10,000 个细胞的种群,并在 500 次重复中报告了汇总统计信息。

Evolutionary modelling of drug intervention

药物干预的进化建模

Para_01
  1. 前面描述的进化模型(见‘ecDNA拷贝数框架的进化建模’部分)用于评估pemigatinib治疗对SNU16m1细胞的影响。
  2. 为此,我们修改了该框架,允许有一个预热期来模拟没有药物条件下的种群增长,然后在特定时间点引入选择系数的扰动。
Para_02
  1. 具体来说,我们允许细胞群体在以下条件下生长到5,000个细胞:基础出生率(λbase)为0.5,死亡率(μ)为2.5,两种物种的初始ecDNA拷贝数(k_init^1 = k_init^2)为10,选择系数如下:s−,− = 0;s−,+ = 0.15;s+,− = 0.15;s+,+ = 0.8(这里,仅携带FGFR2 ecDNA的细胞用s+,−表示,仅携带MYC ecDNA的细胞用s−,+表示)。
Para_04
  1. 对于图 4i 中展示的脉冲式 pemigatinib 治疗模拟,我们使用了相同的基线出生率、初始拷贝数、死亡率和选择系数,进行了 5,000 个细胞的预热期模拟。
  2. 为了模拟第一轮 pemigatinib 治疗,选择压力值被设置为 s+,+ = s+,− = −0.1,并从初始的 5,000 个细胞治疗前组中模拟了 100,000 个细胞,然后随机抽取 25,000 个细胞继续进行药物假期。
  3. 在药物假期期间,根据从 25,000 个抽样细胞中模拟的药物治疗初始选择参数,模拟了 1.2 百万个细胞,并将基线出生率调整为 0.4 以模拟药物治疗后的恢复时间。
  4. 药物假期结束后,随机抽取 200,000 个细胞,并根据第一轮模拟 pemigatinib 治疗中使用的选择参数,进一步模拟药物治疗直至至少 110 个时间单位。
  5. 对于图 4i 中报告的拷贝数的时间依赖函数,两种 ecDNA 物种的平均拷贝数在引入 pemigatinib 前按 5 个时间单位的区间计算,在引入后按 1 个时间单位的区间计算。

Evolutionary modelling of enhancer-only ecDNA

仅增强子ecDNA的进化建模

Nanopore sequencing of SNU16 genomic DNA

SNU16基因组DNA的纳米孔测序

Para_01
  1. 从大约200万个SNU16细胞中提取了基因组DNA,使用MagAttract HMW DNA试剂盒(Qiagen,67563),并根据制造商的说明使用Ligation Sequencing Kit V14(Oxford Nanopore Technologies SQK-LSK114)准备长读长测序文库。
  2. 文库在PromethION(Oxford Nanopore Technologies)上使用10.4.1流动池(Oxford Nanopore Technologies FLO-PRO114M)进行测序。
Para_02
  1. 从原始 POD5 数据进行碱基呼叫使用了 Dorado(牛津纳米孔技术,版本 v.0.2.1+c70423e)。
  2. 使用 Winnowmap2(版本 v.2.03)将读段比对到 hg19,参数如下:-ax map-ont。
  3. 使用 Sniffles(版本 v.2.0.7)调用结构变异,附加参数如下:--output-rnames。

Pemigatinib treatment of SNU16m1 and COLO 320DM cell lines

Pemigatinib治疗SNU16m1和COLO 320DM细胞系

Para_01
  1. SNU16m1 和 COLO 320DM 细胞用 5 μM pemigatinib (Selleckchem, S0088) 或等体积的 DMSO 处理。
  2. 大约每 3-4 天补充一次新鲜的 pemigatinib。
  3. 从 DMSO 条件下取约 100 万个 SNU16m1 细胞,从 pemigatinib 处理条件下在第 0、7、14、21、28、35 和 42 天取约 30 万个细胞;使用 DNeasy Blood & Tissue Kit (Qiagen, 69504) 提取基因组 DNA,并进行全基因组测序(见上文的"WGS"部分)。
  4. 在第 14 天取约 200 万个 COLO 320DM 细胞,使用 Quick DNA MiniPrep 套件 (Zymo Research; D0325) 提取基因组 DNA,并使用与上述相同的程序进行全基因组测序。
  5. 使用 cnvkit (v.0.9.6.dev0) 计算致癌基因区域的拷贝数。

Chemotherapy treatment of SNU16m1 cell line

SNU16m1细胞系的化疗治疗

Data availability

Para_01
  1. 本研究生成的测序数据已存放在 NCBI SRA,BioProject 访问号为 PRJNA1127616。
  2. 本研究生成的源图像数据已存放在斯坦福数字存储库 (https://doi.org/10.25740/ff315yn8920)。
  3. 包含 TCGA 样本中 ecDNA 坐标的 AmpliconClassifier 输出文件可在 figshare (https://doi.org/10.6084/m9.figshare.24768555.v1) 公开获取。
  4. 来自 SNU16 细胞的大规模 WGS 数据先前已生成 (SRR530826, 基因组研究基金会)。
  5. COLO 320DM 细胞的配对 scATAC-seq 和 scRNA-seq 数据先前已生成并发布在 GEO (GSE159986)。
  6. TR14 scCircle-seq 数据已存放在欧洲基因-表型档案库 (EGA; EGAS00001007026)。
  7. 从先前研究中整合的 CRISPR–CATCH 测序数据已存放在 SRA,BioProject 访问号为 PRJNA670737 和 PRJNA777710。
  8. SNU16 的 ATAC-seq 和 ChIP–seq 数据先前已在 GEO (GSE159986) 发布。
  9. 源数据随本文一起提供。

Code availability

Para_01
  1. 本研究中使用的 ecDNA 进化建模框架通过 GitHub 上的 Cassiopeia 公开提供(https://github.com/YosefLab/Cassiopeia)。
  2. AmpliconClassifer 在 GitHub 上也可获得(https://github.com/jluebeck/AmpliconClassifier)。
本文参与 腾讯云自媒体同步曝光计划,分享自微信公众号。
原始发表:2024-12-05,如有侵权请联系 cloudcommunity@tencent.com 删除

本文分享自 生信菜鸟团 微信公众号,前往查看

如有侵权,请联系 cloudcommunity@tencent.com 删除。

本文参与 腾讯云自媒体同步曝光计划  ,欢迎热爱写作的你一起参与!

评论
登录后参与评论
0 条评论
热度
最新
推荐阅读
目录
  • Basic Information
  • Abstract
  • Main
  • Distinct ecDNAs co-occur in cancer cells
  • Distinct ecDNA species co-segregate
  • Transcription promotes co-segregation
  • Modelling of ecDNA co-assortment
  • An altruistic enhancer-only ecDNA
  • Pharmacological effects on ecDNA species
  • Discussion
  • Methods
    • Cell culture
    • Chemicals
    • Genetic knockout of CIP2A
    • WGS
    • Analysis of ecDNA sequences in TCGA patient tumours
    • Paired scATAC-seq and scRNA-seq library generation
    • Paired scATAC-seq and scRNA-seq analysis
    • scCircle-seq analysis
    • Analysis of copy-number correlations of amplified oncogenes in human tumour samples
    • ecDNA isolation by CRISPR–CATCH
    • Short-read sequencing of ecDNA isolated by CRISPR–CATCH
    • Metaphase DNA-FISH
    • Metaphase DNA-FISH image analysis
    • Immunofluorescence staining and DNA-FISH in mitotic cells
    • Mitotic cell imaging analysis
    • Intron RNA-FISH
    • Live-cell imaging
    • Simulations of ecDNA segregation in pairs of daughter cells
    • ATAC-seq
    • ChIP–seq
    • Evolutionary modelling of ecDNA copy-number framework
    • Evolutionary modelling of ecDNA co-assortment trends
    • Inference of evolutionary parameters
    • Cell-level co-segregation model of ecDNA co-evolution
    • Evolutionary modelling of drug intervention
    • Evolutionary modelling of enhancer-only ecDNA
    • Nanopore sequencing of SNU16 genomic DNA
    • Pemigatinib treatment of SNU16m1 and COLO 320DM cell lines
    • Chemotherapy treatment of SNU16m1 cell line
  • Data availability
  • Code availability
领券
问题归档专栏文章快讯文章归档关键词归档开发者手册归档开发者手册 Section 归档