最近有大老板想要个炫酷的手表,整一个!
其实给的需求文档是很常规的,就是有一个环境光亮度。
做一个东西以前基本上都是不是0-1,所以先吃透以往的设计再修改才是王道

来自ADI的表,要我说,确实是丑
但是就给了BOM和原理图,没有给制造文件,以及固件源码也没有,反正就是开源了一般吧,但是给了Python SDK。
Python SDK 提供与 Watch 平台交互的库。用户应用程序可以使用 SDK 通过物理接口(USB 或 BLE)接收字节数据包并对其进行解码。该功能分为应用程序、传感器管理器、系统功能和算法。SDK 中的对象层次结构反映了设备上存在的应用程序。每个应用程序在 SDK 层次结构中都有自己的对象,用于与应用程序交互。 ADI
VSM 手表是一款可穿戴的电池供电设备,可以持续监测和按需抽查测量光电容积描记法 (PPG)、皮肤电活动 (EDA,基于生物阻抗)、皮肤温度、心电图 (ECG,基于生物电位) 和运动/活动 (基于 3 轴加速度计)。
VSM 手表允许在内部存储器上同步、存储多参数数据,以便稍后在 PC(Windows ®操作系统)或基于 Android 或 iOS 的设备上检索数据和离线分析和/或进行实时监控。

哈哈哈哈,MLGB,4K人民币,买不起
当然了,这个东西还过了FCC,CE,量也少。
内部的图几乎没有,我这是全网第一个。然后一个系统不单是有了电气系统就完事了,结构也重要,但是这些就需要自己来设计了。
先看电子系统,擅长的地方:

几乎都是ADI的器件,然后ADI的MCU其实做的不好,这里就使用了:

一颗=3颗(nPM1300电源芯片) 大家可以看看这个。

这颗是目前很高级的芯片了

M4就是做模拟计算的内核,这个系统里面需要大量的滤波器,合适。以及逻辑很比较复杂,需要程序空间大,1MB够大,其次就是NAND的数据多了怎么导出?这里还给了USB,合适,以及可以升级固件(作为电源为电池充电),电压范围及其的宽,耐操。

高速的SPI接口的意思是用于连接到外部闪存和显示器

是不是觉得没有IIC,emmmm,TWI就是

切,还想整活捏

电源系统很全

右边这个好小
MCU够了,看别的哇。

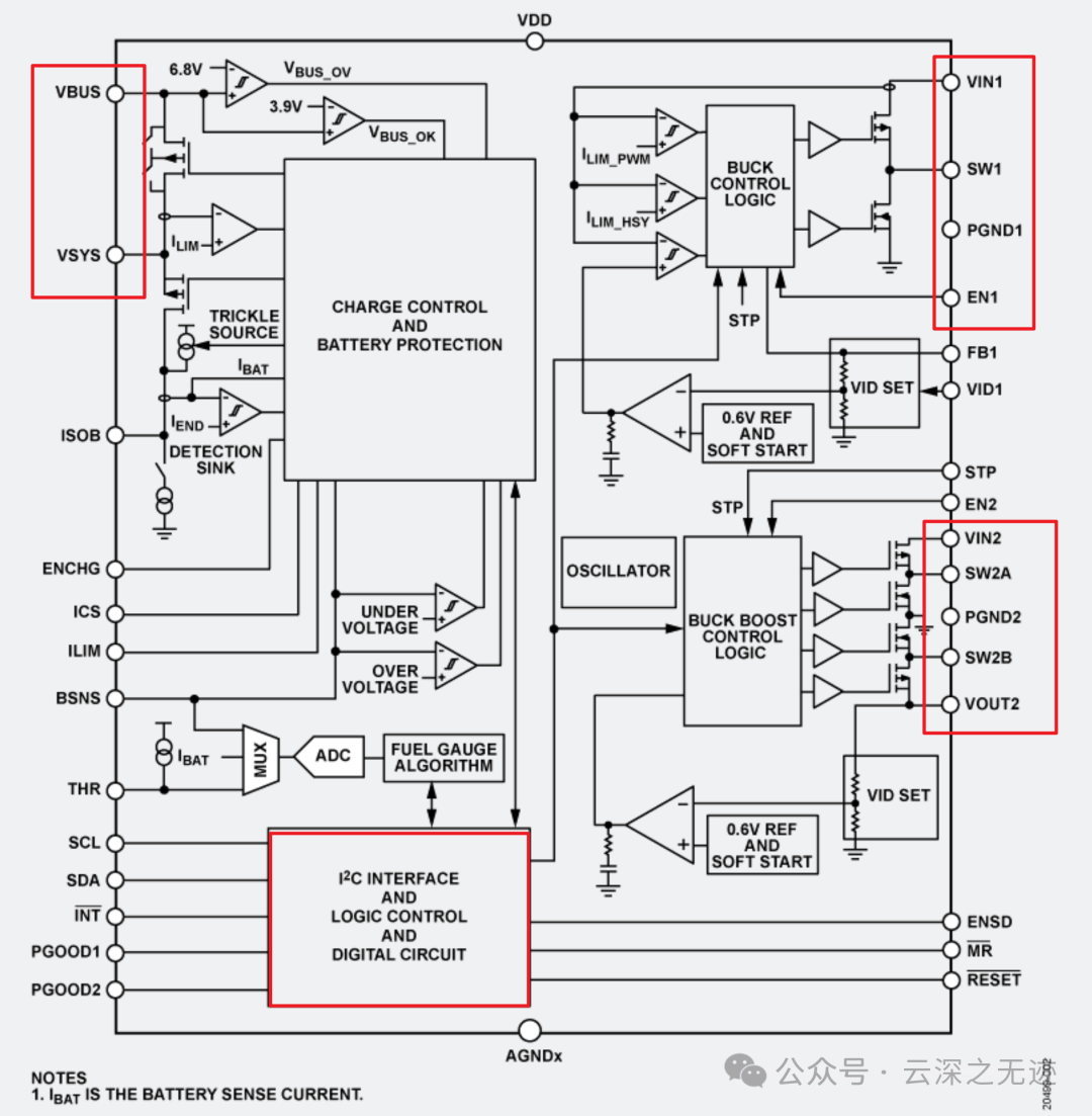
这么复杂的混合系统,这里就使用了PMIC

电源系统是这样的

ADP5360 将一个用于单一锂离子(Li-Ion)/锂聚合物(Li-Poly)电池充电的高性能线性充电器与一个可编程的超低静态电流电量计和电池保护电路、一个超低静态降压、一个升降压开关稳压器以及一个监控电路组合在一起,可用于监控输出电压。
说人话,一个IIC控制的充电芯片,可以通过两个DCDC电源。

看这个使用框图清晰很多

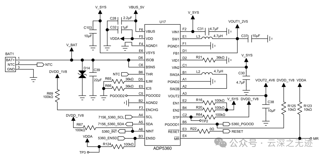
布局的时候看这个MCU这里,引出来线这么多,上面的黑色就是电感

这里的IO是什么意思?
PGOOD1/PGOOD2:电源良好信号输出
这两个引脚输出的是一个开漏信号,用于指示所选的电源是否正常。具体来说,它会根据VBUSOK、BATOK、CHG_CMPLT、VOUT20K或VOUT1OK等位的状态来输出高低电平。这些位可能对应着不同的电源模块或电压输出。
通过监测PGOOD信号,可以判断设备的电源状态,从而进行相应的控制或报警。
STP:停止所选通道的开关
这个引脚用于控制某个通道的开关状态。当这个引脚被拉低时,对应的通道就会停止工作。通过控制STP引脚,可以实现对电路的动态控制。
我的评价是有点一坨。。。这个太费IO了,不过我也用的少。

原理图

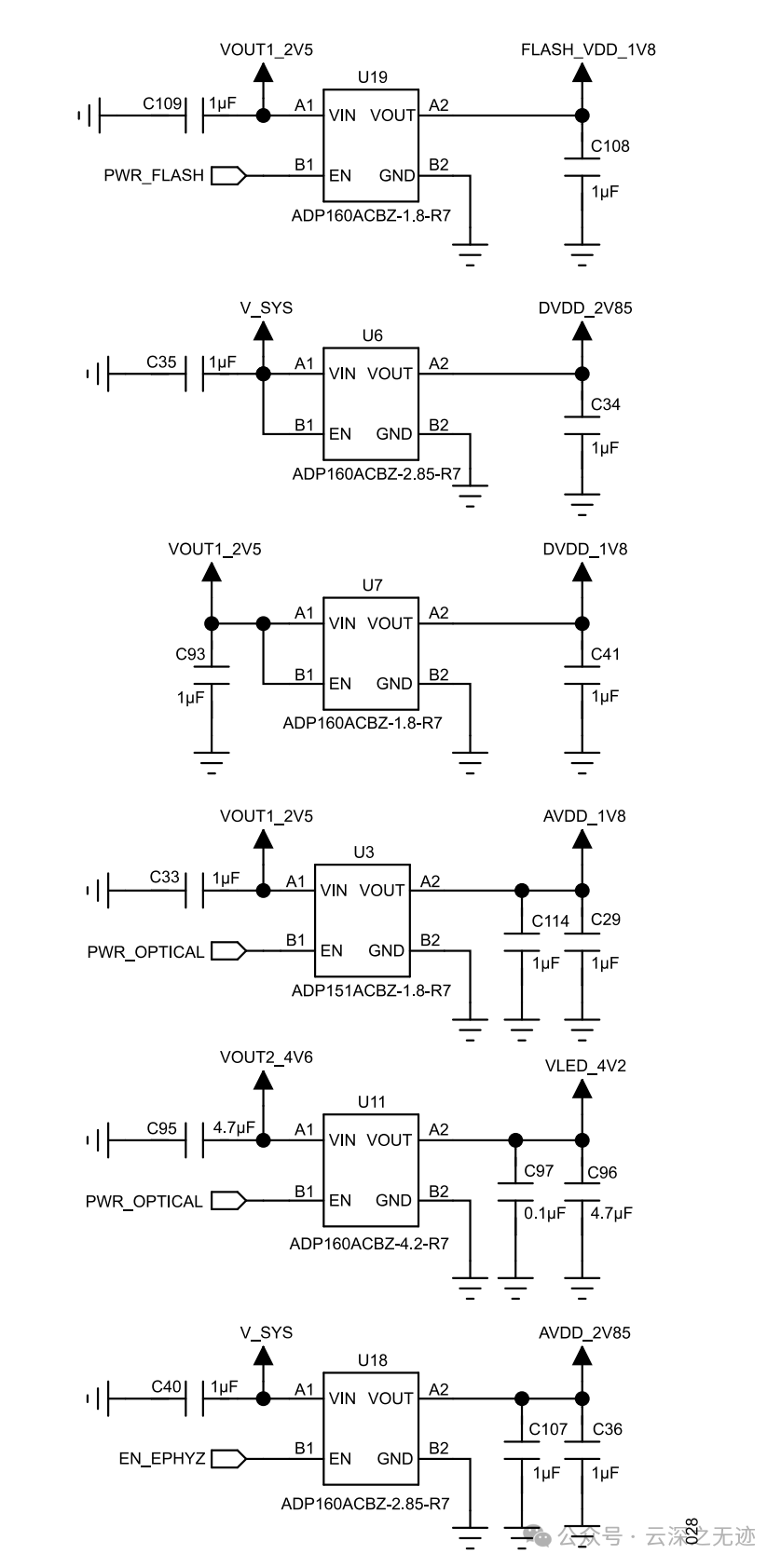
还有一个LDO

参数好看,静态电流也小

也有WLCSP的封装,更小了

这个布局真好啊

其次就是,LDO的型号很全,买一盒回来玩

所以,每一个芯片都配一个LDO

这么多传感器,在启用不一样的传感器的情况下的使用时间VSM 手表由 200 mAh 可充电电池供电。

如果要长时间测量,可以保存的时间,512MB的内存

这个片子很高级的,真的是为低功耗设计的

你看到里面的FIFO了吗?你见过加速度计放这个的?

其实就是为了最大限度的不打扰这个MCU,尽可能的让自己处理

这里面用了一个叫SensorStrobe和输入采样的技术。
这项技术可以在设备处于休眠模式(最低功耗模式)下进行传感器数据采样,大幅降低功耗,延长电池寿命。
可以对多个传感器进行同步采样,确保数据的一致性。一些极端采样要求
SensorStrobe和输入采样与其他软件执行无关,保证了脉冲生成的准确性。就是自己会生成一个参考的波形,传统方法中,软件产生的触发脉冲容易漂移,且设备大部分时间处于活跃状态,功耗较高。

就是这样,其实也没有多高深,但是MCU的外设是真恐怖
1.8 秒时的功耗为 100 µAamp每秒 3.0 秒 (SPS) 和 400 SPS 时为 270 µA,而其运动激活唤醒模式仅需要 XNUMX nA。
内置计步器算法用于评估,可在 Wave 工具中启用。

两个中断全启动

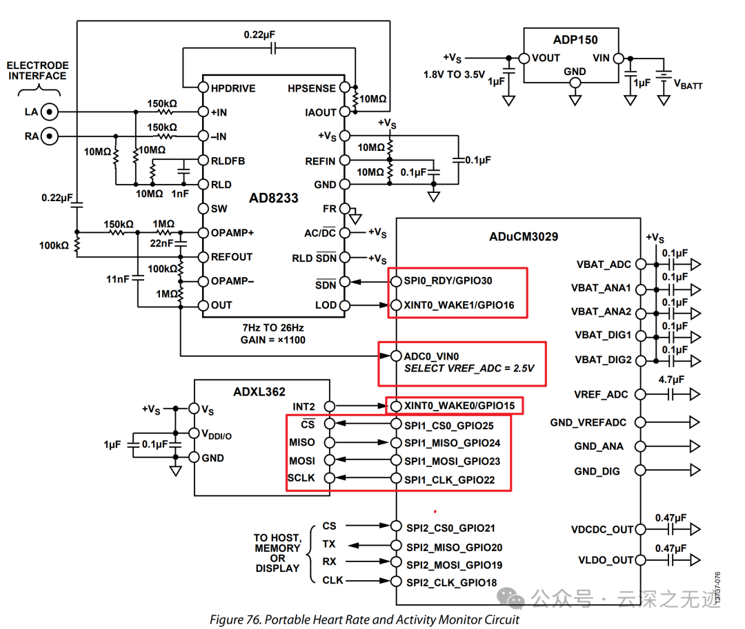
这个片子啊,我可学明白了,以后再写。这里就写一下连接,提供了心率测量功能。
这个数据手册我看的时候是中文的,现在英文的加了好多功能。

这样就可以使用在加速度大的时候来测量心率

使用内置的ADC就可以很方便的读取数据
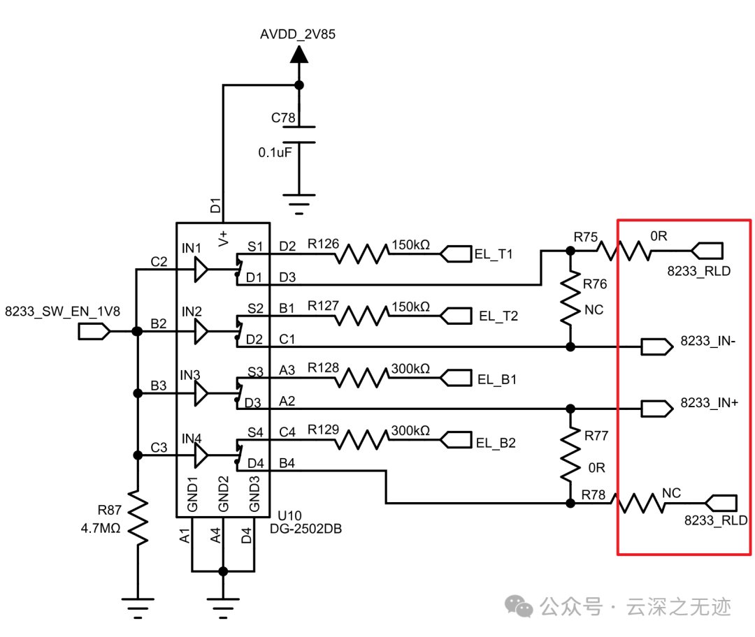
AD8233 连接到位于手表顶部和底部表面的电极。
手表顶部的两个电极连接到 IN− 引脚和 RLD 引脚,而手表底部的两个电极短接在一起(在此测量处于活动状态时暂时)并连接到 IN+ 输入。
底部电极的接触质量对输出波形有显着影响。干燥、多毛的皮肤对这种测量提出了挑战,直到水分在皮肤和电极之间积聚。
这通常在用户戴上设备后几分钟发生。累积的水分会降低接触阻抗,因此输出波形的质量会提高。

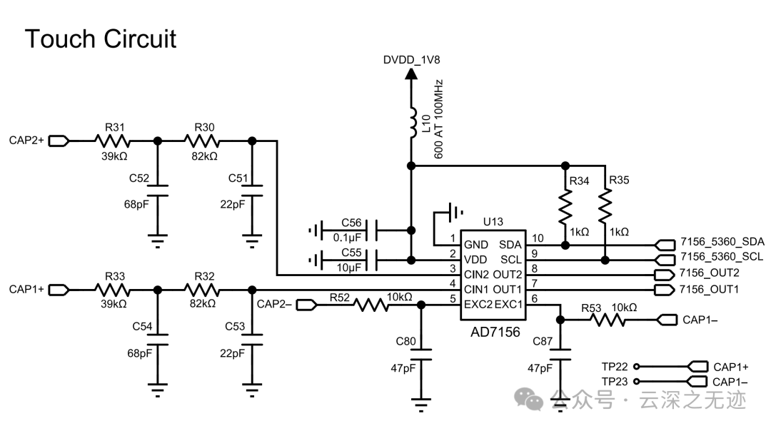
PPG怎么可以少呢?看见多模态就死过去了

就是这样的一个光学测量前端,一组LED和2组测量,后面比较怪的是出现了SPI+IIC。

手表里面有4个

TIA就是跨阻测量,,BPF滤波器

和MCU的连接
可以看看以前写的,虽然不像样子。

光学测量

LED

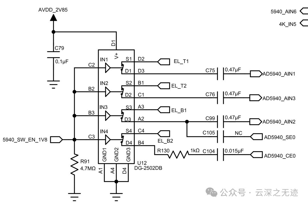
这个就不在这里写了,日后重点写,这个东西就用了阻抗测试
使用 AD5940 阻抗 AFE 测量阻抗,这两个电极与皮肤之间的适当电接触对于准确可靠的长期测量至关重要。
表带的足够紧度有助于在尺骨茎突(突出的腕骨)旁边(但不是顶部)佩戴手表也有助于确保可靠和高质量测量。这两个电极也用于 ECG 测量,这会暂时将它们短路在一起。因此,在进行 ECG 测量时,阻抗测量无效。


你觉得开关是什么样的?

嘎嘎有钱
总之就是用的料很奢华了。

原理图

下面有个小板子,是PPG的,中间是个核心板,夹一个电池,屏幕。。。

可以看到器件其实都不大,排布的也是很好看,下面是个

温度传感器
皮肤温度测量基于热敏电阻 (NTCG104EF104FTDSX)。用于皮肤温度测量的热敏电阻热耦合到手表的底部。
该热敏电阻连接到 ADPD4100 的模拟输入之一,其性能在很大程度上取决于与表身的机械连接。

范围

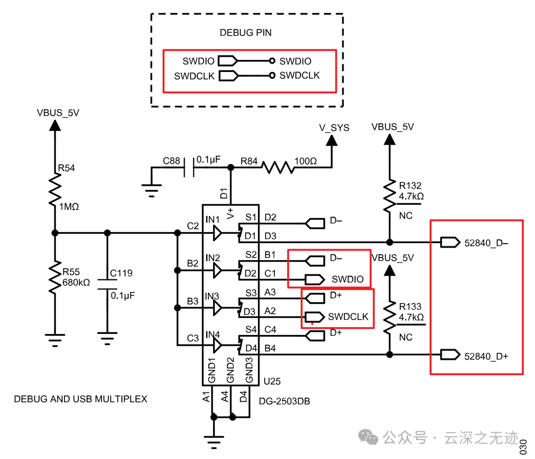
这里是可以供电,以及直接和USB连接在了一起,啊?SWD和USB在一起?

按键的话,就两个,可以选择各种功能

可以通过不同的传感器配置来做不一样的实验

这是给了一个实例

特别的还有这个GUI的控制器

这个是ADI幻想的,哈哈哈哈 ,太贵了,没人折腾

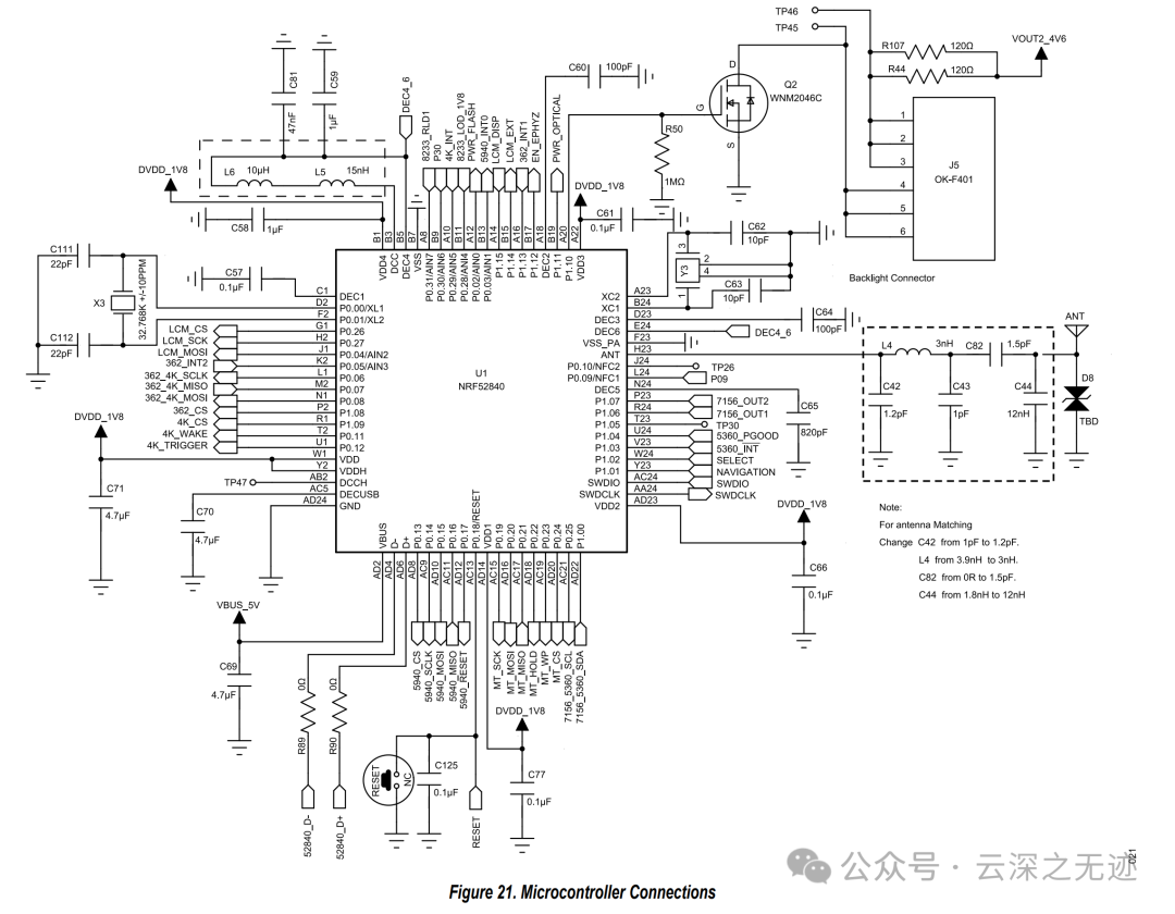
这个是MCU的原理图

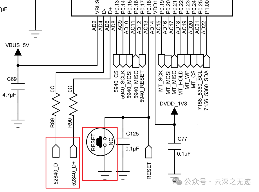
可以看见USB直接0Ω甩出来,还有重启按键,看了看基本上引脚都满了

可以看到,直接连USB也可以直接供电

4G flash

安排上了

这个是转换器,我没写

电平匹配呗

感觉是屏幕吧?

按键简单

这个是AD8232前面的转换

这个给了30M,震惊了,一开始给的10M

阻抗这里也写了,都在一起

输入出现都做了ESD保护
人家还心心念念的说这个下面的充电板子怎么做呢!

没想到也给了

大

正面

反过来都是测量点

测量小板

上面的板子4层就能走

屏幕是这块,吓死我了,我以为没有

这个样子的

真服了,这么贵

屏幕的连接器

最后给出的是,专业的制造文件

这样的
觉得卖4k一点也不贵了。。。。

上面的装饰品一样的地方是电极

下面也是做成了一个电极

电容按键和蓝牙天线

GUI设计,不停的单击

红色是OK
东西确实用料豪华,欢迎富哥赞助我复现,链接长期有效。
https://docs.nordicsemi.com/bundle/ps_nrf52840/page/twi.htmlhttps://docs.nordicsemi.com/bundle/ps_nrf52840/page/keyfeatures_html5.htmlhttps://fccid.io/HRF-VSMW4/User-Manual/Manual-5210743.pdfhttps://manuals.plus/zh-CN/analog-devices/eval-hcrwatch4z-signs-monitoring-watch-manualhttps://www.analog.com/en/products/adg3304.htmlhttps://www.analog.com/media/en/technical-documentation/user-guides/eval-hcrwatch4z-ug-1221.pdfhttps://www.analog.com/media/en/technical-documentation/data-sheets/ADP5360.pdfhttps://www.analog.com/cn/products/adp5360.htmlhttps://www.nordicsemi.com/-/media/Software-and-other-downloads/Product-Briefs/Translated-versions/11_nRF52840-SoC-2.3_SC.pdfhttps://www.nordicsemi.com/Products/nRF52840?lang=zh-Chttps://www.bilibili.com/video/BV1QZ4y1Q7Fb/?vd_source=4d701f61fa0ceae0a5ab579df26e314chttps://manuals.plus/zh-CN/analog-devices/eval-hcrwatch4z-signs-monitoring-watch-manual