第一部分、基本电源和地线的基本设计原则
地线和电源线的噪声
理想的地线电阻为零,但现实中地线总是有一定的阻抗的。尤其是高频信号时,地线的阻抗变化会增大,因而产生噪声。
同样的问题对电源线也一样。当地线噪声严重的时候,电源噪声一般也很严重。
(1)使地线的电位稳定
(2 )为了安全
地线和箱体接地的目的是什么?
尤其有高电压(数十伏以上)的电路时,屏蔽箱体必须接地。否则,一旦发生漏电,人接触时会触电。

导线的高频阻抗
导线越粗电阻越小,但如果长度太长的话,由于电感效果而使得阻抗也会增加电感效果而产生的阻抗。电感效果而产生的阻抗尤其地线出现环路时,地线的电感会大幅增加,阻抗也会大幅增加,同时也会成为环状天线。地线是较长直线时,也会成为天线。尤其地线出现环路时,地线的电感会大幅增加,阻抗也会大幅增加,同时也会成为环状天线。地线是较长直线时,也会成为天线。因此,地线应尽量“短、粗、直”

大地是指?
大地并不见得非得是地球,尺寸比较大的导电体也可以作为大地,如飞机机体。下图中,更低阻抗接到比较大的导电体的方案更好,b要比a好。

原则一:不要做出共通阻抗
回路A是回路B和回路C的共通阻抗。回路A动作时会影响到回路B 和回路C

原则二:单点接地
所有的电路部分尽可能地一点接地。
即使共同阻抗非常小,但是仍然有影响。

单点接地效果更好

原则三:空的地方尽可能地布成地或稳定的电源
右边为非走线区域GND覆铜,有明显改善。

双层板时,一般一面空白处全布成地,另一面布电源和信号线。四层以上的PCB板,一般都会把GND和电源做成内电层,改善回路阻抗。
第二部分、AC电源的设计要求
AC电源线是个非常大的噪声源!因为:
1、AC电源线连接着很多仪器设备,互为噪声源(开关电涌,电流变化噪声等)
2、AC电源线本身是个大天线,收噪声发噪声。
3、AC交流频率本身也会成为噪声。
日本AC电源的品质:
红:最高电压
绿:平均电压
黑:最低电压
紫:频率X2Hz

AC电源浪涌噪声

AC噪声的基本对策——不让噪声进入设备


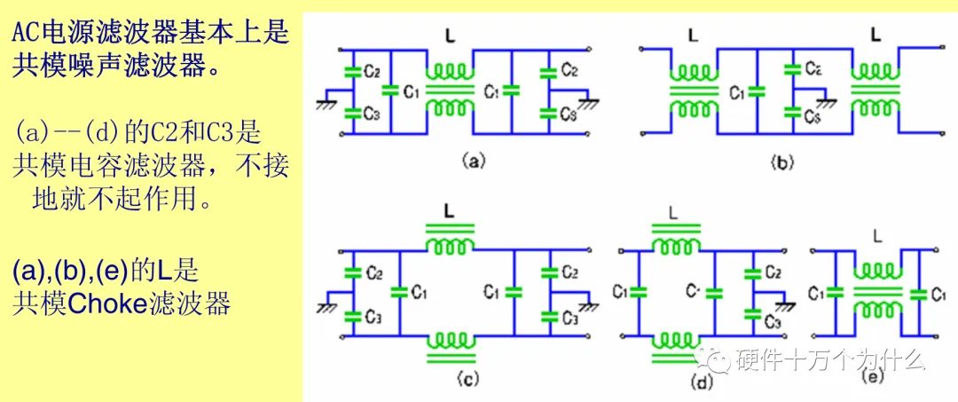
AC滤波器特性


变压器噪声
变压器分两种:安全绝缘变压器和噪声对策变压器安全绝缘变压器未必噪声特性就好。
变压器噪声:一般的AC电源变压器频率低因而尺寸大,所以耦合电容也很大,通过静电诱导噪声就可以穿过去。

1. 变压器1级卷线和2级卷线加屏蔽 效果一般
2. 变压器 + 电源滤波器 效果很好
3. 使用滤波型变压器 效果最好

AC 电源布线
变压器,电源滤波器,保险丝,电泳吸收器,开关等
应该按什么顺序连接?应注意什么?
一般的排列顺序:

问题:电源滤波器前的布线长,成为噪声天线 。
开关产生的电泳噪声直接传到外面影响别的装置。
正确的AC布线方法
1、电源滤波器前的布线要尽可能短。
2、箱内的电线尽量用对双绞线。
3、电线尽量沿墙壁走,有屏蔽效果。
4、电线加绝缘套。
5、电线不可以做出大的环路。
6、如果电源功率要求不大可用插口电源滤波器,这样的话电泳吸收器放在其后。
7、如果必须要把开关离开AC入口的话,如果能用一个电磁开关放在入口的话,如果能用一个电磁开关放在AC入口附近那就最好了。

8、AC电源的噪声主要是共模噪声,共模噪声滤波器的电容必须接地才能把共模噪声放到地线去。因此,一定不要让AC电源滤波器的地和仪器中信号的地线之间拥有共同阻抗。否则,AC电源的共模噪声就会引到信号中去。


第三部分、直流电源和地
广义的直流电源有两种:
线性电源:—简单但效率低
开关DC电源:效率高但噪声大
仪器中电路板较多时,每块电路板分别使用DC电平转换对抑制各板间噪声的相互影响有好处

板内电源
choke coil(KK):扼流圈


引入地:来自接口插座的地线
引入的地线有ripple噪声。如果板子的噪声特性要求较高时可通过噪声。如果板子的噪声特性要求较高时可通过Choke Coil (KK)后再连到板内。
引出电源:通过接口插座向板外部引出的电源有时需要通过Choke Coil (KK )后再把电源引出。

• 电路板中的电源线和地线要尽可能使它们的共通阻抗小。
•对低频模拟信号电路,尽量用一点接地,电源也尽量这样做,不过电源的一点连接没有地线的效果大。
•对高频信号电路应大面积布地(信号线层的空处全布地,信号层的相对应的层尽量全布地),电源线也尽可能这样做。实在不行可用多层板,中间层布成地和电源。
去耦电容的基本规则
去耦电容至少应有两级。二级去耦电容要尽量靠近IC否则效果就会下降。

第四部分、仪器箱体和布线
电磁骚扰传播或耦合,通常分为两大类:即传导骚扰传播和辐射骚扰传播。通过导体传播的电磁骚扰,叫传导骚扰;通过空间传播的电磁骚扰,叫辐射骚扰。

上图传染病的模型非常近似:

1、要尽量减少箱体上的孔和縫

最值得注意的是箱体的开门缝隙,及箱板间的缝隙。
(即使水进不去,但电磁波能进去)

箱体上如果有凸出来的金属部,会引入噪声

屏蔽箱材料:
原则上只要是导电性材料都可以,如金属板,金属薄膜,屏蔽金属网,导电塑料。

走线要越短越好
• 信号线的往返两根线要越接近越好
• 尽量用对绕线
• 不要形成环路
• 相互容易产生影响的线尽量使它们直交
•使用束线和排线时要尽可能地短,容易相互影响的信号线不要临近,不同的排线不要平行使用束线和排线时要尽可能地短,容易相互影响的信号线不要临近,不同的排线不要平行
• 特别要注意的是:AC 线不要和其它线接近

原创声明:本文系作者授权腾讯云开发者社区发表,未经许可,不得转载。
如有侵权,请联系 cloudcommunity@tencent.com 删除。
原创声明:本文系作者授权腾讯云开发者社区发表,未经许可,不得转载。
如有侵权,请联系 cloudcommunity@tencent.com 删除。