首页
学习
活动
专区
圈层
工具
发布
首页
学习
活动
专区
圈层
工具
MCP广场
社区首页 >专栏 >研究论文-基于宏基因组分析的研究表明,蚯蚓种类显著影响畜禽粪便中的抗生素抗性基因组构成

研究论文-基于宏基因组分析的研究表明,蚯蚓种类显著影响畜禽粪便中的抗生素抗性基因组构成

作者头像
用户1075469
发布2025-04-26 20:09:03
发布2025-04-26 20:09:03
2910
举报
文章被收录于专栏:科技记者科技记者

Hello,Hello小伙伴们大家好,目前小编就职于中国热带农业科学院,环境与植物保护研究所农业农村部热带地区低碳绿色农业重点实验室。目前实验室主要以研究方向是使用宏基因组学、宏病毒组等多组学研究微生物对土壤,大气等介质中元素循环的作用,环境中微生物功能基因的挖掘。今天给大家带来一篇团队刚刚发表在Environmental Pollution上的文章,团队彭梁博士和农业农村部天津农业生态与资源保护研究所杨明为论文的第一作者。

摘要:

动物源抗生素抗性基因(ARGs)已成为一项严峻的威胁,而蚯蚓堆肥被认为是一种有效的ARGs削减策略。然而,不同蚯蚓种类在降低ARGs方面的效果尚不清楚。本研究共采集72份来自不同蚯蚓养殖场的蚯蚓堆肥及蚯蚓肠道样本,基于宏基因组分析评估不同蚯蚓种类在堆肥过程中对ARGs的影响。

结果显示,在肠道和堆肥样本中共检测到约28种ARG类型。四种蚯蚓堆肥系统之间的ARGs组成存在显著差异(p < 0.05),每种蚯蚓均具有其特有的优势抗性基因和优势微生物群。Proteobacteria为Pheretima guillelmi和Eisenia fetida肠道微生物群中的主要菌门,丰度分别为46.89%和48.42%;而Euryarchaeota和Actinobacteria则分别在Perionyx excavatus和Eudrilus eugeniae中占据主导地位,丰度分别为36.71%和39.42%。

Eisenia fetida处理的堆肥中ARGs总体丰度最低(0.18 copies/16S rRNA基因 copies),低于其他蚯蚓种类(0.23–0.39 copies/16S rRNA基因 copies),其肠道微生物群被认为是ARGs去除效果差异的关键因素。

本研究为选择合适蚯蚓种类以提升ARGs降解效率提供了重要参考,有助于降低农业生态系统中ARGs传播的风险。

研究亮点: • 四种蚯蚓肠道内抗生素抗性基因(ARGs)存在显著差异 • 不同蚯蚓物种对高风险ARGs的削减能力存在显著差异 • Eisenia fetida 处理的堆肥中ARGs丰度显著低于其他蚯蚓物种 • 肠道菌群是蚯蚓物种间ARGs差异性削减的关键因素

图片摘要:

研究背景:

抗生素因其在疾病防治中的高效性能,已广泛应用于临床医疗、畜牧养殖、水产养殖等多个领域。然而,抗生素的残留可扰乱生物体正常代谢,促进抗性菌的扩散及抗生素抗性基因(ARGs)的积累。人类、动物与环境之间复杂的交互关系,使ARGs在自然生态系统中的传播更加严峻。尤其是畜禽粪便被认为是ARGs的重要储库,其还田施用不仅加剧了农田土壤污染,也提升了环境中ARGs的传播风险。因此,迫切需要发展一种生态可接受、资源化的动物粪污处理技术。

蚯蚓堆肥因其依赖蚯蚓与微生物的协同作用,被认为是一种成本低、可持续的粪污处理手段。蚯蚓的参与不仅促进了有机质的矿化与养分富集,还引入多样有益微生物,有利于提高肥料利用率。同时,该过程显著提升了有机废弃物的资源化价值,并有效抑制了ARGs的扩散。研究表明,蚯蚓通过调节微生物群落结构和可移动遗传元件(MGEs)水平,抑制ARGs的水平传播,从而降低其丰度。

值得关注的是,不同蚯蚓种类在削减ARGs及抗菌化合物方面的能力存在显著差异。有研究显示,Eisenia fetida 与 Metaphire guillelmi 能加速四环素类抗生素及其代谢产物的降解,并同步降低相关ARGs的丰度,其中 Eisenia fetida 表现出更高的降解效率。此外,蚯蚓肠道被认为是ARGs削减的关键场所,肠道微生物群在其中起到重要作用,其结构和功能受蚯蚓种类、饲料组成及摄食行为等因素的影响。已有研究指出 Eisenia fetida 与 Perionyx excavatus 的肠道菌群结构存在显著差异。然而,目前大多数相关研究多基于单一蚯蚓种类,且多局限于实验室条件下的小规模系统。

为此,本研究以四种常见、适宜实验条件下大规模繁育的蚯蚓(Eisenia fetida、Eudrilus eugeniae、Perionyx excavatus 和 Pheretima guillelmi)为对象,系统探究不同蚯蚓种类在堆肥过程中对ARGs去除效率及其微生物调控机制的差异。具体目标包括:(1)解析不同蚯蚓堆肥及肠道中ARGs的类型与耐药机制;(2)比较不同种类在ARGs、MGEs及微生物群落结构上的差异;(3)识别堆肥中ARGs的潜在宿主菌,并探讨蚯蚓种类对ARGs去除效率差异的影响因素及机制。本研究为多种蚯蚓联合堆肥在抗性基因污染控制中的应用提供了理论基础和实践参考。

研究方法:

1)样本采样

本研究在中国多个省市具有连续蚯蚓养殖三年以上的养殖场选取代表性样点,围绕四种常用蚯蚓(Eisenia fetida、Eudrilus eugeniae、Perionyx excavatus 和 Pheretima guillelmi)开展采样。在添加牛粪约25天后的蚯蚓床中,收集具发达环带的健康成蚯蚓个体,并获取其肠道内容物与堆肥样品,样品经冷冻保存用于后续分析。

2)基因组提取与测序

DNA提取分别采用粪便和土壤专用试剂盒,并通过Qubit和琼脂糖凝胶检测质量,随后构建文库并在Illumina NovaSeq平台进行宏基因组测序。

3)宏基因组分析

生信分析方面,首先通过Fastq对测序数据进行质控,并去除人源序列。微生物群落注释使用MetaPhlAn3,抗性基因(ARGs)及可移动遗传元件(MGEs)注释使用ARGs-OAP v3.2,基于清洗后的reads进行比对,并计算相对丰度。

4)统计分析

  • 组间差异比较:One-Way ANOSIM
  • 相关性分析:SparCC、Spearman(R > 0.6, FDR-adjusted p < 0.01)
  • 群落多样性分析:使用R语言 "vegan" 包绘制α/β多样性
  • ARGs 与 MGEs 丰度热图:TBtools
  • 网络分析:Gephi可视化ARG-MGE-微生物关联网络
  • 特征物种分析:LEfSe在线平台
  • 堆叠柱状图:Origin 2021

研究结果:

1)不同蚯蚓肠道与蚯蚓堆肥中抗生素抗性基因(ARGs)特征分析

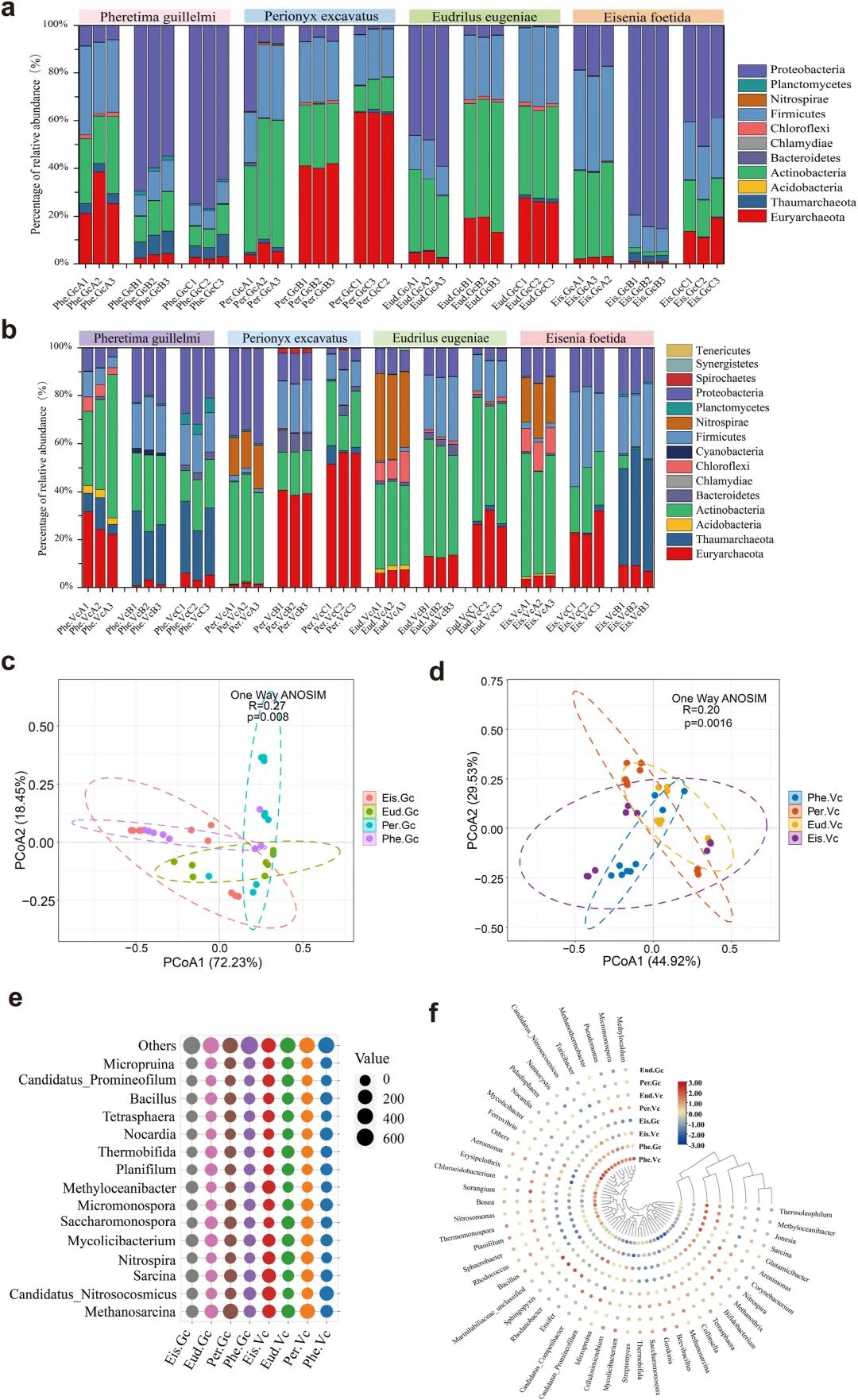
Fig. 1. Relative abundance of ARGs in gut content (a) and vermicompost (b) categorized by earthworm species. PCoA showing the separation of ARG profiles between gut content (c) and vermicompost (d) of four earthworm species. Distribution of MGEs in gut content (e) and vermicompost (f). (Abbreviations: Eis.Gc, Eisenia fetida gut content; Eud.Gc, Eudrilus eugeniae gut content; Per. Gc, Perionyx excavatus gut content; Phe.Gc, Pheretima guillelmi gut content; Eis.Vc, Eisenia fetida vermicompost; Eud.Vc, Eudrilus eugeniae vermicompost; Per.Vc, Perionyx excavatus vermicompost; Phe.Vc, Pheretima guillelmi vermicompost.)

本研究通过宏基因组测序,探讨了不同蚯蚓种类在肠道和堆肥中抗生素抗性基因(ARGs)的分布及丰度差异。结果显示,587种和659种ARG亚型分别在蚯蚓肠道内容物和堆肥中被鉴定。不同蚯蚓种类的ARG类型和亚型分布存在显著差异,且肠道和堆肥中的ARG丰度存在明显差异。堆肥过程能减少高风险ARG的丰度,但这些基因在堆肥中仍保持一定丰度。不同蚯蚓种类显著影响了堆肥中ARGs的组成,可能与微生物群落的变化相关。

2)不同蚯蚓种类肠道和堆肥中抗生素抗性基因(ARGs)的差异

Fig. 2. The difference in dominant ARG subtypes of earthworm gut content (a) and vermicompost (b). Comparison of relative abundance of ARGs in different earthworm species (c). Abbreviations for vermicompost and earthworm gut samples are shown in Fig.1.

本段文字讨论了不同蚯蚓种类(Eisenia fetida、Eudrilus eugeniae、Perionyx excavatus 和 Pheretima guillelmi)在其肠道和堆肥中的抗生素抗性基因(ARGs)分布及其差异。结果表明,Eisenia fetida 的肠道和堆肥中ARG种类最少,ARG丰度在其堆肥中的总丰度也低于其他种类蚯蚓,显示其在减少ARG方面具有较大潜力。STAMP分析发现,Eisenia fetida 的堆肥中存在较低的关键ARGs,特别是vanXO和tcmA,而其肠道中也显著减少了大部分不同的ARG亚型,如rphB、rosA 和 mph(G),这表明其抗性基因负担较低。

此外,Eisenia fetida作为表土蚯蚓,以其较小的体型和持续的活动性,表现出更强的污染物降解能力。研究还指出,蚯蚓对污染物的吸收和积累受其生物学特性及污染物的化学特性影响,表土蚯蚓相比地下蚯蚓对某些有机污染物和金属的吸收较为显著。

3)不同蚯蚓种类间微生物群落结构的差异

Fig. 3. Relative abundance of the bacterial phyla present in all samples, classified by gut content (a) and vermicompost (b) of different earthworm species. PCoA presenting a distribution pattern of bacterial communities in gut-content (c) and vermicompost (d) using Bray-Curtis distances based on the OTUs classified by different earthworm species. The Bubble plot showing the abundance of bacteria distribution at genus levels (e). Relative abundance of the most abundant bacterial at genus levels (f). Abbreviations for vermicompost and earthworm gut samples are shown in Fig. 1.

微生物群落结构是影响抗生素抗性基因(ARGs)演化和丰度变化的关键因素。本研究发现,Proteobacteria、Actinobacteria、Firmicutes 和 Euryarchaeota 是所有样本中的优势菌门,显示出蚯蚓肠道与堆肥微生物群之间存在一定的一致性与互作关系。尽管不同蚯蚓种类的肠道微生物组在菌门组成上存在显著差异,例如 Eisenia fetida 和 Pheretima guillelmi 中 Proteobacteria 占主导地位,Eudrilus eugeniae 以 Actinobacteria 为主,而 Perionyx excavatus 则以 Euryarchaeota 为优势,但四种蚯蚓的堆肥样本中均以 Actinobacteria 为主要菌门,表明其在堆肥过程中具有较强的稳定性和适应性。此外,属水平分析显示 Methanosarcina 在多种蚯蚓的肠道和堆肥中均为高丰度菌属,作为产甲烷微生物,其广泛分布提示需关注其潜在的甲烷排放风险。值得注意的是,Perionyx excavatus 中富集了 Candidatus Nitrosocosmicus 等耐高氨菌群,可能在堆肥过程中参与氮素转化,具有减少氮损失的潜力。

Fig. 4. Microbial diversity in gut content (a) and vermicompost (b). Abbreviations for vermicompost and earthworm gut samples are shown in Fig.1.

不同蚯蚓物种的 α 多样性存在差异。虽然蚯蚓肠道细菌群落的多样性未显著受物种影响,但其蚯蚓粪中的 Shannon 和 Simpson 指数存在显著差异(p < 0.05),特别是Pheretima guillelmi的堆肥细菌多样性显著高于Eisenia fetida(p < 0.01)。这种差异可能与Pheretima guillelmi偏好生活在富含腐殖质的深层土壤、进食量大、抗扰动能力强等生态习性有关,因而需要更丰富的纤维素降解菌和厌氧菌群。而爱胜蚯蚓偏好浅层、易降解的腐熟基质,对微生物的依赖相对较低,导致其蚯蚓粪微生物多样性较低。

4)驱动不同蚯蚓种类间 ARG 变异的关键微生物群

Fig. 5. Network analysis describing ARGs, MGEs, and bacteria co-occurrence patterns in gut content (a) and vermicompost (b) in different earthworm species.

在不同蚯蚓种类的肠道及其堆肥中,细菌群落对 ARGs 和 MGEs 的变异具有显著影响。在肠道中,60.36% 的细菌与 ARGs 呈正相关,而 39.64% 呈负相关;在堆肥中,67.21% 的细菌对 ARGs 的变异具有促进作用。网络分析进一步验证了细菌与 ARGs 之间的正相关关系,提示这些细菌可能为 ARGs 的潜在宿主。其中,Methanothermobacter 和 Nocardia 在肠道中与大多数 ARGs 显著正相关(p < 0.05),而 Methanosarcina 和 Arenimonas 则是堆肥中的主要潜在宿主。相比之下,蚯蚓肠道增强了细菌与 ARGs 之间的相关性,可能促进了 ARGs 的迁移与传播。此外,堆肥过程会改变 ARGs 的潜在宿主,进一步说明蚯蚓可通过改变微生物群落结构影响 ARGs 的传播潜力。

Fig. 6. The difference of different earthworms in gut content (a, b, and c) and vermicompost (d and e) at phylum level bacteria. Abbreviations for vermicompost and earthworm gut samples are shown in Fig. 1.

本研究表明,不同蚯蚓种类的肠道和堆肥中微生物群落的组成差异在 ARGs 的传播调控中发挥着重要作用。通过 STAMP 分析,共筛选出肠道中 26 种、堆肥中 5 种显著差异的细菌。Eisenia fetida 肠道中 Proteobacteria 和 Firmicutes 显著高于其他蚯蚓,而 Eudrilus eugeniae 中则以 Actinobacteria 和 Euryarchaeota 占优。与其他三种蚯蚓相比,Eisenia fetida 肠道中 Proteobacteria 相对丰度更高,可能与其肠道黏液的选择性抑菌作用有关,这种作用可能加速了特定 ARG 宿主细菌(如 Alcaligenes faecalis、Kluyvera ascorbata 和 Pseudomonas)的死亡。在堆肥样本中,仅检测到少量差异菌群,主要集中于 Proteobacteria 和 Bacteroidetes。尤其在 Perionyx excavatus 堆肥中,Bacteroidetes 丰度显著升高,提示其在大分子有机物降解中作用重要。整体来看,蚯蚓通过调控其肠道和堆肥微生物组成,可能影响 ARG 宿主细菌的丰度和结构,进而干预 ARG 的迁移与传播。

研究结论:

综上所述,蚯蚓肠道不仅是微生物富集的场所,也可能成为抗生素抗性基因(ARGs)累积的潜在位点,若管理不当,可能通过食物链加剧 ARGs 的传播,威胁人类健康。Eisenia fetida 肠道与堆肥样本中的微生物群落呈现出高度特异性,可能与其消化系统对特定内共生菌的选择机制有关。此外,样本类型、饲料基质及蚯蚓种类均会显著影响其肠道与堆肥中的微生物组成。不同蚯蚓种类之间肠道菌群差异显著,可能源于其生态型之间的生理结构差异,尤其是消化道解剖结构及取食习性的差异。

因此,未来研究应深入探讨不同蚯蚓种类肠道微生物与抗性菌之间的相互关系,并探索蚯蚓在减少动物源 ARGs 传播方面的有效策略。同时,建议拓展研究物种范围,对不同蚯蚓种类在堆肥系统中 ARG 去除效果进行系统评估,以明确高效种类,为优化蚯蚓堆肥技术与降低环境中ARGs风险提供理论依据和实践指导。

本文参与 腾讯云自媒体同步曝光计划,分享自微信公众号。
原始发表:2025-04-25,如有侵权请联系 cloudcommunity@tencent.com 删除

本文分享自 微因 微信公众号,前往查看

如有侵权,请联系 cloudcommunity@tencent.com 删除。

本文参与 腾讯云自媒体同步曝光计划  ,欢迎热爱写作的你一起参与!

评论
登录后参与评论
0 条评论
热度
最新
推荐阅读
领券
问题归档专栏文章快讯文章归档关键词归档开发者手册归档开发者手册 Section 归档