首页
学习
活动
专区
圈层
工具
发布
社区首页 >专栏 >文献分享---人皮肤创伤愈合的时空单细胞路线图

文献分享---人皮肤创伤愈合的时空单细胞路线图

原创
作者头像
追风少年i
发布2025-05-22 16:38:29
发布2025-05-22 16:38:29
3750
举报

作者,Evil Genius

今天我们分享文献

知识积累

伤口愈合对人类健康至关重要,但人类伤口修复中的细胞动力学和协调的细节仍在很大程度上未被探索。

对来自相同个体的人类皮肤伤口组织进行了单细胞多组学分析,包括伤口修复的炎症,增殖和重塑阶段,以前所未有的时空分辨率监测人类皮肤伤口愈合的细胞和分子动力学。这一奇异的路线图揭示了伤口边缘的细胞结构,确定FOSL1是上皮再生的关键驱动因素。它表明促炎巨噬细胞和成纤维细胞顺序支持角质形成细胞迁移,就像在不同愈合阶段的接力赛。

伤口愈合是皮肤完整性的重要过程,通过三个重叠的阶段进行:炎症,增殖和重塑。这些阶段是由不同细胞类型之间复杂的相互作用驱动的。上皮再生在增殖阶段至关重要,需要表皮角质形成细胞的迁移和增殖来覆盖伤口。上皮再生失败是糖尿病足溃疡(DFU)和静脉溃疡(VU)等慢性伤口的常见问题,每年影响全球数百万人。

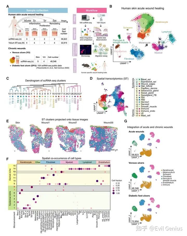
结果1、人类皮肤伤口愈合的时空图

从创伤前完整皮肤和整个同心伤口边缘收集样本-创伤后1天(伤口1),7天(伤口7)和30天(伤口30),所有样本均来自同一个体。

scRNA-seq + Visium ST-seq。

皮肤定义的marker。

cell2location单细胞空间联合分析,揭示不同愈合阶段的细胞共定位。

结果2、人创面再上皮化的时空解剖

使用milo进行的细胞比例分析和基于图的差异丰度测试显示,在伤口愈合的初始炎症阶段,迁移的角质形成细胞(Bas-mig和Spi-mig)的早期显著增加。与正常皮肤相比,这种增加与分化的角质形成细胞(Spi-II和Gra)的减少形成对比。

在伤口7处增殖的角质形成细胞增加,表明促进伤口愈合的强烈增殖反应。

伤口周围表皮细胞的两个不同区域:一个非增殖性的迁移前沿被一个高度增殖性的枢纽所包围。与鼠伤口相反,迁移的角质形成细胞经常增殖,产生一个混合区,人类伤口显示出角质细胞增殖和迁移之间的明显分离。

结果3、基因网络干扰将FOSL1鉴定为角质形成细胞迁移的关键驱动因素

为了比较在稳态和创伤修复过程中不同角质形成细胞状态下的基因调控网络,分析了在创伤和非创伤角质形成细胞的轨迹上显示显著表达变化的基因,并根据其表达模式对其进行分类。

Combining pseudotime analysis with SCENIC analysis to explore gene regulatory networks driving the migrating keratinocyte phenotype, we identified FOSL1 as a critical master regulator in both Bas-mig and Spi-mig clusters。

FOSL1是AP1转录复合物的重要组成部分,参与细胞分化、应激反应和癌症转移,但其在创伤愈合过程中角质形成细胞行为中的具体作用尚不清楚。分析到FOSL 1在迁移细胞中表现出高度的调控和表达特异性,并且这些cluster中FOSL1靶向基因的GO分析强调了它们在细胞迁移中的关键作用。

计算机模拟分析表明,破坏FOSL1阻碍角质形成细胞的迁移状态,而增强FOSL1促进其迁移表型。

与完整皮肤相比,FOSL 1在伤口边缘的基底和基底上角质形成细胞中瞬时上调,这种上调也发生在小鼠急性伤口模型中的伤口边缘角质形成细胞中,表明在角质形成细胞迁移中进化保守的作用。

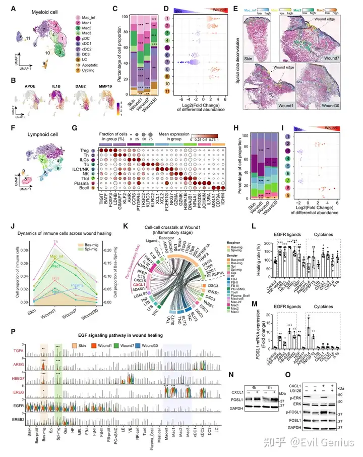
结果4、促炎性巨噬细胞在炎症阶段支持上皮再生

巨噬细胞的定义,Mac_inf(APOE+ and CXCL1+), Mac1 (IL1B+, THBS1+, and EREG+), Mac2(DAB2+ and C1QA/B+), and Mac3 (MMP19+, MMP9+, andVEGFA+);four dendritic cell clusters: plasmacytoid DC (pDC,ACOT7+, LTB+, and IGKC+), conventional DC1 (cDC1, CLEC9A+,and WDFY4), cDC2 (CD1C+, IL1R2+, and CLEC10A+), and DC3(CCR7+ and LAMP3+);four dendritic cell clusters: plasmacytoid DC (pDC, ACOT7+ , LTB+, and IGKC+ ), conventional DC1 (cDC1, CLEC9A+ , and WDFY4), cDC2 (CD1C+ , IL1R2+ , and CLEC10A+ ), and DC3 (CCR7+ and LAMP3+);嗜中性粒细胞(CSF 3R+、FCGR 3B+、CXCR 2+和CMTM 2+) 嗜中性粒细胞细胞最初由于其低RNA含量和高RNA酶水平而在标准scRNA-seq分析中被遗漏。nine clusters of lymphoid cells, including regulatory T cells (Treg:TIGIT+, BATF+, and FOXP3+), helper T cells (Th: LDHB+, KLF2+,and GIMAP7+), innate lymphoid cells (ILC: AHR+, CCR6+, andPTGER4+), cytotoxic T cells (Tc: TRGC2+ and KLRC2/3+), ILC1/natural killer cells (XCL1/2+ and FCER1G+), NK cells (GZMA/K+),tolerant T cells (Ttol: DNAJB1+ and NR4A1+ ),43 plasma cells (PTGDS+ , JCHAIN+ , and IL3RA+ ), and B cells (IGHM+ , MS4A1+, and CD79A+ )。

巨噬细胞具有高度可塑性,在伤口修复过程中表现出阶段特异性激活。

促炎巨噬细胞有利于糖酵解和氧化磷酸化,而促消退巨噬细胞富含TCA循环和氨基酸代谢基因,与它们在不同愈合阶段的作用一致。

MultiNicheNet分析细胞通讯。

分析了ST-seq中细胞类型的空间共现,注意到细胞与细胞的通信,特别是细胞外分泌和旁分泌信号传导,在空间上受到限制。

在早期炎症阶段,角质形成细胞产生自分泌EGF信号,(TGFA,AREG和HBEGF),而附近的促炎巨噬细胞提供旁分泌EGF(EREG)和趋化因子信号(CXCL1和CXCL5),协同增强FOSL1在mRNA和蛋白质水平的表达,并促进角质形成细胞迁移。

结果5、FB在增殖期促进上皮再形成中起主要作用

促炎性巨噬细胞和纤维母细胞顺序支持角质形成细胞迁移在不同的愈合阶段,功能就像"接力赛"。

创伤愈合过程中巨噬细胞与纤维母细胞和内皮细胞的相互作用

促炎和促消退巨噬细胞通过与角质形成细胞、FB和内皮细胞相互作用,在伤口修复中发挥关键作用。

结果6、慢性创伤的多方面病理改变

整合来自急性人类伤口的scRNA-seq数据与VU和DFU数据。

与急性伤口相比,慢性伤口的关键病理变化,包括受损的再上皮化,改变的炎症反应,受损的肉芽组织形成和阻碍的血管生成。值得注意的是,具有更好愈合结果的DFU显示出不太严重的病理变化,其特征在于Bas-mig角质形成细胞,炎性巨噬细胞,间充质FB的存在增加,以及CXCL 1,EGF,和HGF信号,突出了这些过程在伤口愈合中的关键作用。

结果7、人和小鼠皮肤伤口愈合的比较

尽管人类和小鼠有许多相同的伤口愈合过程,但在细胞多样性和基因表达方面存在显著差异。这强调了评估小鼠模型数据与我们研究提供的人类皮肤伤口愈合时空路线图的临床相关性的重要性。

最后来看看方法

milo分析

单细胞空间联合

生活很好,有你更好

原创声明:本文系作者授权腾讯云开发者社区发表,未经许可,不得转载。

如有侵权,请联系 cloudcommunity@tencent.com 删除。

原创声明:本文系作者授权腾讯云开发者社区发表,未经许可,不得转载。

如有侵权,请联系 cloudcommunity@tencent.com 删除。

评论
登录后参与评论
0 条评论
热度
最新
推荐阅读
目录
  • 作者,Evil Genius
  • 今天我们分享文献
  • 知识积累
  • 伤口愈合对人类健康至关重要,但人类伤口修复中的细胞动力学和协调的细节仍在很大程度上未被探索。
  • 对来自相同个体的人类皮肤伤口组织进行了单细胞多组学分析,包括伤口修复的炎症,增殖和重塑阶段,以前所未有的时空分辨率监测人类皮肤伤口愈合的细胞和分子动力学。这一奇异的路线图揭示了伤口边缘的细胞结构,确定FOSL1是上皮再生的关键驱动因素。它表明促炎巨噬细胞和成纤维细胞顺序支持角质形成细胞迁移,就像在不同愈合阶段的接力赛。
  • 伤口愈合是皮肤完整性的重要过程,通过三个重叠的阶段进行:炎症,增殖和重塑。这些阶段是由不同细胞类型之间复杂的相互作用驱动的。上皮再生在增殖阶段至关重要,需要表皮角质形成细胞的迁移和增殖来覆盖伤口。上皮再生失败是糖尿病足溃疡(DFU)和静脉溃疡(VU)等慢性伤口的常见问题,每年影响全球数百万人。
  • 结果1、人类皮肤伤口愈合的时空图
  • 从创伤前完整皮肤和整个同心伤口边缘收集样本-创伤后1天(伤口1),7天(伤口7)和30天(伤口30),所有样本均来自同一个体。
  • scRNA-seq + Visium ST-seq。
  • 皮肤定义的marker。
  • cell2location单细胞空间联合分析,揭示不同愈合阶段的细胞共定位。
  • 结果2、人创面再上皮化的时空解剖
  • 使用milo进行的细胞比例分析和基于图的差异丰度测试显示,在伤口愈合的初始炎症阶段,迁移的角质形成细胞(Bas-mig和Spi-mig)的早期显著增加。与正常皮肤相比,这种增加与分化的角质形成细胞(Spi-II和Gra)的减少形成对比。
  • 在伤口7处增殖的角质形成细胞增加,表明促进伤口愈合的强烈增殖反应。
  • 伤口周围表皮细胞的两个不同区域:一个非增殖性的迁移前沿被一个高度增殖性的枢纽所包围。与鼠伤口相反,迁移的角质形成细胞经常增殖,产生一个混合区,人类伤口显示出角质细胞增殖和迁移之间的明显分离。
  • 结果3、基因网络干扰将FOSL1鉴定为角质形成细胞迁移的关键驱动因素
  • 为了比较在稳态和创伤修复过程中不同角质形成细胞状态下的基因调控网络,分析了在创伤和非创伤角质形成细胞的轨迹上显示显著表达变化的基因,并根据其表达模式对其进行分类。
  • Combining pseudotime analysis with SCENIC analysis to explore gene regulatory networks driving the migrating keratinocyte phenotype, we identified FOSL1 as a critical master regulator in both Bas-mig and Spi-mig clusters。
  • FOSL1是AP1转录复合物的重要组成部分,参与细胞分化、应激反应和癌症转移,但其在创伤愈合过程中角质形成细胞行为中的具体作用尚不清楚。分析到FOSL 1在迁移细胞中表现出高度的调控和表达特异性,并且这些cluster中FOSL1靶向基因的GO分析强调了它们在细胞迁移中的关键作用。
  • 计算机模拟分析表明,破坏FOSL1阻碍角质形成细胞的迁移状态,而增强FOSL1促进其迁移表型。
  • 与完整皮肤相比,FOSL 1在伤口边缘的基底和基底上角质形成细胞中瞬时上调,这种上调也发生在小鼠急性伤口模型中的伤口边缘角质形成细胞中,表明在角质形成细胞迁移中进化保守的作用。
  • 结果4、促炎性巨噬细胞在炎症阶段支持上皮再生
  • 巨噬细胞的定义,Mac_inf(APOE+ and CXCL1+), Mac1 (IL1B+, THBS1+, and EREG+), Mac2(DAB2+ and C1QA/B+), and Mac3 (MMP19+, MMP9+, andVEGFA+);four dendritic cell clusters: plasmacytoid DC (pDC,ACOT7+, LTB+, and IGKC+), conventional DC1 (cDC1, CLEC9A+,and WDFY4), cDC2 (CD1C+, IL1R2+, and CLEC10A+), and DC3(CCR7+ and LAMP3+);four dendritic cell clusters: plasmacytoid DC (pDC, ACOT7+ , LTB+, and IGKC+ ), conventional DC1 (cDC1, CLEC9A+ , and WDFY4), cDC2 (CD1C+ , IL1R2+ , and CLEC10A+ ), and DC3 (CCR7+ and LAMP3+);嗜中性粒细胞(CSF 3R+、FCGR 3B+、CXCR 2+和CMTM 2+) 嗜中性粒细胞细胞最初由于其低RNA含量和高RNA酶水平而在标准scRNA-seq分析中被遗漏。nine clusters of lymphoid cells, including regulatory T cells (Treg:TIGIT+, BATF+, and FOXP3+), helper T cells (Th: LDHB+, KLF2+,and GIMAP7+), innate lymphoid cells (ILC: AHR+, CCR6+, andPTGER4+), cytotoxic T cells (Tc: TRGC2+ and KLRC2/3+), ILC1/natural killer cells (XCL1/2+ and FCER1G+), NK cells (GZMA/K+),tolerant T cells (Ttol: DNAJB1+ and NR4A1+ ),43 plasma cells (PTGDS+ , JCHAIN+ , and IL3RA+ ), and B cells (IGHM+ , MS4A1+, and CD79A+ )。
  • 巨噬细胞具有高度可塑性,在伤口修复过程中表现出阶段特异性激活。
  • 促炎巨噬细胞有利于糖酵解和氧化磷酸化,而促消退巨噬细胞富含TCA循环和氨基酸代谢基因,与它们在不同愈合阶段的作用一致。
  • MultiNicheNet分析细胞通讯。
  • 分析了ST-seq中细胞类型的空间共现,注意到细胞与细胞的通信,特别是细胞外分泌和旁分泌信号传导,在空间上受到限制。
  • 在早期炎症阶段,角质形成细胞产生自分泌EGF信号,(TGFA,AREG和HBEGF),而附近的促炎巨噬细胞提供旁分泌EGF(EREG)和趋化因子信号(CXCL1和CXCL5),协同增强FOSL1在mRNA和蛋白质水平的表达,并促进角质形成细胞迁移。
  • 结果5、FB在增殖期促进上皮再形成中起主要作用
  • 促炎性巨噬细胞和纤维母细胞顺序支持角质形成细胞迁移在不同的愈合阶段,功能就像"接力赛"。
  • 创伤愈合过程中巨噬细胞与纤维母细胞和内皮细胞的相互作用
  • 促炎和促消退巨噬细胞通过与角质形成细胞、FB和内皮细胞相互作用,在伤口修复中发挥关键作用。
  • 结果6、慢性创伤的多方面病理改变
  • 整合来自急性人类伤口的scRNA-seq数据与VU和DFU数据。
  • 与急性伤口相比,慢性伤口的关键病理变化,包括受损的再上皮化,改变的炎症反应,受损的肉芽组织形成和阻碍的血管生成。值得注意的是,具有更好愈合结果的DFU显示出不太严重的病理变化,其特征在于Bas-mig角质形成细胞,炎性巨噬细胞,间充质FB的存在增加,以及CXCL 1,EGF,和HGF信号,突出了这些过程在伤口愈合中的关键作用。
  • 结果7、人和小鼠皮肤伤口愈合的比较
  • 尽管人类和小鼠有许多相同的伤口愈合过程,但在细胞多样性和基因表达方面存在显著差异。这强调了评估小鼠模型数据与我们研究提供的人类皮肤伤口愈合时空路线图的临床相关性的重要性。
  • 最后来看看方法
  • milo分析
  • 单细胞空间联合
  • 生活很好,有你更好
领券
问题归档专栏文章快讯文章归档关键词归档开发者手册归档开发者手册 Section 归档