首页
学习
活动
专区
圈层
工具
发布
首页
学习
活动
专区
圈层
工具
MCP广场
社区首页 >专栏 >Nature | 什么可以决定细胞的癌变能力?

Nature | 什么可以决定细胞的癌变能力?

作者头像
生信菜鸟团
发布2025-06-08 16:39:59
发布2025-06-08 16:39:59
2060
举报
文章被收录于专栏:生信菜鸟团生信菜鸟团
图片
图片

Basic Information

  • 英文标题:Cell cycle duration determines oncogenic transformation capacity
  • 中文标题:细胞周期的长短决定了癌变能力
  • 发表日期:30 April 2025
  • 文章类型:Article
  • 所属期刊:Nature
  • 文章作者:Danian Chen | Rod Bremner
  • 文章链接:https://www.nature.com/articles/s41586-025-08935-x

Abstract

Para_01
  1. 癌基因突变在正常人体组织中很普遍。
  2. 同样,在小鼠嵌合体中,携带癌基因损伤的细胞会向成年组织贡献正常细胞,但不会引起癌症。
  3. 通过正常发育逃脱癌症的谱系与少数发生癌症的谱系有何不同尚不清楚。
  4. 肿瘤表现出特征性的癌症标志;因此,我们寻找能区分易患癌症的谱系和抗性谱系的标志。
  5. 在这里,我们表明总细胞周期持续时间(Tc)可以预测多种肿瘤类型的转化易感性。
  6. 易患癌症的Rb和p107缺失的视网膜(Rb也称为Rb1,p107也称为Rbl1)表现出凋亡、衰老、免疫监视、血管生成、DNA修复、极性和增殖方面的缺陷。
  7. 干扰SKP2–p27–CDK2/CDK1轴可以阻止癌症而不影响这些标志。
  8. 因此,癌症不仅仅需要其标志的存在。
  9. 值得注意的是,我们测试的每种肿瘤抑制突变都增加了Tc,而视网膜母细胞瘤细胞的起源细胞的Tc是抗性谱系的一半。
  10. Tc还区分了Rb−/−垂体癌的起源细胞。
  11. 在肺部,Rb和p53(也称为Trp53)的丢失会转化神经内分泌细胞,而KrasG12D或BrafV600E突变会转化肺泡II型细胞。
  12. 最短的Tc始终能识别起源细胞,无论突变时间如何。
  13. 因此,相对Tc是启动的一个标志,在几种情况下能够区分易患癌症和抗性谱系,解释了突变细胞如何逃避转化而不引发凋亡、衰老或免疫监视。

Main

Para_01
  1. 癌症是由特定的遗传改变引发的,这表明它们构成了特定上下文的反应。
  2. Ptch1或Ctnnb(也称为Ctnnb1)的缺失会从不同的起源细胞中引发髓母细胞瘤,而激活的Kras突变会在许多肺上皮细胞类型中诱导异常分裂,但主要转化为肺泡II型(AT2)肺泡细胞。
  3. 谱系特异性癌症易感性的原因通常是不明的。
  4. 细胞死亡可能与癌症抗性有关,但人类携带数百万具有致癌突变的正常细胞,这表明存在一种‘逃逸机制’,使这些细胞中的大多数不会发展成肿瘤。
  5. Rb肿瘤抑制基因是一个著名的例子。
  6. 系统性Rb缺失会导致多种小鼠胚胎组织中广泛、细胞自主的异常有丝分裂。
  7. 在将Rb−/−胚胎干细胞(ES细胞)注入野生型囊胚中生成的嵌合体中,突变细胞贡献了几乎所有成人组织的一半,然而除了垂体外,所有器官都保持无肿瘤状态。
  8. 因此,正常的发育——而不是细胞死亡、衰老或免疫清除——是数万亿Rb−/−细胞的逃逸机制。
  9. 同样,在组织特异性Rb敲除小鼠中,异常分裂但不是癌症是常见的,移除Rb的亲属p107和p130(也称为Rbl2)会增加肿瘤发生,但大多数细胞类型仍然具有抗性。
  10. 事实上,癌症-free的细胞存活并正常发育是对致癌刺激的典型反应(例如,在参考文献4,7中)。了解这种癌症抗性机制可能会揭示新的预防和治疗策略。
Para_02
  1. 已形成的肿瘤具有癌症特征。
  2. 我们试图发现一个特征,该特征可以区分易患癌症和抗癌症的谱系,这些谱系在发生致癌事件后仍能存活。
  3. 从视网膜母细胞瘤开始,我们阻断了肿瘤的发生,并评估了对癌症特征的影响,我们认为那些总是被肿瘤抑制改变的特征也可能预测癌症易感性。
  4. 其中一个特征,总细胞周期时长(Tc),符合这些标准。

Strategies to block retinoblastoma

Para_01
  1. 小鼠视网膜与大多数人体组织类似,在Rb丢失后会抵抗转化。
  2. 同时删除Rb相关基因会导致癌症,但这种情况只发生在特定谱系中。
  3. 在Rb−/−;p107−/−视网膜中,所有七种分化细胞类型都会异常分裂,其中四种经历凋亡,三种存活。
  4. 水平细胞和穆勒细胞最终会退出细胞周期,从而抵抗癌症,而肿瘤则来源于无长细胞谱系。
  5. 肿瘤在出生后第8天(P8)通过显微镜可以观察到,大约100天后肉眼可见(图1a)。

Fig. 1: Tumour suppression without increasing cell death, senescence or immune infiltration.

图片
图片

- 图片说明

◉ a–c,Kaplan-Meier 曲线显示 Skp2+/− 和 Skp2−/−(a),p27KI/+、p27KI/KI 和 Skp2+/−;p27CK−/CK−(b)以及 Cdk2−/− 和 Cdk1+/−;Cdk2−/−(c)基因型如何影响 DKO 小鼠视网膜中的肿瘤发生。通过 log-rank(Mantel–Cox)检验比较不同基因型与 DKO 的 P 值。◉ d,显示在指定小鼠基因型的 P10 视网膜中,AP2A+(无长突细胞)、ONECUT2 表达(OC2+)(水平细胞)和 SOX9+(穆勒细胞)细胞作为所有视网膜细胞百分比的量化结果。◉ e,显示在指定年龄和基因型的视网膜中,活性 caspase-3+ 细胞的数量。◉ f,AP2A+ 活性 caspase-3+ 细胞在所有 AP2A+ 无长突细胞中的百分比。◉ g,每张视网膜切片中衰老相关 β-半乳糖苷酶表达(SA-β-gal+)细胞的计数。◉ h,代表性流式细胞术直方图显示 P8 视网膜和脾脏中 B220+ B 细胞、CD3+ T 细胞、NKp46+ 自然杀伤(NK)细胞、CD11b+ 巨噬细胞/小胶质细胞和 CD45+ 白细胞的比例。◉ i,P8 视网膜中 GAL3+ 小胶质细胞作为所有视网膜细胞百分比的量化结果。d–g,i 中的数据为平均值 ± 标准差(每组 n = 6 只小鼠),星号表示指定基因型与 DKO 之间存在显著差异;使用 Bonferroni 校正的一般方差分析(ANOVA)。*P < 0.05;**P < 0.01。原始数据

Para_02
  1. 与RB控制多种癌症特征一致(https://cancer.sanger.ac.uk/cosmic/census-page/RB),Rb−/−;p107−/−视网膜表现出异常分裂、细胞特异性凋亡抵抗、分化改变、DNA损伤、极性破坏、异常血管生成以及衰老或免疫监视的缺失16,17,19,20,21。
  2. 我们寻找能够抑制肿瘤发生的干预措施,然后寻找总是伴随肿瘤抑制而出现的改变后的特征。
  3. 然后我们研究了这些特征是否能区分易患癌症的谱系和抗癌症的谱系。
  4. 我们首先关注SKP2,它是SKP1–cullin–F-box复合体(SCFSKP2)的一部分,该复合体泛素化周期依赖性激酶(CDK)抑制剂,如p27(由Cdkn1b编码,也称为p27),将其靶向降解,因为SKP2–p27–CDK轴与Rb−/−癌症相关22,23。
  5. 如下面所示,我们观察到Skp2纯合或杂合对癌症特征的影响存在意想不到的差异。
  6. 因此,我们进一步通过操纵p27或CDK来探究这一轴。
  7. SKP2、p27和CDK调节增殖和其他许多过程。
  8. 因此,SKP2介导的泛素化调节DNA修复、自噬、凋亡、粘附和上皮-间质转化,并且E3连接酶非依赖性的SKP2功能影响与转录、凋亡和迁移相关的基因24。
  9. p27独立于CDK调节干细胞特性、迁移和微管25。
  10. CDK2和CDK1调节分化和表观遗传学26,27,CDK1还调节凋亡、高尔基体、核-细胞质运输和囊泡运输28。
  11. 鉴于此广泛的调控范围,我们预期肿瘤抑制会改变多种癌症特征。
Para_03
  1. 为了评估SKP2,我们交叉了α-cre;Rbf/f;p107−/−;Skp2+/−小鼠。
  2. α-cre转基因靶向胚胎周围视网膜,45%(78只眼中的37只)的α-cre;Rbf/f;p107−/−(以下简称DKO)小鼠发展出肿瘤(图1a)。
  3. 删除两个(DKO-Skp2−/−,44只眼中没有一只发展出肿瘤)或一个(DKO-Skp2+/−,40只眼中没有一只发展出肿瘤)Skp2等位基因阻止了肿瘤发生(图1a)。
  4. 杂合性将SKP2蛋白的量减少了近两倍(扩展数据图1a),并使总裂解液中p27蛋白的量增加了约1.4倍;免疫荧光显示p27+无长细胞的比例增加了18倍,这是肿瘤的起源细胞(DKO小鼠中为5.4%,而DKO-Skp2+/−小鼠中为90%)(扩展数据图1b–d)。
  5. ,
Para_04
  1. 为了评估p27,我们使用了两个敲入等位基因。
  2. p27CK−等位基因的产物不能与CDK2-周期蛋白结合,DKO-Skp2+/−;p27CK−/CK−组织会快速发展成视网膜母细胞瘤(图1b)。
  3. 因此,阻止p27与CDK2-周期蛋白结合可以克服Skp2杂合性的保护作用。
  4. p27T187A(以下简称p27KI)阻止SCFSKP2的识别。
  5. 我们在DKO-p27KI/+或DKO-p27KI/KI环境中观察到总p27有所增加,类似于DKO-Skp2+/−视网膜中的情况,但少于DKO-Skp2−/−视网膜中的情况(扩展数据图1b),但p27KI增加了p27阳性无长突细胞的数量(扩展数据图1c,d)。
  6. 一个拷贝阻断了视网膜母细胞瘤的发展(40只眼睛中没有一只发展成肿瘤),表型类似于Skp2杂合性(图1a,b)。
  7. 因此,SKP2对p27的失活对于视网膜母细胞瘤的发展至关重要。
Para_05
  1. CDK2的活性与视网膜母细胞瘤易感性相关。
  2. 我们还评估了CDK1,因为它可以补偿CDK2。
  3. 我们靶向了两个Cdk2等位基因和/或一个Cdk1等位基因,这在细胞分裂中是必不可少的。
  4. Cdk2缺失减少了肿瘤发生,尽管程度低于Skp2杂合性,表明部分冗余,尽管Cdk1杂合性没有影响,但在Cdk1+/−;Cdk2−/−视网膜中肿瘤发生几乎完全被抑制(图1c)。
  5. ,

Apoptosis, senescence or immunity

Para_01
  1. 利用这六种肿瘤抑制操作(Skp2−/−,Skp2+/−,p27KI/+,p27KI/KI,Cdk2−/− 和 Cdk2−/−;Cdk1+/−),我们寻找了持续受影响的癌症特征。
  2. DKO 模型中的肿瘤在大约 P8 时显微出现——此时许多癌症特征已经显现,尽管易患癌症的无长细胞和抗癌症的水平细胞和穆勒细胞在此期间都发生了异常分裂,但抗癌症的水平细胞和穆勒细胞逐渐停止分裂,到大约 P30 时,只有来源于无长细胞的肿瘤仍在增殖。
  3. 因此,我们将重点放在 P4–P21 来评估肿瘤抑制如何影响癌症特征。
Para_02
  1. 首先,我们评估了肿瘤抑制是否增加了细胞死亡、衰老或免疫浸润(图1d–i和扩展数据图1e–i)。
  2. 在DKO视网膜中,所有分化谱系都发生异位分裂,而无长细胞、水平细胞和穆勒细胞对凋亡具有抵抗力,而其他谱系则经历E2F驱动的凋亡。
  3. p107−/−小鼠作为对照。
  4. 异位分裂在P8和P10时使DKO视网膜变厚,但四种易死亡细胞类型的凋亡在P21时使其变薄(扩展数据图1e)。
  5. 在P8、P10和P21时,DKO-Skp2−/−视网膜明显较薄,然而令人惊讶的是,抗癌的DKO-Skp2+/−视网膜在任何时间点均与易患癌的DKO视网膜没有差异(扩展数据图1e)。
  6. The DKO-Skp2−/− retina was much thinner, yet surprisingly, cancer-resistant DKO-Skp2+/− retina did not differ from cancer-prone DKO retina at any time point (Extended Data Fig. 1e).
Para_03
  1. Skp2缺失可以促进Rb−/−细胞凋亡;因此,Skp2缺失可能解释了为何抑制视网膜母细胞瘤。
  2. 在P10或P21时,对照组、DKO、DKO-Skp2+/−和DKO-Skp2−/−视网膜中的水平细胞(由ONECUT2表达标记)没有变化,而Müller胶质细胞(由SOX9标记)在DKO视网膜中比对照组增加,并且在杂合或纯合的Skp2缺失中进一步增加(图1d)。
  3. 杂合或纯合的Skp2缺失减少了DKO与对照组视网膜中无长突细胞的数量(由AP2A标记)(图1d),但活性切割后的caspase-3免疫染色或Western blot显示,DKO、DKO-Skp2+/−和DKO-Skp2−/−视网膜在P4、P8、P10或P21时死亡细胞的比例相似,甚至在P8和P10的DKO-Skp2−/−视网膜中有所减少(图1e和扩展数据图1g)。
  4. 在P4或P8时,所有AP2A+无长突细胞中AP2A+切割caspase-3阳性细胞的比例在DKO、DKO-Skp2+/−和DKO-Skp2−/−视网膜中保持不变(图1f)。
  5. 同样,在DKO-p27KI/+、DKO-p27KI/KI、DKO-Cdk2−/−或DKO-Cdk2−/−;Cdk1+/−视网膜中,总细胞凋亡或无长突细胞凋亡并未增加(图1e,f和扩展数据图1g)。
  6. 因此,细胞死亡的增加不能解释调控SKP2–p27–CDK轴的肿瘤抑制作用。
Para_04
  1. Skp2缺失可以引发衰老,但在P4和P8时,所有基因型仅表现出背景水平的衰老相关β-半乳糖苷酶染色,而DKO-Skp2−/−或DKO-p27KI/KI视网膜在P10时出现衰老,并且在P21及以后持续存在,而其他抑制肿瘤发生(Skp2+/−、p27KI、Cdk2−/−和Cdk2−/−;Cdk1+/−)的基因型并未诱导衰老(图1g和扩展数据图1h)。
Para_05
  1. 接下来,我们评估了免疫浸润情况。
  2. 对易患肿瘤的DKO和抗肿瘤的DKO-Skp2+/−视网膜进行解离后的荧光激活细胞分选(FACS)显示,B细胞、T细胞、自然杀伤(NK)细胞、巨噬细胞/小胶质细胞和白细胞水平可忽略不计(图1h)。
  3. 对表达半乳糖凝集素3(GAL3)的小胶质细胞的定量分析也显示,易患肿瘤的视网膜没有炎症反应,在抑制肿瘤发生能力的六种基因型中也是如此(图1i和扩展数据图1i)。
  4. 因此,肿瘤抑制可以在不增加死亡、衰老或免疫浸润的情况下发生(扩展数据图2)

DNA repair, angiogenesis or polarity

Para_01
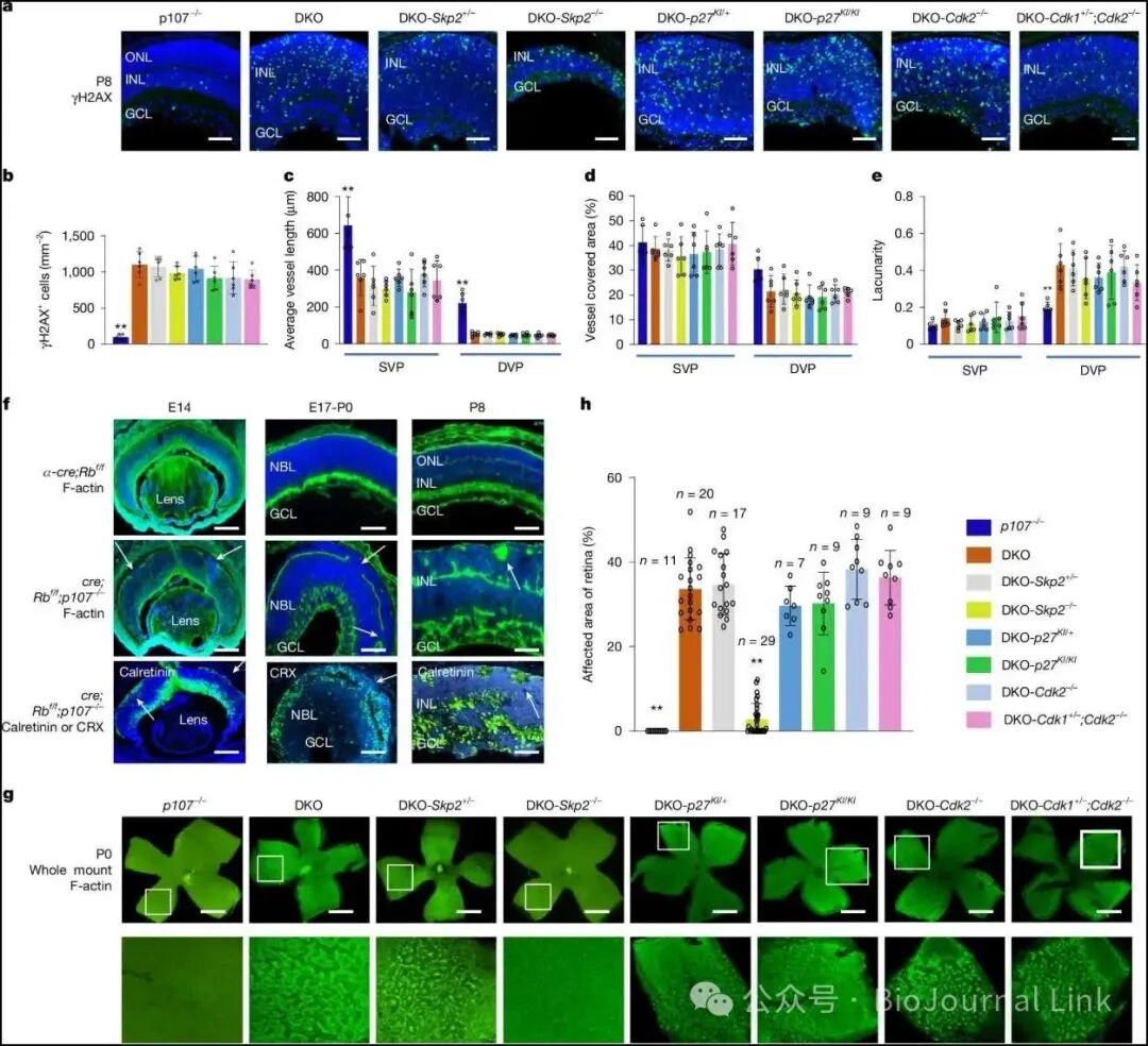
  1. SKP2可以促进DNA修复,但在Skp2−/−和Skp2+/−视网膜中γH2AX+细胞的比例没有改变(图2a,b)。
  2. 同样,p27KI、p27KI/KI、Cdk2−/−或Cdk2−/−;Cdk1+/−突变也没有缓解DNA损伤(图2a,b)。
  3. 肿瘤抑制作用也没有改变起源细胞中的DNA损伤(补充图2)。

Fig. 2: Tumour suppression without altering DNA damage, aberrant angiogenesis or apical polarity defects.

图片
图片

- 图片说明

◉ 对指定基因型的P8小鼠视网膜进行水平切片,用DAPI(蓝色)和DNA损伤(γH2AX,绿色)进行染色。GCL,神经节细胞层;INL,内核层;ONL,外核层。比例尺,50 µm。◉ 对a中视网膜的γH2AX+细胞密度进行定量分析。◉ c–e,对指定基因型的P8视网膜整体铺片进行异凝集素B4(IB4)染色后,对平均血管长度(c)、血管覆盖面积(d)和空隙度(e)进行定量分析。SVP,浅层血管丛。◉ 对指定年龄和基因型的小鼠进行水平视网膜切片,用DAPI(蓝色)和检测粘附连接处F-肌动蛋白的标记物(绿色)、水平细胞(钙调素,绿色)和光感受器前体细胞(CRX,绿色)进行染色。箭头指示E14或E17-P0时外界膜的断裂,或P8时的花瓣状结构。NBL,神经母细胞层。比例尺,50 µm。◉ 对指定基因型的P0小鼠视网膜整体铺片进行F-肌动蛋白(绿色)染色。比例尺,200 µm。◉ g中F-肌动蛋白染色区域占整个视网膜的百分比。◉ 实验独立重复至少三次,a和f中的结果相似,g中每种小鼠重复两次。数据为均值±标准差(b–e每组n=6只小鼠,h每组n=9–29只小鼠)。星号表示与DKO相比有显著差异,使用单因素方差分析和Bonferroni校正。来源数据

Para_02
  1. 在出生后的视网膜中,血管从P7周围组织表面侵入以形成视网膜内血管,但由于Rb缺失会杀死需氧神经元,Rb−/−视网膜缺乏视网膜内(深部血管丛(DVP))血管,而浅层血管丛则不受影响。
  2. Rb−/−;p107−/−视网膜中DVP也不存在。
  3. 六种抗癌干预措施中没有一种能改善DVP。
Para_03
  1. 顶极极性在DKO视网膜中被破坏。
  2. 在胚胎视网膜中,每个顶极细胞膜都有一个由丝状肌动蛋白(F-actin)连接的粘附连接环。
  3. 在横截面中,它们表现为一条连续的线(外限制膜),将顶极和基底外侧区域分隔开。
  4. 这种外限制膜在抗癌的Rb−/−视网膜中是完整的,但在易患癌症的Rb−/−;p107−/−视网膜中被破坏(图2f)。
  5. 在眼睛的后部形成了第二个倒置的视网膜,CRX+光感受器位于内表面,而钙视网膜蛋白+(由Calb2编码)无长突细胞位于外表面(图2f)。
  6. 到P8时,双层视网膜融合并形成无长突细胞玫瑰花结(图2f)。
  7. 在DKO整体铺片中,周边α-Cre表达的视网膜中出现了异常的F-actin染色;因此我们量化了异常组织区域(扩展数据图3c)。
  8. 我们使用p107−/−视网膜作为对照(图2g),因为它保留了野生型或Rb−/−视网膜中的极性(扩展数据图3d)。
  9. 在DKO视网膜中观察到的极性缺陷在DKO-Skp2−/−视网膜中几乎完全得到挽救(图2g,h)——这得到了对atypical PKCλ/ι和N-钙黏蛋白染色的横截面的支持(扩展数据图3d)。
  10. 相比之下,我们在测试的其他五个肿瘤抑制基因型中没有发现任何能够挽救极性缺陷的情况(图2g,h和扩展数据图3d)。
  11. Skp2−/−可能通过将CDK水平抑制到低于p27KI的水平来挽救极性,事实上,Skp2缺失诱导的p27比p27KI更多(扩展数据图1b)。
  12. 尽管如此,结果表明RB和p107维持极性,而SKP2破坏极性。
  13. 更重要的是,多种遗传操作可以抑制肿瘤发生而不纠正极性(扩展数据图2)。
  14. 值得注意的是,我们的数据表明,易患癌症和抗癌症组织可以表现出相同的一组癌症特征。
  15. 因此,必须存在一种癌症启动的标志性特征,它对Skp–p27–Cdk突变比生存、衰老、免疫浸润、DNA修复、血管生成或极性更敏感。

Tumour suppression without lineage change

Para_01
  1. AP2A+无长细胞的比例减少,但没有增加细胞死亡,在肿瘤抗性基因型中(图1d–f),暗示分化或分裂发生了改变。
  2. 我们使用多种方法来评估这些特征。
  3. 首先,利用单细胞RNA测序(scRNA-seq)我们将P8肿瘤易感DKO视网膜与无肿瘤的DKO-Skp2+/−视网膜进行比较。
  4. 肿瘤生长通常在此时开始,祖细胞(通常是唯一分裂的细胞)几乎耗尽,它们容易死亡的分化后代要么消失(神经节细胞),要么减少(双极细胞和光感受器),幸存的无长细胞和穆勒细胞中存在广泛的异常分裂,水平细胞仅占野生型视网膜的约0.2%,而肿瘤易感视网膜则少于4%。
  5. 我们获得了3,621个DKO细胞的scRNA-seq数据,每个细胞映射读数为52,983个,每个细胞有2,200个基因,以及5,196个DKO-Skp+/−细胞的scRNA-seq数据,每个细胞映射读数为31,520个,每个细胞有1,873个基因。
  6. 基因型不影响罕见的星形胶质细胞或免疫细胞(扩展数据图4a),确认了先前的分析(图1h,i和扩展数据图1i)。
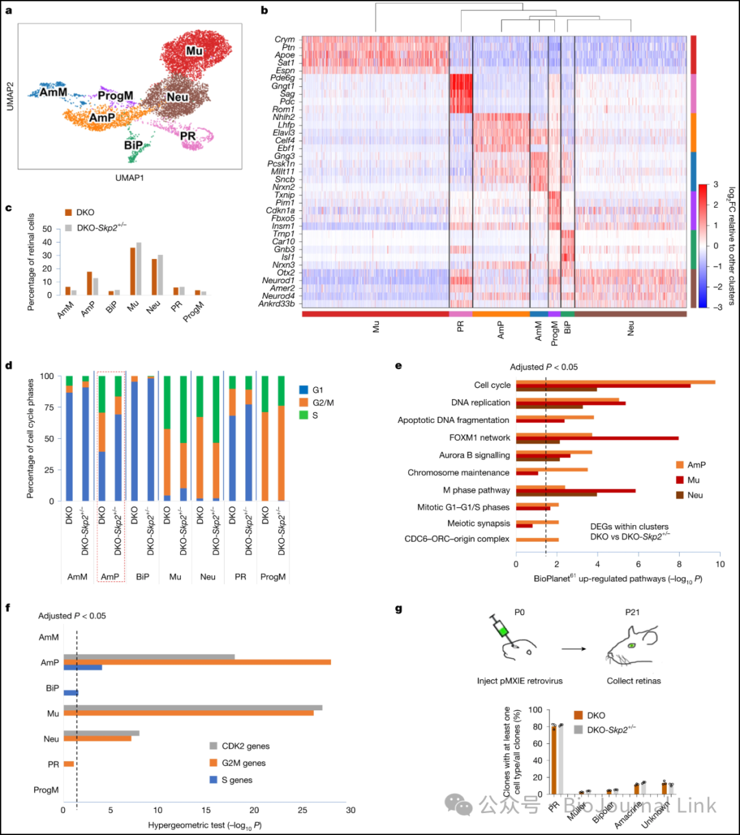
  7. 使用统一流形近似和投影(UMAP)进行的初步分析生成了受细胞周期阶段影响的聚类,我们将其去除以专注于谱系,生成了13个聚类(扩展数据图4b–f),这些聚类被合并(扩展数据图4g–i和补充表1)成7个注释的聚类(图3a)。
  8. 顶级差异表达基因(DEGs)包括已知的标记物,如Apoe(穆勒胶质细胞(Mu簇)的标记)、Rom1(光感受器(PR))、Ebf1(无长前体细胞(AmP))、Pcsk1n(成熟无长细胞(AmM))、Fbxo5(剩余的罕见有丝分裂祖细胞(ProgM))、Isl1(双极细胞(BiP))以及Otx2、Neurod1和Neurod4(神经发生(Neu))(图3b,扩展数据图4g,补充表2和方法)。
  9. 基因型对BiP、Mu、Neu、PR和ProgM簇几乎没有影响,但与AP2A染色(图1d)一致,无肿瘤的DKO-Skp2+/−视网膜中AmM细胞减少了1.7倍,AmP细胞减少了1.4倍(图3c)。
  10. Seurat细胞周期阶段分类显示,肿瘤抑制使AmP簇细胞在S期和G2/M期的数量减少了一倍,其他簇的影响较小(图3d)。
  11. 差异表达分析显示,肿瘤易感AmP中细胞周期基因被诱导,而在Mu和Neu簇中则程度较低(图3e和补充表3和4)。
  12. 超几何分析显示,在DKO AmP、Mu和Neu簇中富集了Cdk2(参考文献37)以及G2/M期和S期特征基因(图3e,f和补充表3和5)。
  13. 这些数据表明肿瘤抑制涉及细胞周期而非谱系。

Fig. 3: Tumour suppression without altering cell lineage.

图片
图片

- 图片说明

◉ a,P8 DKO 和 DKO-Skp2+/− 视网膜的单细胞RNA测序数据的UMAP分析。◉ b,前五名差异表达基因的热图。树状图显示了七个聚类之间的相关性。log2FC,log2倍数变化。◉ c,每个聚类中细胞的比例。◉ d,Seurat分析各细胞周期阶段中细胞的比例。红色轮廓突出显示了AmP聚类。◉ e,DKO 与 DKO-Skp2+/− 的AmP、Mu 和 Neu 聚类中富集的基因列表。BioPlanet61 可在 https://tripod.nih.gov/bioplanet/ 获取。◉ f,在DKO视网膜中上调的基因中,细胞周期基因特征的富集情况。◉ g,P0 Rbf/f;p107−/−;Skp2+/− 小鼠接受了视网膜下注射低滴度Cre-GFP逆转录病毒以敲除Rb,并在P21时对GFP+克隆中的细胞类型进行了评分。数据为均值±标准差(每组n=3只小鼠)。来源数据

Para_02
  1. 为了进一步检验Skp2+/−是否影响Rb−/−;p107−/−细胞谱系,我们进行了逆转录病毒克隆分析。
  2. 我们将Rbf/f;p107−/−;Skp2+/−小鼠杂交,将P0幼崽视网膜下注射低滴度Cre–GFP逆转录病毒以敲除Rb并标记祖细胞,然后在P21时评估GFP+克隆中的细胞类型。
  3. P0祖细胞生成视杆细胞、Müller胶质细胞以及双极细胞和无长突细胞。
  4. 如果存在谱系效应,包含这些细胞类型之一的克隆比例会发生变化,但DKO和DKO-Skp2+/−克隆中这些细胞类型的比例是相同的(图3g)。
  5. 因此,scRNA-seq和克隆分析表明,Skp2杂合性不会改变谱系。

Discussion

Para_01
  1. 虽然转化受到最多关注,但大多数谱系中的致癌突变是无害的,并且在无癌的人类组织中很常见。
  2. 嵌合研究提供了‘启动’细胞对无癌成年组织做出丰富贡献的显著例子。
  3. 因此,正常发育,而不是细胞死亡、衰老或免疫清除,是一种普遍但尚不明确的肿瘤逃逸机制。
  4. 癌症基因通常与它们最初被分配的功能相关(例如,Rb的细胞周期,Ras基因的胞质信号转导,以及Wnt1或Notch1的发育),但会影响多个癌症特征,这解释了为什么它们如此常被突变。
  5. 鉴于癌症起始的复杂性,不清楚是否任何一个特征能够在经历多种癌症的致癌病变的细胞中预测癌症易感性。
  6. 然而,我们发现这里Tc能够区分由不同致癌事件引发的肿瘤中易患和抗性的谱系。
  7. 首先,我们发现Rb−/−;p107−/−视网膜母细胞瘤的起源细胞的Tc较短(26小时),而抗性谱系的Tc超过77小时。
  8. 此外,阻止视网膜母细胞瘤的突变增加了起源细胞的Tc。
  9. 值得注意的是,较弱的抑癌突变(如Cdk2−/−,33小时)对Tc的影响不如完全阻止肿瘤发生的突变(如Skp2+/−,45小时)强。
  10. 这一规律在Rb−/−垂体和Rb−/−;p53−/−肺部的易患谱系中也成立。
  11. Tc还预测了Kras或Braf突变后肺癌的易感性。
  12. 垂体和肺部的研究表明,Tc预测结果独立于致癌事件的时间。
  13. 肺部数据尤其具有启发性,因为尽管在相同的谱系中引起异位分裂,Rb和Ras通路癌症的起源细胞是不同的,Tc在两种情况下都具有预测性。
  14. 需要进一步的研究来确定这种相关性在其他组织和致癌事件中有多大范围适用,但我们的工作解释了为什么许多细胞类型在不依赖衰老、凋亡或免疫监视的情况下就能逃避癌症。
Para_02
  1. 我们的研究从抑制视网膜母细胞瘤开始,我们预计这会影响许多癌症特征。
  2. 确实,Skp2−/−诱导了衰老,恢复了极性并降低了增殖指数。
  3. 然而,尽管Skp2+/−以相似的效力抑制了肿瘤发生,但它并未影响所评估的八个特征中的任何一个。
  4. p27KI/KI诱导了衰老,但没有恢复极性或影响其他特征,其他p27或Cdk2或联合Cdk1和Cdk2的操作也没有影响任何测试的特征。
  5. 值得注意的是,无需改变细胞死亡、衰老、免疫浸润、DNA损伤、血管生成、顶端极性、分化或增殖指数即可抑制癌症。
  6. 令人惊讶的是,一种具有如此多癌变缺陷的组织却能抵抗转化。
  7. 因此,癌症有许多特征,但它们不一定导致癌症。
  8. Tc可能需要降至一个临界阈值以下,这个阈值因情况而异,才能与其他癌症特征协同作用以促进肿瘤发生。
Para_03
  1. 我们的结果并不否定其他标志对启动的重要性,单独而言,短的Tc不足以引发肿瘤,因为正常细胞可以快速分裂——例如,E6.5–E7.5小鼠胚胎中,Tc在上胚层为5–7小时,在增殖区少于3小时。
  2. 我们的结果表明,虽然相对Tc在某些情况下能揭示癌症易感性(如Rb-和p107缺陷的视网膜、Rb缺陷的垂体、Rb-和p53缺陷的肺、Kras激活的肺和Braf激活的肺),但它不能预测不同启动事件或组织之间的易感性。
  3. 例如,易患癌的KrasG12D AT2细胞中的Tc(21小时)与抗癌的Rb−/−;p53−/− AT2细胞中的Tc(22小时)相似。
  4. 因此,Tc在一个特定背景下(一种启动事件,一种组织)具有预后意义,但不能在不同背景下进行预测。
  5. 用行为类比来说,Tc类似于自控分数:在不同环境下暴露于特定压力或诱惑(启动事件)的两组人中,仅凭绝对分数无法预测谁会失去控制,因为这还取决于具体情况;然而,在一个组别的一种环境下,该分数可以预测这一效应。
  6. 肿瘤转化背后的复杂性强调了Tc在体内环境中的预测能力。
Para_04
  1. 当CDK2活性在退出M期后降低时,G1期细胞中CDK2活性最低的细胞不会重新进入S期;因此,较短的Tc可能反映了这一G1低谷期的CDK2活性较高。
  2. CDK2活性不足的细胞最终会停止分裂,永远不会形成肿瘤。
  3. 值得注意的是,CDK2磷酸化并抑制促进分化和细胞周期退出的转录因子;CDK1和CDK2磷酸化影响S期重新进入的表观遗传调节因子。
  4. 与Tc不同,Ts无法预测癌症易感谱系,但未来的研究将明确G1、G2和/或M期的影响是否决定Tc;CDK2还通过RNA聚合酶II的C端结构域调控一般转录,CDK2靶点中有四分之一是转录调节因子,基因表达特征可以准确追踪CDK2活性。
Para_05
  1. 观察到不同的Tc可能阻断癌症的发生,这表明通过偶尔治疗来扩大已启动克隆中的短细胞周期,可能减少高风险群体的癌症发病率。
  2. 事实上,基于药物的细胞周期抑制可以减少视网膜母细胞瘤或结肠癌的发生,CDK活性的阈值似乎在多种人类癌症的早期阶段至关重要。
  3. 存在精巧的无毒方法可以抑制CDK而不干扰正常分裂。
  4. 已在高风险群体中进行了化学预防试验,尤其是吸烟者,类似试验以增加已启动细胞中的Tc可能促进细胞周期退出,模仿异位分裂但具有抗癌症能力的谱系中的有益结局。

Methods

Mouse strains and genotyping

小鼠品系和基因分型

Para_01
  1. 所有动物实验均按照多伦多表型组学中心(TCP)和辛辛那提儿童医院医学中心批准的机构和国家指南进行。
  2. 小鼠在受控条件下饲养(无特定病原体,12小时:12小时光照:黑暗周期,19–22°C,45–65%湿度),可自由获取食物和水。
  3. 我们在所有笼子中添加了环境丰富化设施,包括塑料隧道和筑巢材料。
  4. 临床症状定义了动物的福利状况。
  5. 这包括可见的肿块、任何程度的活动能力下降/痛苦、体重减轻或出血的证据。
  6. 人道干预点是根据机构标准操作程序(SOP)中的人道干预点指南和癌症模型-人道干预点指南设定的。
  7. 简而言之,成年小鼠肿瘤体积超过1,700 mm3被视为癌症模型的终点。
  8. 没有小鼠超过我们动物SOP中规定的人道干预终点。
  9. 本研究中使用了雄性和雌性小鼠。
Para_02
  1. α-cre 小鼠(P. Gruss,E14–P400),B6.129P2(Cg)-Braftm1Mmcm/J(Jackson Laboratory,品系 017837,常用名:BRafCA,P0–P42),B6.Cg-Gt(ROSA)26Sortm14(CAG-tdTomato)Hze/J,也称为 Ai14(tdTomato)(Jackson Laboratory,品系 007914,P0–P91),B6.129-Gt (ROSA)26Sortm1(cre/ERT2)Tyj/J(Jackson Laboratory,品系 008463,P0–P91),B6.129S4-Krastm4Tyj/J(Jackson Laboratory,品系 008179,P0–P91),Cdk1f/f(D. Santamaria 和 M. Barbacid,P0–P400),Cdk2f/f(D. Santamaria 和 M. Barbacid,P0–P400),p107−/− 小鼠(M. Rudnicki,P0–P400),p27CK−/CK− 小鼠(A. Besson 和 J. Roberts,P0–P400),p27T187A(A. Besson 和 J. Roberts,P0–P400),p53f/f 小鼠(A. Berns,E18–P56),Rbf/f 小鼠(A. Berns,E14–P400),Skp2−/− 小鼠(K. Nakayama,P0–P400),SPC-rtTA(Whitsett,E18–P60),TetO-Cre(Whitsett,E18–P60)和 Z/Red(Jackson Laboratory,品系 005438,E16)小鼠在混合背景下饲养。
  2. 不同基因型在同一窝中进行比较,并至少使用四到六窝。我们未注意到不同窝之间有任何表型差异。
  3. 基因分型按照之前的方法进行,并根据 Jackson Laboratory 的指南使用已建立的引物(补充表 6)。

α-cre retinoblastoma model

α-cre视网膜母细胞瘤模型

Para_01
  1. α-cre小鼠与Rbf/f小鼠和p107−/−小鼠交配,以生成α-cre; Rbf/f;p107−/−(Rb/p107 DKO)小鼠,这是一种已建立的视网膜母细胞瘤小鼠模型
  2. DKO小鼠进一步与Skp2−/−、Cdk1f/f、Cdk2f/f、p27CK−和p27T187A(p27KI)小鼠交配,以阐明肿瘤发生机制。
  3. 基因型通过使用已建立的引物进行PCR检测(补充表6)。
  4. p107−/−同窝小鼠用作对照。

Doxycycline-induce Rb and p53 double-knockout SCLC model

多西环素诱导的Rb和p53双敲除小细胞肺癌模型

Para_01
  1. SPC-rtTA转基因小鼠和tet-OCre转基因小鼠与Rbf/f小鼠和p53f/f小鼠交配,生成SPC-rtTA;tet-OCre;Rbf/f;p53f/f小鼠,这是一种已建立的SCLC动物模型
  2. 基因型通过使用已建立的引物进行PCR分析确定。
  3. 妊娠年龄通过阴道栓日期确定,即胚胎第0.5天(E0.5)。
  4. 在每次给药前新鲜制备50×多西环素储备液(50 mg ml−1,溶于50%乙醇),并用水或PBS稀释后注射。
  5. 在E0.5–E1.5期间,通过腹腔注射给予母鼠125 μg多西环素(Sigma,D9891)在0.5 ml PBS中。
  6. 母鼠通过饮水给予多西环素,最终浓度为1.0 mg ml−1。
  7. 由于多西环素对光敏感,因此每周更换三次多西环素水。

Tamoxifen-induced Rb and p53 double-knockout SCLC model

他莫昔芬诱导的Rb和p53双敲除小细胞肺癌模型

Para_01
  1. Rosa-creERT2 和 Ai14(tdTomato)转基因小鼠与 Rbf/f(参考文献 63、64)和 p53f/f 小鼠72 杂交,生成 creERT2;tdTomato;Rbf/f;p53f/f 小鼠,这是一种已建立的 SCLC 动物模型47。
  2. 基因型通过使用已建立的引物进行 PCR 分析来确定46,73(补充表 6)。
  3. creERT2;tdTomato 同窝小鼠作为对照使用。
  4. creERT2; tdTomato;Rbf/f;p53f/f 小鼠和对照小鼠均在 P28 时通过腹腔注射一次性给予 100 mg kg−1 体重的他莫昔芬(Sigma,T5468),溶剂为 0.45 ml 玉米油(Sigma,C8267),并在 4 周后收集肺部。

Tamoxifen-induced Rb-knockout pituitary cancer model

他莫昔芬诱导的Rb基因敲除垂体癌模型

Para_01
  1. Rosa-creERT2 和 Ai14(tdTomato)转基因小鼠与 Rbf/f 小鼠交配,以生成 creERT2;tdTomato;Rbf/f 小鼠。
  2. 基因型通过使用已建立的引物进行 PCR 分析确定(补充表 6)。
  3. tdTomato;Rbf/f 同窝小鼠作为对照。
  4. creERT2;tdTomato;Rbf/f 小鼠和对照小鼠在 P28 或 P56 时通过腹腔注射一次 100 mg kg−1 体重的他莫昔芬(Sigma, T5468),溶剂为 0.45 ml 玉米油(Sigma, C8267),两周后收集垂体。

Tamoxifen-induced Kras G12D NSCLC model

他莫昔芬诱导的Kras G12D非小细胞肺癌模型

Para_01
  1. Rosa-creERT2 和 Ai14(tdTomato)转基因小鼠与 LSL-KrasG12D 小鼠交配,以生成 creERT2;tdTomato;KrasG12D 小鼠。
  2. KrasG12D 小鼠是一种已被广泛认可的非小细胞肺癌小鼠模型
  3. 基因型通过使用已建立的引物进行 PCR 分析来确定(补充表 6)。
  4. creERT2;tdTomato 同窝小鼠用作对照。
  5. 为了优化他莫昔芬治疗以获得多种细胞类型的异位增殖,我们给这些小鼠注射了 7 剂(0.1、1、2.5、25、50、100、250 mg/kg 体重)。
  6. 对于 0.1–25 mg/kg 剂量,tdTomato+ 细胞的总体百分比与剂量相关,但在较高水平时达到平台期。
  7. 然而,0.1–50 mg/kg 剂量诱导了 SPC+ AT2 细胞的异位增殖,但并未诱导 CGRP+ 神经内分泌细胞和 CCSP+ 杯状细胞的异位增殖,而 100 和 250 mg/kg 剂量则诱导了这三种细胞类型的异位增殖。
  8. 我们在本研究中使用了 100 mg/kg 的剂量。
  9. creERT2;tdTomato;KrasG12D 小鼠和对照小鼠均在指定年龄一次注射 100 mg/kg 体重的他莫昔芬(Sigma, T5468),溶于 0.45 ml 玉米油(Sigma, C8267),通过腹腔注射,之后 2–4 周收集肺组织,如说明所示。

Tamoxifen-induced Braf CA model

他莫昔芬诱导的Braf CA模型

Para_01
  1. Rosa-creERT2 和 Ai14(tdTomato)转基因小鼠与 BrafCA 小鼠交配,以生成 creERT2;tdTomato;BrafCA 小鼠。
  2. 基因型通过使用已建立的引物进行 PCR 分析确定(补充表 6)。
  3. creERT2;tdTomato 同窝小鼠用作对照。
  4. creERT2;tdTomato;BrafCA 小鼠和对照小鼠在 4 周龄时通过腹腔注射给予 100 mg kg−1 体重的他莫昔芬(Sigma,T5468),溶剂为 0.45 ml 玉米油(Sigma,C8267),两周后收集肺部。

Staggered EdU–BrdU labelling

分步EdU–BrdU标记

Para_01
  1. 对于细胞周期持续时间的分析,动物一次性皮下注射EdU(Sigma,900584,每克体重30微克)以标记所有处于S期的细胞(DKO视网膜在P8天,Rb−/−垂体在4或6周龄;Rb−/−;p53−/−肺在E18和8周龄;KrasG12D肺在6、7、8和13周龄,BrafCA肺在6周龄)。
  2. 2.5小时后,一次性皮下注射BrdU(Sigma,B5002,每克体重100微克)。在BrdU注射后0.5小时收集组织,用4%多聚甲醛固定1小时(眼睛)或2小时(垂体、肺),并在30%蔗糖中脱水24小时。

Histology, immunofluorescence and measurements

组织学、免疫荧光和测量

Para_01
  1. 所有收集的小鼠组织均包埋在OCT(TissueTek 4583)中,置于干冰上冷冻,并在Superfrost载玻片上切成12–14微米的切片。
Para_02
  1. 主要抗体的验证信息可在制造商的网站或参考文献中找到:抗原修复方法如文献19所述,通过在柠檬酸(H-3300,Vector Lab)或Target Retrieval Solution(S1699,Agilent)中煮沸切片来完成。
  2. 主要抗体或标记细胞使用山羊抗小鼠、山羊抗兔、山羊抗大鼠和山羊抗山羊抗体偶联的Alexa-488、Alexa-568或Alexa-647(1:1,000;Molecular Probes)进行可视化,或使用山羊抗小鼠IgG H&L(Alexa Fluor 405)(Abcam,ab175658),DyLight 405 AffiniPure山羊抗大鼠IgG(H + L)(Jackson ImmunoResearch,712-475-153)。
  3. F-肌动蛋白使用Alexa Fluor 488 Phalloidin(ThermoFisher Scientific,A12379)或Alexa Fluor 568 Phalloidin(ThermoFisher Scientific,A12380)进行标记。
  4. 细胞核使用4, 6-二氨基-2-苯基吲哚(DAPI;Sigma)进行复染。
Para_03
  1. 标记的细胞用尼康Eclipse Ti或Ti2激光扫描共聚焦显微镜进行观察并拍摄图像。
  2. 视网膜厚度测量使用尼康NIS-Elements AR 3.10软件进行。
  3. 定量分析使用包含视神经的水平视网膜切片,以及肺/垂体腺切片,并通过ImageJ(https://imagej.nih.gov/ij/)进行分析。
  4. 每个样本至少计数3个切片,来自不同窝的4–6个样本被计数。
Para_04
  1. 对于整体视网膜染色,眼球被摘除并在4%多聚甲醛中孵育30分钟。
  2. 视网膜在4°C下与FITC标记的IB4(Sigma L2895)和DAPI在PBS中孵育1-2天。
  3. 用PBS短暂洗涤后,进行放射状切割以将视网膜分为四个象限以展平视网膜,并用Mowiol进行封片。
  4. 对于血管血管分析,使用AngioTool(https://ccrod.cancer.gov/confluence/display/ROB2/Home)对代表性图像进行分析,以评估血管覆盖面积(%)、平均血管长度和血管丛的平均Elacunarity。
  5. 简而言之,每只眼睛至少计数三个200×放大倍数的图像(每只视网膜的视野为320 × 320μm),并从同一基因型的不同窝中选取6只眼睛。
  6. 为了比较DKO视网膜与对照组的血管密度,我们使用了从GCL下方相似深度获取的血管图像来代表DKO视网膜的IVP和DVP。

Whole-mount F-actin staining

整体铺片肌动蛋白染色

Para_01
  1. E16 或 P0 的眼球被摘除,并在 PBS 中用 4% 戊二醛孵育 30 分钟。
  2. 在解剖显微镜下,围绕角膜缘做环形切口,随后去除前段、晶状体和玻璃体。
  3. 视网膜在 PBS 中与 Alexa Fluor 488 Phalloidin(ThermoFisher Scientific,A12379,1:500)或 Alexa Fluor 568 Phalloidin(ThermoFisher Scientific,A12380,1:500)以及 DAPI 孵育过夜。
  4. 短暂用 PBS 漂洗后,沿视网膜做放射状切口,将其分为四个象限以展平视网膜,然后用 Mowiol 将展平的视网膜封片。
  5. 免疫荧光染色通过 Nikon Eclipse Ti 激光共聚焦显微镜进行分析。
  6. 使用显微镜程序测量整个视网膜区域和极性缺陷区域。

Senescence-associated β-galactosidase staining

衰老相关β-半乳糖苷酶染色

Para_01
  1. 冷冻水平视网膜切片使用衰老相关β-半乳糖苷酶染色试剂盒(Cell Signaling, 9860)在pH 6.0条件下进行染色,按照制造商的说明进行操作。
  2. 简而言之,每张载玻片加入120 μl染色液,覆盖盖玻片并用橡胶水泥密封。
  3. 将载玻片放入密封的湿容器中,在37°C的干燥培养箱(无CO2)中孵育1-2天。
  4. 使用Olympus BX61显微镜拍摄彩色图像。
  5. 在Olympus BX61显微镜下计数阳性细胞/切片。
  6. 对于每种基因型,至少分析了六个视网膜。
  7. 对于每个视网膜,至少计数了三个代表性切片。

Immune cell detection

免疫细胞检测

Para_01
  1. P8小鼠的视网膜被摘除,并在新鲜冷的HBSS中分离出周边视网膜。
  2. 分离出的周边视网膜每份转移到200微升冷的HBSS中。
  3. 加入等量的木瓜蛋白酶溶液,在37摄氏度下孵育10分钟,每2分钟轻轻颠倒一次试管。
  4. 接下来通过移液器小心地将消化液弃去,而不扰动视网膜。
  5. 在含有10% FBS的神经基础培养基中,用P1000移液头缓慢吸打10到15次,对视网膜进行机械研磨。
  6. 随后在37摄氏度下用DNA酶处理5分钟。
  7. 细胞悬液使用摆臂转子在200g下离心5分钟。
  8. 小心吸去细胞沉淀上的上清液,并将沉淀重悬于1-5毫升含1% FBS的神经基础培养基中。
  9. 通过50微米细胞筛过滤细胞以去除细胞团块。
  10. 通过40微米筛网研磨p107−/−小鼠的脾脏以收集脾细胞,然后将细胞在红细胞裂解缓冲液(Sigma,11814389001)中孵育10分钟以去除红细胞。
Para_02
  1. 为了检测免疫标记物,分离的视网膜细胞或脾细胞用FACS缓冲液(PBS + 1% FBS)洗涤,然后在冰上用小鼠Fc阻断剂(BD 553141,每106个细胞1 μg)阻断10分钟。
  2. 洗涤后,用200 μl FACS缓冲液将4 × 105个细胞进行染色,并与藻红蛋白(PE)或别藻蓝蛋白(APC)标记的抗-B220(0.5 μg,12-0452-81)、抗-CD3(0.75 μg,17-0032-80)、抗-CD335/NKp46(0.75 μg,12-3351-80)、抗-CD45(0.1 μg,12-0451-82)、抗-CD11b(0.25 μg,17-0112-81)或适当的同型对照抗体(均来自ThermoFisher)在冰上孵育30分钟,随后用FACS缓冲液洗涤。
  3. 使用Gallios流式细胞仪和Kaluza分析软件(Beckman Coulter)对样本进行分析。
  4. 使用FxCycle violet DNA染料(ThermoFisher)排除死细胞。
  5. 门控策略见补充图8。

Measurement of cell cycle duration

细胞周期时长的测量

Para_01
  1. 类似于之前的方法39,动物接受了分阶段的EdU/BrdU标记,然后收集并固定组织(如上所述)。
  2. 对于视网膜切片,首先使用Click-iT EdU Alexa Fluor 647 Imaging Kit检测EdU,然后与针对BrdU的抗体(小鼠抗-BrdU抗体,DSHB,G3G4)、Ki67(大鼠抗体,ThermoFisher Scientific,14-5698-82)共同标记,以标记所有分裂细胞,以及包括成熟无长细胞(AP2a)、无长细胞前体(PTF1A)、穆勒胶质细胞(SOX9)、水平细胞(OC2)和主要神经性视网膜前体细胞(p21cip1和MYCN)在内的细胞类型特异性标记物。
  3. 与之前的一项报告74相一致,对仅接受EdU标记的小鼠视网膜切片进行染色证实,G3G4小鼠抗-BrdU抗体不会与EdU发生交叉反应。
Para_02
  1. 对于肺和垂体组织切片,首先使用Click-iT EdU Alexa Fluor 647成像试剂盒特异性检测EdU,然后进行EdU阻断程序以防止与大鼠抗-BrdU抗体发生交叉反应。
  2. 简而言之,在使用Click-iT EdU Alexa Fluor 647成像试剂盒检测EdU后,载玻片在Click-iT缓冲液中用2 mM叠氮化物(Sigma, 244546)处理30分钟。
  3. 仅接受EdU标记的小鼠组织切片染色结果证实,抗-BrdU抗体不会与EdU发生交叉反应。
  4. 完成EdU阻断程序后,载玻片同时用针对BrdU(大鼠抗-BrdU抗体,Abcam, ab6326)、Ki67(小鼠抗体,BD science Pharmingen 550609)的抗体进行标记,以标记所有分裂细胞,以及包括肺神经内分泌细胞(CGRP,兔源,Sigma, C8198)、肺杯状细胞(CCSP,兔源,Seven Hills Bioreagents, WRAB-3950)、肺泡II型细胞(SPC,兔源,Abcam, ab40879)和中间叶的垂体黑色素细胞及前叶的促肾上腺皮质激素细胞(MSHA,Fisher Scientific, AB508MI)的细胞类型特异性标记物,并通过共聚焦显微镜成像。
Para_03
  1. 使用 ImageJ (Fiji,版本 1.54g) 和图像颜色通道工具手动计数 60× 图像中的 EdU/BrdU 标记细胞。
  2. 为了获得特定细胞类型的细胞周期数据,我们首先计数了感兴趣的细胞类型数量(例如,CGRP+ 神经内分泌细胞)。
  3. 接下来(或在没有使用特定细胞类型标记的情况下首先进行),我们添加了 Ki67 通道以计数分裂细胞(CGRP+;Ki67+),然后添加了 EdU 通道以计数有多少分裂细胞为 EdU 阳性(CGRP+;Ki67+;EdU+)。
  4. 接着,我们添加了 BrdU 通道以计数有多少分裂细胞为 BrdU 阳性(CGRP+;Ki67+;BrdU+)。
  5. 之后,我们将 EdU 和 BrdU 数据与标记/Ki67 结合,以计数标记+Ki67+BrdU−EdU+ 细胞。
  6. 每次图像的计数都进行了三次,以确保准确性。
  7. 用于计算 Tc 和 Ts 的函数在补充图 3 中有详细说明和解释。
  8. 所有用于 Tc 和 Ts 计算的原始计数数据均列于补充表 7 中。
  9. 用于计数的图像示例见补充图 4–7。
Para_04
  1. EdU+;BrdU−细胞的数量是Tc和Ts计算的分母(补充图3),因此如果其中一些细胞分裂,这个分母会增加,从而人为地降低Tc和Ts。
  2. 先前的出版物假设没有或很少的EdU标记的细胞发生分裂,并且EdU单独标记的细胞已经进入G2/M期但未超过该阶段。我们进行了额外的实验来检验这一假设。
Para_05
  1. 首先,我们用EdU对P8 Rb/p107 DKO小鼠进行标记,时间分别为1小时、1.5小时、2小时、3小时、4小时、5小时或6小时,然后对视网膜切片进行EdU、磷酸化组蛋白H3(PH3)和DAPI染色(补充图9a)。
  2. H3的磷酸化在G2晚期开始,伴随着染色体凝缩,但在早中期M期最为明显,H3的去磷酸化则在晚后期/早末期开始,因此PH3被广泛用作G2/M期的标记。
  3. 如果G2/M期的时间小于3小时,那么在EdU标记时处于S期的所有细胞都会在那时进入M期,而那些在早中期S期被标记的EdU+细胞会在之后的时间继续进入G2/M期(DKO P8视网膜的S期约为25小时,见图4c),从而确保在3小时后出现长时间的100% EdU+;PH3+双标记细胞。
  4. 相反,如果G2/M期的时间大于3小时,只有部分PH3+细胞也会是EdU+,这些细胞会随着时间推移而增加,最终达到100%的平台期。
  5. 正如预期的那样,PH3+细胞中同时为EdU+的细胞比例随时间增加,证实了先前处于S期的细胞通过G2进入M期(补充图9b)。
  6. 在1小时或1.5小时时没有检测到双标记细胞,在2小时时仅检测到极少数,随后比例持续增加,直到6小时才达到100%。
  7. 在3小时时,这是我们Tc测量研究中使用的时间点,只有23.9%的PH3+细胞是EdU+(补充图9b)。
  8. 这些数据表明,3小时对于P8 DKO视网膜中的EdU标记细胞来说是不够的,无法完成分裂。
Para_06
  1. 其次,我们还对论文中使用的Rb垂体、Rb/p53肺、Kras肺和Braf肺肿瘤模型的切片进行了EdU/PH3/DAPI三重标记(补充图9c)。在3小时后,处于M期的EdU+细胞比例约为30-50%,与DKO视网膜中的范围相似,远低于如果EdU+细胞能在3小时内完成有丝分裂所预期的100%(补充图9d)。因此,3小时似乎也不足以使这些肿瘤模型中的EdU标记细胞进行分裂。
Para_07
  1. 第三,在视网膜中进行额外测试,P8 DKO小鼠在0小时暴露于EdU,然后从2.5–3小时暴露于BrdU,并对视网膜切片进行EdU染色。
  2. 使用三种针对cyclin A2、cyclin B1和PH3的兔源抗体混合物来标记S期、所有G2期和所有M期细胞(补充图9e)。
  3. 任何仅含有EdU并进入G1期的细胞将为EdU+,但对其他所有标记物均呈阴性(cyclin A2,中期/晚期S期和G2期;cyclin B1,G2期和早期M期;PH3,晚期G2期和M期)。
  4. 值得注意的是,所有EdU+细胞都与A2/B1/PH3抗体混合物共标记,没有细胞仅对EdU呈阳性(补充图9f)。
  5. 这一结果证实,EdU标记的细胞在3小时窗口内不会分裂。

Single-cell RNA sequencing

单细胞RNA测序

Retinal dissociation

视网膜分离

Para_01
  1. P8 α-cre;Rbf/f;P107−/−(DKO,易患肿瘤)和α-cre; Rbf/f; P107−/−; Skp2+/−(DKO-Skp2+/−,抗肿瘤)小鼠的眼球被摘除,周边视网膜(α-cre表达区域)在新鲜和冷的HBSS中被分离。
  2. 分离出的周边视网膜随后被转移到每只视网膜200 μl的冷HBSS中。
  3. 等量的木瓜蛋白酶溶液(对于1 ml,700 μl分析纯水,100 μl新制备的50 mM l-半胱氨酸(Sigma),100 μM 10 mM EDTA,10 μM 60 mM 2-巯基乙醇(Sigma),以及加入1 mg/ml的木瓜蛋白酶(Worthington))被加入,并在37 °C下孵育10分钟,在孵育过程中每2分钟轻轻倒置一次试管。
  4. 孵育结束后,通过移液器将消化液小心地移除而不扰动视网膜。
  5. 在含有10% FBS的神经基础培养基中,用P1000移液头缓慢移液10到15次,对视网膜进行机械性研磨。
  6. 然后样品接受DNA酶处理(每1 ml解离液加入5 μl DNAse I(无RNA酶重组DNA酶I;Roche)),在37 °C下孵育5分钟。
  7. 细胞悬液随后使用摆臂转子在200g下离心5分钟。
  8. 小心吸去细胞沉淀上的上清液,然后将其重悬于1–5 ml含有1% FBS的神经基础培养基中。
  9. 通过50-μm细胞滤器(pluriSelect)过滤细胞以去除细胞团块。
Single-cell library preparation and sequencing

单细胞文库制备和测序

Para_01
  1. 使用单细胞3′试剂盒(10x Genomics)按照制造商的协议制备了单细胞基因表达文库。
  2. 文库使用HiSeq3000(Illumina)进行测序,采用10x基因表达推荐参数(读段1,28个循环;读段2,100个循环)。
CellRanger pre-processing

CellRanger 预处理

Para_01
  1. 原始数据通过 CellRanger 流水线(10x Genomics,V2.2.0)进行处理。
  2. 对于每个 DKO 和 DKO-Skp2+/− 基因型的运行,使用 10x Genomics 提供的小鼠参考索引(refdata-cellranger-mm10)和 count 流水线的默认参数,将读数量化为 UMI 基因-条形码矩阵以过滤掉低质量的细胞条形码。
  3. 此过程为 DKO 样本生成了 3,621 个估计细胞,平均每个细胞有 52,983 个读数,中位数为 2,884 个基因;为 DKO-Skp2+/− 样本生成了 5,196 个估计细胞,平均每个细胞有 31,520 个读数,中位数为 1,873 个基因。
  4. 然后,使用 CellRanger 的 aggr 流水线将各个运行的矩阵合并成一个基因-条形码矩阵,以避免由于测序深度差异在比较两种基因型时可能引入的伪影。
  5. 该合并过程保留了 DKO 样本 74.3% 的读数和 DKO-Skp2+/− 样本 100% 的读数,并最终得到 8,817 个估计细胞,平均每个细胞有 34,749 个读数,中位数为 1,941 个基因。
Identification of non-retinal cell types

非视网膜细胞类型的识别

Para_01
  1. 通过 10x Genomics Loupe Browser 查看了 CellRanger 生成的 cloupe 文件,并通过过表达基因以及典型视网膜、免疫和星形胶质细胞标记基因的表达来探索聚类中的细胞。
  2. 我们根据标记基因 Aif1 和 Lgals9 的显著表达将聚类定义为免疫细胞,根据标记基因 Aqp4 将其定义为星形胶质细胞。
  3. 比较了 DKO 和 DKO-Skp2+/− 基因型中免疫细胞和星形胶质细胞在总细胞中的比例。
  4. 为了进一步分析视网膜细胞,排除了这些非视网膜细胞。
Quality control and normalization

质量控制与归一化

Para_01
  1. 去除视网膜细胞后,数据进一步处理和分析主要使用Scanpy Python工具包(https://github.com/scverse/scanpy)和Seurat R工具包(https://github.com/satijalab/seurat)。
  2. 为了后续分析,从每个单细胞数据集中进一步过滤掉低表达基因和低质量细胞。
  3. 过滤后,仅保留表达在>3个细胞中的基因以及表达>500个基因且线粒体基因占比小于15%的细胞,在DKO中保留了3,501个细胞,在DKO-Skp2+/−数据集中保留了5,019个细胞。
  4. 保留的数据通过Scanpy的normalize-total进行归一化,并通过log1p进行对数转换。
  5. 聚合数据仅保留上述过滤后每个单独样本中保留的细胞以及总计数>10的基因。
  6. 这得到了8,520个细胞,包括5,019个DKO-Skp2+/−和3,501个DKO视网膜细胞,以及15,731个基因。
  7. 然后按照上述相同方法对聚合数据进行归一化和对数转换。
Assigning cell cycle phases

分配细胞周期阶段

Para_01
  1. 为了识别循环细胞以及细胞周期异质性对数据的影响,使用 Scanpy 的 score_genes_cell_cycle 函数为每个细胞分配了细胞周期得分和阶段。
  2. 使用了一组细胞周期标记基因,包括 S 期和 G2M 期的标记基因,用于评分,该评分计算给定细胞周期基因的平均表达与从匹配给定基因表达分布的分箱基因池中随机选择的参考基因的平均表达之间的差异。
  3. 人类基因名称通过 biomaRt 包转换为小鼠基因名称。
  4. 根据其细胞周期得分,预测细胞处于 G2M、S 或 G1 期。
  5. 既不表达 S 期也不表达 G2M 期基因的细胞可能未处于循环状态(G0)或处于 G1 期。
Detection of doublets

双峰检测

Para_01
  1. 为了检测是否由于双细胞或多重细胞的伪影导致某些细胞被归为一个簇,其中两个或多个细胞接收到相同的条形码并导致杂合转录组,使用了 Python 包"scrublet"来计算每个样本的双细胞评分和预测的双细胞,并默认参数和预期双细胞率—DKO 为 0.03;DKO-Skp2+/− 为 0.04—基于捕获的细胞数量。
  2. 每个单独样本的原始数据矩阵用于此分析。检测到的双细胞的注释被转移到了聚合数据中。
Clustering and identifying major retinal cell components

聚类并识别主要的视网膜细胞组分

Para_01
  1. 为了减少细胞周期异质性的影响,并强调基于细胞谱系相关基因的聚类,从之前的归一化表达矩阵中回归了细胞周期。
  2. 使用 Scanpy 的 regress_out 函数回归了 G2M 期和 S 期的得分。
  3. 在缩放后,选择了前 2,000 个高变异基因进行主成分分析以降低数据维度。
  4. 通过前 50 个主成分计算了细胞的邻域图,然后使用 UMAP 将该图嵌入到二维空间。
  5. 使用 Leiden 图聚类方法识别细胞簇,该方法直接对细胞的邻域图进行聚类。
Para_02
  1. 为了标注每个聚类的视网膜细胞类型,我们根据已知视网膜细胞类型特异性基因的评分(扩展数据图4h)将聚类与视网膜细胞类型相关联。
  2. 每个细胞类型的评分是通过使用 Scanpy 的 score_genes 函数计算的,该函数采用了与 score_genes_cell_cycle 相同的算法。
  3. 一个聚类被分配给具有最高平均评分和聚类中检测到正向评分细胞比例的细胞类型。
  4. 通过每个聚类的高差异表达基因进一步细化和验证了细胞类型注释的聚类。
  5. 每个聚类相对于其余聚类的差异表达基因(DEGs)是使用 rank_genes_group 函数结合 Wilcoxon 秩和检验识别的。
  6. 其中,每个聚类的标记基因进一步通过 filter_rank_genes_groups 函数并使用默认参数进行过滤。
  7. 通过 UMAP 可视化比较了每个聚类的前 10 个标记基因在小鼠正常视网膜发育和这些样本中的表达情况。
  8. 以正常小鼠视网膜发育的单细胞 RNA 测序数据为参考,我们还使用 Scanpy 的 ingest 函数对每个个体细胞进行细胞类型鉴定,该函数在参考数据上拟合模型,并用其将新数据投影到带有细胞注释的数据中。
  9. 此映射是针对每个个体样本的数据应用的,并将映射的细胞类型转移到聚合数据中。
  10. 在映射之前,从参考数据和基因型数据中去除了细胞周期的影响。
Para_03
  1. 区分特定细胞类型的基因包括:Apoe,Müller胶质细胞群(Mu);Rom1,光感受器(PR);Ebf1,无长突细胞前体(AmP);Pcsk1n,成熟的无长突细胞(AmM);Fbxo5,罕见的剩余有丝分裂前体(ProgM);Isl1,双极细胞(BiP);以及Otx2、Neurod1和Neurod4,神经发生群(Neu)80,81,82,83,84,85,86(图3b,扩展数据图4g和补充表2)。
Differential gene expression between two genotypes within each cluster

每个簇中两种基因型之间的差异基因表达

Para_01
  1. 为了在每个簇中识别两种基因型之间的差异表达基因,使用了Seurat包中的FindMarkers函数,并采用MAST检验进行两种条件的比较。
  2. 显著的差异表达基因被选为调整后的P值小于0.1,平均log2倍数变化高于0.25且在一个簇中表达的细胞比例大于0.1的基因。
  3. 通过R中的超几何检验phyper评估了CDK2相关基因和在S期和G2M期表达的细胞周期基因在差异表达基因中的富集情况。
  4. 还使用在线工具Enrichr (https://maayanlab.cloud/Enrichr/) 识别了差异表达基因中富集的Bioplanet术语。

Western blotting

西方印迹法

Para_01
  1. 外周小鼠视网膜用30号针头在1×细胞裂解缓冲液(Cell Signaling 9803)中反复研磨5-10次,其中含有0.1 mM PMSF、1μg ml−1 抑肽酶和1μg ml−1 亮抑酶肽。
  2. 蛋白质通过SDS-PAGE分离,转移到硝酸纤维素膜上,并使用ODYSSEY红外成像系统(LI-COR)进行分析,所用抗体包括针对活性半胱天冬酶-3(Cell Signaling Technology 9661,1:200)、p27(554069,BD Biosciences,1:200)、SKP2(SC-74477;Santa Cruz,1:1,000)和β-actin(A5441,Sigma,1:2,000)的抗体。

Statistical analysis

统计分析

Para_01
  1. 样本量是根据功效分析和小鼠实验的常规做法选择的。
  2. 样本量(n)通过公式 n = [2(Zα + Z1–β)2]/SES2 估算。
  3. I 型错误(α)设定为 0.05,II 型错误(β)设定为 10–20%,并且是双侧效应。
  4. SES(Cohen’s d)是标准化效应量,等于效应量(ES)除以合并标准差,因此它是在标准差单位下两个组均值差异的大小。
  5. 对于动物实验,1.1×、1.5× 和 2.0× 标准差的 SES 分别建议代表小、中和显著反应。
  6. 根据上述公式,检测具有 80% 功效的效果需要 4–7 只小鼠,而检测具有 90% 功效的效果需要 6–10 只小鼠。
  7. 因此,每个实验通常使用 4 只或更多,通常是 6 只小鼠,以检测具有 80–90% 功效的影响。
  8. 所有数据均以均值 ± 标准差表示。
  9. Kaplan–Meier 生存曲线和统计分析使用 GraphPad Prism 软件进行。
  10. 使用独立样本 Student’s t 检验比较两组。
  11. 对于多组比较,使用单因素方差分析(ANOVA)后跟 Bonferroni 校正。
  12. Kaplan–Meier 曲线的 P 值使用对数秩(Mantel–Cox)检验计算。

Reporting summary

报告摘要

Para_01
  1. 有关研究设计的更多信息可在与本文相关的Nature Portfolio报告摘要中找到。

Data availability

Para_01
  1. 用于转录组scRNA-seq分析的数据文件可在基因表达综合数据库(GEO)中找到,访问号为GSE245137。
  2. 由10x Genomics提供的小鼠参考索引(refdata-cellranger-mm10)可从https://www.10xgenomics.com/support/software/cell-ranger-arc/downloads下载。
  3. 所有其他数据均可在正文或补充材料中找到。
  4. 原始数据已随本文提供。
本文参与 腾讯云自媒体同步曝光计划,分享自微信公众号。
原始发表:2025-06-05,如有侵权请联系 cloudcommunity@tencent.com 删除

本文分享自 生信菜鸟团 微信公众号,前往查看

如有侵权,请联系 cloudcommunity@tencent.com 删除。

本文参与 腾讯云自媒体同步曝光计划  ,欢迎热爱写作的你一起参与!

评论
登录后参与评论
0 条评论
热度
最新
推荐阅读
目录
  • Basic Information
  • Abstract
  • Main
  • Strategies to block retinoblastoma
  • Apoptosis, senescence or immunity
  • DNA repair, angiogenesis or polarity
  • Tumour suppression without lineage change
  • Discussion
  • Methods
    • Mouse strains and genotyping
    • α-cre retinoblastoma model
    • Doxycycline-induce Rb and p53 double-knockout SCLC model
    • Tamoxifen-induced Rb and p53 double-knockout SCLC model
    • Tamoxifen-induced Rb-knockout pituitary cancer model
    • Tamoxifen-induced Kras G12D NSCLC model
    • Tamoxifen-induced Braf CA model
    • Staggered EdU–BrdU labelling
    • Histology, immunofluorescence and measurements
    • Whole-mount F-actin staining
    • Senescence-associated β-galactosidase staining
    • Immune cell detection
    • Measurement of cell cycle duration
    • Single-cell RNA sequencing
      • Retinal dissociation
      • Single-cell library preparation and sequencing
      • CellRanger pre-processing
      • Identification of non-retinal cell types
      • Quality control and normalization
      • Assigning cell cycle phases
      • Detection of doublets
      • Clustering and identifying major retinal cell components
      • Differential gene expression between two genotypes within each cluster
    • Western blotting
    • Statistical analysis
    • Reporting summary
  • Data availability
领券
问题归档专栏文章快讯文章归档关键词归档开发者手册归档开发者手册 Section 归档