
随着2025年的到来,人工智能正从辅助工具演变为工作与生活中不可或缺的智能伙伴。据微软研究院统计,商业领袖和AI决策者对生成式人工智能的使用率已从55%激增至75%。AI驱动的代理(Agent)将拥有更高的自主性来执行更多任务,从而彻底改变传统的系统架构设计理念。
AI时代的架构设计呈现出以下核心特征:
自主决策能力:现代AI架构能够基于机器学习模型自主做出决策,无需人工干预即可解释数据并响应变化条件。这标志着从静态、基于规则的系统向动态、智能化系统的根本转变。
智能编排系统:超越传统工作流管理,发展为能够基于实时智能动态重构工作流的自适应系统。Netflix的Maestro架构就是典型例子,从单一领导者转向分布式编排器,每日处理数十万工作流。
多模态融合处理:2025年的AI架构需要同时处理文本、图像、音频、视频等多种数据类型,实现真正的多模态理解和生成能力。

架构演进展现出四个关键转变维度:
从静态到动态:传统架构依赖静态配置和预定义工作流,而AI驱动架构能够基于学习模式动态重配置,实现自主扩展和优化。
从确定性到概率性:AI架构采用基于置信度的概率决策,取代了传统的二元成功/失败状态。系统需要处理不确定性,并在多个可能的结果中选择最优方案。
从批处理到实时流式:传统ETL批处理模式转向实时数据流处理,支持AI模型的在线学习和实时推理。
从单体到智能微服务:微服务架构在AI时代获得新的内涵,每个服务都可能包含AI能力,实现智能化的服务发现、负载均衡和故障恢复。
根据智源研究院发布的《2025十大AI技术趋势》,以下趋势将主导AI架构设计:
AI智能体元年:2025年将成为AI智能体(Agentic AI)的元年,从"增强知识"向"增强执行"转变。Gartner预测,到2028年,AI智能体将自动化至少15%的日常决策。
具身智能突破:具身大小脑和本体的协同进化将推动新的架构模式,端到端模型继续迭代,小脑大模型的尝试可能有所突破。
边缘AI成熟:据预测,2025年将有75%的数据产生在数据中心和云之外的边缘侧,边缘AI架构将成为主流。
多模态统一:基于"下一个Token预测"的统一多模态大模型将实现更高效的AI处理能力。
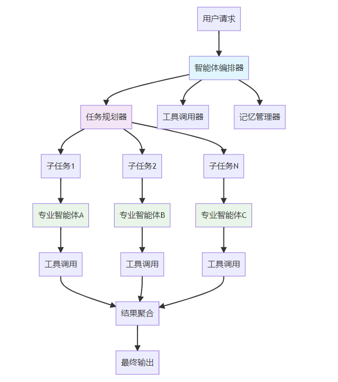
智能体架构作为2024-2025年的新兴模式,代表了向自主AI系统的转变。这种架构能够做出决策、使用工具并与其他智能体协作。
核心设计模式:

技术实现要点:
事件驱动AI架构成为2024-2025年的主导模式,实现异步通信、弹性缓冲和实时数据处理。
架构优势:
核心组件:


2025年,多模态大模型将进一步融入架构设计,实现文本、图像、音频、视频的统一处理。
统一架构设计:
基于"下一个Token预测"的范式,多模态数据被统一编码为token序列,通过单一模型处理所有模态。
关键技术特点:
2025年,微服务架构在AI技术驱动下获得新的发展动力。根据Statista数据,微服务架构的采用率在未来两年内有望实现40%的增长。
AI增强特性:
微服务AI化改造要点:

基于AI能力的服务拆分:
AI特定的分解模式:
服务间通信优化:

智能服务治理包括:
Kubernetes已确立在AI工作负载编排中的领导地位。CNCF在2024年3月发布的云原生AI白皮书建立了CNAI的基础框架。
关键特性升级:
AI工作负载调度优化:

最佳实践配置:
2024年无服务器AI基础设施取得突破性进展,RunPod、Nscale和Modal等平台提供真正的无服务器GPU访问。
技术突破:
架构设计模式:


多阶段构建优化:
# 第一阶段:构建环境
FROM nvidia/cuda:11.8-devel-ubuntu20.04 AS builder
RUN apt-get update && apt-get install -y python3 python3-pip
COPY requirements.txt .
RUN pip install --no-cache-dir -r requirements.txt
# 第二阶段:运行环境
FROM nvidia/cuda:11.8-runtime-ubuntu20.04
COPY --from=builder /usr/local/lib/python3.8/site-packages /usr/local/lib/python3.8/site-packages
COPY model/ /app/model/
COPY src/ /app/src/
WORKDIR /app
CMD ["python3", "serve.py"]容器优化策略:
MLOps架构框架已经成熟,Databricks湖仓架构基于开放行业标准,统一DevOps、DataOps和ModelOps方法。
四阶段成熟度模型:

关键组件集成:
LLMOps作为MLOps的专门化分支,专注于大型语言模型的运维挑战。
LLMOps vs MLOps关键差异:
维度 | MLOps | LLMOps |
|---|---|---|
模型大小 | MB-GB级别 | GB-TB级别 |
训练成本 | 相对较低 | 极高(数百万美元) |
推理延迟 | 毫秒级 | 秒级 |
评估指标 | 准确率、F1等 | 生成质量、安全性 |
数据需求 | 结构化为主 | 大量文本数据 |
LLMOps特有挑战:

AI增强的CI/CD流程:
模型特定CI/CD:
# 模型CI/CD管道示例
stages:
- data_validation
- feature_engineering
- model_training
- model_validation
- model_testing
- model_deployment
- monitoring
model_training:
script:
- python train.py --config config/production.yaml
- python validate.py --model models/latest
artifacts:
paths:
- models/
- metrics/
rules:
- if: $CI_COMMIT_BRANCH == "main"根据《2025边缘AI技术报告》,边缘AI正在各个行业掀起风潮,预计2025年将有75%的数据产生在边缘侧。
三层边缘计算模型:

设计原则:
TinyML的成熟度可能超出很多人的预期,已经在现实场景中产生众多应用案例。
技术特点:
行业应用案例:
联邦学习架构:

边云协同优势:
65%的分析工作负载现在运行在湖仓架构上,81%的组织使用湖仓支持AI模型开发。
湖仓一体化架构:

关键技术特性:
流批一体化架构:
实时特征工程:

特征存储架构:
特征存储实现训练和服务的一致特征定义,消除训练-服务偏差,支持亚毫秒级延迟的实时推理。
主要解决方案:
数据网格模式:
数据网格将数据视为产品,由领域团队拥有和管理,实现去中心化的数据管理。

多层防护体系:
Google安全AI框架通过六个核心要素构建全面防护:扩展安全基础、增强检测响应、自动化防御、协调平台控制、适应性缓解和创建反馈循环。


对抗攻击防护:
隐私保护技术:
NIST AI风险管理框架:
2024年7月发布AI风险管理框架的生成式AI配置文件,涵盖治理、映射、测量和管理功能。
企业AI治理体系:


关键合规要求:
模型优化技术:
推理加速技术:

分布式训练策略:
技术实现:
# PyTorch分布式训练示例
import torch.distributed as dist
from torch.nn.parallel import DistributedDataParallel
def setup_distributed():
dist.init_process_group(backend='nccl')
torch.cuda.set_device(local_rank)
def create_model():
model = YourModel()
model = model.cuda()
model = DistributedDataParallel(model)
return model
# ZeRO优化器状态分片
from deepspeed import DeepSpeedConfig
config = {
"zero_optimization": {
"stage": 3,
"offload_optimizer": {"device": "cpu"},
"offload_param": {"device": "cpu"}
}
}多级缓存架构:
弹性扩缩容策略:

故障转移机制:
Netflix AI工厂架构:
Netflix每日处理数十万工作流和数百万作业,推荐引擎驱动80%的内容消费。

关键技术特点:
金融AI风控架构:

合规要求:
工业4.0 AI架构:
技术实现架构:

关键成效:
短期趋势(2025-2026):
中期趋势(2027-2028):
长期趋势(2029-2030):
技术选型建议:
组织能力建设:
风险控制策略:
版权声明:本文原创发布,转载请注明出处。