首页
学习
活动
专区
圈层
工具
发布
首页
学习
活动
专区
圈层
工具
MCP广场
社区首页 >专栏 >引爆AI生产力革命!揭秘Chatbox AI:你的桌面AI超级大脑来了!

引爆AI生产力革命!揭秘Chatbox AI:你的桌面AI超级大脑来了!

作者头像
IsLand1314
发布2025-07-18 14:47:05
发布2025-07-18 14:47:05
4100
举报
文章被收录于专栏:学习之路学习之路

一、引言:告别AI碎片化,迎接智能整合新时代!

​ 在AI浪潮汹涌而来的今天,你是否也曾被琳琅满目的AI工具搞得眼花缭乱?为了完成一项任务,需要在ChatGPT、Midjourney、文心一言等不同平台间来回切换,耗费大量时间,效率却不尽如人意?这种AI“碎片化”的体验,不仅让工作学习变得繁琐,更阻碍了我们真正释放AI潜力的脚步。

​ 想象一下,如果有一个平台,能将全球顶尖的AI模型一网打尽,让你在一个界面内畅享多模态AI的强大功能;如果它能像你的私人助理一样,实时获取最新资讯,确保信息永不滞后;如果它还能像最值得信赖的伙伴,严密守护你的隐私数据——这并非痴人说梦!Chatbox AI,这款集大成者,正以其颠覆性的整合能力,重新定义我们与AI的交互方式。它不仅仅是一款工具,更是一场将AI生产力推向极致的革命,让你彻底告别繁琐切换,真正进入智能整合的新时代。

Chatbox AI官网:办公学习的AI好助手,全平台AI客户端

二、Chatbox AI:你的多模态AI梦之队!

​ Chatbox AI之所以能成为AI领域的新星,离不开其一系列令人惊叹的独特功能。它巧妙地解决了AI工具分散、数据孤立的痛点,构建了一个统一且强大的AI生态系统。

1.汇聚全球顶尖模型,一站式体验无缝切换

​ Chatbox AI的杀手锏在于其强大的模型聚合能力。它不仅仅支持市面上主流的AI大模型,如GPT系列、Claude、文心一言、通义千问等,更将图像生成模型(如DALL-E 3、Stable Diffusion)、代码生成与分析模型等多种专业AI功能整合于一体。这意味着,你无需再为不同任务下载和切换多个应用,只需在Chatbox AI中选择相应的模型,即可轻松实现文本创作、图像生成、代码编写、数据分析等多维度的AI操作。这种无缝切换的用户体验,极大提升了工作效率,真正做到了“一站式AI服务”。

image-20250619201754921
image-20250619201754921
  • “Model Provider”列: 清晰地显示了OpenAI、Claude、Gemini、Ollama、LM Studio、DeepSeek、SiliconFlow、VolcEngine等多个主流和非主流的模型提供商,这本身就证明了其广泛的兼容性。
  • “Model”列(重点标注区域): 红框明确标注了Chatbox AI 4 Pro、Claude 3 Haiku、DeepSeek V3/R1、Gemini 2.5 Flash等当前最前沿且备受关注的AI模型。这些模型的出现,意味着用户可以在Chatbox AI中直接调用业界领先的AI能力,无论是文本生成、代码编写、还是高级推理,都能得到顶级支持。
2.专业场景预设,AI助手触手可及

​ Chatbox AI的另一大亮点在于其左侧栏提供的丰富“Copilots”功能,这不仅仅是简单的功能分类,更是针对特定专业场景预设的AI工作流和智能助手。正如截图所示,用户可以快速切换到:

​ ① Image Creator (Example): 不仅仅是简单的图片生成,更是针对图像创作需求优化的入口,预示着其可能集成了高级图像生成模型(如DALL-E 3、Stable Diffusion)或提供更专业的图像编辑辅助功能。

image-20250619204209607
image-20250619204209607

​ ② Markdown 101 (Example): 针对文档编写和格式化需求,提供Markdown语法辅助,极大提升内容创作者和开发者的效率。

image-20250619204158741
image-20250619204158741

​ ③ Software Developer (Example): 这意味着Chatbox AI不仅仅能生成代码片段,更可能提供代码审查、调试建议、API文档查询等开发者专属功能,成为程序员的得力副驾驶。

image-20250619203135890
image-20250619203135890

​ ④ Translator (Example): 不仅仅是基础翻译,或许能实现多语言文本的语境理解和高质量互译,甚至针对不同专业领域进行定制翻译。

image-20250619203313715
image-20250619203313715

​ ⑤ Social Media Influencer (Example): 这是一个极具吸引力的功能,预示着Chatbox AI能深入理解社交媒体生态,帮助用户生成符合平台风格的文案、热门话题分析、甚至内容发布策略建议,助力KOL提升影响力。

image-20250619203501169
image-20250619203501169

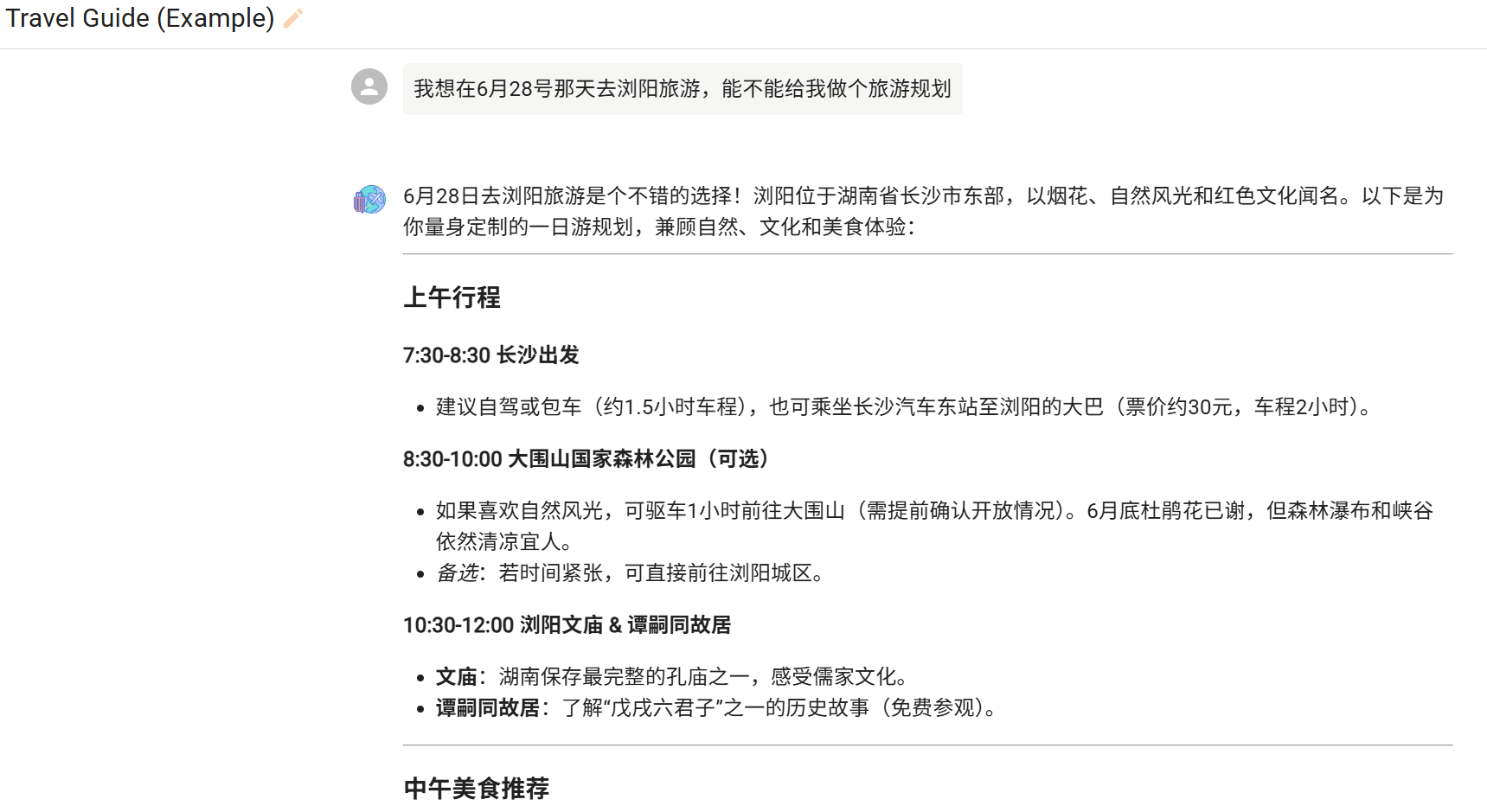
​ ⑥ Travel Guide (Example): 针对旅行规划,提供行程建议、景点介绍、路线规划等个性化服务。

image-20250619203648592
image-20250619203648592

​ ⑦ 夸夸机 (示例)、小红书文案生成 (示例) 这些更贴近中国用户习惯和热门应用场景的预设功能,进一步彰显了Chatbox AI的本地化和实用性。

image-20250619204538381
image-20250619204538381
image-20250619204558017
image-20250619204558017

​ 这些“Copilots”的设立,极大地降低了用户使用AI的门槛。它将复杂的AI能力打包成一个个易于理解和使用的“工具包”,让用户无需具备深厚的AI知识,也能根据自己的需求快速找到对应的AI助手,高效完成特定任务。这不仅提升了用户体验,更让AI真正融入到我们的日常工作和生活中,成为各行各业的“智能副驾驶”。


3.多模态内容创作,让灵感即刻变现

​ 从营销文案到社交媒体帖子,从产品图片到创意海报,Chatbox AI赋予用户多模态内容创作的超能力。它不仅能根据你的需求生成高质量的文本内容,更能结合图像生成功能,为你量身定制配套的视觉素材。无论是撰写引人入胜的标题、生成符合品牌调性的文案,还是根据文字描述创作出独特的图片,Chatbox AI都能高效完成。特别是对于内容创作者和营销人员而言,这种“文图一体”的生成模式,将大幅缩短创作周期,提升内容质量和传播效率。

image-20250619202230604
image-20250619202230604
4.高度自定义与隐私保护,你的AI你做主

​ Chatbox AI深知用户对个性化和隐私安全的重视。它提供了丰富的自定义选项,用户可以根据自己的使用习惯和专业需求,调整模型参数、设置快捷指令,打造专属的AI工作流。更重要的是,Chatbox AI在数据隐私保护方面采取了严格措施,确保用户数据的安全性和私密性。这不仅让用户在使用过程中更加安心,也避免了传统AI工具可能存在的数据泄露风险,真正实现了“我的AI我做主,我的数据我掌控”。

image-20250619204136792
image-20250619204136792
image-20250619203944540
image-20250619203944540
5.打破设备壁垒,Win、Mac、手机全适配

​ 优秀的AI应用一般往往受限于特定操作系统,或者在不同设备之间的数据体验上大打折扣。您可能在Windows电脑上找到一款心仪的工具,却发现在Mac、或者Linux上无法使用,更不用说在移动设备上随时随地调用了,但是ChatboxAI提供真正的全平台支持。ChatboxAI支持Windows、macOS、Linux以及移动平台(Android和iOS),提供一致的用户体验。其开箱即用的设计简化了配置流程,同时支持多设备同步,方便用户在不同场景下使用。

image-20250620191508845
image-20250620191508845

三、手把手教你,用Chatbox AI轻松玩转数据可视化!!

​ Chatbox AI的“做图表”功能,将数据可视化从一项专业技能,变成了任何人都能掌握的“一句话魔法”。接下来,我们将通过详细的步骤和提示词策略,带你亲身体验这项功能的强大与便捷。

​ 发送指令:怎样掌握Python?请用思维导图给出一个简单的回答

image-20250620194946808
image-20250620194946808

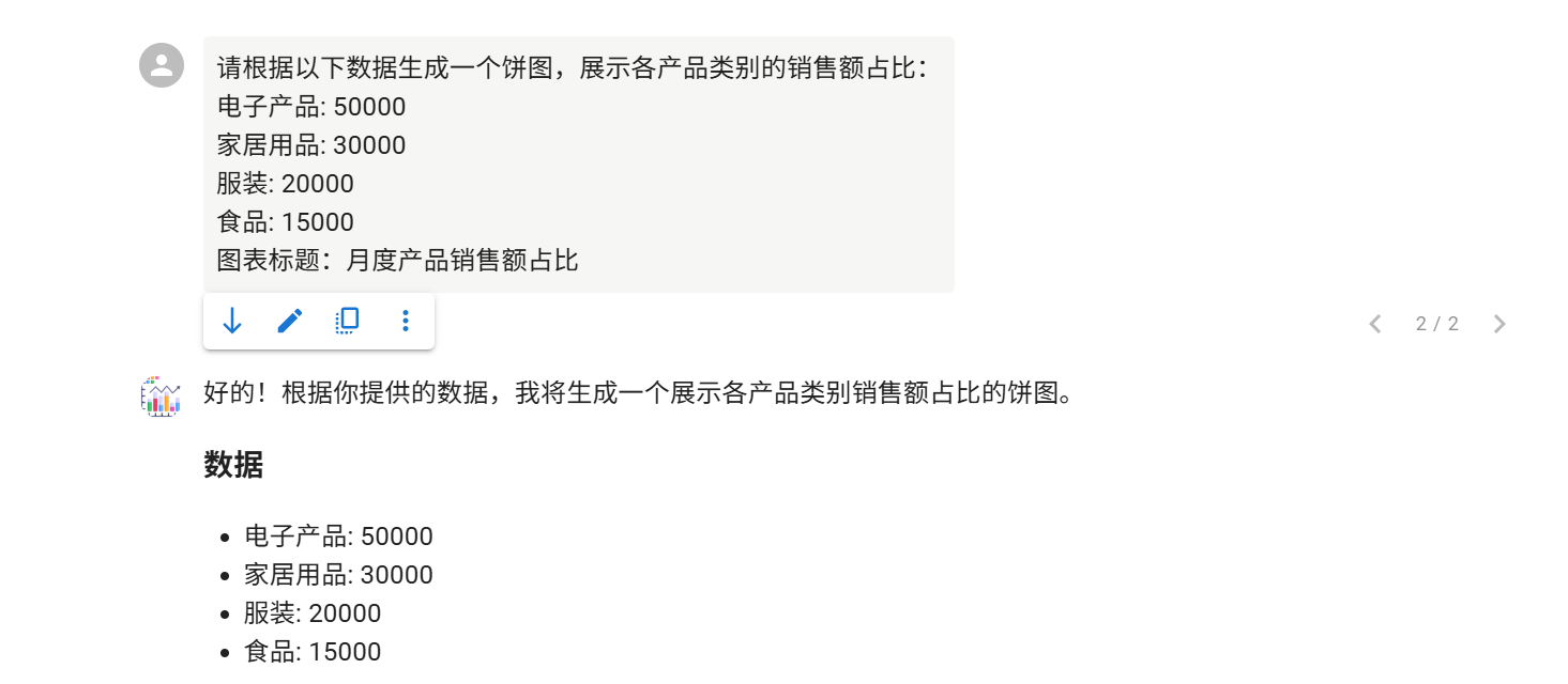
或者我们也可以让其帮我们整理数据,如下:

image-20250620195202193
image-20250620195202193
image-20250620195220443
image-20250620195220443

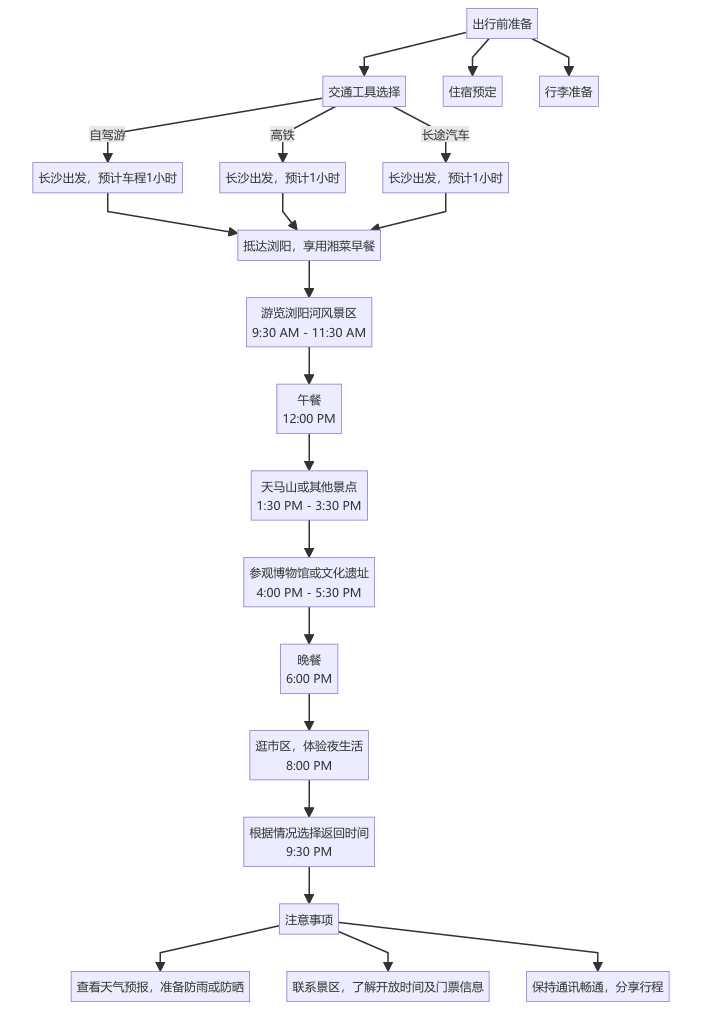
或者当我们要做一个实验报告,要写一个具体的设计流程图,如下:我这里是设计的是关于旅游的流程图

在这里插入图片描述
在这里插入图片描述

四、终极揭秘:Chatbox AI,不只是一款工具,更是AI时代的生产力引擎!

Chatbox AI不仅仅是一款应用,它更是智能交互的未来形态,是AI时代我们每个人都值得拥有的终极生产力引擎!它以其强大的集成能力、实时的信息获取、多模态的创作表现以及坚固的隐私保障,彻底打破了传统AI助手的局限,为用户构建了一个全方位、高智能、安全可靠的数字助理平台。

​ 无论是忙碌的企业白领需要高效处理工作文档,创意工作者渴望源源不断的灵感,求知若渴的学生需要个性化的学习辅导,还是科技爱好者追求最前沿的AI体验——Chatbox AI都将成为你不可或缺的智能伙伴。

​ 通过本文的深入测评,我们不难看出,Chatbox AI凭借其强大的功能,在办公效率、学习效能以及社交媒体内容创作等领域发挥了巨大作用。它不仅通过集成多种大模型和实现实时联网搜索,解决了信息孤岛和效率低下的痛点;更通过生成图文内容和可视化图像,为用户提供了前所未有的便捷工具和高效解决方案。

​ 特别是对于渴望在社交媒体领域脱颖而出的创作者,Chatbox AI工具使其能够轻松对标优质账号、生成符合平台风格的文案,并实现图像与代码的有机结合,从而显著提升内容创作的效率和质量。它不仅为那些希望通过AI实现商业变现的用户提供了重要支持,也为我们的日常工作和学习带来了前所未有的便利。

image-20250619204328114
image-20250619204328114

​ 综上所述,Chatbox AI工具是一款划时代的多功能且高效的AI助手。无论是专业领域的深度应用,还是日常生活中的内容创作,它都能提供有力的支持,帮助用户在多个场景中最大化地提升生产力和创造力

本文参与 腾讯云自媒体同步曝光计划,分享自作者个人站点/博客。
原始发表:2025-06-29,如有侵权请联系 cloudcommunity@tencent.com 删除

本文分享自 作者个人站点/博客 前往查看

如有侵权,请联系 cloudcommunity@tencent.com 删除。

本文参与 腾讯云自媒体同步曝光计划  ,欢迎热爱写作的你一起参与!

评论
登录后参与评论
0 条评论
热度
最新
推荐阅读
目录
  • 一、引言:告别AI碎片化,迎接智能整合新时代!
  • 二、Chatbox AI:你的多模态AI梦之队!
    • 1.汇聚全球顶尖模型,一站式体验无缝切换
    • 2.专业场景预设,AI助手触手可及
    • 3.多模态内容创作,让灵感即刻变现
    • 4.高度自定义与隐私保护,你的AI你做主
    • 5.打破设备壁垒,Win、Mac、手机全适配
  • 三、手把手教你,用Chatbox AI轻松玩转数据可视化!!
  • 四、终极揭秘:Chatbox AI,不只是一款工具,更是AI时代的生产力引擎!
领券
问题归档专栏文章快讯文章归档关键词归档开发者手册归档开发者手册 Section 归档