
🌟 Hello,我是摘星!
🌈 在彩虹般绚烂的技术栈中,我是那个永不停歇的色彩收集者。
🦋 每一个优化都是我培育的花朵,每一个特性都是我放飞的蝴蝶。
🔬 每一次代码审查都是我的显微镜观察,每一次重构都是我的化学实验。
🎵 在编程的交响乐中,我既是指挥家也是演奏者。让我们一起,在技术的音乐厅里,奏响属于程序员的华美乐章。
作为一名深耕AI技术领域多年的开发者,我见证了从传统API集成到现代化协议标准的演进历程。今天要和大家分享的MCP(Model Context Protocol)资源管理实践,是我在实际项目中积累的宝贵经验。MCP作为Anthropic推出的革命性AI连接标准,其资源管理机制为我们提供了前所未有的灵活性和扩展性。在过去的几个月里,我深度参与了多个企业级MCP项目的架构设计和实施,从最初的概念验证到生产环境的大规模部署,每一个环节都让我对MCP资源管理有了更深刻的理解。本文将从资源生命周期管理的角度出发,详细探讨文件系统、数据库、API等多种数据源的适配策略,深入分析实时数据更新与缓存的最佳实践,并提供大规模资源分页与索引的完整解决方案。通过这些实践经验的分享,希望能够帮助更多开发者掌握MCP资源管理的核心技术,构建高效、稳定、可扩展的AI应用系统。
MCP(Model Context Protocol)资源管理是现代AI应用架构中的关键组件,它提供了统一的数据访问接口,使AI模型能够无缝集成各种数据源。
// MCP资源接口定义 interface MCPResource { uri: string; name: string; description?: string; mimeType?: string; metadata?: Record<string, any>; } interface ResourceProvider { listResources(): Promise<MCPResource[]>; readResource(uri: string): Promise<ResourceContent>; subscribeToResource?(uri: string): AsyncIterator<ResourceContent>; }

图1:MCP资源管理架构图
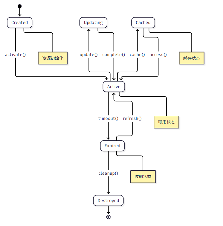
资源生命周期管理是MCP系统稳定运行的基础,包含创建、激活、更新、缓存、失效和销毁六个关键阶段。
enum ResourceLifecycleState { CREATED = 'created', ACTIVE = 'active', UPDATING = 'updating', CACHED = 'cached', EXPIRED = 'expired', DESTROYED = 'destroyed' } class ResourceLifecycleManager { private resources = new Map<string, ResourceMetadata>(); private lifecycleHooks = new Map<ResourceLifecycleState, Function[]>(); async createResource(uri: string, config: ResourceConfig): Promise<void> { const metadata: ResourceMetadata = { uri, state: ResourceLifecycleState.CREATED, createdAt: new Date(), lastAccessed: new Date(), accessCount: 0, config }; this.resources.set(uri, metadata); await this.executeHooks(ResourceLifecycleState.CREATED, metadata); } async activateResource(uri: string): Promise<void> { const metadata = this.resources.get(uri); if (!metadata) throw new Error(`Resource ${uri} not found`); metadata.state = ResourceLifecycleState.ACTIVE; metadata.activatedAt = new Date(); await this.executeHooks(ResourceLifecycleState.ACTIVE, metadata); } }

图2:资源生命周期状态转换图
class AutoLifecycleManager { private cleanupInterval: NodeJS.Timeout; private ttlMap = new Map<string, number>(); constructor(private resourceManager: ResourceLifecycleManager) { this.startCleanupScheduler(); } private startCleanupScheduler(): void { this.cleanupInterval = setInterval(async () => { await this.performCleanup(); }, 60000); // 每分钟执行一次清理 } private async performCleanup(): Promise<void> { const now = Date.now(); const expiredResources: string[] = []; for (const [uri, ttl] of this.ttlMap.entries()) { if (now > ttl) { expiredResources.push(uri); } } // 批量清理过期资源 await Promise.all( expiredResources.map(uri => this.resourceManager.destroyResource(uri)) ); } setResourceTTL(uri: string, ttlSeconds: number): void { const expireTime = Date.now() + (ttlSeconds * 1000); this.ttlMap.set(uri, expireTime); } }
文件系统适配器是MCP资源管理中最基础的组件,支持本地文件系统和远程存储的统一访问。
class FileSystemAdapter implements ResourceProvider { constructor( private basePath: string, private watchEnabled: boolean = true ) {} async listResources(): Promise<MCPResource[]> { const resources: MCPResource[] = []; try { const files = await this.scanDirectory(this.basePath); for (const file of files) { const stats = await fs.stat(file.path); resources.push({ uri: `file://${file.relativePath}`, name: file.name, description: `File: ${file.relativePath}`, mimeType: this.getMimeType(file.extension), metadata: { size: stats.size, modified: stats.mtime, type: 'file' } }); } } catch (error) { console.error('Failed to list file resources:', error); } return resources; } async readResource(uri: string): Promise<ResourceContent> { const filePath = this.uriToPath(uri); try { const content = await fs.readFile(filePath, 'utf-8'); const stats = await fs.stat(filePath); return { uri, content, mimeType: this.getMimeType(path.extname(filePath)), metadata: { size: stats.size, lastModified: stats.mtime } }; } catch (error) { throw new Error(`Failed to read resource ${uri}: ${error.message}`); } } // 文件监听实现 async *subscribeToResource(uri: string): AsyncIterator<ResourceContent> { const filePath = this.uriToPath(uri); const watcher = chokidar.watch(filePath); let lastContent = await this.readResource(uri); yield lastContent; try { for await (const event of this.watcherToAsyncIterator(watcher)) { if (event.type === 'change') { const newContent = await this.readResource(uri); if (newContent.content !== lastContent.content) { lastContent = newContent; yield newContent; } } } } finally { watcher.close(); } } }
数据库适配器提供了对SQL和NoSQL数据库的统一访问接口。
class DatabaseAdapter implements ResourceProvider { constructor( private connectionPool: Pool, private config: DatabaseConfig ) {} async listResources(): Promise<MCPResource[]> { const resources: MCPResource[] = []; // 获取所有表信息 const tables = await this.getTables(); for (const table of tables) { resources.push({ uri: `db://${this.config.database}/${table.name}`, name: table.name, description: `Database table: ${table.name}`, mimeType: 'application/json', metadata: { rowCount: table.rowCount, columns: table.columns, type: 'table' } }); } return resources; } async readResource(uri: string): Promise<ResourceContent> { const { database, table, query } = this.parseDbUri(uri); let sql: string; let params: any[] = []; if (query) { // 自定义查询 sql = query; } else { // 默认查询整个表 sql = `SELECT * FROM ${table} LIMIT 1000`; } try { const result = await this.connectionPool.query(sql, params); return { uri, content: JSON.stringify(result.rows, null, 2), mimeType: 'application/json', metadata: { rowCount: result.rowCount, executionTime: result.executionTime } }; } catch (error) { throw new Error(`Database query failed: ${error.message}`); } } // 实时数据订阅 async *subscribeToResource(uri: string): AsyncIterator<ResourceContent> { const { table } = this.parseDbUri(uri); // 初始数据 yield await this.readResource(uri); // 监听数据变化(使用数据库触发器或变更流) const changeStream = this.createChangeStream(table); try { for await (const change of changeStream) { const updatedContent = await this.readResource(uri); yield updatedContent; } } finally { changeStream.close(); } } }
API适配器支持REST和GraphQL等多种API协议的统一访问。
class APIAdapter implements ResourceProvider { private httpClient: AxiosInstance; private rateLimiter: RateLimiter; constructor(private config: APIConfig) { this.httpClient = axios.create({ baseURL: config.baseURL, timeout: config.timeout || 30000, headers: config.headers }); this.rateLimiter = new RateLimiter({ tokensPerInterval: config.rateLimit?.requests || 100, interval: config.rateLimit?.window || 60000 }); } async listResources(): Promise<MCPResource[]> { const resources: MCPResource[] = []; // 从API配置中获取可用端点 for (const endpoint of this.config.endpoints) { resources.push({ uri: `api://${this.config.name}${endpoint.path}`, name: endpoint.name, description: endpoint.description, mimeType: 'application/json', metadata: { method: endpoint.method, parameters: endpoint.parameters, type: 'api_endpoint' } }); } return resources; } async readResource(uri: string): Promise<ResourceContent> { await this.rateLimiter.removeTokens(1); const { path, params } = this.parseApiUri(uri); try { const response = await this.httpClient.get(path, { params }); return { uri, content: JSON.stringify(response.data, null, 2), mimeType: 'application/json', metadata: { status: response.status, headers: response.headers, responseTime: response.config.metadata?.responseTime } }; } catch (error) { throw new Error(`API request failed: ${error.message}`); } } }
适配器类型 | 数据源 | 实时性 | 复杂度 | 性能 | 适用场景 |
|---|---|---|---|---|---|
文件系统 | 本地/远程文件 | 高 | 低 | 高 | 配置文件、日志文件 |
数据库 | SQL/NoSQL | 中 | 中 | 高 | 结构化数据、事务数据 |
API | REST/GraphQL | 低 | 高 | 中 | 第三方服务、微服务 |
消息队列 | MQ系统 | 极高 | 中 | 高 | 实时事件、流数据 |

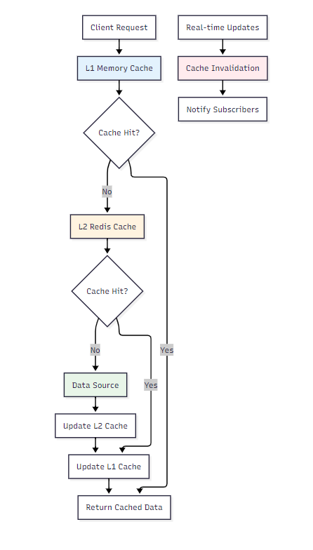
图3:多层缓存架构图
class IntelligentCacheManager { private l1Cache = new Map<string, CacheEntry>(); private l2Cache: Redis; private subscribers = new Map<string, Set<WebSocket>>(); constructor(redisClient: Redis) { this.l2Cache = redisClient; this.startCacheOptimization(); } async get(key: string): Promise<any> { // L1缓存查找 const l1Entry = this.l1Cache.get(key); if (l1Entry && !this.isExpired(l1Entry)) { l1Entry.accessCount++; l1Entry.lastAccessed = Date.now(); return l1Entry.data; } // L2缓存查找 const l2Data = await this.l2Cache.get(key); if (l2Data) { const parsedData = JSON.parse(l2Data); // 更新L1缓存 this.l1Cache.set(key, { data: parsedData, timestamp: Date.now(), ttl: 300000, // 5分钟 accessCount: 1, lastAccessed: Date.now() }); return parsedData; } return null; } async set(key: string, data: any, ttl: number = 300000): Promise<void> { const entry: CacheEntry = { data, timestamp: Date.now(), ttl, accessCount: 0, lastAccessed: Date.now() }; // 更新L1缓存 this.l1Cache.set(key, entry); // 更新L2缓存 await this.l2Cache.setex(key, Math.floor(ttl / 1000), JSON.stringify(data)); // 通知订阅者 await this.notifySubscribers(key, data); } async invalidate(key: string): Promise<void> { // 清除L1缓存 this.l1Cache.delete(key); // 清除L2缓存 await this.l2Cache.del(key); // 通知订阅者缓存失效 await this.notifySubscribers(key, null, 'invalidated'); } // 缓存预热 async warmup(keys: string[]): Promise<void> { const warmupPromises = keys.map(async (key) => { try { const data = await this.fetchFromSource(key); if (data) { await this.set(key, data); } } catch (error) { console.warn(`Failed to warmup cache for key ${key}:`, error); } }); await Promise.allSettled(warmupPromises); } // 智能缓存优化 private startCacheOptimization(): void { setInterval(() => { this.optimizeCache(); }, 60000); // 每分钟优化一次 } private optimizeCache(): void { const now = Date.now(); const entries = Array.from(this.l1Cache.entries()); // 按访问频率和时间排序 entries.sort(([, a], [, b]) => { const scoreA = a.accessCount / ((now - a.lastAccessed) / 1000); const scoreB = b.accessCount / ((now - b.lastAccessed) / 1000); return scoreB - scoreA; }); // 保留热点数据,清理冷数据 const maxSize = 1000; if (entries.length > maxSize) { const toRemove = entries.slice(maxSize); toRemove.forEach(([key]) => this.l1Cache.delete(key)); } } }
class RealTimeUpdateManager { private updateStrategies = new Map<string, UpdateStrategy>(); private eventEmitter = new EventEmitter(); registerStrategy(resourceType: string, strategy: UpdateStrategy): void { this.updateStrategies.set(resourceType, strategy); } async handleResourceUpdate(uri: string, changeType: ChangeType): Promise<void> { const resourceType = this.extractResourceType(uri); const strategy = this.updateStrategies.get(resourceType); if (!strategy) { console.warn(`No update strategy found for resource type: ${resourceType}`); return; } try { await strategy.handleUpdate(uri, changeType); this.eventEmitter.emit('resource-updated', { uri, changeType }); } catch (error) { console.error(`Failed to handle update for ${uri}:`, error); this.eventEmitter.emit('update-error', { uri, error }); } } } // 不同的更新策略 class ImmediateUpdateStrategy implements UpdateStrategy { async handleUpdate(uri: string, changeType: ChangeType): Promise<void> { // 立即更新缓存 await cacheManager.invalidate(uri); const newData = await dataSource.fetch(uri); await cacheManager.set(uri, newData); } } class BatchUpdateStrategy implements UpdateStrategy { private pendingUpdates = new Set<string>(); private batchTimer: NodeJS.Timeout | null = null; async handleUpdate(uri: string, changeType: ChangeType): Promise<void> { this.pendingUpdates.add(uri); if (!this.batchTimer) { this.batchTimer = setTimeout(async () => { await this.processBatch(); this.batchTimer = null; }, 5000); // 5秒批处理 } } private async processBatch(): Promise<void> { const updates = Array.from(this.pendingUpdates); this.pendingUpdates.clear(); await Promise.all( updates.map(uri => this.updateResource(uri)) ); } }
interface PaginationConfig { pageSize: number; maxPageSize: number; defaultSortField: string; allowedSortFields: string[]; } class ResourcePaginator { constructor( private config: PaginationConfig, private indexManager: IndexManager ) {} async paginate( query: ResourceQuery, page: number = 1, pageSize?: number ): Promise<PaginatedResult<MCPResource>> { const actualPageSize = Math.min( pageSize || this.config.pageSize, this.config.maxPageSize ); // 使用索引优化查询 const indexedQuery = await this.indexManager.optimizeQuery(query); const offset = (page - 1) * actualPageSize; const resources = await this.executeQuery(indexedQuery, offset, actualPageSize); const totalCount = await this.getTotalCount(indexedQuery); return { data: resources, pagination: { page, pageSize: actualPageSize, totalCount, totalPages: Math.ceil(totalCount / actualPageSize), hasNext: page * actualPageSize < totalCount, hasPrev: page > 1 } }; } async executeQuery( query: OptimizedQuery, offset: number, limit: number ): Promise<MCPResource[]> { // 根据查询类型选择执行策略 switch (query.type) { case 'indexed': return this.executeIndexedQuery(query, offset, limit); case 'filtered': return this.executeFilteredQuery(query, offset, limit); case 'full_scan': return this.executeFullScanQuery(query, offset, limit); default: throw new Error(`Unsupported query type: ${query.type}`); } } }

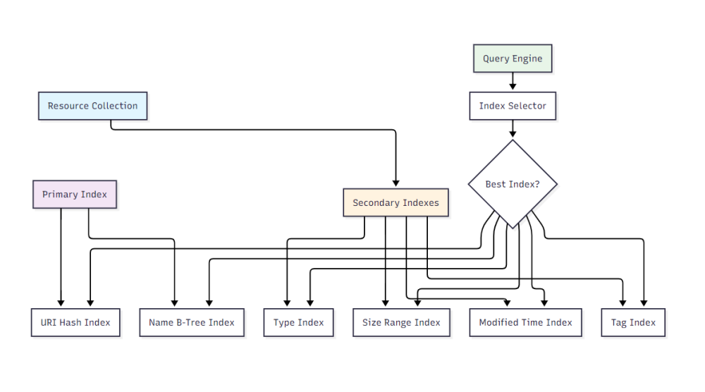
图4:多维索引系统架构图
class IndexManager { private indexes = new Map<string, Index>(); private queryOptimizer: QueryOptimizer; constructor() { this.queryOptimizer = new QueryOptimizer(this); this.initializeIndexes(); } private initializeIndexes(): void { // 主键索引 this.indexes.set('uri', new HashIndex('uri')); this.indexes.set('name', new BTreeIndex('name')); // 二级索引 this.indexes.set('type', new HashIndex('type')); this.indexes.set('size', new RangeIndex('size')); this.indexes.set('modified', new RangeIndex('modified')); this.indexes.set('tags', new InvertedIndex('tags')); } async buildIndex(indexName: string, resources: MCPResource[]): Promise<void> { const index = this.indexes.get(indexName); if (!index) { throw new Error(`Index ${indexName} not found`); } console.log(`Building index ${indexName} for ${resources.length} resources`); const startTime = Date.now(); await index.build(resources); const buildTime = Date.now() - startTime; console.log(`Index ${indexName} built in ${buildTime}ms`); } async optimizeQuery(query: ResourceQuery): Promise<OptimizedQuery> { return this.queryOptimizer.optimize(query); } async search(query: OptimizedQuery): Promise<string[]> { const bestIndex = this.selectBestIndex(query); return bestIndex.search(query); } private selectBestIndex(query: OptimizedQuery): Index { // 索引选择算法 let bestIndex: Index | null = null; let bestScore = 0; for (const [name, index] of this.indexes) { const score = this.calculateIndexScore(index, query); if (score > bestScore) { bestScore = score; bestIndex = index; } } return bestIndex || this.indexes.get('uri')!; } private calculateIndexScore(index: Index, query: OptimizedQuery): number { let score = 0; // 基于查询条件计算分数 if (query.filters) { for (const filter of query.filters) { if (index.supportsField(filter.field)) { score += filter.selectivity * 10; } } } // 基于索引类型调整分数 if (index instanceof HashIndex && query.exactMatch) { score *= 2; } else if (index instanceof RangeIndex && query.rangeQuery) { score *= 1.5; } return score; } } // 不同类型的索引实现 class HashIndex implements Index { private index = new Map<string, Set<string>>(); constructor(private field: string) {} async build(resources: MCPResource[]): Promise<void> { this.index.clear(); for (const resource of resources) { const value = this.extractValue(resource, this.field); if (value !== undefined) { if (!this.index.has(value)) { this.index.set(value, new Set()); } this.index.get(value)!.add(resource.uri); } } } async search(query: OptimizedQuery): Promise<string[]> { const results = new Set<string>(); for (const filter of query.filters || []) { if (filter.field === this.field && filter.operator === 'equals') { const uris = this.index.get(filter.value); if (uris) { uris.forEach(uri => results.add(uri)); } } } return Array.from(results); } supportsField(field: string): boolean { return field === this.field; } } class RangeIndex implements Index { private sortedEntries: Array<{ value: any; uris: Set<string> }> = []; constructor(private field: string) {} async build(resources: MCPResource[]): Promise<void> { const valueMap = new Map<any, Set<string>>(); for (const resource of resources) { const value = this.extractValue(resource, this.field); if (value !== undefined) { if (!valueMap.has(value)) { valueMap.set(value, new Set()); } valueMap.get(value)!.add(resource.uri); } } this.sortedEntries = Array.from(valueMap.entries()) .map(([value, uris]) => ({ value, uris })) .sort((a, b) => a.value - b.value); } async search(query: OptimizedQuery): Promise<string[]> { const results = new Set<string>(); for (const filter of query.filters || []) { if (filter.field === this.field) { const matchingEntries = this.findInRange(filter); matchingEntries.forEach(entry => { entry.uris.forEach(uri => results.add(uri)); }); } } return Array.from(results); } private findInRange(filter: QueryFilter): Array<{ value: any; uris: Set<string> }> { switch (filter.operator) { case 'greater_than': return this.sortedEntries.filter(entry => entry.value > filter.value); case 'less_than': return this.sortedEntries.filter(entry => entry.value < filter.value); case 'between': return this.sortedEntries.filter( entry => entry.value >= filter.value[0] && entry.value <= filter.value[1] ); default: return []; } } }

图5:查询性能提升分布图
建立全面的性能测评体系是确保MCP资源管理系统稳定运行的关键。我们从多个维度构建量化评估标准。
测评维度 | 核心指标 | 权重 | 评分标准 | 监控方式 |
|---|---|---|---|---|
响应性能 | 平均响应时间 | 25% | <100ms(优秀) <500ms(良好) <1s(及格) | 实时监控 |
吞吐量 | QPS处理能力 | 20% | >1000(优秀) >500(良好) >100(及格) | 压力测试 |
可用性 | 系统可用率 | 20% | >99.9%(优秀) >99%(良好) >95%(及格) | 健康检查 |
资源利用 | CPU/内存使用率 | 15% | <70%(优秀) <85%(良好) <95%(及格) | 系统监控 |
缓存效率 | 缓存命中率 | 10% | >90%(优秀) >80%(良好) >60%(及格) | 缓存统计 |
错误率 | 请求失败率 | 10% | <0.1%(优秀) <1%(良好) <5%(及格) | 错误日志 |
class PerformanceMonitor { private metrics = new Map<string, MetricCollector>(); private alertManager: AlertManager; constructor() { this.initializeMetrics(); this.alertManager = new AlertManager(); } private initializeMetrics(): void { // 响应时间监控 this.metrics.set('response_time', new ResponseTimeCollector()); // 吞吐量监控 this.metrics.set('throughput', new ThroughputCollector()); // 资源使用监控 this.metrics.set('resource_usage', new ResourceUsageCollector()); // 缓存性能监控 this.metrics.set('cache_performance', new CachePerformanceCollector()); } async collectMetrics(): Promise<PerformanceReport> { const report: PerformanceReport = { timestamp: new Date(), metrics: {}, score: 0, grade: 'Unknown' }; for (const [name, collector] of this.metrics) { const metric = await collector.collect(); report.metrics[name] = metric; } report.score = this.calculateOverallScore(report.metrics); report.grade = this.determineGrade(report.score); // 检查告警条件 await this.checkAlerts(report); return report; } private calculateOverallScore(metrics: Record<string, Metric>): number { const weights = { response_time: 0.25, throughput: 0.20, availability: 0.20, resource_usage: 0.15, cache_performance: 0.10, error_rate: 0.10 }; let totalScore = 0; let totalWeight = 0; for (const [name, weight] of Object.entries(weights)) { const metric = metrics[name]; if (metric) { totalScore += metric.score * weight; totalWeight += weight; } } return totalWeight > 0 ? totalScore / totalWeight : 0; } }

图6:实时监控系统架构图
"性能优化是一个持续的过程,需要基于数据驱动的决策和系统性的方法论。" —— 性能工程最佳实践
基于测评结果,我们提供以下优化建议:
class PerformanceOptimizer { async analyzeAndOptimize(report: PerformanceReport): Promise<OptimizationPlan> { const plan: OptimizationPlan = { priority: 'medium', actions: [], expectedImprovement: 0 }; // 响应时间优化 if (report.metrics.response_time?.value > 500) { plan.actions.push({ type: 'cache_optimization', description: '增加缓存层,提高热点数据访问速度', expectedImprovement: 30, effort: 'medium' }); } // 吞吐量优化 if (report.metrics.throughput?.value < 500) { plan.actions.push({ type: 'connection_pooling', description: '优化数据库连接池配置', expectedImprovement: 25, effort: 'low' }); } // 资源使用优化 if (report.metrics.resource_usage?.value > 85) { plan.actions.push({ type: 'resource_scaling', description: '考虑水平扩展或垂直扩展', expectedImprovement: 40, effort: 'high' }); } plan.expectedImprovement = plan.actions.reduce( (sum, action) => sum + action.expectedImprovement, 0 ) / plan.actions.length; return plan; } }
在某大型电商平台的MCP资源管理实施中,我们面临了以下挑战和解决方案:
挑战1:海量商品数据的实时同步
class ShardedCacheManager { private shards: CacheManager[]; private shardCount: number; constructor(shardCount: number = 16) { this.shardCount = shardCount; this.shards = Array.from( { length: shardCount }, () => new CacheManager() ); } private getShardIndex(key: string): number { return this.hash(key) % this.shardCount; } async get(key: string): Promise<any> { const shardIndex = this.getShardIndex(key); return this.shards[shardIndex].get(key); } async set(key: string, value: any): Promise<void> { const shardIndex = this.getShardIndex(key); await this.shards[shardIndex].set(key, value); } private hash(str: string): number { let hash = 0; for (let i = 0; i < str.length; i++) { const char = str.charCodeAt(i); hash = ((hash << 5) - hash) + char; hash = hash & hash; // 转换为32位整数 } return Math.abs(hash); } }
挑战2:多数据源的一致性保证
class FaultTolerantResourceManager { private circuitBreaker: CircuitBreaker; private retryPolicy: RetryPolicy; private fallbackStrategies: Map<string, FallbackStrategy>; constructor() { this.circuitBreaker = new CircuitBreaker({ failureThreshold: 5, recoveryTimeout: 30000 }); this.retryPolicy = new ExponentialBackoffRetry({ maxRetries: 3, baseDelay: 1000 }); } async getResource(uri: string): Promise<ResourceContent> { try { return await this.circuitBreaker.execute(async () => { return await this.retryPolicy.execute(async () => { return await this.fetchResource(uri); }); }); } catch (error) { // 执行降级策略 const fallback = this.fallbackStrategies.get(this.getResourceType(uri)); if (fallback) { return await fallback.execute(uri); } throw error; } } }
MCP资源管理技术正朝着以下方向发展:

图8:MCP资源管理架构演进时间线
经过深入的技术实践和系统性的分析,我对MCP资源管理有了更加全面和深刻的认识。从最初接触MCP协议时的新奇,到现在能够独立设计和实施大规模的资源管理系统,这个过程让我深刻体会到了技术演进的魅力和挑战。MCP资源管理不仅仅是一个技术实现,更是一个系统工程,它涉及到架构设计、性能优化、可靠性保证、监控运维等多个方面。在实际项目中,我们需要根据具体的业务场景和技术约束,选择合适的技术方案和实施策略。通过本文分享的生命周期管理、多数据源适配、实时更新缓存、分页索引等核心技术,我们可以构建出高效、稳定、可扩展的MCP资源管理系统。同时,建立完善的性能监控和测评体系,能够帮助我们及时发现问题、持续优化系统性能。展望未来,随着AI技术的不断发展和云原生架构的普及,MCP资源管理将会朝着更加智能化、自动化的方向发展。作为技术从业者,我们需要保持学习的热情,紧跟技术发展的步伐,在实践中不断积累经验,为构建更加智能、高效的AI应用系统贡献自己的力量。希望本文的分享能够为正在或即将从事MCP相关开发工作的同行们提供有价值的参考和启发。
🌈 我是摘星!如果这篇文章在你的技术成长路上留下了印记:
👁️ 【关注】与我一起探索技术的无限可能,见证每一次突破
👍 【点赞】为优质技术内容点亮明灯,传递知识的力量
🔖 【收藏】将精华内容珍藏,随时回顾技术要点
💬 【评论】分享你的独特见解,让思维碰撞出智慧火花
🗳️ 【投票】用你的选择为技术社区贡献一份力量
技术路漫漫,让我们携手前行,在代码的世界里摘取属于程序员的那片星辰大海!
原创声明:本文系作者授权腾讯云开发者社区发表,未经许可,不得转载。
如有侵权,请联系 cloudcommunity@tencent.com 删除。
原创声明:本文系作者授权腾讯云开发者社区发表,未经许可,不得转载。
如有侵权,请联系 cloudcommunity@tencent.com 删除。