
本指导文档适用开发环境:
Windows开发环境:Windows 7 64bit、Windows 10 64bit
虚拟机:VMware15.5.5
Linux开发环境:Ubuntu18.04.4 64bit
LinuxSDK:T113_Tina5.0-V1.0(Linux)
U-Boot:U-Boot-2018.07
Kernel:Linux-5.4.61、Linux-RT-5.4.61
本文主要介绍创龙科技TLT113-EVM评估板基于MQTT通信协议开发案例,主要包括mqtt_client案例和mqtt_sinewave_pub案例,位于产品资料“4-软件资料\Demo\mqtt-demos\”目录下。
MQTT(Message Queuing Telemetry Transport,消息队列遥测传输协议),是一种基于发布/订阅(Publish/Subscribe)模式的“轻量级”通讯协议,该协议构建于TCP/IP协议上,由IBM在1999年发布。MQTT最大优点在于,可以极少的代码和有限的带宽,为连接远程设备提供实时可靠的消息服务。
MQTT是轻量、简单、开放和易于实现的,同时作为一种低开销、低带宽占用的即时通讯协议,使其在物联网、小型设备、移动应用等方面有较广泛的应用。

MQTT具有如下特点:
MQTT作为一种低开销,低带宽占用的即时通讯协议,可以极少的代码和带宽为联网设备提供实时可靠的消息服务,适用于硬件资源有限的设备及带宽有限的网络环境。常见的应用场景如下:
Mosquitto是一款开源的MQTT消息代理(服务器)软件,提供轻量级的、支持可发布/可订阅的的消息推送模式。我司提供的评估板文件系统已支持Mosquitto工具,本文mqtt_client案例采用Mosquitto工具演示MQTT通信协议的通信功能。由于上位机Ubuntu系统作为通信对象,因此需在Ubuntu终端执行如下命令安装Mosquitto工具。
Host# sudo apt-get install mosquitto-clients

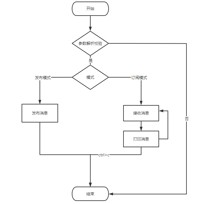
案例功能:使用libmosquitto(MQTT version 5.0/3.1.1 client library)的API与MQTT代理服务器通信。基于MQTT通信协议,实现发布和订阅消息功能。
程序流程图如下图所示。

本案例使用公网MQTT HiveMQ服务器与上位机Ubuntu Mosquitto工具通信。请通过网线将评估板千兆网口ETH0(RGMII)和上位机连接至公网,确保可正常访问互联网。
下表提供了可用的在线公共MQTT服务器,可根据需要自行切换。

评估板启动,将案例bin目录下mqtt_client可执行文件拷贝至评估板文件系统的任意目录下,执行如下命令查看程序参数说明。
Target# ./mqtt_client --help

在上位机执行如下命令,使用mosquitto_sub工具订阅MQTT主题。
Host# mosquitto_sub -h broker.hivemq.com -p 1883 -t test/data
参数解析:
-h:指定MQTT服务器;
-p:指定MQTT服务器TCP端口;
-t:定义MQTT主题,可自定义命名。

在评估板文件系统执行如下命令发布消息至MQTT服务器。
Target# ./mqtt_client -h broker.hivemq.com -p 1883 -M publish -t test/data -m 'www.tronlong.com'
参数解析:
-h:MQTT服务器
-p:MQTT服务器端口
-M:模式,publish为发布,subscribe为订阅
-t:MQTT主题,可随便命名
-m:发布的MQTT消息

消息发布成功后,上位机将从MQTT服务器接收到对应的消息。

在评估板文件系统执行如下命令订阅MQTT主题。
Target# ./mqtt_client -h broker.hivemq.com -p 1883 -M subscribe -t test/data

在上位机执行如下命令发布消息至MQTT服务器。
Host# mosquitto_pub -h broker.hivemq.com -p 1883 -t test/data -m www.tronlong.com

消息发布成功后,评估板将从MQTT服务器接收到对应消息。

将案例src文件夹拷贝至Ubuntu工作目录下,请先确保已参考Linux系统使用手册编译过LinuxSDK,构建T113-i处理器对应的GCC编译器。在案例src目录执行如下命令,使用LinuxSDK开发包目录下的GCC编译器进行案例编译。编译完成后,将在当前目录下生成可执行文件。
备注:若使用eMMC配置评估板,请将命令中的"tlt113-evm-nand"修改为"tlt113-evm-emmc"。
Host# CC=/home/tronlong/T113/tina5.0_v1.0/out/t113_i/tlt113-evm-nand/buildroot/buildroot/host/usr/bin/arm-linux-gnueabi-gcc make

创建Mosquitto实例。

设置回调函数。

连接MQTT服务器。

发布消息。

订阅主题。

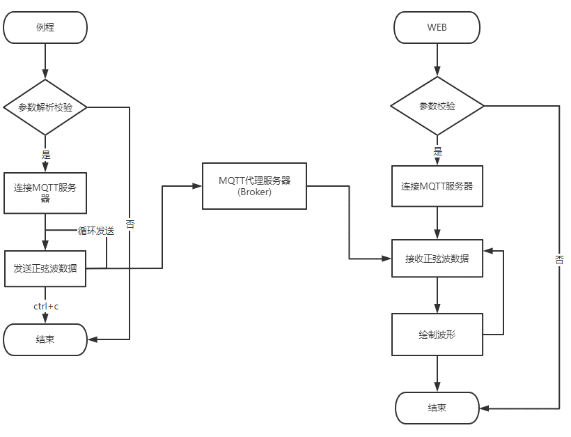
案例功能:使用libmosquitto(MQTT version 5.0/3.1.1 client library)的API与MQTT代理服务器通信。评估板生成正弦波数据,每秒发送512个采样点的数据至MQTT服务器;上位机通过Web页面从MQTT服务器接收到数据后,将会绘制波形。
程序流程图如下图所示。

本案例使用公网MQTT HiveMQ服务器与上位机Ubuntu Web程序通信。请通过网线将评估板千兆网口ETH0(RGMII)和上位机连接至公网,确保可正常访问互联网。
评估板启动,将案例bin目录下mqtt_sinewave_pub可执行文件拷贝至评估板文件系统的任意目录下,执行如下命令查看程序参数说明。
Target# ./mqtt_sinewave_pub --help

执行如下命令运行程序,连接MQTT服务器,并发送正弦波数据至MQTT服务器。
Target# ./mqtt_sinewave_pub -h broker.hivemq.com -p 1883

评估板程序运行后,在上位机使用浏览器打开"tools\web_mqtt_sub\"目录下的index.html文件。在弹出的Web页面(如下图),依次输入MQTT服务器:broker.hivemq.com,端口号:8000,最后点击连接,Web页面将会从MQTT服务器获取正弦波数据并进行波形绘制。
备注:ARM端MQTT通信协议基于TCP协议,Web端MQTT通信协议基于WebSocket协议,因此使用的端口号不同。


将案例src文件夹拷贝至Ubuntu工作目录下,请先确保已参考Linux系统使用手册编译过LinuxSDK,构建T113-i处理器对应的GCC编译器。进入案例src目录执行如下命令,使用LinuxSDK开发包目录下的GCC编译器进行案例编译。编译完成后,将在当前目录下生成可执行文件。
备注:若使用eMMC配置评估板,请将命令中的"tlt113-evm-nand"修改为"tlt113-evm-emmc"。
Host# CC=/home/tronlong/T113/tina5.0_v1.0/out/t113_i/tlt113-evm-nand/buildroot/buildroot/host/usr/bin/arm-linux-gnueabi-gcc make

创建Mosquitto实例。

设置回调函数。

连接MQTT服务器。

发送数据。

原创声明:本文系作者授权腾讯云开发者社区发表,未经许可,不得转载。
如有侵权,请联系 cloudcommunity@tencent.com 删除。
原创声明:本文系作者授权腾讯云开发者社区发表,未经许可,不得转载。
如有侵权,请联系 cloudcommunity@tencent.com 删除。