
<!--p.MsoNormal{ mso-style-name: 正文; mso-style-parent: ""; margin: 0pt; margin-bottom: .0001pt; mso-pagination: none; text-justify: inter-ideograph; mso-font-kerning: 1.0000pt; font-size: 10.5pt; } p.paragraph{ mso-style-noshow: yes; margin-top: 5.0000pt; margin-right: 0.0000pt; margin-bottom: 5.0000pt; margin-left: 0.0000pt; mso-margin-top-alt: auto; mso-margin-bottom-alt: auto; text-align: left; font-family: 等线; mso-bidi-font-family: 'Times New Roman'; font-size: 12.0000pt; } -->
1. LVPECL 与LVDS 的互连
1.1 LVPECL 与LVDS 的直流耦合
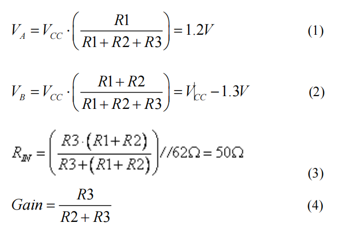
LVPECL 到LVDS 的直流耦合结构需要一个电阻网络,如图5 中所示,设计该网络时有这样几点必须考虑:首先,我们知道当负载是50Ω接到VCC-2V 时,LVPECL 的输出性能是最优的,因此我们考虑该电阻网络应该与最优负载等效;然后我们还要考虑该电阻网络引入的衰减不应太大,LVPECL 输出信号经衰减后仍能落在 LVDS 的有效输入范围内。注意 LVDS 的输入差分阻抗为 100Ω,或者每个单端到虚拟地为 50Ω(图1所示),该阻抗不提供直流通路,这里意味着 LVDS 输入交流阻抗与直流阻抗不等。LVPECL 到 LVDS 的直流耦合所需的电阻网络需满足下面方程组:
图1 LVPECL到LVDS的直流耦合


考虑VCC = +3.3V 情况,解上面的方程组得到:R1 = 182Ω,R2 = 47.5Ω,R3 = 47.5Ω,VA = 1.13V,
RAC = 51.5Ω,RDC =62.4Ω,增益 = 0.337。通过该终端网络连接LVPECL 输出与LVDS 输入时,实测得VA =2.1V,VB = 1.06V。假定LVPECL 差分最小输出电压为930mV,在LVDS 的输入端可达到313mV,能够满足LVDS 输入灵敏度要求。考虑信号较大时,如果LVPECL 的最大输出为1.9V,LVDS 的最大输入电压则为640mV,同样可以满足LVDS 输入指标要求。
LVDS 与LVPECL 之间采用直流耦合结构时,需要加一个电阻网络,如图2 所示。该电阻网络完成LVDS
输出电平(1.2V)到LVPECL 输入电平(VCC-1.3V)的转换。由于LVDS 的输出是以地为参考,而LVPECL 的输
入是以 VCC 为参考,这需要在构建电平转换网络时注意 LVDS 的输出不会对供电电源的变化敏感;另一个
问题是需要在功耗和速度方面折中考虑,如果电阻值(R1、R2、R3)取得较小,由电阻网络和LVPECL 输入寄
生电容构成的时间常数较小,允许电路在更高的速度下工作。但是,由于这些电阻上流过较大的电流,使得
总功耗增大。这时,LVDS 的输出性能容易受电源波动的影响。还有一个问题就是要考虑阻抗匹配和网络衰
减问题,电阻值可以通过下面的方程导出。

图2 LVDS 到LVPECL 的直流耦合

在VCC 电压为+3.3V 时,解上面的方程得:R1 = 374Ω,R2 = 249Ω,R3 = 402Ω,VA = 1.2V,VB = 2.0V,
RIN = 49Ω,增益 =0.62。LVDS 的最小差分输出信号摆幅为500mVP-P,在上面结构中加到LVPECL 输入端
的信号摆幅变为310mVP-P,该幅度低于LVPECL 的输入标准,在实际应用中,读者可根据器件的实际性能做
出自己的判断。

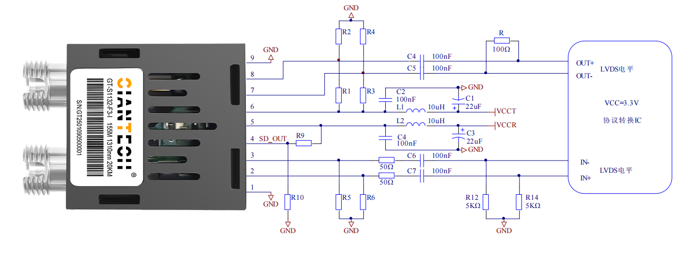
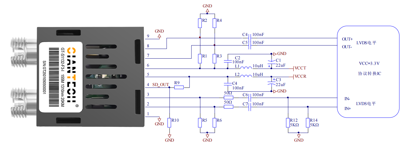
图 3 光模块与协议转换IC间LVPECL/LVDS电平的直流耦合
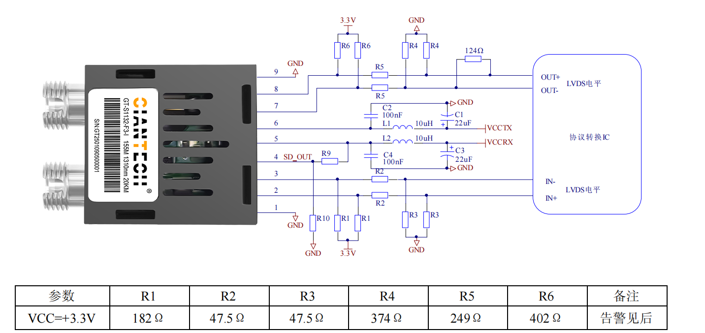
1.2 LVPECL与LVDS的交流耦合
LVPECL到LVDS的交流耦合结构如图4所示,LVPECL的输出端到地需加直流偏置电阻R(142Q~200Q),同时信号通道上一定要串接50Ω电阻,以提供一定衰减。LVDS的输入端到地需加5.0kQ电阻,以提供共模偏置。

图4. LVPECL与LVDS之间的交流耦合
LVDS到LVPECL的交流耦合结构较为简单,如图5所示,如果芯片内部加了偏置,则可去掉R1和R2。

图5. LVDS 与LVPECL 之间的交流耦合
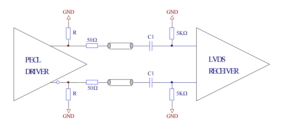
2. PECL 与LVDS 的互连
PECL 到LVDS 的交流耦合结构如图6 所示,PECL 的输出端到地需加直流偏置电阻R(270Ω~350Ω),
同时信号通道上一定要串接50Ω电阻,以提供一定衰减。LVDS 的输入端到地需加5.0kΩ电阻,以提供共模
偏置。

图6. PECL 与LVDS 之间的交流耦合
LVDS 到PECL 的交流耦合结构较为简单,如图7 所示,如果芯片内部加了偏置,则可去掉R1 和R2。

(b)普通接法
图7. LVDS 与PECL 之间的交流耦合

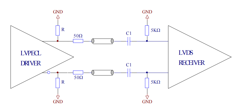
参数 | Rl=R3 | R2=R4 | R5=R6 | 备注 |
|---|---|---|---|---|
VCC=+3.3V | 2.7K Ω | 4.7K Ω | 140Ω~200Ω | 接上电阻 R=100Ω为低功耗电路 |
VCC=+5V | 2.7K Ω | 7.8K Ω | 270Ω~350Ω |
(a) 低功耗匹配电路


(b)普通匹配电路
图8. 光模块与协议转换IC 间PECL/LVPECL/LVDS 电平的交流耦合
光特通信专注于光模块研发生产,支持OEM/ODM定制,集研发、销售与制造为一体的生产企业!
参考资料:
Interfacing Between LVPECL, CML, and LVDS Levels---Texas Instruments
本文系转载,前往查看
如有侵权,请联系 cloudcommunity@tencent.com 删除。
本文系转载,前往查看
如有侵权,请联系 cloudcommunity@tencent.com 删除。