首页
学习
活动
专区
圈层
工具
发布
社区首页 >专栏 >新Ai项目,来啦!教你开发一套 Ai Agent 服务!

新Ai项目,来啦!教你开发一套 Ai Agent 服务!

作者头像
小傅哥
发布2025-08-11 09:24:31
发布2025-08-11 09:24:31
3190
举报

作者:小傅哥 博客:https://bugstack.cn

❝沉淀、分享、成长,让自己和他人都能有所收获!😜 ❞

大家好,我是技术UP主小傅哥。

25年3月初,小傅哥,带着大家开启了 DeepSeek RAG、MCP 项目,随后兴起 MCP 服务提供的热潮,包括;支付宝、百度、高德,等等大厂开启了 MCP 服务计划。直至现在,市面上已经有了场景非常丰富的 MCP 服务。那些第一波跟着小傅哥学习的伙伴,早早的让简历上多了一笔 MCP 服务开发和使用的经验!

接下来,小傅哥将带着小伙伴,再往前多走一步!

RAG 教了,MCP 搞了,那么现在是时候,实现一套自动化的 Ai Agent 服务了。

如图,以通过数据库表动态配置的手段,完成相关物料的加载,包括;模型(gpt-4.1/deepseek)客户端对话预设执行规划(Planning)顾问(记忆、RAG、日志)工具(MCP)等,在把单个 Client 串联,完成整个 Agent 调用链。这样一个 Agent 调用链可以以对话形式使用或通过 Agent 动态任务自动执行。

这套项目,小傅哥为它干了1.87万行代码(前后端),14张数据库表,全程动态化构建模块 Bean 对象,预热装配 Agent 服务。达到随用随配,自主组建出想要的各类的 Agent 功能服务。就以现在的丰富的 MCP 市场来可以说是,广阔天地,大有可为!在这套项目架构下,可以扩展出非常多的东西。

接下来,小傅哥就给大家,细致的介绍下这套项目,以及截图演示运行效果。

🧧 文末提供了全套 AI、RAG、MCP、Agent 项目、开发教程以及工程源码。此外还有非常多的互联网大厂项目(17个),都可以一并获取学习。

一、项目演示

这套项目的功能非常强大,全部都以 Agent 方式进行通信。所有的 Agent 都可以动态化配置,解耦的非常强👍🏻。接下来,小傅哥给大家演示下使用效果。

1. 前端页面

  • 首先,我为智能对话体(MCP)配置了联网、CSDN自动发帖、文件操作服务。
  • 之后,我们可以通过预设的提示词模板,来调用对应的 MCP 服务,也可以多个 MCP 一起调用。如联网检索文章、生成解答,发布到论坛,在把文章名称记录到本地文件。这一系列操作都是可以的。
  • MCP 服务平台;
    • https://mcpfound.cc/
    • https://mcp.so/
    • https://sai.baidu.com/mcp

结合知识库、MCP、提示词规划、上下文记忆,可以有非常多的场景可以玩。后续小傅哥还会继续分享可玩场景。

2. 后台页面

2.1 配置智能体(动态预热)
2.2 动态任务
  • 系统会自动的把任务加载到系统内执行,完成智能体的调用。
  • 有了这个操作,你配置好的智能体,他就可以连续24小时的工作了。除了自动发文章,你可以配置出各种东西。比如特朗普推特、黄金、股票价格,每天早上出一个文件,邮件方式推送给自己。兼职美滋滋。
2.3 MCP管理
  • 市面上有非常的多的 MCP 服务,我们可以选择的这些服务来组装出我们的智能体。
  • 系统支持配置 stdio、sse,两种方式。无论是自己开发的 MCP 还是市面的都可以使用。(课程中有教大家,基于 Spring AI 怎么开发 MCP 服务)

二、系统设计

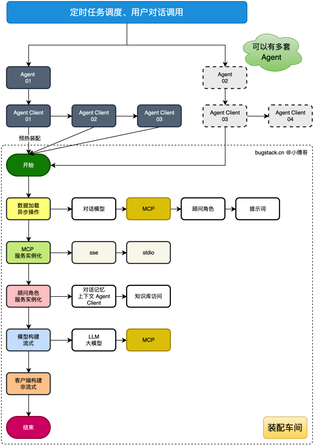
1. 功能流程

  • 如图,从上往下,以任务或会话方式,调用 agent 为目标,串联各个 client。形成内部处理 a2a 流程。
  • 之后,对于 client 则由系统都动态的方式创建 bean 对象。运营在 ai agent 后台配置相关数据即可。

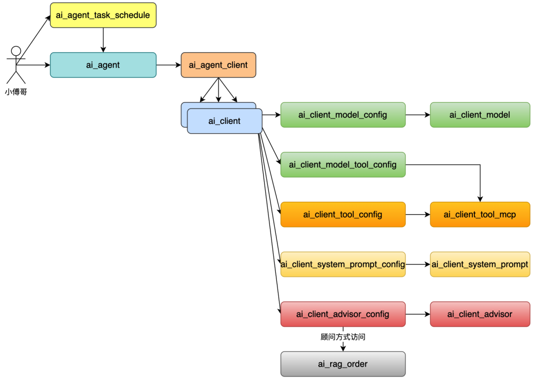
2. 库表设计

如图,为整个系统对应的数据库表信息;

  • ai_agent_task_schedule,智能体任务调度配置表
  • ai_agent,AI智能体配置表
  • ai_agent_client,智能体-客户端关联表
  • ai_client,AI客户端配置表
  • 模型配置组;ai_client_model、ai_client_model_config、ai_client_model_tool_config
  • 工具配置组;ai_client_tool_config、ai_client_tool_mcp
  • 顾问配置组;ai_client_advisor、ai_client_advisor_config
  • 提示词配置;ai_client_system_prompt、ai_client_system_prompt_config
  • 知识库配置;ai_rag_order

3. 系统工程

  • 如图,为整个系统的工程结构,分为 api、app、domain、infrastructure、trigger、types,六边形架构。(现在各个互联网都在落地 DDD,因为 DDD 比最早出来的几年,已经有了非常明确的规范)相关资料;https://bugstack.cn/md/road-map/ddd-guide-01.html
  • Domain 核心领域层,处理 Agent 的预热、对话、知识库、任务的操作。后续 Agent 相关都维护到这个领域包下。
  • Trigger 触发器层,负责对外提供接口,让外部来调用。当有一些纯 crud 操作的流程时,这个架构下,会在 trigger 层直接调用基础设施层提供数据,而不需要在经过 domain 领域层,重复封装对象。

与小傅哥同行学习项目,学的不只是项目,还有架构、设计、方案、技巧,感受来自大厂架构师的编码魅力!

三、加入学习

小傅哥,已经为你准备好了一套 AI RAG、MCP、Agent 实践编程课程,使用 Java + Spring AI 框架,增强自己的 AI 应用开发能力,迅速囤积编程技能,满足各个公司招聘时对AI应用类开发的要求!如下,课程目录,全程文档小册 + 视频带着你从0到1学习。

本文参与 腾讯云自媒体同步曝光计划,分享自微信公众号。
原始发表:2025-05-12,如有侵权请联系 cloudcommunity@tencent.com 删除

本文分享自 bugstack虫洞栈 微信公众号,前往查看

如有侵权,请联系 cloudcommunity@tencent.com 删除。

本文参与 腾讯云自媒体同步曝光计划  ,欢迎热爱写作的你一起参与!

评论
登录后参与评论
0 条评论
热度
最新
推荐阅读
目录
  • 一、项目演示
    • 1. 前端页面
    • 2. 后台页面
      • 2.1 配置智能体(动态预热)
      • 2.2 动态任务
      • 2.3 MCP管理
  • 二、系统设计
    • 1. 功能流程
    • 2. 库表设计
    • 3. 系统工程
  • 三、加入学习
领券
问题归档专栏文章快讯文章归档关键词归档开发者手册归档开发者手册 Section 归档