
源码见文末
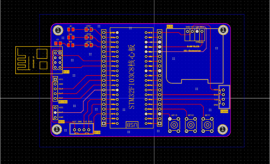
随着智能硬件与物联网技术的快速发展,传统的考勤方式(如纸质登记、简单IC卡刷卡机)已无法满足企业、学校等场景对效率与智能化的需求。本文介绍了一种基于 STM32F103ZET6 微控制器 与 ESP8266 WiFi 模块 的智慧考勤系统。该系统支持 刷卡、指纹识别 两种验证方式,能够通过 ESP8266 Mesh 组网 与服务器通讯,实现 人员信息管理 与 考勤数据自动导出(Excel 表格),大幅提升了管理效率与系统智能化水平。


智慧考勤系统主要由三部分组成:
[RFID / 指纹模块] → [STM32F103ZET6 控制器] → [ESP8266 Mesh节点]
↘------------------------------------------↗
[服务器端(Web + 数据库 + Excel导出)]在此架构下,STM32F103 负责底层硬件控制与身份验证,ESP8266 提供可靠的无线组网通信,服务器端则实现业务逻辑、数据存储与可视化。


系统软件分为三层:
传统 WiFi 模式下,多个终端需要直接连接路由器,当节点数量过多时会造成 拥塞与掉线。ESP8266 Mesh 通过 分布式网络 架构,让节点之间可以 自动转发数据,实现 多节点覆盖 + 动态路由。
这种方式特别适合 考勤系统多点分布 的应用场景(如学校、企业园区)。
服务器采用 Python + Flask + MySQL 搭建,提供 Web 管理界面与数据存储功能。
-- 人员表
CREATE TABLE users (
id INT AUTO_INCREMENT PRIMARY KEY,
user_id VARCHAR(20) UNIQUE,
name VARCHAR(50),
department VARCHAR(50)
);
-- 考勤记录表
CREATE TABLE attendance (
id INT AUTO_INCREMENT PRIMARY KEY,
user_id VARCHAR(20),
time TIMESTAMP DEFAULT CURRENT_TIMESTAMP,
status VARCHAR(20)
);from flask import Flask, request, jsonify
import pymysql
app = Flask(__name__)
# 数据库连接
db = pymysql.connect(host="localhost", user="root", password="123456", database="attendance")
cursor = db.cursor()
@app.route('/upload', methods=['POST'])
def upload_data():
data = request.json
user_id = data['user_id']
status = data['status']
cursor.execute("INSERT INTO attendance(user_id, status) VALUES (%s, %s)", (user_id, status))
db.commit()
return jsonify({"msg": "考勤数据上传成功"})
@app.route('/users/add', methods=['POST'])
def add_user():
data = request.json
cursor.execute("INSERT INTO users(user_id, name, department) VALUES (%s, %s, %s)",
(data['user_id'], data['name'], data['department']))
db.commit()
return jsonify({"msg": "用户添加成功"})
if __name__ == '__main__':
app.run(host='0.0.0.0', port=5000)借助 pandas + openpyxl,可以快速将考勤数据导出为 Excel:
import pandas as pd
import pymysql
def export_excel():
conn = pymysql.connect(host="localhost", user="root", password="123456", database="attendance")
df = pd.read_sql("SELECT * FROM attendance", conn)
df.to_excel("考勤数据.xlsx", index=False)
print("考勤数据已导出为 Excel 文件")
本文介绍了一个基于 STM32F103ZET6 + ESP8266 Mesh 的智慧考勤系统,涵盖了硬件架构、软件设计、网络组网、服务器端实现与数据导出。该系统不仅实现了考勤自动化,还支持多点分布式部署,具有良好的扩展性与应用价值。
在企业、校园、工厂等场景中,该系统能够有效替代传统考勤模式,助力 智能办公 与 智慧校园 的发展。
完整源码开源分享:https://blog.csdn.net/weixin_52908342/article/details/150591980
原创声明:本文系作者授权腾讯云开发者社区发表,未经许可,不得转载。
如有侵权,请联系 cloudcommunity@tencent.com 删除。
原创声明:本文系作者授权腾讯云开发者社区发表,未经许可,不得转载。
如有侵权,请联系 cloudcommunity@tencent.com 删除。