
我最近负责了一个基于React的会员系统项目,该系统采用微服务架构,包含用户管理、积分管理、等级管理和消息通知等多个服务。面对服务间通信不稳定、依赖服务宕机等挑战,我决定引入 AI 协作开发模式,借助 AI 工具加速设计过程、优化实现方案并解决技术难点。
本文将详细记录这次AI辅助开发的真实过程,分享如何通过AI工具提升开发效率、解决实际问题,以及最终构建出一个健壮的会员系统容错架构。
我们的会员系统采用微服务架构,主要分为以下四个核心服务:
在微服务架构中,服务间存在复杂的依赖关系。例如,当用户查询个人信息时,前端需要同时调用用户服务、积分服务和等级服务。如果其中任何一个服务出现故障或高延迟,都会直接影响用户体验和系统稳定性。
于是,我识别出以下关键风险点:
以下是会员系统的微服务架构图:

这个架构图展示了系统的核心组件和容错机制的位置,帮助团队理解各个部分之间的关系。
本次协作的主要目标是:设计并实现一套完善的容错机制,防止单个服务故障导致整个系统崩溃。我选择了以下AI工具辅助开发:
通过与 CodeBuddy 讨论和搜索结果分析,我们确定了以下核心容错策略:
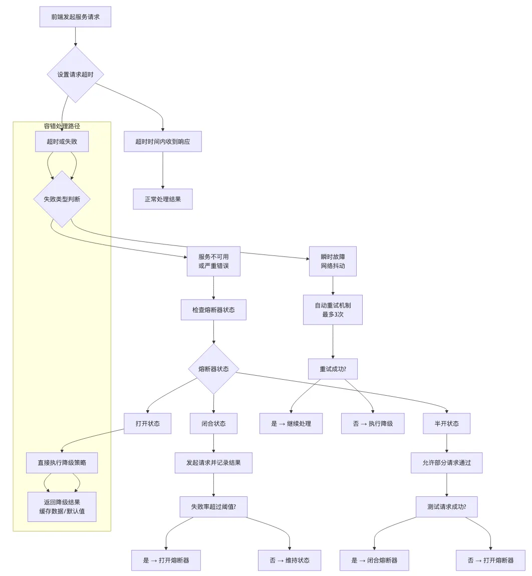
我向 CodeBuddy 提出了以下问题:"如何为React前端的微服务架构设计一套完整的容错机制?需要考虑用户服务、积分服务、等级服务和消息服务之间的依赖关系。"
AI 回复提供了一个全面的容错框架,并建议采用冗余设计和故障转移机制,这对于会员系统的高可用性至关重要。基于AI的建议,我绘制了以下容错策略决策流程图:

这个流程图成为团队理解和实现容错逻辑的重要参考,确保了所有开发者对容错行为有一致的理解。
基于AI建议和搜索结果,我实现了一个轻量级的熔断器模式。首先使用 CodeBuddy 生成了基础代码结构,然后根据会员系统的具体需求进行了调整。
class CircuitBreaker {
constructor(options = {}) {
// 默认配置
this.defaultOptions = {
failureThreshold: 5, // 失败阈值
resetTimeout: 30000, // 30秒后尝试恢复
timeout: 5000, // 请求超时时间(5秒)
};
this.options = { ...this.defaultOptions, ...options };
this.state = 'CLOSED'; // 初始状态:闭合
this.failureCount = 0;
this.nextAttempt = Date.now();
this.name = options.name || 'unknown_service';
}
// 执行受保护的操作
async execute(asyncFunction, ...args) {
if (this.state === 'OPEN') {
if (this.nextAttempt <= Date.now()) {
this.state = 'HALF_OPEN';
} else {
throw new Error(`Circuit breaker is OPEN for ${this.name}`);
}
}
try {
// 设置超时控制
const timeoutPromise = new Promise((_, reject) => {
setTimeout(() => reject(new Error('Request timeout')), this.options.timeout);
});
// 竞争执行结果和超时
const result = await Promise.race([asyncFunction(...args), timeoutPromise]);
// 请求成功,重置状态
this.onSuccess();
return result;
} catch (error) {
// 请求失败
this.onFailure();
throw error;
}
}
onSuccess() {
if (this.state === 'HALF_OPEN') {
// 半开状态下成功,重置熔断器
this.failureCount = 0;
this.state = 'CLOSED';
}
}
onFailure() {
this.failureCount++;
if (this.failureCount >= this.options.failureThreshold) {
this.state = 'OPEN';
this.nextAttempt = Date.now() + this.options.resetTimeout;
// 记录熔断事件
console.warn(`Circuit breaker OPEN for ${this.name}`);
}
}
// 获取当前状态
getStatus() {
return {
state: this.state,
failureCount: this.failureCount,
nextAttempt: this.nextAttempt,
name: this.name
};
}
}
// 创建熔断器实例的工厂函数
export const createCircuitBreaker = (serviceName, options = {}) => {
return new CircuitBreaker({ ...options, name: serviceName });
};此熔断器实现基于状态模式,模拟了电路熔断器的三种状态:
重点逻辑:
Promise.race实现请求超时控制,防止长时间等待。参数解析:
failureThreshold:失败阈值,连续失败多少次后触发熔断。resetTimeout:熔断后多久尝试恢复。timeout:单个请求的超时时间。服务降级是保证核心功能可用性的关键策略。我使用Copilot辅助编写了降级逻辑,并根据会员系统的业务需求进行了定制。
// 降级策略管理
export class FallbackManager {
constructor(serviceName) {
this.serviceName = serviceName;
this.fallbackHandlers = new Map();
this.defaultData = this.loadDefaultData();
}
// 注册降级处理函数
registerFallback(operation, fallbackHandler) {
this.fallbackHandlers.set(operation, fallbackHandler);
}
// 执行降级策略
async executeFallback(operation, error, context = {}) {
console.warn(`执行降级策略: ${this.serviceName}.${operation}`, error);
// 优先使用注册的降级处理器
const customHandler = this.fallbackHandlers.get(operation);
if (customHandler) {
return await customHandler(error, context);
}
// 默认降级策略
return this.getDefaultResponse(operation, context);
}
// 获取默认降级响应
getDefaultResponse(operation, context) {
const defaultResponses = {
'getUserInfo': () => ({
id: context.userId || 'unknown',
name: 'Guest',
email: 'guest@example.com',
isFallback: true
}),
'getPoints': () => ({
totalPoints: 0,
history: [],
isFallback: true
}),
'getLevel': () => ({
level: 1,
benefits: ['基本会员权益'],
isFallback: true
}),
'sendNotification': () => ({
success: false,
message: 'Notification service unavailable',
isFallback: true
})
};
const handler = defaultResponses[operation] || (() => ({
error: 'Service temporarily unavailable',
isFallback: true
}));
return handler();
}
// 加载预定义的默认数据
loadDefaultData() {
try {
const stored = localStorage.getItem('fallbackData');
return stored ? JSON.parse(stored) : {};
} catch (e) {
return {};
}
}
// 保存降级数据
saveFallbackData(key, data) {
this.defaultData[key] = data;
localStorage.setItem('fallbackData', JSON.stringify(this.defaultData));
}
}降级管理器的设计基于以下原则:
重点逻辑:
isFallback: true标志,便于前端识别和处理。将熔断器和降级策略集成到服务调用中,我创建了一个服务代理层,使用AI生成了基础结构并手动优化了关键部分。
// 服务代理集成容错机制
import { createCircuitBreaker } from './CircuitBreaker';
import { FallbackManager } from './FallbackManager';
export class ServiceProxy {
constructor(serviceName, options = {}) {
this.serviceName = serviceName;
this.circuitBreaker = createCircuitBreaker(serviceName, options.breaker);
this.fallbackManager = new FallbackManager(serviceName);
this.requestInterceptor = options.requestInterceptor || null;
this.responseInterceptor = options.responseInterceptor || null;
}
// 注册降级处理器
registerFallback(operation, handler) {
this.fallbackManager.registerFallback(operation, handler);
}
// 执行服务调用
async invoke(operation, requestFn, context = {}) {
// 请求拦截器
if (this.requestInterceptor) {
await this.requestInterceptor(context);
}
try {
// 通过熔断器执行请求
const response = await this.circuitBreaker.execute(
async () => {
const result = await requestFn();
return result;
}
);
// 响应拦截器
if (this.responseInterceptor) {
return await this.responseInterceptor(response);
}
return response;
} catch (error) {
console.error(`服务调用失败: ${this.serviceName}.${operation}`, error);
// 执行降级策略
const fallbackResult = await this.fallbackManager.executeFallback(
operation, error, context
);
// 记录服务故障
this.trackFailure(operation, error);
return fallbackResult;
}
}
// 跟踪失败情况
trackFailure(operation, error) {
// 发送到监控系统
if (window.monitoring) {
window.monitoring.trackError({
service: this.serviceName,
operation,
error: error.message,
timestamp: Date.now()
});
}
}
// 获取熔断器状态
getStatus() {
return this.circuitBreaker.getStatus();
}
}
// 创建服务代理实例
export const createServiceProxy = (serviceName, options = {}) => {
return new ServiceProxy(serviceName, options);
};下面展示如何在会员系统的用户服务中集成容错机制:
// 用户服务容错集成
import { createServiceProxy } from './ServiceProxy';
// 创建用户服务代理
const userServiceProxy = createServiceProxy('userService', {
breaker: {
failureThreshold: 3, // 3次失败后熔断
resetTimeout: 30000, // 30秒后尝试恢复
timeout: 10000 // 10秒超时
}
});
// 注册降级处理器
userServiceProxy.registerFallback('getUserProfile', async (error, context) => {
// 尝试从本地缓存获取用户信息
try {
const cached = localStorage.getItem(`user_${context.userId}`);
if (cached) {
return { ...JSON.parse(cached), isCached: true, isFallback: true };
}
} catch (e) {
// 忽略缓存读取错误
}
// 返回默认用户信息
return {
id: context.userId,
name: '用户',
email: '',
avatar: '/default-avatar.png',
isFallback: true
};
});
// API调用函数
export const userService = {
// 获取用户信息
async getUserProfile(userId) {
return userServiceProxy.invoke(
'getUserProfile',
async () => {
// 实际API调用
const response = await fetch(`/api/users/${userId}`, {
headers: {
'Authorization': `Bearer ${getAuthToken()}`,
'Content-Type': 'application/json'
}
});
if (!response.ok) {
throw new Error(`HTTP error! status: ${response.status}`);
}
return response.json();
},
{ userId } // 上下文信息
);
},
// 更新用户信息
async updateUserProfile(userId, data) {
return userServiceProxy.invoke(
'updateUserProfile',
async () => {
const response = await fetch(`/api/users/${userId}`, {
method: 'PUT',
headers: {
'Authorization': `Bearer ${getAuthToken()}`,
'Content-Type': 'application/json'
},
body: JSON.stringify(data)
});
if (!response.ok) {
throw new Error(`HTTP error! status: ${response.status}`);
}
// 更新本地缓存
if (data) {
const cached = localStorage.getItem(`user_${userId}`);
if (cached) {
const current = JSON.parse(cached);
localStorage.setItem(`user_${userId}`,
JSON.stringify({ ...current, ...data }));
}
}
return response.json();
},
{ userId, data }
);
}
};
// 获取认证token
function getAuthToken() {
return localStorage.getItem('authToken') || '';
}使用React组件展示服务状态:
// 服务状态监控组件
import React, { useState, useEffect } from 'react';
export const ServiceStatusPanel = ({ services }) => {
const [statuses, setStatuses] = useState({});
useEffect(() => {
// 定期更新服务状态
const interval = setInterval(() => {
const newStatuses = {};
Object.keys(services).forEach(serviceName => {
const proxy = services[serviceName];
newStatuses[serviceName] = proxy.getStatus ? proxy.getStatus() : { state: 'UNKNOWN' };
});
setStatuses(newStatuses);
}, 5000);
return () => clearInterval(interval);
}, [services]);
const getStatusColor = (state) => {
switch (state) {
case 'CLOSED': return '#4caf50'; // 绿色
case 'OPEN': return '#f44336'; // 红色
case 'HALF_OPEN': return '#ff9800'; // 橙色
default: return '#9e9e9e'; // 灰色
}
};
const getStatusText = (state) => {
switch (state) {
case 'CLOSED': return '正常';
case 'OPEN': return '熔断';
case 'HALF_OPEN': return '试探';
default: return '未知';
}
};
return (
<div className="service-status-panel">
<h3>微服务状态监控</h3>
<div className="services-grid">
{Object.entries(statuses).map(([serviceName, status]) => (
<div key={serviceName} className="service-card">
<div className="service-header">
<span className="service-name">{serviceName}</span>
<div
className="status-indicator"
style={{ backgroundColor: getStatusColor(status.state) }}
></div>
</div>
<div className="service-details">
<span className="status-text">{getStatusText(status.state)}</span>
{status.failureCount !== undefined && (
<span className="failure-count">失败: {status.failureCount}</span>
)}
</div>
</div>
))}
</div>
</div>
);
};通过AI建议,我实现了全面的性能监控和日志记录系统,跟踪系统性能和容错效果。
// 性能监控
export class PerformanceMonitor {
constructor() {
this.metrics = {
requestCount: 0,
successCount: 0,
failureCount: 0,
fallbackCount: 0,
circuitBreakerTrips: 0,
averageResponseTime: 0
};
this.responseTimes = [];
this.maxSize = 1000; // 最大记录数
}
// 记录请求开始
trackStart() {
const now = Date.now();
return {
start: now,
end: null,
duration: null
};
}
// 记录请求完成
trackEnd(tracker, success = true, serviceName, operation) {
const now = Date.now();
tracker.end = now;
tracker.duration = now - tracker.start;
// 更新指标
this.metrics.requestCount++;
if (success) {
this.metrics.successCount++;
} else {
this.metrics.failureCount++;
}
// 记录响应时间
this.recordResponseTime(tracker.duration);
// 发送到监控系统
this.sendMetric({
service: serviceName,
operation,
duration: tracker.duration,
success,
timestamp: now
});
}
// 记录降级事件
trackFallback(serviceName, operation) {
this.metrics.fallbackCount++;
this.sendMetric({
type: 'fallback',
service: serviceName,
operation,
timestamp: Date.now()
});
}
// 记录熔断器跳闸
trackCircuitBreakerTrip(serviceName) {
this.metrics.circuitBreakerTrips++;
this.sendMetric({
type: 'circuit_breaker_trip',
service: serviceName,
timestamp: Date.now()
});
}
// 记录响应时间
recordResponseTime(duration) {
this.responseTimes.push(duration);
// 保持数组大小
if (this.responseTimes.length > this.maxSize) {
this.responseTimes.shift();
}
// 计算平均响应时间
this.metrics.averageResponseTime = this.responseTimes.reduce(
(sum, time) => sum + time, 0
) / this.responseTimes.length;
}
// 发送指标到监控系统
sendMetric(metric) {
// 在实际应用中,这里可以发送到APM系统如Prometheus、Datadog等
if (window.monitoring && typeof window.monitoring.push === 'function') {
window.monitoring.push(metric);
}
console.debug('Metric:', metric);
}
// 获取性能报告
getReport() {
return {
...this.metrics,
successRate: this.metrics.requestCount > 0
? (this.metrics.successCount / this.metrics.requestCount) * 100
: 0,
failureRate: this.metrics.requestCount > 0
? (this.metrics.failureCount / this.metrics.requestCount) * 100
: 0,
p95ResponseTime: this.calculatePercentile(95),
p99ResponseTime: this.calculatePercentile(99)
};
}
// 计算百分位数
calculatePercentile(percentile) {
if (this.responseTimes.length === 0) return 0;
const sorted = [...this.responseTimes].sort((a, b) => a - b);
const index = Math.ceil((percentile / 100) * sorted.length) - 1;
return sorted[Math.min(index, sorted.length - 1)];
}
}
// 全局监控实例
export const globalMonitor = new PerformanceMonitor();容错机制实施前后的效果对比

在整个开发过程中,AI工具在以下方面提供了重要帮助:
使用AI辅助开发后,效率提升明显:
通过本次AI辅助开发经历,我成功为会员系统设计并实现了一套完整的微服务容错机制。该系统不仅具备了服务熔断、优雅降级、超时控制等核心容错能力,还实现了实时监控和性能追踪功能。
经过本次 AI 协助实战探索,我有以下收获:
通过本文,您可以了解到如何将AI工具有效地融入微服务开发流程,如何设计并实现一套完整的容错机制,以及如何在前端应用中处理微服务架构的可靠性挑战。这些经验不仅适用于会员系统,也可以推广到其他微服务前端应用中。
AI辅助开发不是替代开发者,而是增强开发者的能力。通过合理利用AI工具,我们可以更专注于业务逻辑和架构设计,提高开发效率和质量。未来,我计划进一步探索AI在自动生成测试用例和性能优化方面的应用,持续提升系统的稳定性和可靠性。
原创声明:本文系作者授权腾讯云开发者社区发表,未经许可,不得转载。
如有侵权,请联系 cloudcommunity@tencent.com 删除。
原创声明:本文系作者授权腾讯云开发者社区发表,未经许可,不得转载。
如有侵权,请联系 cloudcommunity@tencent.com 删除。