追风少年i
基因组多组学(第七篇空间HD文章)--基于蛋白质组学的分类揭示IDH突变型星形细胞瘤中存在免疫热亚型且预后较差
原创
关注作者
腾讯云
开发者社区
文档
建议反馈
控制台
登录/注册
首页
学习
活动
专区
圈层
工具
MCP广场
文章/答案/技术大牛
搜索
搜索
关闭
发布
首页
学习
活动
专区
圈层
工具
MCP广场
返回腾讯云官网
追风少年i
首页
学习
活动
专区
圈层
工具
MCP广场
返回腾讯云官网
社区首页
>
专栏
>
基因组多组学(第七篇空间HD文章)--基于蛋白质组学的分类揭示IDH突变型星形细胞瘤中存在免疫热亚型且预后较差
基因组多组学(第七篇空间HD文章)--基于蛋白质组学的分类揭示IDH突变型星形细胞瘤中存在免疫热亚型且预后较差
原创
追风少年i
关注
发布于 2025-09-13 09:34:42
发布于 2025-09-13 09:34:42
193
0
举报
作者,Evil Genius
我们的课程
生化小课---基因组与单细胞空间多组学
这就算开始了。
关于visium HD的文章也是越来越多了,不知道做了HD的道友能否抓住这次的风口。
今天我们分享文献,个人看到的第七篇visium HD文章,也是多组学文章,香港科技大学。
知识积累
肿瘤异质性使IDH突变型星形细胞瘤的治疗复杂化。通过时空多组学数据分析发现四个亚型:脂肪生成/脂肪酸代谢型(AFM)、增殖/祖细胞型(PPR)、免疫/间质富集型(IME)和神经元型(NEU)。其中PPR和IME亚型预后较差。
异柠檬酸脱氢酶(IDH)突变型星形细胞瘤是一种侵袭性强、可塑性高的脑肿瘤,患者在接受标准治疗后几乎不可避免地会复发。
综合多项研究结果,cIMPACT-NOW联盟建议将CDKN2A/B纯合缺失作为IDH突变型星形细胞瘤的WHO 4级诊断标准。
MYC扩增与CDKN2A/B纯合缺失同样可预测IDH突变型星形细胞瘤的侵袭性进展。
基因组 + 单细胞空间转录组 + 空间蛋白组
结果1、数据概况
整合了51例成人弥漫性IDH突变型星形细胞瘤患者的多组学数据:其中51例完成蛋白质组学分析、40例完成全转录组测序(WTS)、41例完成磷酸化蛋白质组学分析、39例完成全外显子组测序(WES)、39例完成DNA甲基化芯片检测、31例完成病理全切片成像(WSI)、21例完成单细胞RNA测序。还纳入了两个纵向队列(包含189对肿瘤样本)研究进化动力学,其中60对完成WTS分析,129对完成WSI分析。通过10× Visium HD技术,以2μm分辨率生成了214,403个细胞中18,805个基因的空间分辨表达谱。为验证结果,整合了两个独立临床队列(共507例IDH突变型星形细胞瘤)的转录组数据,并生成协同索引检测(CODEX)数据——该技术从3,283,124个细胞中捕获了单细胞空间蛋白表达模式
通过对蛋白质组学数据进行无监督聚类分析,识别出四个亚型:IDH突变脂肪生成/脂肪酸代谢型(IDHm-AFM,绿色)、IDH突变增殖/祖细胞型(IDHm-PPR,红色)、IDH突变免疫/间质富集型(IDHm-IME,橙色)和IDH突变神经元型(IDHm-NEU,蓝色)。AFM亚型呈现广泛的代谢程序特征(脂质、羧酸和硫代谢),其中脂肪生成和脂肪酸代谢是其标志性特征。PPR亚型富集细胞周期、DNA复制和增殖相关通路。IME亚型以干扰素-γ反应和上皮-间质转化(EMT)为定义特征。NEU亚型则富集神经元功能相关通路,包括神经元投射发育和突触传递。
整合匹配的临床数据、基因组突变和拷贝数变异(CNV)分析显示,PPR亚型具有高频率的CDKN2A/B缺失(p = 1.02e-04),且富集于4级肿瘤(p = 0.0012)和A类IDH甲基化高级别胶质瘤(p = 6.68e-04)。生存分析显示各亚型在总生存期(OS,p = 0.029)和无进展生存期(PFS,p = 0.0046)方面存在显著差异。PPR亚型预后不良,这与该亚型CDKN2A/B缺失的高发生率和4级肿瘤富集特征一致。
结果2、整合分析验证蛋白质组聚类在不同队列中的预后价值
研究通过整合多组学数据,首次在IDH突变型星形细胞瘤中定义了四个具有显著预后价值的蛋白质组亚型(AFM、PPR、IME、NEU)。其中,免疫/间质富集型(IME)和增殖/祖细胞型(PPR)均提示不良预后。研究首次揭示IME作为一个独特的“免疫热”亚型,尽管缺乏已知的基因组危险标志物,却具有独特的免疫微环境、Gemistocytic分化特征及干扰素信号通路激活,并通过独立队列(TCGA和CGGA)验证了其作为独立不良预后预测因子的临床意义。纵向分析发现肿瘤进化会向PPR和IME亚型转变。此外,该亚型特征在IDH野生型胶质母细胞瘤中同样具有预后价值,凸显了其跨瘤种的普适性。
结果3、单细胞分析揭示IDHm-IME胶质瘤中独特的淋巴细胞浸润与增强的免疫活性
为区分肿瘤细胞固有信号与微环境信号,对18例具有匹配蛋白质组数据的IDH突变型星形细胞瘤样本(含3例IME、5例AFM、3例PPR和7例NEU)进行了21次单细胞RNA测序。通过标记基因将89,242个高质量细胞分为肿瘤细胞、髓系细胞、淋巴细胞和少突胶质细胞群,并利用拷贝数变异验证了肿瘤细胞。比较各蛋白质簇的非恶性细胞发现,IME中的淋巴细胞浸润显著高于其他亚型。
重新分析恶性细胞并通过无监督聚类识别出六种肿瘤细胞状态:神经祖细胞样(NPC-like)、间质样(MES-like)、星形细胞样(AC-like)、少突胶质细胞样(OC-like)、G1/S期和G2/M期细胞(经经典标记物注释)。大多数状态与已发表的癌细胞状态一致。其中新定义的MES-like状态显著富集免疫应答通路
样本水平比例相关性分析显示,MES样肿瘤细胞与IDH突变型星形细胞瘤中的巨噬细胞浸润相关
进一步比较蛋白质簇间的单细胞转录组发现:IME肿瘤微环境(TME)中的淋巴细胞显著高表达IGKC(p=7.93e-162),提示浆细胞富集。
综上所述,IDHm-IME胶质瘤展现出独特的肿瘤微环境:其免疫浸润(尤其是浆细胞)显著增加,肿瘤细胞状态呈现间质化和免疫相关程序特征(包括干扰素刺激基因上调),这凸显了该蛋白质定义簇中肿瘤-免疫协同激活的独特生物学特征。
结果4、组织病理学成像鉴定IDHm-IME胶质瘤中富集的Gemistocytic分化
通过组织病理学分析发现,IDHm-IME胶质瘤显著富集Gemistocytic分化(GD)特征(p=4.21e-08),该特征在初发肿瘤中存在于100%的IME病例。利用大型语言模型(LLM)辅助分析TCGA队列验证了这一特异性关联。开发的人工智能模型能准确识别IME亚型(AUC=0.927),且与病理学家评估高度吻合(PCC=0.970)。纵向分析揭示一个有趣现象:尽管复发肿瘤IME表型增强,但高阈值下的GD检测率反而下降。深入研究发现这种表象源于肿瘤进化中的形态学转变——复发肿瘤中出现癌流(oncostreams)结构和纤维增生,同时伴随成纤维细胞浸润增加(p=5.86e-03)及细胞外基质相关通路激活。这表明GD形态并非消失,而是向间质化方向进化,揭示了IDHm-IME胶质瘤在复发过程中独特的组织病理学演变路径。
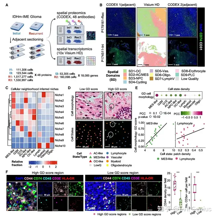
结果5、IDHm-IME胶质瘤中肿瘤细胞状态与淋巴细胞浸润的空间动力学特征
10× Visium HD和CODEX
Visium HD可实现单细胞尺度无间隙的全转录组空间分析,而CODEX则提供真正的单细胞蛋白级空间谱。
通过相邻切片技术,为每个样本制备三张相邻切片:中间切片用于H&E染色和Visium HD分析,其余两张用于CODEX(含48种标志物panel)和H&E染色,以全面解析肿瘤细胞状态和免疫微环境。
IDHm-IME胶质瘤在肿瘤富集区和TME富集区的分层架构中包含 distinct空间微环境。GD细胞与高密度的MES样肿瘤状态及浸润淋巴细胞发生空间共定位,这表明该亚型中存在高度组织化的肿瘤-免疫空间互作模式。
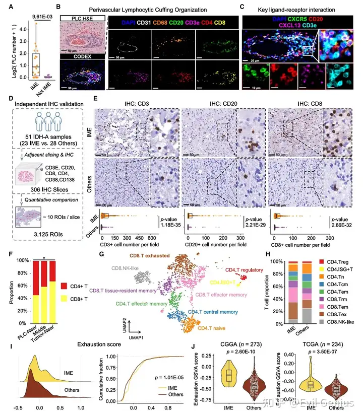
结果6、免疫热型IDHm-IME胶质瘤的空间淋巴细胞浸润特征
采用空间单细胞蛋白质组学(CODEX)对免疫细胞进行深入分析。
通过空间多组学分析揭示IDHm-IME胶质瘤具有独特的免疫热微环境:其血管周围淋巴细胞袖套(PLC)结构富含巨噬细胞、B细胞和T细胞,并存在CXCL13-CXCR5介导的T-B细胞互作。免疫组化验证显示IME亚型中CD3⁺、CD8⁺、CD4⁺和CD20⁺细胞密度显著高于非IME亚型(p<1e-29)。单细胞转录组分析发现IME肿瘤浸润T细胞呈现效应记忆表型富集(CD8.Tem占23.45%)和显著耗竭状态特征(CD8.Tex占27.55%,耗竭评分p=1.01e-05)。跨队列分析(CGGA和TCGA)一致证实IME具有最高T细胞耗竭程序(p=2.60e-10)。这些发现表明IDHm-IME胶质瘤虽然具有免疫浸润特征,但存在免疫抑制微环境,为该亚型应用免疫检查点阻断治疗提供了理论依据。
结果7、IDHm-IME胶质瘤不良预后的分子特征解析
研究揭示了IDHm-IME胶质瘤免疫热特征与不良预后悖论的分子机制:反应性星形细胞样肿瘤细胞中GBP1/2和SERPINA3上调导致血脑屏障破坏,促进浆细胞等免疫细胞浸润;富集的浆细胞通过IgG-FCGR2A信号与肿瘤细胞相互作用,并通过CCL2-CCR2途径招募更多免疫细胞;同时GBP1通过激活G2M检查点、E2F靶标和EMT通路,直接增强肿瘤细胞增殖(体外实验验证p<0.05)和迁移能力。这种独特的"免疫热-高恶性"双重特征由肿瘤细胞内在的GBP1致癌效应与微环境中浆细胞介导的免疫抑制共同驱动,为该亚型应用联合靶向治疗(针对GBP1信号和免疫检查点)提供了理论依据。
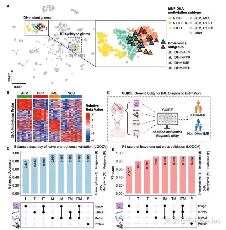
结果8、人工智能驱动的多组学诊断工具在IDHm-IME胶质瘤中的应用
最后来看看方法
10X HD的数据分析
生活很好,有你更好
原创声明:本文系作者授权腾讯云开发者社区发表,未经许可,不得转载。
如有侵权,请联系
cloudcommunity@tencent.com
删除。
数据分析
原创声明:本文系作者授权腾讯云开发者社区发表,未经许可,不得转载。
如有侵权,请联系
cloudcommunity@tencent.com
删除。
数据分析
#单细胞
#空间
#数据分析
评论
登录
后参与评论
0 条评论
热度
最新
推荐阅读
目录
作者,Evil Genius
我们的课程生化小课---基因组与单细胞空间多组学这就算开始了。
关于visium HD的文章也是越来越多了,不知道做了HD的道友能否抓住这次的风口。
今天我们分享文献,个人看到的第七篇visium HD文章,也是多组学文章,香港科技大学。
知识积累
肿瘤异质性使IDH突变型星形细胞瘤的治疗复杂化。通过时空多组学数据分析发现四个亚型:脂肪生成/脂肪酸代谢型(AFM)、增殖/祖细胞型(PPR)、免疫/间质富集型(IME)和神经元型(NEU)。其中PPR和IME亚型预后较差。
异柠檬酸脱氢酶(IDH)突变型星形细胞瘤是一种侵袭性强、可塑性高的脑肿瘤,患者在接受标准治疗后几乎不可避免地会复发。
综合多项研究结果,cIMPACT-NOW联盟建议将CDKN2A/B纯合缺失作为IDH突变型星形细胞瘤的WHO 4级诊断标准。
MYC扩增与CDKN2A/B纯合缺失同样可预测IDH突变型星形细胞瘤的侵袭性进展。
基因组 + 单细胞空间转录组 + 空间蛋白组
结果1、数据概况
整合了51例成人弥漫性IDH突变型星形细胞瘤患者的多组学数据:其中51例完成蛋白质组学分析、40例完成全转录组测序(WTS)、41例完成磷酸化蛋白质组学分析、39例完成全外显子组测序(WES)、39例完成DNA甲基化芯片检测、31例完成病理全切片成像(WSI)、21例完成单细胞RNA测序。还纳入了两个纵向队列(包含189对肿瘤样本)研究进化动力学,其中60对完成WTS分析,129对完成WSI分析。通过10× Visium HD技术,以2μm分辨率生成了214,403个细胞中18,805个基因的空间分辨表达谱。为验证结果,整合了两个独立临床队列(共507例IDH突变型星形细胞瘤)的转录组数据,并生成协同索引检测(CODEX)数据——该技术从3,283,124个细胞中捕获了单细胞空间蛋白表达模式
通过对蛋白质组学数据进行无监督聚类分析,识别出四个亚型:IDH突变脂肪生成/脂肪酸代谢型(IDHm-AFM,绿色)、IDH突变增殖/祖细胞型(IDHm-PPR,红色)、IDH突变免疫/间质富集型(IDHm-IME,橙色)和IDH突变神经元型(IDHm-NEU,蓝色)。AFM亚型呈现广泛的代谢程序特征(脂质、羧酸和硫代谢),其中脂肪生成和脂肪酸代谢是其标志性特征。PPR亚型富集细胞周期、DNA复制和增殖相关通路。IME亚型以干扰素-γ反应和上皮-间质转化(EMT)为定义特征。NEU亚型则富集神经元功能相关通路,包括神经元投射发育和突触传递。
整合匹配的临床数据、基因组突变和拷贝数变异(CNV)分析显示,PPR亚型具有高频率的CDKN2A/B缺失(p = 1.02e-04),且富集于4级肿瘤(p = 0.0012)和A类IDH甲基化高级别胶质瘤(p = 6.68e-04)。生存分析显示各亚型在总生存期(OS,p = 0.029)和无进展生存期(PFS,p = 0.0046)方面存在显著差异。PPR亚型预后不良,这与该亚型CDKN2A/B缺失的高发生率和4级肿瘤富集特征一致。
结果2、整合分析验证蛋白质组聚类在不同队列中的预后价值
研究通过整合多组学数据,首次在IDH突变型星形细胞瘤中定义了四个具有显著预后价值的蛋白质组亚型(AFM、PPR、IME、NEU)。其中,免疫/间质富集型(IME)和增殖/祖细胞型(PPR)均提示不良预后。研究首次揭示IME作为一个独特的“免疫热”亚型,尽管缺乏已知的基因组危险标志物,却具有独特的免疫微环境、Gemistocytic分化特征及干扰素信号通路激活,并通过独立队列(TCGA和CGGA)验证了其作为独立不良预后预测因子的临床意义。纵向分析发现肿瘤进化会向PPR和IME亚型转变。此外,该亚型特征在IDH野生型胶质母细胞瘤中同样具有预后价值,凸显了其跨瘤种的普适性。
结果3、单细胞分析揭示IDHm-IME胶质瘤中独特的淋巴细胞浸润与增强的免疫活性
为区分肿瘤细胞固有信号与微环境信号,对18例具有匹配蛋白质组数据的IDH突变型星形细胞瘤样本(含3例IME、5例AFM、3例PPR和7例NEU)进行了21次单细胞RNA测序。通过标记基因将89,242个高质量细胞分为肿瘤细胞、髓系细胞、淋巴细胞和少突胶质细胞群,并利用拷贝数变异验证了肿瘤细胞。比较各蛋白质簇的非恶性细胞发现,IME中的淋巴细胞浸润显著高于其他亚型。
重新分析恶性细胞并通过无监督聚类识别出六种肿瘤细胞状态:神经祖细胞样(NPC-like)、间质样(MES-like)、星形细胞样(AC-like)、少突胶质细胞样(OC-like)、G1/S期和G2/M期细胞(经经典标记物注释)。大多数状态与已发表的癌细胞状态一致。其中新定义的MES-like状态显著富集免疫应答通路
样本水平比例相关性分析显示,MES样肿瘤细胞与IDH突变型星形细胞瘤中的巨噬细胞浸润相关
进一步比较蛋白质簇间的单细胞转录组发现:IME肿瘤微环境(TME)中的淋巴细胞显著高表达IGKC(p=7.93e-162),提示浆细胞富集。
综上所述,IDHm-IME胶质瘤展现出独特的肿瘤微环境:其免疫浸润(尤其是浆细胞)显著增加,肿瘤细胞状态呈现间质化和免疫相关程序特征(包括干扰素刺激基因上调),这凸显了该蛋白质定义簇中肿瘤-免疫协同激活的独特生物学特征。
结果4、组织病理学成像鉴定IDHm-IME胶质瘤中富集的Gemistocytic分化
通过组织病理学分析发现,IDHm-IME胶质瘤显著富集Gemistocytic分化(GD)特征(p=4.21e-08),该特征在初发肿瘤中存在于100%的IME病例。利用大型语言模型(LLM)辅助分析TCGA队列验证了这一特异性关联。开发的人工智能模型能准确识别IME亚型(AUC=0.927),且与病理学家评估高度吻合(PCC=0.970)。纵向分析揭示一个有趣现象:尽管复发肿瘤IME表型增强,但高阈值下的GD检测率反而下降。深入研究发现这种表象源于肿瘤进化中的形态学转变——复发肿瘤中出现癌流(oncostreams)结构和纤维增生,同时伴随成纤维细胞浸润增加(p=5.86e-03)及细胞外基质相关通路激活。这表明GD形态并非消失,而是向间质化方向进化,揭示了IDHm-IME胶质瘤在复发过程中独特的组织病理学演变路径。
结果5、IDHm-IME胶质瘤中肿瘤细胞状态与淋巴细胞浸润的空间动力学特征
10× Visium HD和CODEX
Visium HD可实现单细胞尺度无间隙的全转录组空间分析,而CODEX则提供真正的单细胞蛋白级空间谱。
通过相邻切片技术,为每个样本制备三张相邻切片:中间切片用于H&E染色和Visium HD分析,其余两张用于CODEX(含48种标志物panel)和H&E染色,以全面解析肿瘤细胞状态和免疫微环境。
IDHm-IME胶质瘤在肿瘤富集区和TME富集区的分层架构中包含 distinct空间微环境。GD细胞与高密度的MES样肿瘤状态及浸润淋巴细胞发生空间共定位,这表明该亚型中存在高度组织化的肿瘤-免疫空间互作模式。
结果6、免疫热型IDHm-IME胶质瘤的空间淋巴细胞浸润特征
采用空间单细胞蛋白质组学(CODEX)对免疫细胞进行深入分析。
通过空间多组学分析揭示IDHm-IME胶质瘤具有独特的免疫热微环境:其血管周围淋巴细胞袖套(PLC)结构富含巨噬细胞、B细胞和T细胞,并存在CXCL13-CXCR5介导的T-B细胞互作。免疫组化验证显示IME亚型中CD3⁺、CD8⁺、CD4⁺和CD20⁺细胞密度显著高于非IME亚型(p<1e-29)。单细胞转录组分析发现IME肿瘤浸润T细胞呈现效应记忆表型富集(CD8.Tem占23.45%)和显著耗竭状态特征(CD8.Tex占27.55%,耗竭评分p=1.01e-05)。跨队列分析(CGGA和TCGA)一致证实IME具有最高T细胞耗竭程序(p=2.60e-10)。这些发现表明IDHm-IME胶质瘤虽然具有免疫浸润特征,但存在免疫抑制微环境,为该亚型应用免疫检查点阻断治疗提供了理论依据。
结果7、IDHm-IME胶质瘤不良预后的分子特征解析
研究揭示了IDHm-IME胶质瘤免疫热特征与不良预后悖论的分子机制:反应性星形细胞样肿瘤细胞中GBP1/2和SERPINA3上调导致血脑屏障破坏,促进浆细胞等免疫细胞浸润;富集的浆细胞通过IgG-FCGR2A信号与肿瘤细胞相互作用,并通过CCL2-CCR2途径招募更多免疫细胞;同时GBP1通过激活G2M检查点、E2F靶标和EMT通路,直接增强肿瘤细胞增殖(体外实验验证p<0.05)和迁移能力。这种独特的"免疫热-高恶性"双重特征由肿瘤细胞内在的GBP1致癌效应与微环境中浆细胞介导的免疫抑制共同驱动,为该亚型应用联合靶向治疗(针对GBP1信号和免疫检查点)提供了理论依据。
结果8、人工智能驱动的多组学诊断工具在IDHm-IME胶质瘤中的应用
最后来看看方法
10X HD的数据分析
生活很好,有你更好
领券
问题归档
专栏文章
快讯文章归档
关键词归档
开发者手册归档
开发者手册 Section 归档
0
0
0
推荐