
元宝 本身是接入了 DeepSeek-R1 模型,而且还是 免费使用,体验速度甚至比官网更快。这让我迫不及待想尝试一番。
打开元宝官网,可以看到目前支持两种推理模型:DeepSeek-R1 与腾讯自研的 混元 T1。

众所周知,公众号文章的质量普遍较高,但通常只能在微信内部搜索到。而元宝的价值就在于:它基于微信公众号生态进行 聚合索引,让用户能更高效地搜索到感兴趣的内容,而不再局限于微信入口。
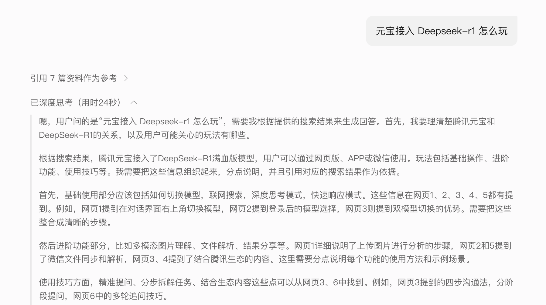
此次接入 DeepSeek-R1 后,元宝在搜索时还能结合推理与总结。例如,输入 “元宝接入 DeepSeek-R1 怎么玩”:


这样,用户不仅能快速找到相关信息,还能直接阅读 AI 的总结,大幅提升效率。
原始的 DeepSeek-R1 是文本模型,无法处理图片。但元宝在此基础上扩展了 图像理解功能:用户可上传图片,由 R1 分析并生成结论。
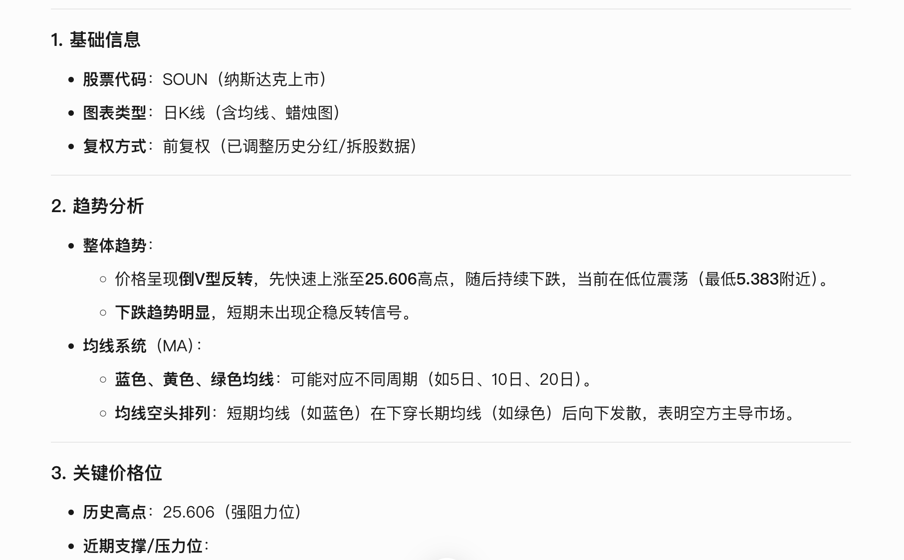
例如上传一张美股 SOUN 的实时股价图:

模型不仅识别出价格,还能分析走势、历史价位,甚至判断当前市场处于空方主导:

对于投资者来说,这意味着:元宝可辅助进行股票数据解读与趋势研判,并且比 DeepSeek 官网更稳定,结合公众号文章还能提供市场动态和投资策略。
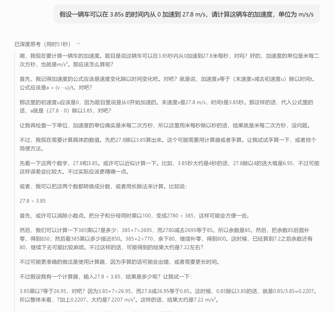
为了更直观地理解 R1 的优势,我对比了 o3-mini:
上传带马赛克的人物照片:

题目:一辆车 3.85s 从 0 加速到 27.8 m/s,加速度是多少?


我上传了 DeepSeek 论文与 LIMR 论文,要求总结相似点:

整体来看,元宝接入 DeepSeek-R1 后的优势十分明显:
这种模式不仅节省了用户筛选信息的时间,还能帮助快速获取高质量内容。 当然,未来元宝仍需在 摘要准确性、信息权威性与版权合规 上持续优化。
原创声明:本文系作者授权腾讯云开发者社区发表,未经许可,不得转载。
如有侵权,请联系 cloudcommunity@tencent.com 删除。
原创声明:本文系作者授权腾讯云开发者社区发表,未经许可,不得转载。
如有侵权,请联系 cloudcommunity@tencent.com 删除。