
⏩ 资源A033_Win11 24H2 正式版ISO映像
🔶 Win11 24H2 官方正式版映像,2025年10月份版本已发布。消费者版适合普通用户,包含家庭版、专业版等版本;商业版适合商业用户,包含专业版、企业版等。以上版本映像均已上传分享,适合用于重装/离线升级系统。
Win11 24H2 最新ISO映像下载:
https://pan.xunlei.com/s/VO9T3gN-AZBqWIRKCgo6KDEaA1?pwd=xawz#

Win11 24H2 消费者版-26100.6899
2025年10月官方原版ISO映像
文件名: zh-cn_windows_11_consumer_editions_version_24h2_updated_oct_2025_x64_dvd_6c0c5aa8.iso
校验信息:
CRC32: 8082c205
MD5: 7905f9b1a0d6ef5561e689f845343ed2
SHA-1: fa9b4253273d95058ac907d3a9b69ed67d53d23e
SHA-256: 9f019bb45f11c80e50c78411c7a3da4432ec1632e2a11cba15552c9384df830f

Win11 24H2 商业版-26100.6899
2025年10月官方原版ISO映像
文件名: zh-cn_windows_11_business_editions_version_24h2_updated_oct_2025_x64_dvd_a30b900a.iso
校验信息:
CRC32: 02eec6f1
MD5: 4a2e78be979de1b25ac4f106f943e705
SHA-1: 521a26d193b8ac12501cfd408a953298fb78ae3e
SHA-256: 52e6a63e9c38f60a3e4f25605915fb00ddce8cd88c45b02d27f586ac3765e519



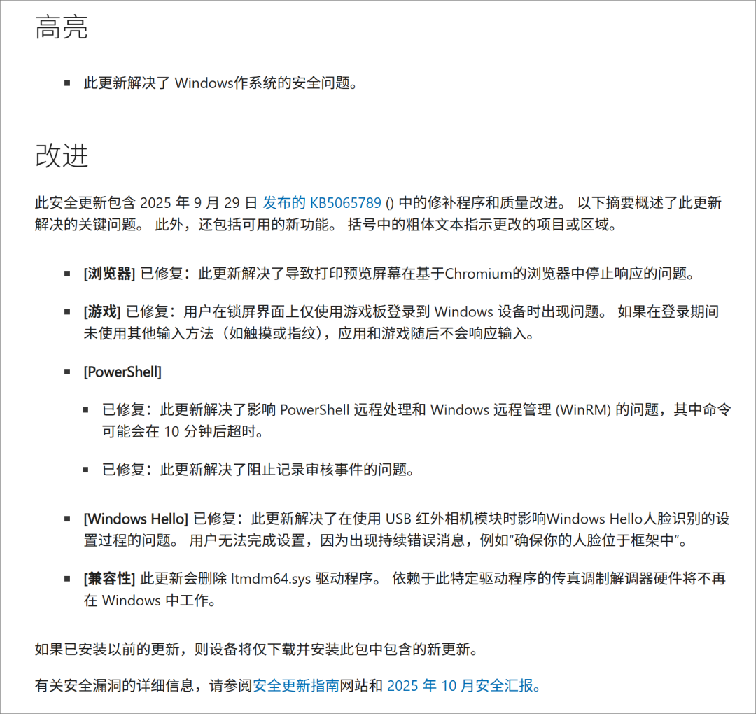
系统版本 26100.6899 (24H2)




10月映像版本更新说明
原创声明:本文系作者授权腾讯云开发者社区发表,未经许可,不得转载。
如有侵权,请联系 cloudcommunity@tencent.com 删除。
原创声明:本文系作者授权腾讯云开发者社区发表,未经许可,不得转载。
如有侵权,请联系 cloudcommunity@tencent.com 删除。