
⏩ 资源A068_Windows_Server_2019系统映像
🔶 Windows Server 2019原版ISO映像,10月更新版已放出。在微软原版映像的基础上,集成了每月累计更新,系统完整纯净无精简。映像内部包含了标准版和数据中心版,可选择无GUI界面版或桌面体验版,满足不同部署需求。
Windows Server 2019系统ISO映像下载:
https://pan.xunlei.com/s/VOWzor1wbr38tbNXwPo7N43oA1?pwd=jd4a#

Windows Server 2019 -17763.7922
2025年10月更新版ISO映校验信息
简体中文版文件名:
Windows_Server_2019_17763.7922_x64_zh-cn_ITHaoge_527a2929.iso
校验信息:
CRC32: 527a2929
MD5: 49f53b768f7aeb103a5a01f8abeb8f0c
SHA-1: f81ca95c7229adbc9255949c9069985c80892efa
SHA-256: 18c14060b4e6cd537acb0cba2d6e754bc5a146340c0c326f421916c970394fdb





2025年10月更新版 17763.7922



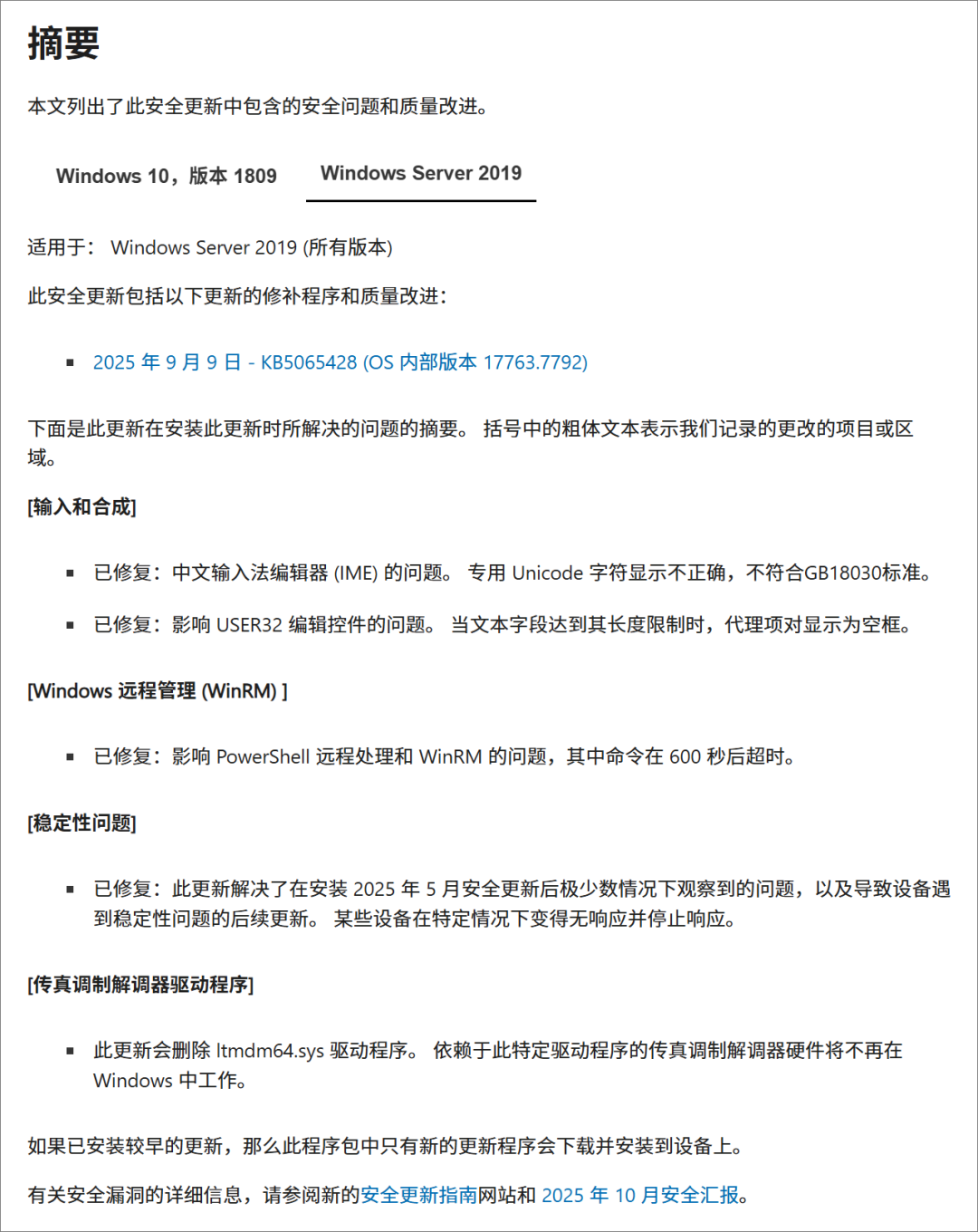
10月版本更新说明
原创声明:本文系作者授权腾讯云开发者社区发表,未经许可,不得转载。
如有侵权,请联系 cloudcommunity@tencent.com 删除。
原创声明:本文系作者授权腾讯云开发者社区发表,未经许可,不得转载。
如有侵权,请联系 cloudcommunity@tencent.com 删除。