






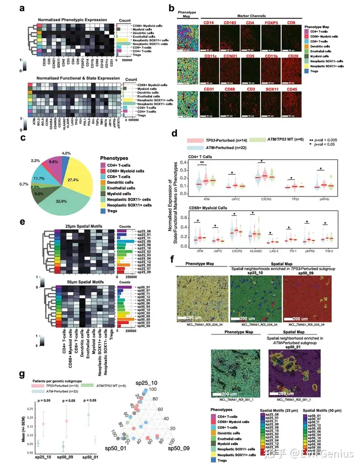
特征 | TP53扰动型 (免疫浸润但耗竭) | ATM扰动型 (免疫静默) |
|---|---|---|
免疫状态 | "免疫热性":T细胞和髓系细胞浸润丰富 | "免疫冷性":免疫细胞稀疏 |
髓系细胞 | 增多且具免疫抑制性:高表达检查点分子,c-MYC/pNF-κB信号活跃 | 数量有限 |
空间结构 | 模式1 (sp25_10):髓系细胞与肿瘤巢紧密接触,将T细胞排斥在外;模式2 (sp50_09):T细胞浸润但呈耗竭状态,与抑制性髓系细胞共存 | 模式 (sp50_01):肿瘤细胞密集,缺乏免疫细胞浸润和组织结构 |




原创声明:本文系作者授权腾讯云开发者社区发表,未经许可,不得转载。
如有侵权,请联系 cloudcommunity@tencent.com 删除。
原创声明:本文系作者授权腾讯云开发者社区发表,未经许可,不得转载。
如有侵权,请联系 cloudcommunity@tencent.com 删除。