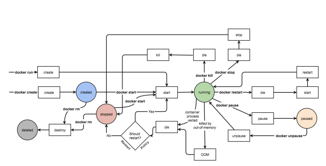
容器是一种标准的软件单元,它将代码及其所有依赖关系打包在一起,从而使应用能够从一个计算环境快速、可靠地运行到另一个计算环境。您可以把它想象成一个轻量化的、标准化的“软件集装箱”。 镜像跑起来后就是容器,就像C++中类实例化后就是对象一样。镜像本身是只读的。当从一个镜像启动一个容器时,Docker会在镜像的所有层之上添加一个可写的容器层。

以下内容都附带了锚点,点击即可跳转到相应位置进行学习。
docker run 功能: 创建一个新的容器并运行一个命令 语法:
docker run [OPTIONS] IMAGE [COMMAND] [ARG...]别名:docker container run
关键参数:
-d:后台运行容器,并返回容器 ID-i:以交互模式运行容器,通常与 -t 同时使用-t:为容器重新分配一个伪输入终端,通常与 -i 同时使用-P:随机端口映射,容器内部端口随机映射到主机的端口-p:指定端口映射,格式为:主机(宿主)端口:容器端口--name="nginx-lb":为容器指定一个名称-h "mars":指定容器的 hostname-e username="ritchie":设置环境变量--cpuset-cpus="0-2" or --cpuset-cpus="0,1,2":绑定容器到指定 CPU 运行-m:设置容器使用内存最大值--network="bridge":指定容器的网络连接类型--link=[]:添加链接到另一个容器--volume, -v:绑定一个卷--rm:shell 退出的时候自动删除容器示例:
到官网找到centos7
查看宿主机版本:cat /etc/*release*

将centos:7拉取到本地:docker pull centos:7
运行centos:7:docker run centos:7

这里执docker run不带任何选项看上去没有任何效果,其实这个容器已经被打开了但因为没交互所以退出了。
使用docker ps -a可以看到历史执行过的容器
添加-it选项以交互形式运行容器,如下:

注意:通常不会单独使用-i或-t选项,需要两个一起使用,即-it(常用于交互式容器)
接下来我们运行一个nginx:1.24.0容器,如果本地没有会自动从服务器拉取。

使用docker ps查看运行状态
当我们在浏览器中直接访问服务器(宿主机)时,访问的是宿主机本身的服务(如果有的话)。Docker容器拥有独立的网络命名空间,外网无法直接访问容器内的Nginx服务。需要通过端口映射将宿主机的端口与容器的端口进行绑定。例如,将宿主机的7070端口映射到容器Nginx的80端口后,当访问宿主机IP的7070端口时,流量会被自动转发到容器内部的80端口,从而访问到容器中的Nginx服务。
如下-p选项的使用:


-P是绑定随机端口,后面不用带任何信息,该选项很少使用,如:docker run -P -d nginx:1.24.0
--name选项改变容器名字,使用新起的容器名与其交互会变得很方便。

-h:改变容器主机名

-e:添加容器的环境变量

-m:设置容器使用内存最大值,如下给限定容器内存使用500MB
docker run -d -m 500m --name mynginx3 nginx:1.24.0
docker stats mynginx3

-rm选项:shell 退出的时候自动删除容器,使用docker ps -a是查不到的。
如:docker run -it --name=mycentos4 -rm centos:7
docker create 功能:创建一个新的容器但不启动 语法:
docker create [OPTIONS] IMAGE [COMMAND] [ARG...]别名:docker container create
关键参数:和run的关键参数相同
docker ps 功能: 列出运行的容器信息 语法:
docker ps [OPTIONS]别名:docker container ls, docker container list, docker container ps
关键参数:
-a:显示所有的容器,包括未运行的。-f:根据条件过滤显示的内容。--format:指定返回值的模板文件。如 json 或者 table-l:显示 latest 的容器。-n:列出最近创建的 n 个容器。--no-trunc:不截断输出。-q:静默模式,只显示容器编号。-s:显示总的文件大小。docker logs 功能:查看容器日志 语法:
docker logs [OPTIONS] CONTAINER别名:docker container logs
关键参数:
-f, --follow: 跟踪日志输出--since: 显示某个开始时间的所有日志-t, --timestamps: 显示时间戳-n, --tail: 仅列出最新 N 条容器日志
docker attach 功能:连接到正在运行中的容器。 语法:
docker attach [OPTIONS] CONTAINER别名:docker container attach
关键参数:
--sig-proxy:是否将所有信号代理,默认是 true,如果设置为 false,退出的话不会影响容器,否则退出会导致容器退出。示例:docker attach --sig-proxy myweb1

如上不加--sig-proxy参数的话ctrl+c会直接停止容器
docker exec 功能:在容器中执行命令 语法:
docker exec [OPTIONS] CONTAINER COMMAND [ARG...]别名:docker container exec
关键参数:
-d: 分离模式:在后台运行-i: 即使没有附加也保持STDIN打开-t: 分配一个伪终端-e: 设置环境变量-u, --user: 指定用户 “<name|uid>[:<group|gid>]”-w, --workdir: 指定工作目录示例:

不带bash可以一次性交互
docker stop 功能:停止启动的容器 语法:
docker start [OPTIONS] CONTAINER [CONTAINER...]别名:docker container start

docker start 功能:启动停止的容器 语法:
docker start [OPTIONS] CONTAINER [CONTAINER...]别名:docker container start

docker restart 功能:重启容器 语法:
docker restart [OPTIONS] CONTAINER [CONTAINER...]别名:docker container restart
关键参数:
-s: 发送信号docker kill 功能:强制退出容器 语法:
docker kill [OPTIONS] CONTAINER [CONTAINER...]别名:docker container kill
关键参数:
-s: 发送的信号
注意:docker stop发送的是SIGTERM信号,docker kill发送的是SIGKILL信号docker top 功能:查看容器中运行的进程信息,支持 ps 命令参数。 语法:
docker top CONTAINER [ps OPTIONS]别名: docker container top
示例:

docker stats 功能:显示容器资源的使用情况,包括:CPU、内存、网络I/O等。 语法:
docker stats [OPTIONS] [CONTAINER...]别名:docker container stats
关键参数:
-a, --all: 显示所有的容器,包括未运行的。--format: 指定返回值的模板文件。如 table.json--no-stream: 展示当前状态就直接退出了,不再实时更新。--no-trunc: 不截断输出。示例:
docker stats myweb2输出结果:

CONTAINER ID与 NAME: 容器 ID 与名称。CPU %与 MEM %: 容器使用的 CPU 和内存的百分比。MEM USAGE / LIMIT: 容器正在使用的总内存,以及允许使用的内存总量。NET I/O: 容器通过其网络接口发送和接收的数据量。BLOCK I/O: 容器从主机上的块设备读取和写入的数据量。PIDs: 容器创建的进程或线程数。docker container inspect 功能:查看容器详细信息 语法:
docker container inspect [OPTIONS] CONTAINER [CONTAINER...]关键参数:
-f: 指定返回值的模板文件。如 table、json-s: 显示总的文件大小。注:docker inspect会自动检查是镜像还是容器然后显示相应信息
docker port 功能: 用于列出指定的容器的端口映射,或者查找将 PRIVATE_PORT NAT 到面向公众的端口。 语法:
docker port CONTAINER [PRIVATE_PORT[/PROTO]]别名:docker container port
示例:

docker cp 功能:在容器和宿主机之间拷贝文件 语法:
docker cp [OPTIONS] CONTAINER:SRC_PATH DEST_PATH
docker cp [OPTIONS] SRC_PATH - CONTAINER:DEST_PATH别名:docker container cp
示例:

浏览器访问效果:

注意:容器之间不能互相拷贝,只能先拷贝到宿主机,再由宿主机拷贝到另一个容器。 docker diff 功能:检查容器里文件结构的更改 语法:
docker diff CONTAINER别名:docker container diff
示例:

docker commit 功能:从容器创建一个新的镜像。 语法:
docker commit [OPTIONS] CONTAINER [REPOSITORY[:TAG]]关键参数
-a: 提交的镜像作者;-c: 使用 Dockerfile 指令来创建镜像;可以修改启动指令;-m: 提交时的说明文字;-p: 在 commit 时,将容器暂停。注意:在容器里添加或修改的文件也会被提交到镜像 示例:自定义镜像制作

docker pause 功能:暂停容器中所有的进程。 语法
docker pause CONTAINER [CONTAINER...]别名: docker container pause
docker unpause 功能:恢复容器中所有的进程。 语法:
docker unpause CONTAINER [CONTAINER...]别名: docker container unpause
docker rm 功能:删除停止的容器 语法:
docker rm [OPTIONS] CONTAINER [CONTAINER...]别名:docker container rm
关键参数:
-f:通过 SIGKILL 信号强制删除一个运行中的容器。docker export 功能:导出容器内容为 tar 文件 语法:
docker export [OPTIONS] CONTAINER别名:docker container export
关键参数:
-o:写入到文件。示例:

docker import 功能:从归档文件中创建镜像。
语法:
docker import [OPTIONS] file[URL] - [REPOSITORY[:TAG]]别名:docker image import
关键参数:
-c: 应用 docker 指令创建镜像;-m: 提交时的说明文字;示例:

注意:export,import会丢失元数据,save,load更为常用。
docker wait 功能:阻塞运行直到容器停止,然后打印出它的退出代码。 语法:
docker wait CONTAINER [CONTAINER...]别名:docker container wait
docker rename 功能:重命名容器 语法:
docker rename CONTAINER NEW_NAME别名:docker container rename
示例:

docker container prune 功能:删除所有停止的容器 语法:
docker container prune [OPTIONS]关键参数:
-f, --force: 不提示是否进行确认示例:

docker update 功能:更新容器配置 语法:
docker update [OPTIONS] CONTAINER [CONTAINER...]别名:docker container update
关键参数:
--cpus: cpu 数量--cpuset-cpus :使用哪些 cpu--memory:内存限制--memory-swap :交换内存--cpu-period :是用来指定容器对 CPU 的使用要在多长时间内做一次重新分配--cpu-quota :是用来指定在这个周期内,最多可以有多少时间用来跑这个容器交互模式
nginx容器:docker attach 容器名,每次刷新网页都会在前台打印日志。
所以ctl+c等发送信号会使容器直接退出,除非添加--sig-proxy=false字段
detached模式:后台运行,即-d选项,即使退出ssh容器也不会断开
注:attached附加到detached模式的容器下ctl+c也会使程序退出
interactive模式:交互模式,与容器进行bash命令行交互,可以在run启动容器时添加-it选项,或在容器运行后exce时添加-it选项进行交互。
run启动的交互模式执行exit退出容器后容器停止,因此这种交互模式很少使用。
容器运行后使用exec交互时exit退出容器不会是容器停止。
在官网docker hub找到mysql版本,比如我们使用mysql:5.7版本
直接run创建并运行容器(如果没有镜像会自动拉取)
docker run --name=qsy_mysql -e MYSQL_ROOT_PASSWORD=a@123456 -p 7306:3306 -d mysql:5.7docker exec -it qsy_mysql bashmysql -u root -p
也可在可视化工具远程连接数据库
同样到docker hub搜索redis版本,例如使用redis:7
docker run --name myredis -d -p 45446:6379 redis:7docker exec -it myredis bashredis-cli非常感谢您能耐心读完这篇文章。倘若您从中有所收获,还望多多支持呀!