
带诱骗的两节串联锂电升降压充电芯片XSP30,以其最大2A充电电流的特性,为现代电子设备的高效充电提供了强大的支持。这款充电芯片以其卓越的性能和可靠性,成为了市场上的热门选择。
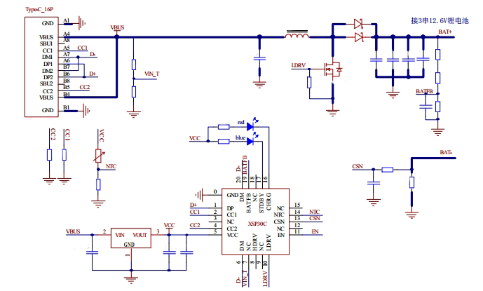
首先,让我们来了解一下XSP30的基本特性。作为一款专为两节三节四节串联锂电池设计的升降压充电芯片,XSP30支持高达2A的充电电流,这意味着它可以为电池提供快速而稳定的充电体验。该芯片还支持PD/QC等多种快充协议,能够兼容市面USB-A/Type-C口充电器,产品无需再配置适配器。芯片支持4.5-15V电压输入,满足2-4串锂电池快速充电需求。

除了其强大的充电能力,XSP30还具备出色的智能化管理功能。它内置了四个环路来精确控制充电过程,包括恒流环路、恒压环路、涓流环路以及输入自适应环路。这些环路共同协作,可以智能调节充电电流,防止适配器输出过载,并确保充电过程的高效和安全。

XSP30还支持输入过压、欠压保护和电池过压、过温保护,多重OVP保护能够为锂电池在充电过程中保驾护航,确保锂电池充电过程的安全。

在实际应用中,XSP30的优异性能得到了充分体现。它不仅能够为小家电设备、智能家居等电子设备提供快速充电,还能确保充电过程中的电池安全。同时,由于其集成了0V充电功能,使得电池电量过低时也能重新激活充电。

此外,XSP30在应用时仅需极少的外围器件,从而有效减少了整体方案尺寸,降低了BOM成本。其采用的异步开关架构以及集成功率MOS设计,使得在应用时更加高效和节能。
总之,带诱骗的两节串联锂电升压充电芯片XSP30以其2A的充电电流、先进的升降压压充电技术、智能化的管理功能以及出色的耐压能力,成为了市场上备受关注的产品。它的出现不仅满足了市场对于高效、安全充电的需求,还为电子设备的充电技术带来了新的突破。
原创声明:本文系作者授权腾讯云开发者社区发表,未经许可,不得转载。
如有侵权,请联系 cloudcommunity@tencent.com 删除。
原创声明:本文系作者授权腾讯云开发者社区发表,未经许可,不得转载。
如有侵权,请联系 cloudcommunity@tencent.com 删除。