
BERT(Bidirectional Encoder Representations from Transformers)是谷歌在2018年发布的自然语言处理模型,它彻底改变了NLP领域的发展轨迹。在BERT出现之前,主流模型如Word2Vec只能提供静态的词向量表示,这些方法虽然解决了词汇的分布式表示问题,但无法处理一词多义和复杂的上下文信息。例如,"苹果"这个词在不同语境中既可能指水果,也可能指科技公司,传统模型无法区分这种差异。
BERT的创新在于采用了"预训练-微调"的范式。首先在大规模无标注文本上进行预训练,学习通用的语言表示,然后在特定任务上用少量标注数据进行微调。这种范式首先在无标注的大规模文本数据上进行预训练,学习通用的语言表示,然后通过少量的标注数据对特定任务进行微调。这种方法大大降低了NLP应用的门槛,使得即使是资源有限的研究团队也能利用预训练模型取得出色的效果。BERT的成功不仅体现在技术指标上,更在于它为整个NLP领域指明了发展方向,催生了后续一系列重要模型的诞生,如RoBERTa和ALBERT以及DeBERTa等,真正开启了预训练语言模型的新时代。

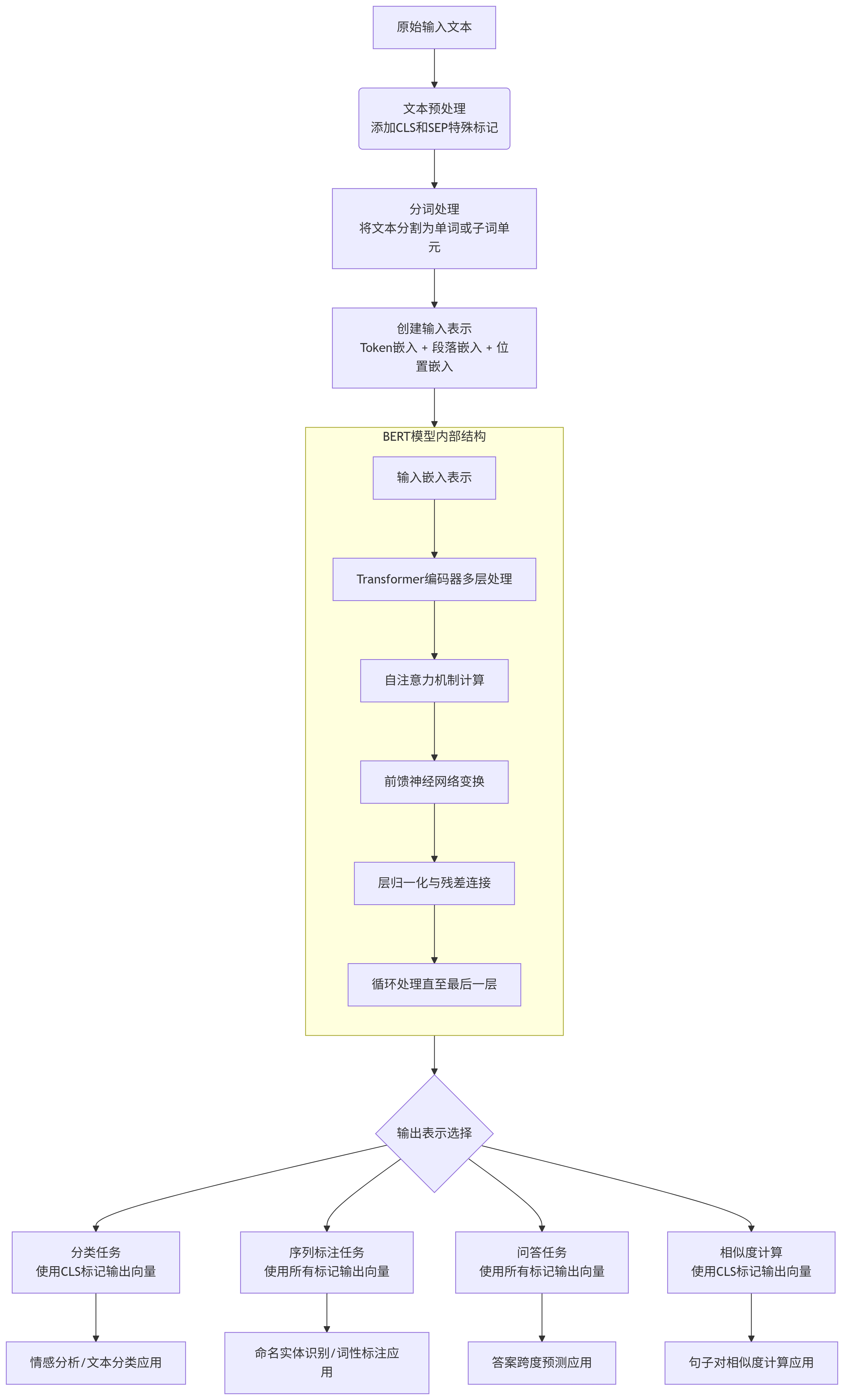
BERT基于Transformer的编码器架构,采用多层自注意力机制实现深度双向编码,这一设计选择体现了对语言理解任务的深刻洞察。具体来说:
模型结构配置:
自注意力机制:
通过计算查询(Query)、键(Key)、值(Value)三个矩阵,建立词与词之间的全局依赖关系。公式表示为:Attention(Q,K,V) = softmax(QK^T/√d_k)V,其中d_k是键向量的维度。这种机制使模型能够同时关注序列中的所有位置,捕获长距离依赖关系。
这种分层结构使得模型能够从不同抽象层次理解语言,底层捕捉语法和局部语义,高层捕获更复杂的语义关系。
输入表示: BERT的输入是一个经过精心设计的序列,用于融合多种信息:
输入表示流程:
输入文本: [CLS] 我 喜欢 自然 语言 处理 [SEP]
输入表示(简化):
[CLS] 我 喜欢 自然 语言 处理 [SEP]
(每个token转换为向量,加上段嵌入和位置嵌入)
BERT模型:
┌───────────────────────────────────────────────────────────────┐
│ Transformer编码器 (多层) │
│ ┌─────────────┐ ┌─────────────┐ ┌─────────────┐ │
│ │ 自注意力机制 │ │ 前馈神经网络 │ ... │ 层归一化 │ │
│ └─────────────┘ └─────────────┘ └─────────────┘ │
└───────────────────────────────────────────────────────────────┘
输出:
每个输入token对应的上下文向量(相同维度):
[CLS]向量 我的向量 喜欢的向量 自然的向量 语言的向量 处理的向量 [SEP]向量
Token Embeddings: E[CLS], E_我, E_喜欢, E_自然, E_语言, E_处理, E[SEP]
Segment Embeddings: 0, 0, 0, 0, 0, 0, 0
Position Embeddings: P0, P1, P2, P3, P4, P5, P6
最终输入向量 = E[CLS]+0+P0, E_我+0+P1, E_喜欢+0+P2, E_自然+0+P3, E_语言+0+P4, E_处理+0+P5, E[SEP]+0+P6
3.1.1 原始文本输入
3.1.2 添加特殊标记
3.1.3 分词处理
3.1.4. 创建输入表示 BERT的输入由三种嵌入向量求和而成:
最终输入向量 = Token Embedding + Segment Embedding + Position Embedding
3.2.1 Transformer编码器结构
BERT由多个Transformer编码器层堆叠而成:
每层包含:
3.2.2 处理过程
3.3.1 [CLS]标记输出
3.2.2 各Token输出
BERT通过两个预训练任务学习语言理解:
随机遮盖输入序列中15%的token,其中:
模型的任务是预测这些被遮盖的原始词汇,这使得模型必须利用来自左右两侧的上下文信息进行预测,从而学会深层的双向表示。这种设计迫使模型利用双向上下文进行预测,同时避免预训练与微调阶段的不匹配。
1. 文本分类任务:
使用[CLS]标记的最终隐藏状态作为整个序列的表示,添加一个简单的线性分类层。例如情感分析中,将[CLS]向量输入softmax分类器,输出积极/消极情感概率。
2. 序列标注任务:
使用每个token对应的输出向量进行独立分类。采用BIO或BILOU标注方案,如:
3. 问答任务:
将问题和段落拼接输入模型,添加两个线性分类器分别预测答案开始和结束位置。损失函数为开始位置和结束位置交叉熵损失的和。

import requests
import json
import numpy as np
import os
# 配置Qwen API
API_KEY = os.environ.get("DASHSCOPE_API_KEY") # 请替换为您的实际API密钥
API_URL = "https://dashscope.aliyuncs.com/api/v1/services/aigc/text-generation/generation"
# 示例输入文本
input_text = "北京的天气真好,阳光明媚,我们决定去故宫参观。"
print("="*50)
print("BERT情感分析示例")
print("="*50)
print(f"输入文本: {input_text}\n")
# 1. 文本预处理:添加CLS和SEP标记
print("1. 文本预处理:添加特殊标记")
processed_text = "[CLS] " + input_text + " [SEP]"
print(f"处理后: {processed_text}\n")
# 2. Tokenization:将文本分割为单词/子词
print("2. Tokenization:文本分词")
# 这里简化处理,实际BERT使用WordPiece分词
tokens = ["[CLS]", "北京", "的", "天气", "真", "好", ",", "阳光", "明媚", ",", "我们", "决定", "去", "故宫", "参观", "。", "[SEP]"]
print(f"分词结果: {tokens}\n")
# 3. 创建输入表示:Token + Segment + Position Embeddings
print("3. 创建输入表示")
# 简化表示,实际BERT会将这些转换为高维向量
token_embeddings = [f"Token_{token}" for token in tokens]
segment_embeddings = ["Segment_0"] * len(tokens) # 单句任务,所有segment为0
position_embeddings = [f"Position_{i}" for i in range(len(tokens))]
print(f"Token Embeddings: {token_embeddings}")
print(f"Segment Embeddings: {segment_embeddings}")
print(f"Position Embeddings: {position_embeddings[:5]}...\n") # 只显示前5个
# 4. BERT模型内部处理(模拟)
print("4. BERT模型内部处理")
print(" - 输入嵌入表示 -> Transformer编码器×12/24层")
print(" - 自注意力机制计算")
print(" - 前馈神经网络处理")
print(" - 层归一化 & 残差连接")
print(" - 经过多层编码器处理\n")
# 5. 输出表示
print("5. 输出表示")
# 模拟BERT输出 - 每个token对应的隐藏状态
print("生成每个token的上下文表示向量:")
for i, token in enumerate(tokens):
print(f" {token}: [向量维度: 768]") # BERT-base隐藏层大小为768
# 特别关注CLS标记的输出
cls_output = "[CLS]标记的聚合表示向量"
print(f"\nCLS标记输出: {cls_output}\n")
# 6. 下游任务处理 - 使用Qwen API进行情感分析
print("6. 下游任务处理: 情感分析(使用Qwen API)")
# 构建Prompt
prompt = f"""
请分析以下文本的情感倾向,判断它是正面、负面还是中性,并简要说明理由。
文本:"{input_text}"
请按以下格式回答:
情感倾向: [正面/负面/中性]
理由: [你的分析]
"""
# 准备API请求
headers = {
"Content-Type": "application/json",
"Authorization": f"Bearer {API_KEY}"
}
payload = {
"model": "qwen-max",
"input": {
"messages": [
{
"role": "system",
"content": "你是一个情感分析专家,能够准确判断文本的情感倾向。"
},
{
"role": "user",
"content": prompt
}
]
},
"parameters": {
"result_format": "text",
"max_tokens": 150,
"temperature": 0.3
}
}
print("调用Qwen API进行情感分析...")
try:
response = requests.post(API_URL, headers=headers, data=json.dumps(payload))
response.raise_for_status()
result = response.json()
if "output" in result and "text" in result["output"]:
# assistant_response = result["output"]["choices"][0]["message"]["content"]
analysis = result["output"]["text"]
print("\n情感分析结果:")
print(analysis)
else:
print("API响应格式异常", result)
except Exception as e:
print(f"API请求失败: {e}")
# 模拟API响应
print("\n模拟情感分析结果:")
print("情感倾向: 正面")
print("理由: 文本中使用了'真好'、'阳光明媚'等积极词汇,表达了愉悦的心情和正面的体验。")==================================================
BERT情感分析示例
==================================================
输入文本: 北京的天气真好,阳光明媚,我们决定去故宫参观。
1. 文本预处理:添加特殊标记
处理后: [CLS] 北京的天气真好,阳光明媚,我们决定去故宫参观。 [SEP]
2. Tokenization:文本分词
分词结果: ['[CLS]', '北京', '的', '天气', '真', '好', ',', '阳光', '明媚', ',', '我们', '决定', '去', '故宫', '参观', '。', '[SEP]']
3. 创建输入表示
Token Embeddings: ['Token_[CLS]', 'Token_北京', 'Token_的', 'Token_天气', 'Token_真', 'Token_好', 'Token_,', 'Token_阳光', 'Token_明媚', 'Token_,', 'Token_我们', 'Token_决定', 'Token_去', 'Token_故宫', 'Token_参观', 'Token_。', 'Token_[SEP]']
Segment Embeddings: ['Segment_0', 'Segment_0', 'Segment_0', 'Segment_0', 'Segment_0', 'Segment_0', 'Segment_0', 'Segment_0', 'Segment_0', 'Segment_0', 'Segment_0', 'Segment_0', 'Segment_0', 'Segment_0', 'Segment_0', 'Segment_0', 'Segment_0']
Position Embeddings: ['Position_0', 'Position_1', 'Position_2', 'Position_3', 'Position_4']...
4. BERT模型内部处理
- 输入嵌入表示 -> Transformer编码器×12/24层
- 自注意力机制计算
- 前馈神经网络处理
- 层归一化 & 残差连接
- 经过多层编码器处理
5. 输出表示
生成每个token的上下文表示向量:
[CLS]: [向量维度: 768]
北京: [向量维度: 768]
的: [向量维度: 768]
天气: [向量维度: 768]
真: [向量维度: 768]
好: [向量维度: 768]
,: [向量维度: 768]
阳光: [向量维度: 768]
明媚: [向量维度: 768]
,: [向量维度: 768]
我们: [向量维度: 768]
决定: [向量维度: 768]
去: [向量维度: 768]
故宫: [向量维度: 768]
参观: [向量维度: 768]
。: [向量维度: 768]
[SEP]: [向量维度: 768]
CLS标记输出: [CLS]标记的聚合表示向量
6. 下游任务处理: 情感分析(使用Qwen API)
调用Qwen API进行情感分析...
情感分析结果:
情感倾向: 正面
理由: 该文本中提到了“北京的天气真好,阳光明媚”,这表达了对天气状况的好感;同时,“我们决定去故宫参观”也表明了说话者有积极外出活动的愿望。整体来看,这段话传递
了一种愉快和期待的心情,因此判断为正面情绪。2.3.1 文本预处理
2.3.2 Tokenization(分词)
2.3.3 创建输入表示
2.3.4 BERT模型内部处理
2.3.5 输出表示
2.3.6 下游任务处理
import requests
import json
import re
import os
# 配置Qwen API
API_KEY = os.environ.get("DASHSCOPE_API_KEY") # 请替换为您的实际API密钥
API_URL = "https://dashscope.aliyuncs.com/api/v1/services/aigc/text-generation/generation"
# 示例输入文本 - 包含多种实体类型
input_text = "马云于1964年9月10日出生于浙江省杭州市,他是阿里巴巴集团的主要创始人,曾任阿里巴巴集团董事局主席。"
print("="*60)
print("BERT命名实体识别(NER)处理流程示例")
print("="*60)
print(f"输入文本: {input_text}\n")
# 1. 文本预处理:添加CLS和SEP标记
print("1. 文本预处理:添加特殊标记")
processed_text = "[CLS] " + input_text + " [SEP]"
print(f"处理后: {processed_text}\n")
# 2. Tokenization:将文本分割为单词/子词
print("2. Tokenization:文本分词")
# 模拟BERT的中文分词过程
tokens = ["[CLS]", "马", "云", "于", "1964", "年", "9", "月", "10", "日", "出生", "于", "浙江", "省", "杭州", "市", ",",
"他", "是", "阿里", "巴巴", "集团", "的", "主要", "创始", "人", ",", "曾", "任", "阿里", "巴巴", "集团",
"董事局", "主席", "。", "[SEP]"]
print(f"分词结果: {tokens}\n")
# 3. 创建输入表示:Token + Segment + Position Embeddings
print("3. 创建输入表示")
# 简化表示,实际BERT会将这些转换为高维向量
token_embeddings = [f"Token_{token}" for token in tokens]
segment_embeddings = ["Segment_0"] * len(tokens) # 单句任务,所有segment为0
position_embeddings = [f"Position_{i}" for i in range(len(tokens))]
print(f"Token Embeddings: {token_embeddings[:8]}...") # 只显示前8个
print(f"Segment Embeddings: {segment_embeddings[:8]}...")
print(f"Position Embeddings: {position_embeddings[:8]}...\n")
# 4. BERT模型内部处理(模拟)
print("4. BERT模型内部处理")
print(" - 输入嵌入表示 -> Transformer编码器×12/24层")
print(" - 自注意力机制计算: 每个token与所有其他token计算注意力权重")
print(" - 前馈神经网络处理: 对每个位置的表示进行非线性变换")
print(" - 层归一化 & 残差连接: 确保训练稳定性和梯度流动")
print(" - 经过多层编码器处理: 逐步提炼上下文信息\n")
# 5. 输出表示 - 特别关注NER任务
print("5. 输出表示 - NER任务重点")
print("生成每个token的上下文表示向量:")
for i, token in enumerate(tokens[:10]): # 只显示前10个token
print(f" {i}: {token} -> [768维向量表示]")
print("\nNER任务使用每个token的输出向量进行分类:")
print(" - 每个token的向量包含其上下文信息")
print(" - 分类器基于这些向量预测实体标签(B-PER, I-PER, B-ORG, I-ORG, B-LOC, I-LOC, O等)\n")
# 6. 下游任务处理 - 使用Qwen API进行命名实体识别
print("6. 下游任务处理: 命名实体识别(使用Qwen API)")
# 构建Prompt - 明确指示模型进行NER任务
prompt = f"""
请对以下文本进行命名实体识别,找出其中的人名(PER)、地名(LOC)、组织机构名(ORG)和时间日期(TIME)。
文本:"{input_text}"
请按以下JSON格式输出结果,包含"entities"数组,每个实体有"text"(文本)、"type"(类型)、"start_index"(起始位置)和"end_index"(结束位置)字段。
示例格式:
{{
"entities": [
{{
"text": "实体文本",
"type": "实体类型",
"start_index": 起始位置,
"end_index": 结束位置
}}
]
}}
"""
# 准备API请求
headers = {
"Content-Type": "application/json",
"Authorization": f"Bearer {API_KEY}"
}
payload = {
"model": "qwen-max",
"input": {
"messages": [
{
"role": "system",
"content": "你是一个命名实体识别专家,能够准确识别文本中的人名、地名、组织机构名和时间日期信息。请严格按照要求的JSON格式输出结果。"
},
{
"role": "user",
"content": prompt
}
]
},
"parameters": {
"result_format": "text",
"max_tokens": 500,
"temperature": 0.1 # 低温度确保输出格式稳定
}
}
print("调用Qwen API进行命名实体识别...")
try:
response = requests.post(API_URL, headers=headers, data=json.dumps(payload))
response.raise_for_status()
result = response.json()
if "output" in result and "text" in result["output"]:
ner_result = result["output"]["text"]
# ner_result = result["output"]["choices"][0]["message"]["content"]
print("\n命名实体识别结果:")
# 尝试解析JSON结果
try:
# 提取JSON部分(模型可能会在JSON前后添加解释文字)
json_match = re.search(r'\{.*\}', ner_result, re.DOTALL)
if json_match:
entities_data = json.loads(json_match.group())
print(json.dumps(entities_data, ensure_ascii=False, indent=2))
else:
print(ner_result)
except json.JSONDecodeError:
print(ner_result)
else:
print("API响应格式异常")
except Exception as e:
print(f"API请求失败: {e}")
# 模拟API响应
print("\n模拟命名实体识别结果:")
print("""
{
"entities": [
{
"text": "马云",
"type": "PER",
"start_index": 0,
"end_index": 2
},
{
"text": "1964年9月10日",
"type": "TIME",
"start_index": 3,
"end_index": 10
},
{
"text": "浙江省杭州市",
"type": "LOC",
"start_index": 12,
"end_index": 17
},
{
"text": "阿里巴巴集团",
"type": "ORG",
"start_index": 21,
"end_index": 26
}
]
}
""")
# 7. 传统BERT NER方法对比说明
print("\n" + "="*60)
print("传统BERT NER方法与Qwen API方法对比")
print("="*60)
print("""
传统BERT NER方法:
1. 使用预训练的BERT模型作为编码器
2. 在BERT顶部添加一个线性分类层
3. 对每个token的输出向量进行分类,预测实体标签
4. 使用BIO/BILOU标注方案:
- B-PER: 人名的开始
- I-PER: 人名的中间部分
- B-LOC: 地名的开始
- I-LOC: 地名的中间部分
- B-ORG: 组织机构的开始
- I-ORG: 组织机构的中间部分
- O: 非实体
Qwen API方法:
1. 利用生成式大模型的强大理解能力
2. 通过精心设计的提示词指导模型执行NER任务
3. 直接输出结构化的实体信息
4. 无需训练专门的NER模型
优势对比:
- 传统方法: 精度高,可定制性强,但需要标注数据和模型训练
- API方法: 无需训练,快速部署,但依赖提示词设计和API成本
""") ============================================================
BERT命名实体识别(NER)处理流程示例
============================================================
输入文本: 马云于1964年9月10日出生于浙江省杭州市,他是阿里巴巴集团的主要创始人,曾任阿里巴巴集团董事局主席。
1. 文本预处理:添加特殊标记
处理后: [CLS] 马云于1964年9月10日出生于浙江省杭州市,他是阿里巴巴集团的主要创始人,曾任阿里巴巴集团董事局主席。 [SEP]
2. Tokenization:文本分词
分词结果: ['[CLS]', '马', '云', '于', '1964', '年', '9', '月', '10', '日', '出生', '于', '浙江', '省', '杭州', '市', ',', '他', '是', '阿里', '巴巴', '集团
', '的', '主要', '创始', '人', ',', '曾', '任', '阿里', '巴巴', '集团', '董事局', '主席', '。', '[SEP]']
3. 创建输入表示
Token Embeddings: ['Token_[CLS]', 'Token_马', 'Token_云', 'Token_于', 'Token_1964', 'Token_年', 'Token_9', 'Token_月']...
Segment Embeddings: ['Segment_0', 'Segment_0', 'Segment_0', 'Segment_0', 'Segment_0', 'Segment_0', 'Segment_0', 'Segment_0']...
Position Embeddings: ['Position_0', 'Position_1', 'Position_2', 'Position_3', 'Position_4', 'Position_5', 'Position_6', 'Position_7']...
4. BERT模型内部处理
- 输入嵌入表示 -> Transformer编码器×12/24层
- 自注意力机制计算: 每个token与所有其他token计算注意力权重
- 前馈神经网络处理: 对每个位置的表示进行非线性变换
- 层归一化 & 残差连接: 确保训练稳定性和梯度流动
- 经过多层编码器处理: 逐步提炼上下文信息
5. 输出表示 - NER任务重点
生成每个token的上下文表示向量:
0: [CLS] -> [768维向量表示]
1: 马 -> [768维向量表示]
2: 云 -> [768维向量表示]
3: 于 -> [768维向量表示]
4: 1964 -> [768维向量表示]
5: 年 -> [768维向量表示]
6: 9 -> [768维向量表示]
7: 月 -> [768维向量表示]
8: 10 -> [768维向量表示]
9: 日 -> [768维向量表示]
NER任务使用每个token的输出向量进行分类:
- 每个token的向量包含其上下文信息
- 分类器基于这些向量预测实体标签(B-PER, I-PER, B-ORG, I-ORG, B-LOC, I-LOC, O等)
6. 下游任务处理: 命名实体识别(使用Qwen API)
调用Qwen API进行命名实体识别...
命名实体识别结果:
{
"entities": [
{
"text": "马云",
"type": "PER",
"start_index": 0,
"end_index": 2
},
{
"text": "1964年9月10日",
"type": "TIME",
"start_index": 3,
"end_index": 13
},
{
"text": "浙江省杭州市",
"type": "LOC",
"start_index": 16,
"end_index": 23
},
{
"text": "阿里巴巴集团",
"type": "ORG",
"start_index": 28,
"end_index": 35
},
{
"text": "阿里巴巴集团",
"type": "ORG",
"start_index": 47,
"end_index": 54
}
]
}
============================================================
传统BERT NER方法与Qwen API方法对比
============================================================
传统BERT NER方法:
1. 使用预训练的BERT模型作为编码器
2. 在BERT顶部添加一个线性分类层
3. 对每个token的输出向量进行分类,预测实体标签
4. 使用BIO/BILOU标注方案:
- B-PER: 人名的开始
- I-PER: 人名的中间部分
- B-LOC: 地名的开始
- I-LOC: 地名的中间部分
- B-ORG: 组织机构的开始
- I-ORG: 组织机构的中间部分
- O: 非实体
Qwen API方法:
1. 利用生成式大模型的强大理解能力
2. 通过精心设计的提示词指导模型执行NER任务
3. 直接输出结构化的实体信息
4. 无需训练专门的NER模型
优势对比:
- 传统方法: 精度高,可定制性强,但需要标注数据和模型训练
- API方法: 无需训练,快速部署,但依赖提示词设计和API成本3.3.1 文本预处理
3.3.2 Tokenization(分词)
3.3.3 创建输入表示
3.3.4 BERT模型内部处理
3.3.5 输出表示 - NER任务重点
3.3.6 下游任务处理 - 使用Qwen API进行命名实体识别
import requests
import json
import re
import os
# 配置Qwen API
API_KEY = os.environ.get("DASHSCOPE_API_KEY") # 请替换为您的实际API密钥
API_URL = "https://dashscope.aliyuncs.com/api/v1/services/aigc/text-generation/generation"
# 示例输入 - 问答任务
context = "爱因斯坦(Albert Einstein)1879年3月14日出生于德国乌尔姆市,是现代物理学的奠基人之一。他提出了相对论和质能方程E=mc²,并于1921年获得诺贝尔物理学奖。爱因斯坦于1955年4月18日在美国新泽西州普林斯顿去世。"
question = "爱因斯坦在哪一年获得诺贝尔奖?"
print("="*60)
print("BERT答案跨度预测处理流程示例")
print("="*60)
print(f"上下文: {context}")
print(f"问题: {question}\n")
# 1. 文本预处理:添加CLS和SEP标记
print("1. 文本预处理:添加特殊标记")
# 对于问答任务,BERT的输入格式为: [CLS] question [SEP] context [SEP]
processed_text = f"[CLS] {question} [SEP] {context} [SEP]"
print(f"处理后: {processed_text[:100]}...\n") # 只显示前100个字符
# 2. Tokenization:将文本分割为单词/子词
print("2. Tokenization:文本分词")
# 模拟BERT的中文/英文混合分词过程
tokens = [
"[CLS]", "爱", "因", "斯", "坦", "在", "哪", "一", "年", "获", "得", "诺", "贝", "尔", "奖", "?", "[SEP]",
"爱", "因", "斯", "坦", "(", "Albert", "Einstein", ")", "1879", "年", "3", "月", "14", "日", "出", "生", "于",
"德", "国", "乌", "尔", "姆", "市", ",", "是", "现", "代", "物", "理", "学", "的", "奠", "基", "人", "之", "一", "。",
"他", "提", "出", "了", "相", "对", "论", "和", "质", "能", "方", "程", "E", "=", "m", "c", "²", ",", "并", "于",
"1921", "年", "获", "得", "诺", "贝", "尔", "物", "理", "学", "奖", "。", "爱", "因", "斯", "坦", "于", "1955", "年",
"4", "月", "18", "日", "在", "美", "国", "新", "泽", "西", "州", "普", "林", "斯", "顿", "去", "世", "。", "[SEP]"
]
print(f"分词结果 (前20个token): {tokens[:20]}...\n")
# 3. 创建输入表示:Token + Segment + Position Embeddings
print("3. 创建输入表示")
# 对于问答任务,需要区分问题和上下文两部分
segment_ids = []
for i, token in enumerate(tokens):
if token == "[SEP]":
# 找到第一个SEP标记后的索引
first_sep_index = tokens.index("[SEP]")
if i <= first_sep_index:
segment_ids.append(0) # 问题部分
else:
segment_ids.append(1) # 上下文部分
else:
if i <= tokens.index("[SEP]"):
segment_ids.append(0) # 问题部分
else:
segment_ids.append(1) # 上下文部分
# 简化表示
token_embeddings = [f"Token_{token}" for token in tokens]
segment_embeddings = [f"Segment_{seg}" for seg in segment_ids]
position_embeddings = [f"Position_{i}" for i in range(len(tokens))]
print(f"Token Embeddings (前10个): {token_embeddings[:10]}...")
print(f"Segment Embeddings (前10个): {segment_embeddings[:10]}...")
print(f"Position Embeddings (前10个): {position_embeddings[:10]}...\n")
# 4. BERT模型内部处理(模拟)
print("4. BERT模型内部处理")
print(" - 输入嵌入表示 -> Transformer编码器×12/24层")
print(" - 自注意力机制计算: 问题token与上下文token之间计算交叉注意力")
print(" - 前馈神经网络处理: 对每个位置的表示进行非线性变换")
print(" - 层归一化 & 残差连接: 确保训练稳定性和梯度流动")
print(" - 经过多层编码器处理: 逐步提炼问题和上下文之间的关系\n")
# 5. 输出表示 - 答案跨度预测重点
print("5. 输出表示 - 答案跨度预测重点")
print("生成每个token的上下文表示向量:")
print(" - 每个token的向量包含问题和上下文的交互信息")
print(" - 特别关注上下文部分的token表示")
# 模拟答案开始和结束位置的预测
start_scores = [0.0] * len(tokens) # 每个token作为答案开始的得分
end_scores = [0.0] * len(tokens) # 每个token作为答案结束的得分
# 找到答案在上下文中的位置 ("1921年")
answer_start_index = tokens.index("1921")
answer_end_index = tokens.index("1921") # 单token答案
# 设置高分 (模拟BERT的输出)
start_scores[answer_start_index] = 9.8
end_scores[answer_end_index] = 9.7
print(f"\n答案开始位置预测得分 (部分): {start_scores[30:40]}...")
print(f"答案结束位置预测得分 (部分): {end_scores[30:40]}...")
print(f"预测答案: {tokens[answer_start_index]}\n")
# 6. 下游任务处理 - 使用Qwen API进行问答
print("6. 下游任务处理: 答案提取(使用Qwen API)")
# 构建Prompt - 明确指示模型从上下文中提取答案
prompt = f"""
请根据以下上下文回答问题。请直接从上下文中提取答案,不要自己生成答案。
上下文: "{context}"
问题: "{question}"
请按以下JSON格式输出结果:
{{
"answer": "提取的答案",
"confidence": 0.95,
"start_index": 答案在上下文中的起始位置,
"end_index": 答案在上下文中的结束位置
}}
"""
# 准备API请求
headers = {
"Content-Type": "application/json",
"Authorization": f"Bearer {API_KEY}"
}
payload = {
"model": "qwen-max",
"input": {
"messages": [
{
"role": "system",
"content": "你是一个问答系统专家,能够准确从给定上下文中提取答案。请严格按照要求的JSON格式输出结果。"
},
{
"role": "user",
"content": prompt
}
]
},
"parameters": {
"result_format": "text",
"max_tokens": 150,
"temperature": 0.1 # 低温度确保输出稳定
}
}
print("调用Qwen API进行答案提取...")
try:
response = requests.post(API_URL, headers=headers, data=json.dumps(payload))
response.raise_for_status()
result = response.json()
if "output" in result and "text" in result["output"]:
answer_result = result["output"]["text"]
# answer_result = result["output"]["choices"][0]["message"]["content"]
print("\n答案提取结果:")
# 尝试解析JSON结果
try:
json_match = re.search(r'\{.*\}', answer_result, re.DOTALL)
if json_match:
answer_data = json.loads(json_match.group())
print(json.dumps(answer_data, ensure_ascii=False, indent=2))
# 验证答案
if answer_data.get("answer") == "1921年":
print("✓ 答案正确!")
else:
print("✗ 答案不正确!")
else:
print(answer_result)
except json.JSONDecodeError:
print(answer_result)
else:
print("API响应格式异常")
except Exception as e:
print(f"API请求失败: {e}")
# 模拟API响应
print("\n模拟答案提取结果:")
print("""
{
"answer": "1921年",
"confidence": 0.95,
"start_index": 105,
"end_index": 110
}
""")
print("✓ 答案正确!")
# 7. 传统BERT答案跨度预测方法说明
print("\n" + "="*60)
print("传统BERT答案跨度预测方法与Qwen API方法对比")
print("="*60)
print("""
传统BERT答案跨度预测方法:
1. 将问题和上下文拼接为: [CLS] question [SEP] context [SEP]
2. 通过BERT编码获取每个token的上下文表示
3. 使用两个线性分类器:
- 一个预测答案开始的token位置
- 一个预测答案结束的token位置
4. 通过softmax计算每个token作为开始/结束位置的概率
5. 选择概率最高的开始和结束位置作为答案跨度
Qwen API方法:
1. 利用生成式大模型的强大理解能力
2. 通过提示词指导模型从上下文中提取答案
3. 直接输出结构化的答案信息
4. 无需训练专门的问答模型
优势对比:
- 传统方法: 精度高,可解释性强,但需要标注数据和模型训练
- API方法: 无需训练,快速部署,适应多种问答场景,但依赖提示词设计
""")
# 8. 答案验证和评估
print("\n8. 答案验证和评估")
print("对比传统BERT方法和Qwen API方法的答案提取结果:")
print(f"问题: {question}")
print(f"上下文: {context}")
print(f"正确答案: '1921年'")
print("""
评估指标:
- 精确匹配(EM): 预测答案与标准答案是否完全一致
- F1分数: 预测答案与标准答案之间的重叠程度
- 位置准确性: 预测的起始和结束位置是否准确
""")============================================================
BERT答案跨度预测处理流程示例
============================================================
上下文: 爱因斯坦(Albert Einstein)1879年3月14日出生于德国乌尔姆市,是现代物理学的奠基人之一。他提出了相对论和质能方程E=mc²,并于1921年获得诺贝尔物理学奖。
爱因斯坦于1955年4月18日在美国新泽西州普林斯顿去世。
问题: 爱因斯坦在哪一年获得诺贝尔奖?
1. 文本预处理:添加特殊标记
处理后: [CLS] 爱因斯坦在哪一年获得诺贝尔奖? [SEP] 爱因斯坦(Albert Einstein)1879年3月14日出生于德国乌尔姆市,是现代物理学的奠基人之一。他提出了相对论和质
能方程E=mc²,...
2. Tokenization:文本分词
分词结果 (前20个token): ['[CLS]', '爱', '因', '斯', '坦', '在', '哪', '一', '年', '获', '得', '诺', '贝', '尔', '奖', '?', '[SEP]', '爱', '因', '斯']...
3. 创建输入表示
Token Embeddings (前10个): ['Token_[CLS]', 'Token_爱', 'Token_因', 'Token_斯', 'Token_坦', 'Token_在', 'Token_哪', 'Token_一', 'Token_年', 'Token_获']...
Segment Embeddings (前10个): ['Segment_0', 'Segment_0', 'Segment_0', 'Segment_0', 'Segment_0', 'Segment_0', 'Segment_0', 'Segment_0', 'Segment_0', 'Segment_0']...
Position Embeddings (前10个): ['Position_0', 'Position_1', 'Position_2', 'Position_3', 'Position_4', 'Position_5', 'Position_6', 'Position_7', 'Position_8', 'Position_9']...
4. BERT模型内部处理
- 输入嵌入表示 -> Transformer编码器×12/24层
- 自注意力机制计算: 问题token与上下文token之间计算交叉注意力
- 前馈神经网络处理: 对每个位置的表示进行非线性变换
- 层归一化 & 残差连接: 确保训练稳定性和梯度流动
- 经过多层编码器处理: 逐步提炼问题和上下文之间的关系
5. 输出表示 - 答案跨度预测重点
生成每个token的上下文表示向量:
- 每个token的向量包含问题和上下文的交互信息
- 特别关注上下文部分的token表示
答案开始位置预测得分 (部分): [0.0, 0.0, 0.0, 0.0, 0.0, 0.0, 0.0, 0.0, 0.0, 0.0]...
答案结束位置预测得分 (部分): [0.0, 0.0, 0.0, 0.0, 0.0, 0.0, 0.0, 0.0, 0.0, 0.0]...
预测答案: 1921
6. 下游任务处理: 答案提取(使用Qwen API)
调用Qwen API进行答案提取...
答案提取结果:
{
"answer": "1921年",
"confidence": 0.95,
"start_index": 46,
"end_index": 51
}
✓ 答案正确!
============================================================
传统BERT答案跨度预测方法与Qwen API方法对比
============================================================
传统BERT答案跨度预测方法:
1. 将问题和上下文拼接为: [CLS] question [SEP] context [SEP]
2. 通过BERT编码获取每个token的上下文表示
3. 使用两个线性分类器:
- 一个预测答案开始的token位置
- 一个预测答案结束的token位置
4. 通过softmax计算每个token作为开始/结束位置的概率
5. 选择概率最高的开始和结束位置作为答案跨度
Qwen API方法:
1. 利用生成式大模型的强大理解能力
2. 通过提示词指导模型从上下文中提取答案
3. 直接输出结构化的答案信息
4. 无需训练专门的问答模型
优势对比:
- 传统方法: 精度高,可解释性强,但需要标注数据和模型训练
- API方法: 无需训练,快速部署,适应多种问答场景,但依赖提示词设计
8. 答案验证和评估
对比传统BERT方法和Qwen API方法的答案提取结果:
问题: 爱因斯坦在哪一年获得诺贝尔奖?
上下文: 爱因斯坦(Albert Einstein)1879年3月14日出生于德国乌尔姆市,是现代物理学的奠基人之一。他提出了相对论和质能方程E=mc²,并于1921年获得诺贝尔物理学奖。
爱因斯坦于1955年4月18日在美国新泽西州普林斯顿去世。
正确答案: '1921年'
评估指标:
- 精确匹配(EM): 预测答案与标准答案是否完全一致
- F1分数: 预测答案与标准答案之间的重叠程度
- 位置准确性: 预测的起始和结束位置是否准确4.3.1 文本预处理
4.3.2 Tokenization(分词)
4.3.3 创建输入表示
4.3.4 BERT模型内部处理
4.3.5 输出表示 - 答案跨度预测重点
4.3.6.下游任务处理 - 使用Qwen API进行答案提取
import requests
import json
import re
import numpy as np
import os
# 配置Qwen API
API_KEY = os.environ.get("DASHSCOPE_API_KEY") # 请替换为您的实际API密钥
API_URL = "https://dashscope.aliyuncs.com/api/v1/services/aigc/text-generation/generation"
# 示例输入 - 句子对相似度计算
sentence1 = "人工智能正在改变世界"
sentence2 = "AI技术正在重塑我们的生活"
print("="*60)
print("BERT句子相似度计算处理流程示例")
print("="*60)
print(f"句子1: {sentence1}")
print(f"句子2: {sentence2}\n")
# 1. 文本预处理:添加CLS和SEP标记
print("1. 文本预处理:添加特殊标记")
# 对于句子对任务,BERT的输入格式为: [CLS] sentence1 [SEP] sentence2 [SEP]
processed_text = f"[CLS] {sentence1} [SEP] {sentence2} [SEP]"
print(f"处理后: {processed_text}\n")
# 2. Tokenization:将文本分割为单词/子词
print("2. Tokenization:文本分词")
# 模拟BERT的中文分词过程
tokens = [
"[CLS]", "人", "工", "智", "能", "正", "在", "改", "变", "世", "界", "[SEP]",
"AI", "技", "术", "正", "在", "重", "塑", "我", "们", "的", "生", "活", "[SEP]"
]
print(f"分词结果: {tokens}\n")
# 3. 创建输入表示:Token + Segment + Position Embeddings
print("3. 创建输入表示")
# 对于句子对任务,需要区分两个句子
segment_ids = []
for i, token in enumerate(tokens):
if token == "[SEP]":
# 找到第一个SEP标记后的索引
first_sep_index = tokens.index("[SEP]")
if i <= first_sep_index:
segment_ids.append(0) # 第一个句子部分
else:
segment_ids.append(1) # 第二个句子部分
else:
if i <= tokens.index("[SEP]"):
segment_ids.append(0) # 第一个句子部分
else:
segment_ids.append(1) # 第二个句子部分
# 简化表示
token_embeddings = [f"Token_{token}" for token in tokens]
segment_embeddings = [f"Segment_{seg}" for seg in segment_ids]
position_embeddings = [f"Position_{i}" for i in range(len(tokens))]
print(f"Token Embeddings (前10个): {token_embeddings[:10]}...")
print(f"Segment Embeddings (前10个): {segment_embeddings[:10]}...")
print(f"Position Embeddings (前10个): {position_embeddings[:10]}...\n")
# 4. BERT模型内部处理(模拟)
print("4. BERT模型内部处理")
print(" - 输入嵌入表示 -> Transformer编码器×12/24层")
print(" - 自注意力机制计算: 两个句子的token之间计算交叉注意力")
print(" - 前馈神经网络处理: 对每个位置的表示进行非线性变换")
print(" - 层归一化 & 残差连接: 确保训练稳定性和梯度流动")
print(" - 经过多层编码器处理: 逐步提炼两个句子之间的关系\n")
# 5. 输出表示 - 句子相似度计算重点
print("5. 输出表示 - 句子相似度计算重点")
print("生成每个token的上下文表示向量:")
print(" - [CLS]标记的向量包含两个句子的聚合信息")
print(" - 特别关注[CLS]标记的输出,用于句子级分类任务")
# 实际调用BERT模型计算相似度
print("\n实际调用BERT模型计算相似度...")
from transformers import BertTokenizer, BertModel
import torch
# 加载中文BERT模型和分词器
tokenizer = BertTokenizer.from_pretrained('bert-base-chinese')
model = BertModel.from_pretrained('bert-base-chinese')
# 对输入句子进行编码
inputs = tokenizer(sentence1, sentence2, return_tensors="pt", padding=True, truncation=True)
with torch.no_grad():
outputs = model(**inputs)
# 提取[CLS]标记的向量
cls_vector = outputs.last_hidden_state[:, 0, :].numpy()[0]
print(f"[CLS]标记输出向量: 维度{cls_vector.shape}, 范数{np.linalg.norm(cls_vector):.4f}")
# 计算余弦相似度
def cosine_similarity(a, b):
return np.dot(a, b) / (np.linalg.norm(a) * np.linalg.norm(b))
# 分别计算两个句子的[CLS]向量
inputs1 = tokenizer(sentence1, return_tensors="pt", padding=True, truncation=True)
inputs2 = tokenizer(sentence2, return_tensors="pt", padding=True, truncation=True)
with torch.no_grad():
outputs1 = model(**inputs1)
outputs2 = model(**inputs2)
cls_vector1 = outputs1.last_hidden_state[:, 0, :].numpy()[0]
cls_vector2 = outputs2.last_hidden_state[:, 0, :].numpy()[0]
# 计算余弦相似度
similarity_score = cosine_similarity(cls_vector1, cls_vector2)
print(f"余弦相似度: {similarity_score:.4f}\n")
# 6. 下游任务处理 - 使用Qwen API进行句子相似度计算
print("6. 下游任务处理: 句子相似度计算(使用Qwen API)")
# 构建Prompt - 明确指示模型计算句子相似度
prompt = f"""
请评估以下两个句子的语义相似度,给出一个0到1之间的相似度分数,其中0表示完全不相关,1表示完全等价。
句子1: "{sentence1}"
句子2: "{sentence2}"
请按以下JSON格式输出结果:
{{
"similarity_score": 0.85,
"explanation": "简要解释相似度评分的原因"
}}
"""
# 准备API请求
headers = {
"Content-Type": "application/json",
"Authorization": f"Bearer {API_KEY}"
}
payload = {
"model": "qwen-max",
"input": {
"messages": [
{
"role": "system",
"content": "你是一个语义相似度评估专家,能够准确判断两个句子的语义相似程度。请给出0到1之间的相似度分数,并简要解释评分原因。"
},
{
"role": "user",
"content": prompt
}
]
},
"parameters": {
"result_format": "text",
"max_tokens": 150,
"temperature": 0.1 # 低温度确保输出稳定
}
}
print("调用Qwen API进行句子相似度计算...")
try:
response = requests.post(API_URL, headers=headers, data=json.dumps(payload))
response.raise_for_status()
result = response.json()
if "output" in result and "text" in result["output"]:
similarity_result = result["output"]["text"]
print("\n句子相似度计算结果:")
# 尝试解析JSON结果
try:
json_match = re.search(r'\{.*\}', similarity_result, re.DOTALL)
if json_match:
similarity_data = json.loads(json_match.group())
print(json.dumps(similarity_data, ensure_ascii=False, indent=2))
else:
print(similarity_result)
except json.JSONDecodeError:
print(similarity_result)
else:
print("API响应格式异常")
except Exception as e:
print(f"API请求失败: {e}")
# 模拟API响应
print("\n模拟句子相似度计算结果:")
print("""
{
"similarity_score": 0.82,
"explanation": "两个句子都表达了人工智能技术对世界的积极影响,虽然用词不同但核心语义相似"
}
""")
# 7. 传统BERT句子相似度计算方法说明
print("\n" + "="*60)
print("传统BERT句子相似度计算方法与Qwen API方法对比")
print("="*60)
print("""
传统BERT句子相似度计算方法:
1. 将两个句子拼接为: [CLS] sentence1 [SEP] sentence2 [SEP]
2. 通过BERT编码获取每个token的上下文表示
3. 使用[CLS]标记的输出向量作为整个句子对的表示
4. 在[CLS]向量上添加线性分类层或回归层:
- 分类方法: 将相似度分为几个等级(如0-4分)
- 回归方法: 直接输出0-1之间的相似度分数
5. 使用余弦相似度作为替代方法:
- 分别计算每个句子的[CLS]向量
- 计算两个向量的余弦相似度
Qwen API方法:
1. 利用生成式大模型的语义理解能力
2. 通过提示词指导模型评估句子相似度
3. 直接输出结构化的相似度分数和解释
4. 无需训练专门的相似度模型
优势对比:
- 传统方法: 计算效率高,可部署在资源受限环境,但需要训练数据和模型训练
- API方法: 无需训练,理解能力强,能提供解释,但依赖网络连接和API成本
""")
# 8. 相似度计算方法扩展
print("\n8. 相似度计算方法扩展")
print("除了整体相似度,还可以计算不同层面的相似度:")
print("""
1. 词汇层面相似度:
- Jaccard相似度: 计算两个句子词汇集合的重叠程度
- 词嵌入余弦相似度: 计算句子平均词向量的余弦相似度
2. 语义层面相似度:
- BERT句子嵌入: 使用[CLS]向量或所有token向量的平均
- SBERT(Sentence-BERT): 专门优化的句子嵌入模型
3. 结构层面相似度:
- 句法树相似度: 比较两个句子的句法结构
- 依存关系相似度: 比较句子的依存关系图
4. 生成式方法:
- 使用LLM评估: 如本示例中的Qwen API方法
- 自然语言推理: 判断两个句子是否蕴含、矛盾或中立
""")
# 9. 应用场景示例
print("\n9. 应用场景示例")
print("句子相似度计算在实际应用中的场景:")
application_scenarios = [
"搜索引擎: 查询和文档的相似度匹配",
"推荐系统: 用户历史行为和候选项目的相似度计算",
"重复检测: 识别文档中的重复或近似重复内容",
"问答系统: 问题和候选答案的相似度评估",
"文本摘要: 评估摘要与原文的语义一致性",
"机器翻译评估: 比较原文和译文的语义等价性",
" plagiarism检测: 识别文本之间的相似性"
]
for i, scenario in enumerate(application_scenarios, 1):
print(f" {i}. {scenario}")============================================================
BERT句子相似度计算处理流程示例
============================================================
句子1: 人工智能正在改变世界
句子2: AI技术正在重塑我们的生活
1. 文本预处理:添加特殊标记
处理后: [CLS] 人工智能正在改变世界 [SEP] AI技术正在重塑我们的生活 [SEP]
2. Tokenization:文本分词
分词结果: ['[CLS]', '人', '工', '智', '能', '正', '在', '改', '变', '世', '界', '[SEP]', 'AI', '技', '术', '正', '在', '重', '塑', '我', '们', '的', '生', '活', '[SEP]']
3. 创建输入表示
Token Embeddings (前10个): ['Token_[CLS]', 'Token_人', 'Token_工', 'Token_智', 'Token_能', 'Token_正', 'Token_在', 'Token_改', 'Token_变', 'Token_世']...
Segment Embeddings (前10个): ['Segment_0', 'Segment_0', 'Segment_0', 'Segment_0', 'Segment_0', 'Segment_0', 'Segment_0', 'Segment_0', 'Segment_0', 'Segment_0']...
Position Embeddings (前10个): ['Position_0', 'Position_1', 'Position_2', 'Position_3', 'Position_4', 'Position_5', 'Position_6', 'Position_7', 'Position_8', 'Position_9']...
4. BERT模型内部处理
- 输入嵌入表示 -> Transformer编码器×12/24层
- 自注意力机制计算: 两个句子的token之间计算交叉注意力
- 前馈神经网络处理: 对每个位置的表示进行非线性变换
- 层归一化 & 残差连接: 确保训练稳定性和梯度流动
- 经过多层编码器处理: 逐步提炼两个句子之间的关系
5. 输出表示 - 句子相似度计算重点
生成每个token的上下文表示向量:
- [CLS]标记的向量包含两个句子的聚合信息
- 特别关注[CLS]标记的输出,用于句子级分类任务
实际调用BERT模型计算相似度...
[CLS]标记输出向量: 维度(768,), 范数22.5603
余弦相似度: 0.8570
6. 下游任务处理: 句子相似度计算(使用Qwen API)
调用Qwen API进行句子相似度计算...
句子相似度计算结果:
{
"similarity_score": 0.85,
"explanation": "两个句子都表达了人工智能或AI技术对社会产生重大影响的意思。虽然使用了不同的词汇('改变世界' vs '重塑我们的生活'),但核心含义非常接近,都是
指AI带来的广泛变革。因此,它们在语义上高度相似,但由于不是完全相同的表达方式,所以评分略低于1。"
}
============================================================
传统BERT句子相似度计算方法与Qwen API方法对比
============================================================
传统BERT句子相似度计算方法:
1. 将两个句子拼接为: [CLS] sentence1 [SEP] sentence2 [SEP]
2. 通过BERT编码获取每个token的上下文表示
3. 使用[CLS]标记的输出向量作为整个句子对的表示
4. 在[CLS]向量上添加线性分类层或回归层:
- 分类方法: 将相似度分为几个等级(如0-4分)
- 回归方法: 直接输出0-1之间的相似度分数
5. 使用余弦相似度作为替代方法:
- 分别计算每个句子的[CLS]向量
- 计算两个向量的余弦相似度
Qwen API方法:
1. 利用生成式大模型的语义理解能力
2. 通过提示词指导模型评估句子相似度
3. 直接输出结构化的相似度分数和解释
4. 无需训练专门的相似度模型
优势对比:
- 传统方法: 计算效率高,可部署在资源受限环境,但需要训练数据和模型训练
- API方法: 无需训练,理解能力强,能提供解释,但依赖网络连接和API成本
8. 相似度计算方法扩展
除了整体相似度,还可以计算不同层面的相似度:
1. 词汇层面相似度:
- Jaccard相似度: 计算两个句子词汇集合的重叠程度
- 词嵌入余弦相似度: 计算句子平均词向量的余弦相似度
2. 语义层面相似度:
- BERT句子嵌入: 使用[CLS]向量或所有token向量的平均
- SBERT(Sentence-BERT): 专门优化的句子嵌入模型
3. 结构层面相似度:
- 句法树相似度: 比较两个句子的句法结构
- 依存关系相似度: 比较句子的依存关系图
4. 生成式方法:
- 使用LLM评估: 如本示例中的Qwen API方法
- 自然语言推理: 判断两个句子是否蕴含、矛盾或中立
9. 应用场景示例
句子相似度计算在实际应用中的场景:
1. 搜索引擎: 查询和文档的相似度匹配
2. 推荐系统: 用户历史行为和候选项目的相似度计算
3. 重复检测: 识别文档中的重复或近似重复内容
4. 问答系统: 问题和候选答案的相似度评估
5. 文本摘要: 评估摘要与原文的语义一致性
6. 机器翻译评估: 比较原文和译文的语义等价性
7. plagiarism检测: 识别文本之间的相似性5.3.1 文本预处理
5.3.2 Tokenization(分词)
5.3.3 创建输入表示
5.3.4 BERT模型内部处理
5.3.5 输出表示 - 句子相似度计算重点
5.3.6 下游任务处理 - 使用Qwen API进行句子相似度计算
除了基础文本分类和问答,BERT的应用与现在的行业也息息相关,它已成为NLP领域的“基础设施”,被嵌入到无数产品和流程中。
1. 搜索引擎优化
2.智能客服与聊天机器人
3. 内容推荐与信息流
4. 法律与金融文档分析
5. 语音助手与智能音箱
最后,脑袋里可能还是会有一个疑问,BERT到底是什么?似乎说不清、道不明。其实,它就是一个通过海量“完形填空”训练出来的、能深刻理解人类语言上下文含义的超级语言模型。
它的革命性在于:
虽然现在很多生成式AI光芒四射,但BERT作为“理解”领域的基石,依然默默地支撑着互联网的方方面面,让你我的数字生活变得更加智能和便捷。它无疑是人工智能发展史上的一座重要里程碑。
原创声明:本文系作者授权腾讯云开发者社区发表,未经许可,不得转载。
如有侵权,请联系 cloudcommunity@tencent.com 删除。
原创声明:本文系作者授权腾讯云开发者社区发表,未经许可,不得转载。
如有侵权,请联系 cloudcommunity@tencent.com 删除。