首页
学习
活动
专区
圈层
工具
发布
社区首页 >专栏 >具身智能关键模型技术演化路线图

具身智能关键模型技术演化路线图

作者头像
一点人工一点智能
发布2025-11-26 16:14:54
发布2025-11-26 16:14:54
170
举报

编辑:陈萍萍的公主@一点人工一点智能

横跨2012–2025年,把计算机视觉(CV)、自然语言处理(NLP)、强化学习(RL)、大语言/多模态模型(LLMs/MLLMs)以及世界模型(WMs)五条技术线的里程碑工作放在同一条时间轴上,直观呈现它们如何交替推动具身智能从“单模块感知”走向“多模态-物理-语义”统一体

图片
图片

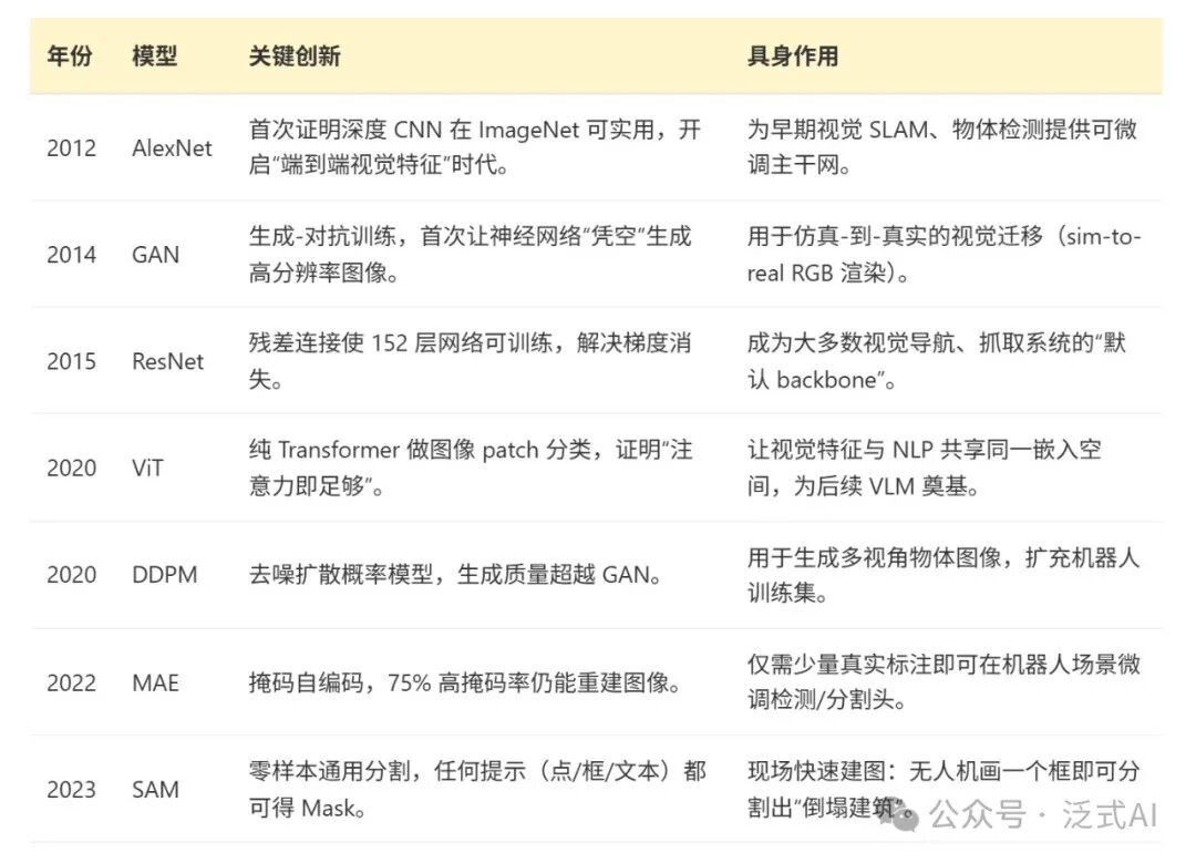
下面按时间顺序对图中出现的30个核心模型逐一给出技术要点与在具身智能中的角色

CV模型(粉色)

图片
图片

NLP模型(黄色)

图片
图片

RL模型(绿色)

图片
图片

LLMs/MLLMs(靛蓝色)

图片
图片

World Models(蓝色)

图片
图片

此图用一张“地铁线路图”式的时间轴,把原本碎片化的 30 余个里程碑串成五条“技术快线”,帮助初入具身智能的研究者一眼看清:“我该在哪一站上车、在哪一站换乘、最终在哪一站下车”

参考:《Embodied AI:From LLMs to World Models》

本文参与 腾讯云自媒体同步曝光计划,分享自微信公众号。
原始发表:2025-10-18,如有侵权请联系 cloudcommunity@tencent.com 删除

本文分享自 一点人工一点智能 微信公众号,前往查看

如有侵权,请联系 cloudcommunity@tencent.com 删除。

本文参与 腾讯云自媒体同步曝光计划  ,欢迎热爱写作的你一起参与!

评论
登录后参与评论
0 条评论
热度
最新
推荐阅读
领券
问题归档专栏文章快讯文章归档关键词归档开发者手册归档开发者手册 Section 归档