一飞开源,介绍创意、新奇、有趣、实用的开源应用、系统、软件、硬件及技术,一个探索、发现、分享、使用与互动交流的开源技术社区平台。致力于打造活力开源社区,共建开源新生态!

Dimina 发音为 /diːminə/,是 didi miniprogram 的缩写,旨在打造灵活、轻量的小程序跨端开发框架。
星河小程序(以下简称 Dimina)是滴滴自研的一套轻量级跨端小程序框架,可以理解为开源版的小程序方案,致力于为开发者提供高性能、跨平台、低门槛的开发体验。
目前,Dimina 已支持 Android、iOS、Harmony 和 Web 四大平台。开发者可以将 Dimina 作为移动端跨平台开发框架,将已有小程序逻辑以独立模块方式集成到现有 App,或直接采用小程序语法进行开发,并一键打包生成独立原生 App。
使用Apache-2.0开源协议

Android | iOS | Harmony |
|---|---|---|

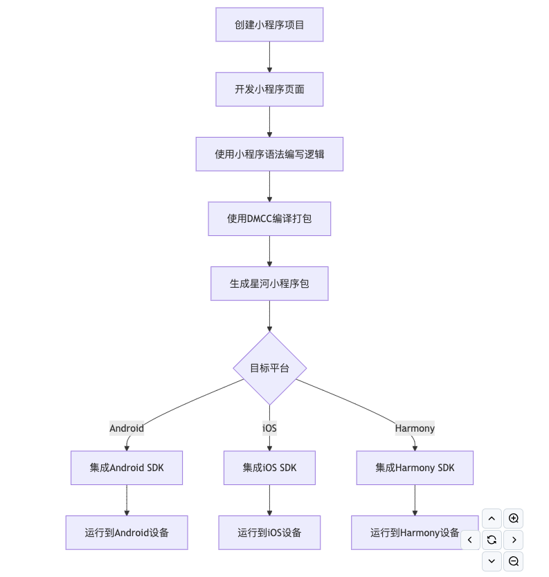
1、创建小程序项目
2、开发小程序页面
3、编译打包
4、平台接入
5、调试与发布

小程序本质上是 将网页技术迁移到手机上的一种 Hybrid App 方案。核心组成元素与网页类似:
为优化小程序性能和用户体验,客户端通常做以下处理:
总结来说,小程序是一种标准化的跨端框架,结合了 Web 开发中的高效免安装优点以及原生开发的能力,代表了 Hybrid 开发的高效模式。
为实现星河小程序框架,我们需解决四个关键问题:
详细内容请查看 README.md 文档
访问一飞开源:https://code.exmay.com/
#一飞开源 #开源项目 #小程序框架