最好的安全防护当然是“御敌于国门之外”, 通过安全防护技术,来保证当前主机不被非授权人员入侵,但是“道高一尺,魔高一丈”, 再好的防护手段、往往也会有疏漏的地方。在这种情况下,事后(入侵后)的追溯技术就很重要了。好比一个窃贼到我们家溜达一圈,我竟然无法知道是否窃贼来过,细思这是一件非常恐怖的事情。这就意味着,我们的家(主机)不在安全,鬼知道窃贼什么时候再来溜达一圈。

入侵分析技术一般通过是通过分析主机关键的文件记录、进程信息等来达到分析主机是否被侵入的目的。从安全防护的角度来讲,这是一项事后追踪技术(可追溯性);从攻击的角度来说, 当Hack成功实施攻击(入侵)后,要进行掩踪灭迹,也就是清除入侵痕迹,当知道入侵分析哪些地方后,那么作为入侵者也就明白需要重点关注哪些入侵痕迹了。
所谓“未知攻,焉知防”, 同样也可以说“未知防,焉知攻”, 攻防之道,本就是在攻防博弈中相互提高。
本次介绍的入侵分析技术基于环境如下:
Panda.Guo@2018-04-18 10:42:55 $ lsb_release -a No LSB modules are available. Distributor ID: Debian Description: Debian GNU/Linux 9.4 (stretch) Release: 9.4 Codename: stretch
Panda.Guo@2018-04-18 10:59:33 $ uname -a Linux PandaGuo 4.9.0-6-amd64 #1 SMP Debian 4.9.82-1+deb9u3 (2018-03-02) x86_64 GNU/Linux
3.1
用户帐号
从攻击的角度来讲,Hacker实施攻击后,除了会“掩踪灭迹”之外还会进行“创建后门”,以便将这种攻击的机会持续下去,而创建后门用户帐号,往往是比较可行的途径。
1. 搜寻具备shell用户的帐号, /etc/passwd
Panda.Guo@2018-04-18 11:34:31 $ cat /etc/passwd|awk -F: '{print $7}'| sort |uniq -c 3 /bin/bash 21 /bin/false 1 /bin/sync 17 /usr/sbin/nologin Panda.Guo@2018-04-18 11:45:31 $ cat /etc/passwd | grep "bash" root:x:0:0:root:/root:/bin/bash panda:x:1000:1000:panda,,,:/home/panda:/bin/bash itcast:x:2001:2001::/home/itcast:/bin/bash Panda.Guo@2018-04-18 11:45:40 $
对其中有shell的用户需要重点关注,本文假设itcast用户为“需重点关照”用户
2.进一步分析用户itcast
3.查看用户id和组信息:
Panda.Guo@2018-04-18 11:45:40 $ id itcast uid=2001(itcast) gid=2001(itcast) group=2001(itcast)
Panda.Guo@2018-04-18 11:51:33 $ lastlog -u itcast
Username Port From Latest
itcast pts/10 127.0.0.1 Thu Apr 12 19:03:20 +0800 2018
Panda.Guo@2018-04-18 11:51:35 $ last itcast itcast pts/10 127.0.0.1 Thu Apr 12 19:03 - 10:16 (15:12) itcast pts/6 172.16.28.59 Thu Apr 12 16:03 - 16:03 (00:00) itcast pts/6 172.16.28.59 Thu Apr 12 16:02 - 16:03 (00:00) wtmp begins Sun Apr 1 23:41:17 2018
Panda.Guo@2018-04-18 11:52:45 $ sudo lastb itcast itcast ssh:notty 127.0.0.1 Thu Apr 12 19:03 - 19:03 (00:00) itcast ssh:notty 172.16.28.59 Thu Apr 12 16:03 - 16:03 (00:00) btmp begins Tue Apr 3 09:20:30 2018 Panda.Guo@2018-04-18 11:52:49 $
Panda.Guo@2018-04-18 11:53:20 $ finger itcast Login: itcast Name: Directory: /home/itcast Shell: /bin/bash Last login Thu Apr 12 19:03 (CST) on pts/10 from 127.0.0.1 No mail. No Plan.
如果itcast用户登录有异常的IP登录, 则需重点关注
3.2 可提权用户(sudo)
Debian系统允许普通用户通过sudo来获取root用户权限, 因此对于已经存在的普通用户,如果其在/etc/sudoers或者/etc/sudoers.d/下的文件中, 则表示此普通用户可以通过sudo来完成root操作, 需要特别关注。
另可以通过命令groups itcast(其中itcast指代需要关注的用户username), 如果该用户所属的组是root或者 sudo组,或者该用户在/etc/sudoers(包括/etc/sudoer.d/目录), 那就需要重点关注了。
3.3 开机自启服务
不同的Linux发行版,采用的服务管理器是不同的, Debian 8以上已经采用Systemd作为服务器管理器,其实目前较新的发行版系统上多在采用systemd。本次我们以Systemd为例来分析开机自起的一些程序。
对于systemd服务管理器来说,可以通过下述方式查看开机自启的服务:
Panda.Guo@2018-04-18 15:25:23 $ systemctl list-unit-files --type=service | grep "enabled" accounts-daemon.service enabled anacron.service enabled auditd.service enabled autovt@.service enabled 。。。
入侵后,留下一些开机自起的服务,以便后续继续入侵。也是入侵保持持久性的一种手段。
3.4 计划(定时)任务
除了开机自启动服务外, Debian还可以通过计划任务来进行持久化运行。
检查异常的计划任务相对简单:
只需要查看/etc/crontab以及子目录下/etc/cron.*的计划任务文件即可.
3.5 shell的初始化
不同的Linux发行版的默认shell是不一致的, 一般debian系统默认是dash, 而我自己偏爱bash, 一般系统安装完成后,我会调整我的shell为bash, 本节以bash为例进行描述。
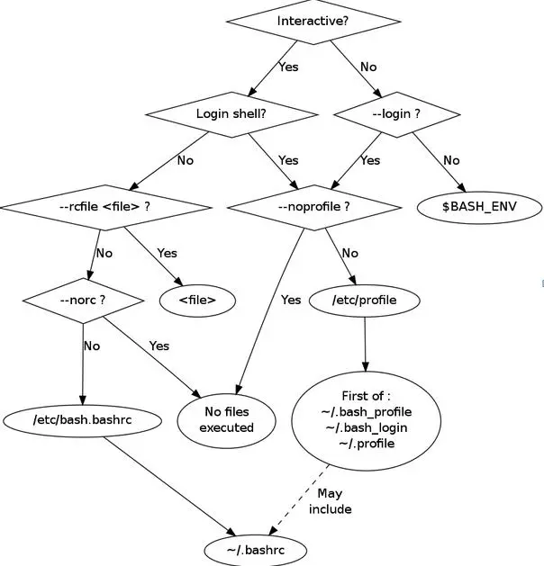
对于shell来说,可分为交互shell/非交互shell、 登录shell和非登录shell。本质上就是在shell启动期间,默认执行的配置文件不同而已。 关于这块的详细区别,可参考man bash 中的INVOCATION章节。或者参考下图:

简单分析如下:
上面描述的比较复杂。简单说,就是bash在启动时,要执行几个脚本文件。 这些文件中如果有命令,在某种情况下(登录非登录、交互非交互)可能会被执行。 入侵分析的重点就是查看这些文件中是否存在可疑命令。
3.6 历史命令
一般而言, 入侵者获取shell之后会在上面执行某些命令, 我们可以通过history命令来查看曾经运行过的命令.或者直接查看~/.bash_history文件. 高明的入侵者完成入侵后,也会进行某些掩踪灭迹。 因此, 如果发现曾经运行过的命令中有一些可疑命令(莫名奇妙的命令),或者发现history被恶意清除,或者被异常篡改, 这也是我们常用的入侵分析技术。
和history命令相关有几个环境变量,需要我们特别关注,详情可通过man bash 查看
3.7 系统日志
在debian9上,系统日志统一由rsyslog进程产生, 和rsyslog相关的配置可参考/etc/rsyslog.conf文件以及/etc/rsyslog.d/目录。
查看每个用户最近的登录时间和ip: lastlog
查看每个用户的登录记录: last
查看每个用户的登录尝试(包括失败的)记录: lastb
查看当前登录的用户,ip以及正在执行的命令: w
/var/log/messages: 一般的系统日志
/var/log/kern.log: 系统内核日志
/var/log/boot.log: 系统启动日志
/var/log/auth.log: 登录相关的日志, 比如ssh/sudo成功失败的日志都在这里
/var/log/cron.d: cron计划任务的执行日志
/var/log/audit/* : 为审计记录,可以进一步分析,也许可以发现一些意想不到的痕迹(如果有的话).
3.8 可疑进程
一般可通过top命令查看正在运行的程序所占用的资源, 或者用ps aux列出当前系统所用的进程. 如果发现可疑进程(没见过、耗资源), 可以用以下命令进一步:
如果某个可疑进程正在活动,一般会与外界有网络交互,可通过如下方法进一步分析:
我们研究入侵分析,从“攻”的角度来说,是为了在“实施攻击”后,在“掩踪灭迹”中做的更加彻底,更便于我们攻击的持久性, 从“防”的角度来说, 我了解主机系统被入侵后,知道在哪些地方会留下痕迹,通过收集这些入侵痕迹,结合大数据的分析技术来绘制入侵者的攻击路线图。以便更好的防护。