
在全球抗菌药物耐药性(AMR)危机持续加剧的背景下,世界卫生组织已将其列为全球十大公共卫生威胁之一。据统计,全球每年约有500万人直接或间接死于耐药菌感染,而传统抗生素研发管线持续萎缩——1980-2003年间,全球Top15药企仅开发5种新抗菌药物。在此困境下,2025年10月发表于《Cell》期刊的研究《A generative deep learning approach to de novo antibiotic design》,为生成式深度学习引导的从头抗生素设计提供了平台,为探索未知化学空间提供了可能。

传统抗菌药物研发主要依赖“现有化合物库筛选”模式,存在两大致命局限:
此外,淋病奈瑟菌(Neisseria gonorrhoeae)、金黄色葡萄球菌(Staphylococcus aureus)等“高危耐药菌”已对多数一线药物产生耐药——淋病奈瑟菌被美国CDC列为“紧急威胁”,亟需结构全新、作用机制独特的抗生素。
生成式深度学习可突破现有化合物库限制,通过学习化学结构与生物活性的关联规律,直接生成符合抗菌活性、成药性要求的全新分子。本研究基于此,构建了“筛选-生成-验证-优化”的全链条AI设计策略。
研究团队以“精准筛选优质起点+AI定向生成全新分子”为核心,构建了两种互补的设计路径——基于片段设计(Fragment-based Design) 与从头设计(De novo Design),并通过图神经网络(GNN)实现分子活性预测与筛选,形成完整技术闭环(图1)。

作为整个平台的“评分系统”,研究团队首先基于Chemprop框架构建GNN模型,用于预测分子的抗菌活性与细胞毒性:
基于片段设计以 化学片段 为起点,通过“筛选-扩展-优化”三步生成抗菌分子,核心逻辑是“片段决定活性,AI优化成药性”:
研究团队整合三大片段库,构建含45,858,026个片段的数据库:
通过GNN模型筛选并施加三重过滤:
最终获得1,156,945个针对淋病奈瑟菌的优质片段,以及259,807个针对金葡菌的优质片段。
为将优质片段扩展为完整分子,研究团队采用两种生成模型,形成优势互补:


图 4. 片段修饰对可合成性与抗菌活性的影响 (此图针对金黄色葡萄球菌的化合物设计,流程与前面类似)
(A) 由 S. aureus 抗菌活性模型确定的片段预测得分排名(上)及应用于片段的计算筛选条件(下)。 (B) 可用于实测的化合物(50 μM)片段(上)与化合物(下)的预测得分排名。 (C) 片段 F2 及其对应活性化合物的结构,活性片段在 EN1 中高亮标出。 (D) EN1 的 MIC 和 CC₅₀ 值。n = 2,* 表示 >64 μg/mL。 (E) 片段 F2 与其截短片段 F2′ 的结构,以及 F-CReM 与 F-VAE 模型生成的分子数量。 (F) 对基于片段 F2′ 下筛选出的化合物应用的计算筛选条件。 (G) F-CReM 与 F-VAE 模型使用片段 F2 与 F2′ 生成分子的 RAscore。 (H) 由 ASKCOS 计算的 F-CReM 与 F-VAE 使用片段 F2 与 F2′ 生成分子的逆合成预测成功率。 (I) 来自 Enamine REAL 空间的 12 个含 F2 片段的化合物,以及 16 个基于 F2′ 片段设计并合成的新化合物在 S. aureus RN4220 中的 MIC。 另见图 S4。
对生成分子施加进一步过滤:①合成可行性(RAscore>0.8,SAscore<3);②结构多样性(分子间Tanimoto相似度<0.4);③无β-内酰胺等已知抗菌骨架。筛选出80个化合物,并由商业化学合成供应商进行评估。最终选择27个分子尝试合成,成功获得2个高纯度(>95%)化合物——NG1与NG2(均来自F-VAE模型)。
其中NG1对多重耐药和致病性淋病奈瑟菌菌株具有抗菌活性。
为完全摆脱现有片段限制,研究团队构建“无起点”生成模式:
通过与基于片段设计相同的过滤标准,得到4,831种分子,经人工检查后筛选至90种化合物,再由化学合成供应商审查。最终采购22个JT-VAE生成的分子,其中6个(DN1-DN6)表现出抗菌活性,成功率达27.3%。

研究最终得到24个AI设计分子,7个表现出选择性抗菌活性,其中NG1(针对淋病奈瑟菌) 与DN1(针对金葡菌) 为核心先导化合物,其体外活性、耐药性、体内疗效均达到临床前候选药物标准。

图 3. 化合物 NG1 的作用机制研究与体内疗效.(A) NG1 对野生型及抗生素耐药株 N. gonorrhoeae 的最低抑菌浓度(MIC,具体菌株列于表 S4)。每个数据点代表重复两次的生物学实验结果。(B) NG1 与阿奇霉素(azithromycin)处理 ATCC 49226 株的时间杀菌曲线。数据以平均值 ± 标准差(Mean ± SD)表示,n = 2。(C) NG1 在 ATCC 49226 株中的最小杀菌浓度(MBC)。Mean ± SD;n = 2。(D) NG1(64 μg/mL)及对照化合物处理 ATCC 49226 后的细胞膜刚性变化,通过 Laurdan 通用极化度(GP)测定。Mean ± SD;n = 2。(E) NG1 与 DMSO 处理 ATCC 49226 后的膜完整性损伤情况,通过疏水性荧光探针 1-N-苯基萘胺(NPN)摄取量测定。Mean ± SD;n = 2。(F) NG1 或 Triton X-100 处理 ATCC 49226 后的膜通透性变化,表现为 SYTOX green 荧光信号随时间增加,并相对于未处理对照归一化。Mean ± SD;n = 2。(G) FA 1090 细胞裂解液经 NG1 处理后的 PISA 分析火山图,与载体对照相比。最显著受影响的蛋白 LptA 以紫色标出。(H) NG1(4× MIC)处理 FA 1090 后 lptA 基因的表达水平,以 log₂ counts-per-million(CPM)表示。(I) NG1 与多黏菌素 B(PMB)在 ARB #0187 菌株中的棋盘式联合实验,显示协同效应。数据为两次独立生物学重复结果。(J) NG1 在 N. gonorrhoeae 阴道感染模型中的体内研究示意图,使用 ATCC 49226 菌株。给药方案为阴道内分别给予载体、NG1 或头孢曲松,共 5 次。(K) 阴道冲洗液中的细菌滴度。横线表示 log₁₀ CFU/mL 的中位数。数据分别代表载体对照(n = 8)、NG1(n = 9)和头孢曲松(n = 5)处理组。与载体组比较的双侧 Mann-Whitney U 检验:*p ≤ 0.05,**p ≤ 0.01。横线为中位数。(L) NG1 的构效关系(SAR)分析总结。另见图 S2 和图 S3。
通过PISA(蛋白质组整体溶解度分析)、RNA-seq、冷冻电镜等技术,证实NG1的作用靶点为LptA(脂寡糖输出系统蛋白):

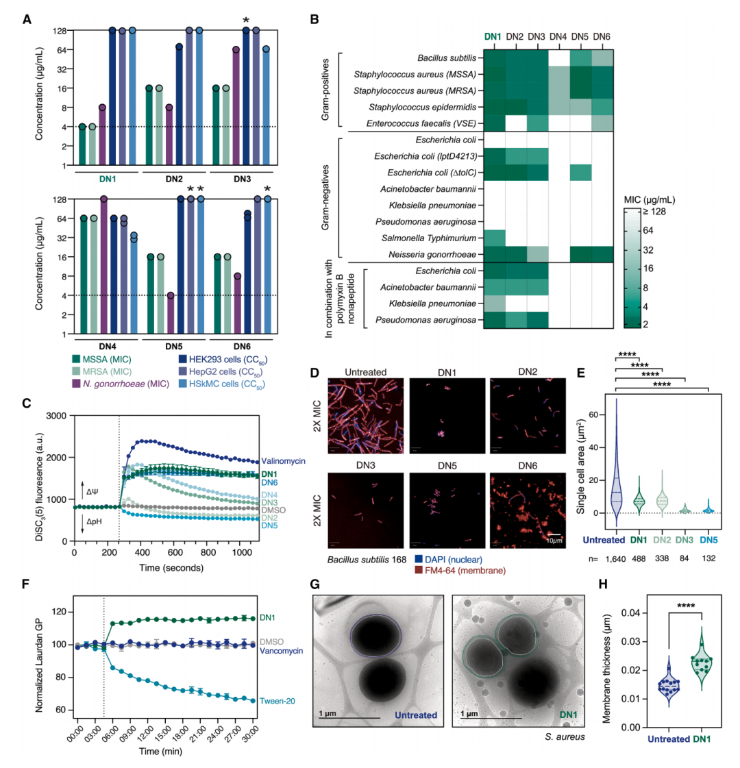
图 6. 新设计化合物 DN1–DN6 的表征
(A) 化合物对 S. aureus RN4220、耐甲氧西林金黄色葡萄球菌(MRSA, BAA1556)、N. gonorrhoeae ATCC 49226 的 MIC 以及在三种人源细胞中的 CC₅₀ 值。n = 2,* 表示 >128 μg/mL。 (B) 对多种革兰氏阳性菌(上)、革兰氏阴性菌(中)及与亚抑菌浓度多黏菌素 B 九肽联合(下)的 MIC。n = 2。另见表 S4。 (C) S. aureus RN4220 经 DN1–DN6、缬氨霉素(阳性对照)及 DMSO(阴性对照)处理后的 DiSC₃(5) 荧光变化。 (D) B. subtilis 168 细胞经活性新设计化合物处理(2× MIC,2 小时)后的显微图像。DAPI 染色为蓝色,FM4-64 染色为红色。 (E) 未处理与化合物处理(2× MIC)下 B. subtilis 细胞面积比较;n 为定量细胞数,****p ≤ 0.0001,采用双侧 Mann-Whitney U 检验。 (F) RN4220 经 DN1(32 μg/mL)及对照化合物处理后的膜刚性变化,通过 Laurdan 通用极化度(GP)测定。Mean ± SD;n = 2。 (G) 未处理及 DN1(4× MIC)处理的 S. aureus 的冷冻透射电子显微(Cryo-TEM)图像。 (H) S. aureus 的膜厚度定量分析(未处理 n = 14;DN1 n = 11),****p ≤ 0.0001,采用双侧 Mann-Whitney U 检验。另见图 S6。
DN1通过非靶点依赖的膜活性机制发挥作用,与现有抗生素无交叉耐药:
为进一步验证AI设计分子的可优化性,研究团队针对NG1与DN1开展结构-活性关系(SAR)分析,为后续临床开发提供方向:
合成74个NG1类似物,重点修饰吡咯烷环的R1基团与胺基的R2基团,发现:
合成19个DN1类似物,修饰芳环卤素位置与中心吡咯烷环,发现:

本文通过生成式深度学习技术,打破了传统抗生素研发的 化学空间局限 与 耐药性困境 ,实现从 片段/简单分子 到 临床前候选化合物 的全流程AI设计,并通过靶点验证、体内疗效证实其可行性。这项研究不仅为耐药菌感染治疗提供了两款潜在新药,更建立了一套可复用的AI抗菌药物研发策略——未来,随着多目标优化、合成技术的突破,生成式AI有望成为抗菌药物研发的核心工具。
参考文献:Krishnan A, Valeri J A, Jin W, et al. A generative deep learning approach to de novo antibiotic design[J]. Cell, 2025.