
https://catalog.update.microsoft.com/
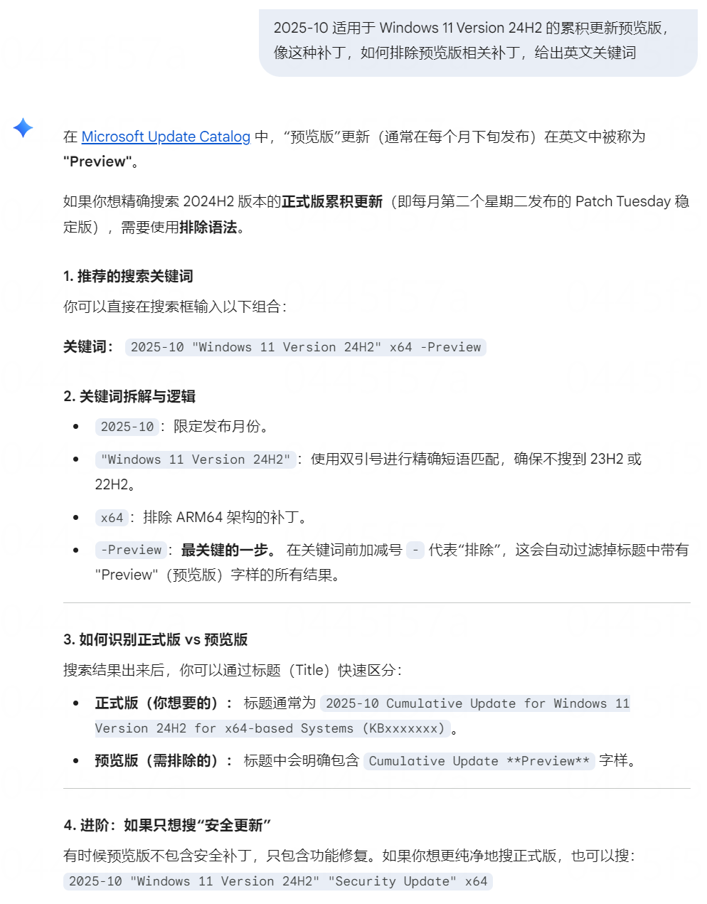
微软catalog补丁站点过滤补丁,应该用什么英文关键词,中文以前可以,现在不行了
查资料、验证,总结常用过滤补丁的字符串组合如下:
Servicing Stack Windows 10
Servicing Stack Windows 10 21H2
Servicing Stack Windows 10 22H2
Servicing Stack Windows 10 LTSB2025-12 "Windows 10" -drivers -Preview
"Windows 10" cumulative -Preview
"Windows 10" -Preview2025-12 "Windows 10 LTSB" -drivers -Preview
"Windows 10 LTSB" cumulative -Preview
"Windows 10 LTSB" -Preview2025-12 "Windows 11" -drivers -Preview
"Windows 11" cumulative -Preview
"Windows 11 Version 24H2" -Preview2025-12 Windows Server 24H2 -drivers
2024-12 Windows Server 24H2 -drivers
Windows Server 24H2 cumulative
".NET Framework" Windows Server 24H2
+2024 +Cumulative Windows Server 24H2Servicing Stack 21H2
2025-12 Windows Server 21H2 -drivers
2024-12 Windows Server 21H2 -drivers
Windows Server 21H2 cumulative
".NET Framework" Windows Server 21H2
+2024 +Cumulative Windows Server 21H2Servicing Stack Windows Server 2019
2025-12 Windows Server 2019 -drivers
2024-12 Windows Server 2019 -drivers
Windows Server 2019 cumulative
".NET Framework" Windows Server 2019
+2024 +Cumulative Windows Server 2019Servicing Stack Windows Server 2016
2025-12 Windows Server 2016 -drivers
2024-12 Windows Server 2016 -drivers
Windows Server 2016 cumulative
".NET Framework" Windows Server 2016
+2024 +Cumulative Windows Server 2016Servicing Stack Windows Server 2012 R2
"Windows Server 2012 R2" "Monthly Quality Rollup"
"Windows Server 2012 R2" "Security Only"Servicing Stack Windows Server 2008 R2
"Windows Server 2008 R2" "Monthly Quality Rollup"
"Windows Server 2008 R2" "Security Only"


原创声明:本文系作者授权腾讯云开发者社区发表,未经许可,不得转载。
如有侵权,请联系 cloudcommunity@tencent.com 删除。
原创声明:本文系作者授权腾讯云开发者社区发表,未经许可,不得转载。
如有侵权,请联系 cloudcommunity@tencent.com 删除。