前言 很多 C 语言开发者在进阶路上都会遇到一道隐形的墙:代码写得好好的,IDE 里的绿色三角形也能点亮,但一旦遇到
LNK2019、Undefined Reference或者诡异的宏定义问题,就束手无策。 其实,所谓的“点击运行”,背后隐藏着一套精密而复杂的工业流水线。正如 ANSI C 标准所定义的,我们的代码生活在两个完全隔绝的世界:翻译环境和运行环境。 今天,我们就基于《编译和链接》的底层原理,拆解这台“黑盒”,看看你的代码是如何经历预处理、编译、汇编、链接的九九八十一难,最终修成正果的。
这段描述非常适合放在博客的第一部分 ## 1. 翻译环境全景图 中。它为整篇文章定下了基调,解释了代码是如何从文本变成可运行程序的宏观流程。
您可以直接使用下面的文字作为这张图片的图注或者紧跟图片后的正文描述:
在 ANSI C 标准的定义中,程序的生命周期被清晰地划分为两个完全独立的世界(如图所示):
test1.c、test2.c 等)在这里被输入。
这张图清晰地展示了数据流的走向:源代码 (.c)
翻译环境 (编译+链接)
可执行程序
运行环境
输出结果。
在 ANSI C 的实现中,翻译环境(Translation Environment)负责将源代码转换为可执行的机器指令。这个过程并非一蹴而就,而是由编译和链接两大核心板块组成。

如果我们把镜头拉近,编译又可以细分为三个原子步骤:预处理、编译、汇编。每个阶段都有其特定的任务和目标。这些阶段确保了源代码被转换成高效且可执行的形式,同时也负责检查错误并支持程序的模块化。该过程的阶段包括:
#include 和 #define 这样的指令,展开宏,并包含头文件,从而为编译工作准备源代码。.obj 或 .o 为扩展名的目标文件。为了看清每一步发生了什么,我们以 Linux 下的 GCC 编译器为例,通过指令让编译器“慢动作”执行。
**预处理器(Preprocessor)**其实是一个文本替换工具,它甚至不懂 C 语言的语法,只认得 # 开头的指令。
gcc -E test.c -o test.itest.ctest.i(预处理后的 C 源码)这一步到底干了什么?
#define 删除,并展开所有的宏定义。这是最容易出 Bug 的地方,比如宏的优先级问题。#include,将头文件的内容原封不动地插入到指令位置。这是一个递归过程,如果头文件 A 包含了 B,B 的内容也会被抓取进来。#if、#ifdef、#endif。这在跨平台开发中极为重要(比如一段代码只在 Windows 下保留)。// 和 /* ... */,因为机器不需要看注释。实战技巧:当你遇到“未定义的标识符”或者宏定义展开逻辑错误时,查看
.i文件是极其有效的手段。你会发现几行代码变成了几千行,因为头文件被展开了。
这是编译器的核心大脑。它将预处理后的文本文件,翻译成汇编代码。
gcc -S test.i -o test.stest.itest.s(汇编代码)这个阶段发生了质变,编译器会进行一系列复杂的分析:
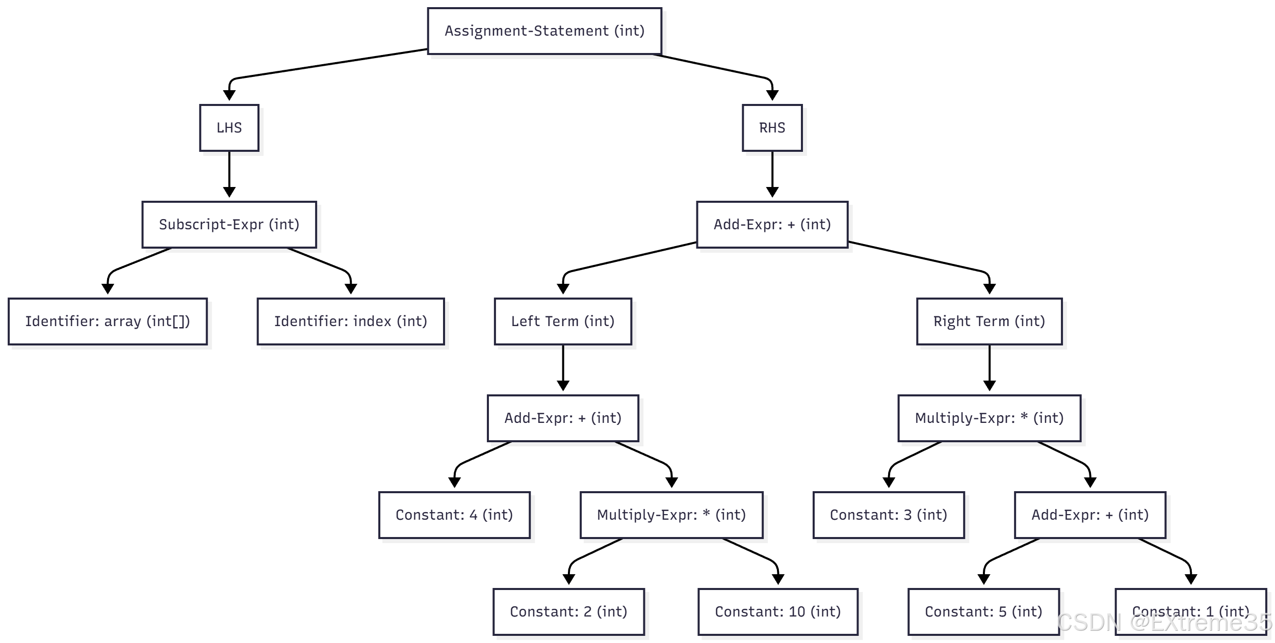
array[index] = (index+4) 会被切割成 16 个记号:array (标识符), [ (左方括号), index (标识符) 等。= 是根节点,左右两边分别是子节点。**语法错误(Syntax Error)**通常就在这一步被抛出。这里给出一个示例:这段 C 语言代码 array[index] = 4 + 2 * 10 + 3 * (5 + 1); 是一个典型的包含数组访问和复杂算术运算的赋值语句,非常适合用于演示编译器的核心工作流程。
以下是针对这段代码的详细编译过程分析报告,适用于学习者。
1. 词法分析(Lexical Analysis)
词法分析器(Scanner 或 Lexer)负责将输入源代码字符流分解成一系列有意义的、原子性的单元,即词法记号(Tokens)。它会忽略空格和注释。
词法记号列表
记号(Token) | 类型(Token Type) | 语义值/描述 |
|---|---|---|
array | 标识符 (Identifier) | 变量名/数组名 |
[ | 界符 (Delimiter) | 数组下标开始 |
index | 标识符 (Identifier) | 变量名/下标 |
] | 界符 (Delimiter) | 数组下标结束 |
= | 运算符 (Operator) | 赋值操作符 |
4 | 常量 (Constant) | 整数常量 |
+ | 运算符 (Operator) | 加法操作符 |
2 | 常量 (Constant) | 整数常量 |
* | 运算符 (Operator) | 乘法操作符 |
10 | 常量 (Constant) | 整数常量 |
+ | 运算符 (Operator) | 加法操作符 |
3 | 常量 (Constant) | 整数常量 |
* | 运算符 (Operator) | 乘法操作符 |
( | 界符 (Delimiter) | 括号开始 |
5 | 常量 (Constant) | 整数常量 |
+ | 运算符 (Operator) | 加法操作符 |
1 | 常量 (Constant) | 整数常量 |
) | 界符 (Delimiter) | 括号结束 |
; | 界符 (Delimiter) | 语句结束符 |
2. 语法分析(Syntax Analysis)
语法分析器(Parser)接收词法分析器输出的 Token 流,并根据 C 语言的上下文无关文法(Context-Free Grammar)规则,构建出代码的层次结构——抽象语法树(Abstract Syntax Tree, AST)。AST 忠实地反映了运算符的优先级和结合性。
抽象语法树(AST)的层次结构描述
AST 的构建严格遵循 C 语言的操作符优先级和结合性规则(如乘法高于加法,括号强制最高优先级,赋值最低):
Assignment Statement(赋值语句)。这是整个代码片段的最高层次结构。 完整的抽象语法树图示

3. 语义分析(Semantic Analysis)
语义分析阶段利用符号表信息对 AST 进行类型检查、作用域管理和隐含类型转换。这一阶段确保代码在逻辑上和类型上是有效的。
前提假设: 为进行分析,假设 array 被声明为 int 数组(例如 int array[10];),index 被声明为 int 类型。
分析与检查
int 类型。* 和 +)的操作数类型都是 int,因此它们的运算结果类型也推导为 int。int。Subscript-Expr (array[index]):检查 array 必须是数组或指针类型(满足 int[]),index 必须是整数类型(满足 int)。int。= 要求其左侧表达式 (array[index]) 的类型 (int) 必须与右侧表达式的最终类型 (int) 兼容或可隐式转换。int = int 满足类型兼容性,语义正确。语义分析后的类型标注AST
以下图在每个节点(特别是表达式节点)旁边标注了该节点的推导类型。

gcc -c test.s -o test.otest.stest.o(目标文件,Windows 下为 .obj)汇编器将汇编指令(如 mov, push)对照表格,翻译成机器能读懂的二进制指令。此时产生的文件已经是二进制格式,用文本编辑器打开是一堆乱码。
注意:每个源文件(.c)都是单独经过以上三个过程,生成对应的目标文件(.o)。此时,文件之间是互不认识的。
链接是很多初学者最难理解的部分。它的任务是把一堆 .o 文件和链接库(Runtime Library)组合在一起,生成最终的可执行程序。
链接器主要解决两个核心问题:符号决议和重定位。
假设你在 test.c 中调用了 add.c 定义的 Add 函数:
// test.c
extern int Add(int x, int y);
int main() {
Add(10, 20);
return 0;
}在编译 test.c 时,编译器并不知道 Add 函数在内存中的具体地址(因为它在另一个文件里)。编译器只能先把这个地址“搁置”,留一个占位符。
test.o 引用了符号 Add,而在 add.o 的符号表中找到了 Add 的定义。于是,它将两者匹配起来。test.o 中,修正 Add 指令后的地址,填入真正的函数地址。虽然原理通用,但不同操作系统下的工具链表现不同:
特性 | Linux (GCC) | Windows (MSVC) |
|---|---|---|
预处理指令 | gcc -E | cl /E |
目标文件后缀 | .o (ELF格式) | .obj (COFF/PE格式) |
静态库后缀 | .a (Archive) | .lib (Library) |
动态库后缀 | .so (Shared Object) | .dll (Dynamic Link Library) |
可执行程序 | .out 或无后缀 | .exe |
当链接器生成了可执行程序,工作就移交给了操作系统。 ANSI C 定义的运行环境包含以下关键步骤:
main 函数。malloc/free 的动态内存分配。static 修饰的变量。它们在程序整个生命周期内一直存在。return 0)或异常崩溃。编译和链接并非黑魔法,而是极其严谨的数据转换过程:
理解这一过程,能让你在遇到 LNK2001 错误时,迅速反应出是 缺少 .lib 还是 函数未定义;在遇到宏定义冲突时,知道去查 .i 文件。
希望这篇扩充后的文章能帮你打通 C 语言编译原理的“任督二脉”。如有疑问,欢迎在评论区交流!