
官网原文(免费申请演示):【运维自动化规划】自动化场景设计:从组件级到混合场景的全链路自动化构建
在数字化转型的进程中,自动化运维已成为企业保持竞争力的关键因素。对于企业而言,运维场景设计作为自动化运维落地的核心环节,发挥着至关重要的作用,其重要性主要体现在承接顶层规划、跨越理论与实践的鸿沟以及满足不同行业差异化需求等方面。
运维场景设计是将自动化运维顶层规划具象化的关键步骤。OASR 模型等理论框架为自动化运维搭建起了整体架构,涵盖运维对象、活动、场景和角色等核心要素。但这些理论若要转化为实际生产力,就必须借助运维场景设计。通过场景设计,把抽象的运维活动与具体的运维对象相结合,形成一个个可落地执行的任务集合,让企业清晰知晓如何运用理论指导实践,从而确保自动化运维体系建设有的放矢,避免盲目投入资源。
从理论框架迈向技术实现,运维场景设计是关键的桥梁。在实际运维工作中,企业面临的技术环境错综复杂,业务需求也千变万化。自动化运维技术种类繁多,如配置管理工具、监控系统、自动化脚本语言等,如何将这些技术与具体业务流程深度融合,是实现高效运维的难题。而运维场景设计则是解决这一难题的 “钥匙”,它依据企业实际业务场景,合理选择和组合适用的自动化技术,构建起从基础设施到应用系统的全链路自动化运维方案,使运维工作更加高效、稳定、可靠,保障业务系统的持续稳定运行。
不同行业的企业在运维需求上存在显著差异。以金融和电信为代表的传统企业,处于稳态 IT 环境,其业务对安全性和合规性要求近乎苛刻,运维工作必须严格遵循相关法规和行业标准,高度重视审计和风险防控。而互联网企业,如电商和社交平台,处于敏态 IT 环境,业务发展迅速,产品迭代频繁,更注重敏捷交付和快速响应市场变化,对资源的弹性调配和业务创新效率有着极高的要求。运维场景设计能够充分考虑这些差异,为不同行业企业定制个性化的运维方案,使自动化运维精准契合企业业务特点,助力企业在各自的市场环境中稳健发展。
在进行运维场景设计时,必须遵循特定的原则。DMOA(部署、监控、操作、分析)驱动原则确保每个运维场景都涵盖这四个关键环节,形成完整的运维闭环,实现对运维对象全生命周期的有效管理。复用优先原则强调将常用的运维操作进行原子化封装,如服务器初始化、数据库备份等操作封装成可复用模块,减少重复开发,提高运维效率和一致性。风险可控原则对于保障业务稳定运行至关重要,尤其是在高危场景中,通过设置人工审批节点和制定可靠的回滚策略,降低运维操作可能带来的风险,确保业务连续性不受影响。
后续内容将深入剖析从组件级到混合场景的全链路自动化运维场景设计,详细阐述各层级典型场景的设计思路、技术实现细节、面临的挑战及应对策略,为企业构建高效、可靠的自动化运维体系提供全面而实用的指导。
DMOA 模型作为自动化运维场景设计的基础框架,由部署(Deploy)、监控(Monitor)、操作(Operate)、分析(Analyze) 四大核心环节构成,形成闭环式的运维管理体系。每个环节既具备独立功能,又通过数据与流程紧密关联,确保运维场景的完整性与高效性。

DMOA 模型以数据流动为纽带,构建起各环节的协同机制:
在组件级与混合场景设计中,DMOA 模型发挥着关键指导作用:
通过 DMOA 模型的系统化应用,企业能够将抽象的运维需求转化为可执行的场景方案,显著提升自动化运维的规划与落地效率,为业务稳定性与创新发展提供坚实保障。
嘉为蓝鲸自动化运维中心·鲸舟通过对多组件对象的全面支持 和灵活的流程编排能力,将组件级与混合场景从理论设计转化为可自主构建、开箱即用的产品化方案。其核心价值在于:赋能企业高效落地单一组件运维与跨组件协同场景,实现“抽象需求→具体执行”的无缝转化。整体设计如下:

嘉为蓝鲸自动化运维中心·鲸舟以场景层为落地出口,提供开箱即用的标准模板(如数据库巡检、容器扩缩容),同时开放编排层 API,支持企业自主扩展混合场景。
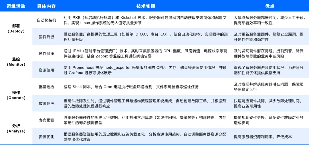
基础设施层是整个 IT 系统运行的根基,实现其自动化运维对于保障业务稳定运行至关重要。下面以物理服务器、网络设备和 Linux 操作系统为例,详细阐述组件级自动化场景。
① 物理服务器场景
物理服务器作为企业数据处理和存储的核心设备,其自动化运维涵盖多个关键环节,具体如下表所示:

② 网络设备场景
网络设备作为网络通信的关键节点,其自动化运维对于保障网络畅通和业务正常运行起着关键作用,具体场景如下:

③ Linux 操作系统场景
Linux 操作系统作为服务器运行的基础软件环境,其自动化运维也十分关键,具体如下:

平台与应用层是支撑企业业务应用运行的关键层面,中间件和数据库的自动化运维对于保障应用的稳定和高效运行至关重要。
① 数据库(以 MySQL 为例)
MySQL 作为广泛使用的开源数据库,其自动化运维涵盖多个关键环节,具体如下:

② 中间件(以 Tomcat 为例)
Tomcat 作为常用的 Java 应用服务器,其自动化运维场景如下:

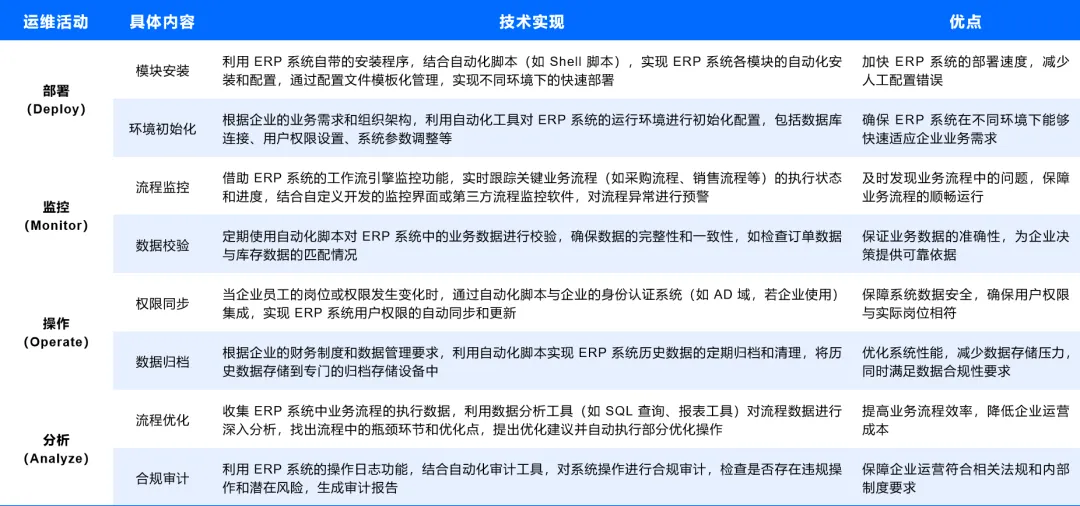
业务系统层直接面向企业的核心业务,其自动化运维对于保障业务的正常运转和企业的持续发展具有重要意义。以 ERP 系统为例,展示其组件级自动化运维场景。
① ERP 系统
ERP 系统集成了企业的多个业务流程,其自动化运维涵盖多个关键方面,具体如下:

在实际的自动化运维中,混合场景涉及多个组件之间的协同工作,通过跨组件联动和流程闭环实现更为复杂和高效的运维目标。下面将详细介绍两种典型的混合场景设计。
① 应用发布流水线(以电商平台为例)
应用发布流水线是一个将代码提交到上线的全流程自动化场景,它整合了多个组件和环节,确保应用的快速、稳定发布。

在应用发布流水线中,各个组件紧密协作。代码提交后,构建服务器自动拉取代码并进行编译打包,生成的部署包被推送至容器编排平台进行部署。部署完成后,监控系统实时监测应用的运行状态,一旦发现问题,及时反馈给相关人员进行处理,形成一个完整的闭环。这种跨组件的联动和流程闭环,极大地提高了应用发布的效率和质量,减少了人为错误,确保电商平台能够快速响应业务需求,及时上线新功能和修复问题。
② 机房级灾备切换
机房级灾备切换是保障业务连续性的关键场景,涉及基础设施层、网络层和应用层等多个层面的协同工作。

在机房级灾备切换场景中,当主机房发生故障时,基础设施层的设备首先进行切换,保障硬件资源的可用性。网络层迅速调整路由,将流量导向灾备机房。应用层的应用服务器和数据库进行相应的切换和数据同步操作,确保业务能够在灾备机房快速恢复运行。整个过程通过跨层级的组件联动(如通过蓝鲸灾备应急平台进行管理),实现了业务的无缝切换,最大限度地减少了故障对业务的影响。
① 监控-告警-修复闭环
监控-告警-修复闭环是自动化运维中保障系统稳定运行的重要流程,通过多个系统的联动实现故障的快速发现和解决。

在监控-告警-修复闭环中,监控系统实时监测系统状态,一旦发现异常立即触发告警并创建工单。自动化脚本执行平台迅速执行修复操作,配置管理系统保障配置的正确性。最后通过监控系统验证修复效果,形成一个完整的故障处理闭环,有效提高了系统的稳定性和可靠性。
② 漏洞管理全生命周期
漏洞管理全生命周期涵盖了从漏洞发现到修复的一系列流程,通过多个工具和系统的协作确保系统安全。

在漏洞管理全生命周期中,漏洞扫描工具定期检测漏洞,风险评估确定修复优先级。自动化修复工具和配置管理系统协同工作进行修复,再次扫描验证修复效果。最后将整个过程的数据进行归档,为后续的安全管理提供参考,不断优化漏洞管理流程,提升系统的安全性。
在自动化运维场景设计过程中,企业常面临异构环境适配、数据一致性保障、风险控制等挑战。通过总结行业经验,可提炼出针对性的最佳实践方案。
异构环境下多厂商设备与系统并存,配置语法、接口标准差异大,给自动化运维带来显著挑战。

在分布式系统、灾备切换等场景中,数据一致性直接影响业务连续性与准确性。

自动化运维涉及高危操作时,需平衡效率与安全,避免因误操作引发业务故障。

不同行业因业务特性、监管要求和技术环境的差异,在自动化运维场景设计上呈现出显著的区别。了解这些差异并针对性设计,是保障自动化运维契合行业需求的关键。
传统企业,尤其是金融和电信行业,业务稳定性和数据安全性至关重要,其自动化运维场景设计更注重合规性与风险管控。

互联网企业业务迭代快、流量波动大,自动化运维场景设计聚焦敏捷性、弹性和快速响应能力。

自动化运维场景设计作为企业数字化转型的关键支撑,从组件级的基础能力构建到混合场景的全链路协同,再到行业差异化的精准适配,形成了一套完整且具有实践价值的体系。通过 OASR 模型的指导,企业得以将抽象的运维理论转化为可落地的场景方案,实现部署、监控、操作、分析(DMOA)的闭环管理。在实践过程中,无论是传统企业对安全合规与业务连续性的严格要求,还是互联网企业对敏捷交付和弹性伸缩的迫切需求,都能通过针对性的场景设计得以满足。
然而,自动化运维场景设计并非一劳永逸。随着技术的快速迭代,如AIOps、边缘计算等新兴技术的兴起,以及企业业务的不断发展,运维场景需要持续优化与创新。企业需以动态的视角看待自动化运维建设,在应对异构环境适配、数据一致性保障、风险控制等挑战时,不断总结最佳实践,提升自动化运维的成熟度。
未来,自动化运维场景设计将朝着更智能、更融合的方向发展。智能化体现在 AIOps 技术深度融入运维场景,实现故障的智能预测与自愈;融合性则表现为运维场景与业务场景的深度结合,从 “技术支撑业务” 转向 “技术驱动业务”。企业应以此为契机,持续完善自动化运维体系,为业务发展筑牢坚实的技术底座,在数字化浪潮中抢占先机、赢得优势。
原创声明:本文系作者授权腾讯云开发者社区发表,未经许可,不得转载。
如有侵权,请联系 cloudcommunity@tencent.com 删除。
原创声明:本文系作者授权腾讯云开发者社区发表,未经许可,不得转载。
如有侵权,请联系 cloudcommunity@tencent.com 删除。