
DRUGONE
Prime编辑系统由Cas9切口酶与逆转录酶融合构成,可在PE引导RNA指导下在目标基因组位置引入精准编辑。然而,其效率受到错配修复机制(MMR)的限制。为克服这一瓶颈,研究人员利用RFdiffusion与AlphaFold 3设计了一种全新小分子结合剂MLH1-SB,靶向MLH1与PMS2的二聚接口。该小分子体积小巧,便于整合入现有Prime编辑体系中,形成PE-SB平台。在HeLa细胞中,PE7-SB2系统相较PEmax提升18.8倍,相较PE7提升2.5倍,在小鼠体内亦实现3.4倍提升。该成果展示了生成式AI在推动基因编辑技术中的潜力。
CRISPR-Cas9的兴起催生了基因组编辑技术的飞跃,随后发展出的碱基编辑器与Prime编辑器使得特定位点的碱基替换与小规模插入/缺失成为可能。得益于其灵活性与精确性,Prime编辑被广泛应用于细胞与基因治疗、疾病建模等多个领域。然而,Prime编辑效率仍受限于MMR系统,尤其是MutS与MutLα复合物的介入,导致目标突变难以固定。

研究人员此前尝试通过过表达功能缺失型MLH1(MLH1dn)来抑制MMR,以提升编辑效率。此外,RNA三维结构稳定元件、连续进化优化逆转录酶等也被引入以增强编辑性能。然而,MMR抑制手段多依赖体积庞大的蛋白质,难以与紧凑型Prime编辑器体系融合。
在AI特别是蛋白质设计领域的飞速发展推动下,研究人员着手利用RFdiffusion生成全新小分子结合剂,并结合AlphaFold 3筛选有效构象,以期开发出适用于Prime编辑的新型MMR抑制策略。
研究结果
基于RFdiffusion生成靶向MLH1多位点的小分子结合剂
研究人员采用AlphaFold 3预测MLH1与PMS2的二聚界面,设定主结合位点、关键功能位点与非竞争附着位点三个靶点,分别设计绑定W538/Q542、Y750和M682的结构模型,生成了近2800个候选结合剂。通过pLDDT、interaction pAE与RMSD等指标初筛后,引入AlphaFold 3竞争测试以识别具备真实扰动能力的结合剂,最终筛选出43个高质量候选体。
其中,包含附加位点的MCA类结合剂成功率远高于仅含主位点的MC类,验证了多位点结合策略的有效性。

MLH1-SB在PE2体系中显著提升编辑效率
研究人员将不同MLH1-SB与PE2共转染HeLa细胞,分别对碱基替换、插入与缺失编辑进行评估。设定3倍效率提升为筛选门槛,发现9个MCA结合剂满足标准,而MC组仅有1个,failed-MCA无一通过。这一结果表明AlphaFold 3竞争测试对识别高效结合剂具有显著预测力。
研究人员最终选定MCA 23作为后续研究对象,其为结构最小(82个氨基酸)且效果突出的结合剂。

MLH1-SB兼容PE6与PE7体系,效果优于MLH1dn
研究人员将MLH1-SB与PEmax、PE6d、PE7共表达,并对pegRNA保护蛋白La联用效果进行验证。结果显示,MLH1-SB在不引入ngRNA的情况下显著提升多种编辑类型效率,且效果优于MLH1dn(如在PEmax中提升18.9倍,在PE7中提升9.4倍)。此外,与La协同作用展现出协同增强效应,在PE6d中提升达24.6倍,且未造成额外突变。
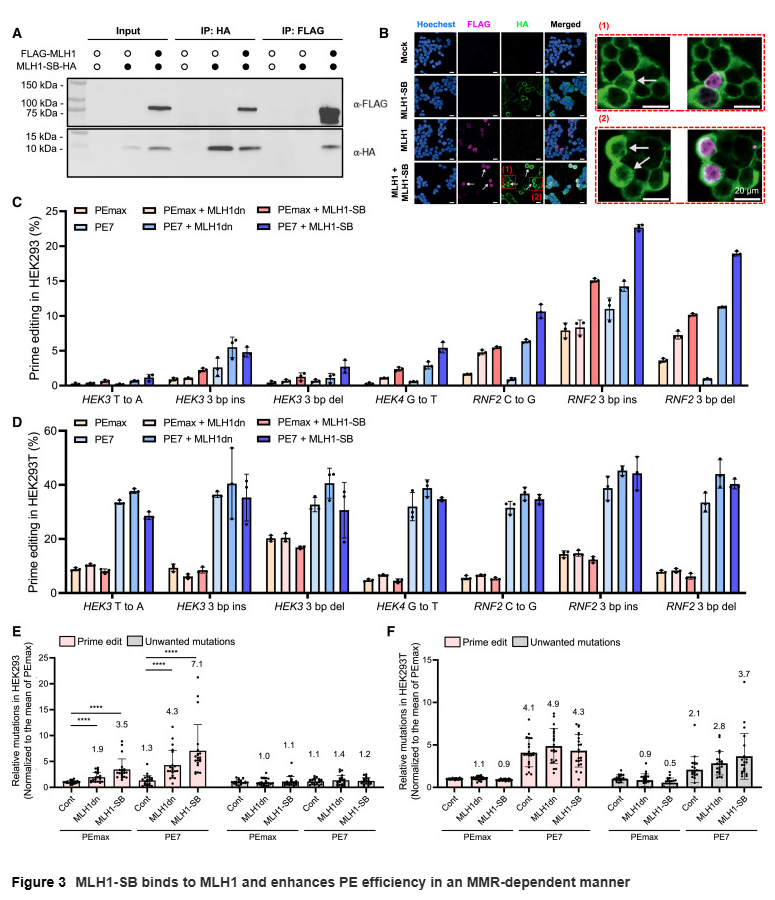
MLH1-SB可与MLH1结合,且提升作用依赖MMR存在
通过共免疫沉淀与荧光共定位实验,研究人员确认MLH1-SB可与MLH1直接结合,并被携带进入细胞核。在MLH1功能缺失的HEK293T细胞中,MLH1-SB对PE效率无影响,表明其增强作用依赖于MMR机制。

将MLH1-SB融合至Prime编辑器中构建PE7-SB2体系
研究人员将MLH1-SB及其含NLS版本通过2A肽与PE7融合,构建了多种Prime编辑器,其中PE7-SB2效果最优。在HeLa细胞中,针对小于12bp的突变,PE7-SB2相较PEmax提升18.8倍、相较PE7提升2.5倍。该系统还兼容ngRNA与多种逆转录酶变体(如RT6d),在hiPSCs与HEK293细胞中均表现出更高编辑效率。

PE7-SB2在小鼠体内同样提升编辑效率
通过尾静脉水合注射,将PE7-SB2及相关元件递送至小鼠肝脏,发现其在Igf2位点的编辑效率较PE7提高2.3~3.4倍,且未增加非目标突变。AST/ALT等肝毒性指标无明显升高,初步验证了其体内适用性。
PE7-SB2对人类细胞转录组和基因组影响有限
MLH1-SB和PE7-SB2未引起显著细胞增殖异常或凋亡。全转录组分析显示其对基因表达的影响类似于MLH1dn,主要体现在MMR抑制相关通路。全基因组测序结果表明,使用MLH1-SB并未造成全基因组突变负担的显著增加。

讨论
研究人员开发了一种由AI生成的小型MLH1结合剂MLH1-SB,能够显著提升Prime编辑效率。相比传统MLH1dn,其体积更小、可无缝整合入多种编辑器架构,并展现出更优性能。该方法展现了生成式AI在功能蛋白设计中的新潜力,不仅限于提高结合力,也可用于抑制目标蛋白复合物的功能。
研究人员还提出结合多位点设计与AlphaFold 3竞争测试的筛选流程,可有效识别高效抑制剂。此外,MLH1-SB生成流程可在普通计算环境下三日内完成,具备高效快速的优势。
尽管如此,MLH1-SB的体内长期安全性、蛋白质广谱结合情况、单体蛋白靶向适用性等仍需进一步研究。未来可基于本方法开发适用于不同物种和用途的特异性SB,拓展Prime编辑工具在精准基因治疗领域的应用。
整理 | DrugOne团队
参考资料
Park et al., AI-generated MLH1 small binder improves prime editing efficiency, Cell (2025),
https://doi.org/10.1016/j.cell.2025.07.010