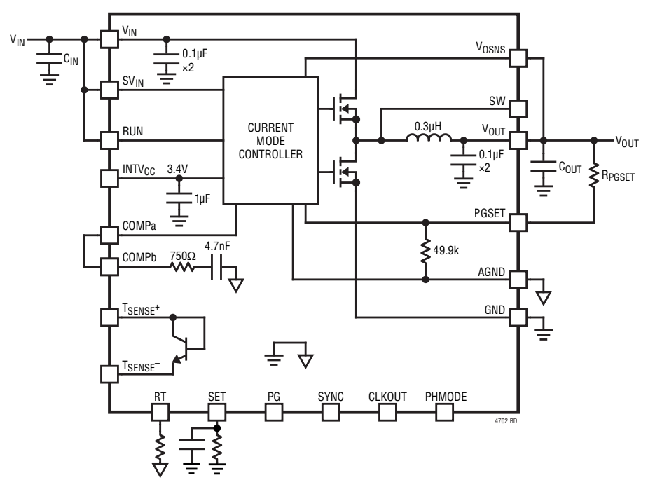
前面写了不少 ADI 这个电源的特点,国内的艾诺其实也有在做类似技术构架的产品,然后我看到了一篇关于这个技术细节的文章,仔细读下来感觉非常有心得,可能就是µModule低噪音的奥秘:

文档在此,想看的自己搜索一下哈

好看,不知道是什么类型的
讲的是:
如何在 DC/DC 模块稳压器的输出端加一个“小滤波电路”,进一步降低噪声和纹波,又不让系统变得不稳定。

这样的
文章介绍的就是一个“二阶 LC 滤波器”:
┌─────Lf─────┐
[模块]─┤ ├─[负载]
│ │
C2 C1
│ │
GND GND
C2 是原模块的输出电容(在模块脚边)
Lf 是一个小电感或磁珠
C1 是加在负载附近的小电容(通常是几微法)

可爱捏
这样一来,模块输出的“开关纹波”就要经过一个低通滤波器,高频噪声会被大大衰减。
因为即便是最好的降噪模块(比如 ADI 的 µModule),输出还是会有几十到几百微伏的开关纹波;但有些场合(比如射频、数据采集、传感器供电)对噪声极其敏感。

不是说所有的器件都工作在 100KHz 以内

后面直接翘头
所以要再加一道滤波,把纹波从几百 μV 降到十几 μV。但是!一旦在输出上多加了 L 和 C,就可能让整个系统“起波”或“震荡”,所以要非常小心地选数值。
这几个问题也是所有电源设计或者滤波器要考虑的问题,对的,本质上还是滤波器。
滤波得够深:希望 LC 谐振频率 能够让开关频率 (比如 2 MHz)处的噪声被压下至少 20 dB → 通常把 f₀ 设在 fₛ/5 到 fₛ/4 之间(比如 400 kHz 左右)。
控制环路要稳稳压器内部有反馈环路,带宽约在几十到一百多 kHz,LC 滤波器在谐振点会引入 90° 的相位延迟,如果 f₀ 太低、靠近环路带宽,整个系统容易震荡 → 所以 f₀ 要比带宽高 4~5 倍。
瞬态不能太慢负载电流突变时,输出电压不能恢复太慢,如果滤波器太“重”,系统反应就“钝”,会出现电压塌陷→ 所以 C1 不能太大,L 不能太大。
文章给了一个非常实用的经验公式:

我没推导
当 C1 ≪ C2 时,可以近似:
已知希望的 f₀(例如 400 kHz),C1 先定,再反算 L。
参数 | 数值 |
|---|---|
开关频率 fs | 2 MHz |
控制带宽 BW | 100 kHz |
目标谐振 f₀ | 424 kHz |
C1 | 2×4.7 µF |
C2 | 2×100 µF |
计算出 Lf | ≈ 0.015 µH |
结果:在 fs=2 MHz 时,纹波衰减约 −26 dB,即纹波电压降为原来的 1/20!

非常的不可思议,反正就是纯算
电容 C1:自谐振频率(SRF)要高于开关频率,否则反而起反作用,纹波电流能力要够(0603 封装通常允许 4 A RMS),直流偏压下的有效容值别缩水太多。
电感/磁珠 Lf:小电流(< 8 A)时用磁珠最好,体积小、抑制高频强;大电流时换成屏蔽电感;电感值一般小于模块内部主电感的 10 %;电流额定值必须 ≥ 负载电流。
磁珠其实相当于“带阻尼的电感”,它还能吸掉高频尖峰,防止谐振。
对比了加滤波前后(以 LTM4702 为例):
项目 | 未加滤波 | 加二阶滤波 |
|---|---|---|
开关纹波 | 234 µV RMS | 15 µV RMS |
带宽 | ~100 kHz | ~100 kHz |
电压恢复时间 | < 10 µs | < 10 µs |
也就是说:噪声降低 15 倍,但动态性能几乎不变。
C1 要放在负载附近(离地最短),Lf/磁珠 串在模块输出 → 负载之间的唯一路径,C2 靠近模块放,形成紧凑环路;每个节点旁边都打 GND 回流过孔,别让高频电流绕远。
后记
这篇文章讲的是如何“加一道低通滤波”,让 DC/DC 模块输出干净得像 LDO 一样,而又不牺牲稳定性和响应速度。
工程核心逻辑是:
思路 | 物理含义 | 工程意义 |
|---|---|---|
f₀ ≈ 4×BW ≈ fs/4 | 在两者中间折中 | 噪声滤得干净,系统仍然稳定 |
C1 ≪ C2 | 小电容主导谐振 | 减少相位影响 |
磁珠代替电感 | 提供损耗 | 抑制谐振尖峰 |
稳定→带宽→噪声 | 优先顺序 | 不追求极限衰减,先保稳定 |
文章核心在于三个关键频率的平衡:
名称 | 典型范围 | 含义 | 在系统中的角色 |
|---|---|---|---|
控制带宽 (BW) | 50–150 kHz | 模块内部误差放大器闭环截止点 | 决定反应速度 |
LC谐振频率 (f₀) | 3–5 × BW ≈ 300–500 kHz | 外部滤波器的“转折点” | 噪声抑制、相位延迟的来源 |
开关频率 (fs) | 1–3 MHz | 开关电源的能量调制频率 | 噪声源主峰 |
用一张频率轴示意图表示:
|----------------|-------------------|-----------------------|
0 BW≈100k f0≈400k fs≈2M
↑ ↑ ↑
控制环路截止点 滤波器共振点 开关频率峰
(相位≈-45°) (相位≈-90°) (高频噪声被滤)
经验区间:
且
这样一来,f₀就处于一个“安全夹层”:低于 fₛ,能滤噪声;高于 BW,不影响稳定。
因为低频部分是“控制系统”的地盘,高速环路还是不好控制,太难了
所以:
f₀ 太低 → 带来 90° 相位延迟太早 → 震荡
f₀ 太高 → 滤不掉噪声,因此必须卡在两者之间。
稳压器的稳定性由相位裕度 (Phase Margin) 决定, 当加了 LC 后,系统相位曲线会掉下去:(在运放里面也有这个概念)
相位(°)
0 ────────────────────────
-45°─┐ 控制环路截止点 BW
│
-90°─┤ 外部 LC 开始作用 (f0)
│
-135°─┤ 相位裕度若不够会震荡
为了避免总相位降到 -180° 造成自激,f₀ 要放在离 BW 足够远的地方,保证相位在 BW 处仍保有 ≥45° 的裕度。
确认开关频率 fs(查模块手册)测量或估算控制带宽 BW(厂商典型值)取 f₀ ≈ 4×BW ≈ fs/5选一个合适的 C1(通常是原输出电容的 1/10 左右)用公式算 Lf:
π₀
选实际磁珠或电感:电流足够大,阻抗曲线在 f₀ ~ fs 段上升,SRF > fs

蓝线 → 二阶 LC 的幅频响应(|H(f)|)
紫线 → 相位响应(∠H(f))
绿色虚线 (BW) → 模块控制环路带宽
橙色虚线 (f₀) → LC 滤波器谐振频率
红色虚线 (fₛ) → 开关频率
背景三种颜色区块说明:
绿色稳定控制区(f < BW)——控制环路主导,稳压为主
橙色过渡区(BW < f < f₀)——相位开始下降,注意保持裕度
红色噪声抑制区(f > f₀)——LC 开始强烈滤波,纹波被压低
左侧平坦区(0~BW)系统在闭环控制状态,输出稳定、响应快。
中段斜坡区(BW~f₀)LC 的相位延迟开始显现,但仍在控制范围之外。
右侧陡降区(>f₀)滤波器对开关噪声起主要作用;在 2 MHz 附近,衰减超过 25 dB,即噪声降低约 18~20 倍。

LC 滤波器在时域与频域之间的“一一对应关系”
加入 LC 后,输出对电压变化会出现一个轻微的超调(约 3%),然后迅速收敛;这个超调对应的时间常数与 ₀ 一致。
如果阻尼不足(Q 太高),这段曲线会明显振荡;如果阻尼太强(Q 太低),响应会变钝。(滤波器能量暂时堆积)
所以工程上常设计成 Q ≈ 0.7 左右,既能滤噪,又不震荡。
在 ₀ 附近出现轻微拐点——这是相位延迟和轻微超调的来源;超过 f₀ 后斜率变为 −40 dB/dec,表示滤波器开始高效地压制开关纹波;这段区域就是我们想要的“噪声净化带”。

没有一点办法
https://www.analog.com/cn/resources/analog-dialogue/raqs/raq-issue-228.html