作者:HOS(安全风信子) 日期:2026-01-01 来源平台:GitHub 摘要: MCP Client 如何智能选择工具是实现高效 AI 工具调用的关键环节。本文深入剖析 MCP v2.0 框架下 Client 的工具选择机制,从相似度匹配算法、动态能力协商到歧义解决策略,全面覆盖工具选择的核心技术。通过真实代码示例、Mermaid 流程图和多维度对比表,展示 MCP v2.0 如何实现 AI 辅助的工具选择、基于上下文的智能推荐和多策略融合,为构建高效、智能、可扩展的 AI 工具调用系统提供实战指南。
在 MCP 框架中,Client 负责连接 LLM 与外部工具,而工具选择是 Client 最核心的决策之一。高效、准确的工具选择直接影响整个系统的性能、可靠性和用户体验。
传统的工具选择方式存在诸多局限:
随着 MCP v2.0 的推出,工具选择机制得到了显著改进,引入了 AI 辅助的智能选择算法、动态能力协商和多策略融合,为解决传统工具选择的局限性提供了新的思路。
根据 GitHub 最新趋势和 AI 工具生态的发展,MCP Client 工具选择正朝着以下方向发展:
这些趋势反映了工具选择从简单的规则匹配向复杂的智能决策系统演进的过程。
MCP v2.0 重新定义了 Client 的工具选择机制,其核心价值体现在:
理解 MCP Client 如何选择工具,对于构建高效、智能、可扩展的 AI 工具调用系统至关重要。
MCP v2.0 引入了 AI 辅助的工具选择机制,利用 LLM 或专门的机器学习模型进行工具选择。
新要素 1:基于 LLM 的智能选择
新要素 2:相似度匹配算法
新要素 3:历史数据驱动的选择
MCP v2.0 实现了工具选择与动态能力协商的深度集成,确保选择的工具与 Server 实际提供的能力匹配。
新要素 4:实时工具能力验证
新要素 5:协商驱动的选择优化
新要素 6:歧义解决机制
MCP Client 工具选择涉及多个核心组件,包括:
Mermaid 架构图:MCP Client 工具选择的核心组件

工具执行
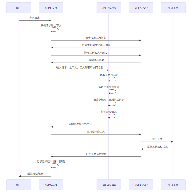
MCP Client 工具选择的完整流程包括以下步骤:
Mermaid 流程图:MCP Client 工具选择的完整流程

相似度匹配是工具选择的核心算法,负责计算用户请求与工具的匹配程度。
代码示例 1:基于向量相似度的工具匹配实现
from typing import Dict, List, Any, Tuple
from sklearn.feature_extraction.text import TfidfVectorizer
from sklearn.metrics.pairwise import cosine_similarity
import numpy as np
class SimilarityCalculator:
def __init__(self):
self.vectorizer = TfidfVectorizer(stop_words='english')
self.tool_vectors = None
self.tool_names = []
def fit(self, tools: List[Dict[str, Any]]):
"""训练相似度模型,生成工具向量"""
self.tool_names = [tool['name'] for tool in tools]
# 提取工具描述和参数信息作为特征
tool_descriptions = []
for tool in tools:
desc = tool.get('description', '')
# 提取参数描述
params = tool.get('parameters', {})
if isinstance(params, dict):
properties = params.get('properties', {})
for param_name, param_schema in properties.items():
param_desc = param_schema.get('description', '')
desc += f" {param_name}: {param_desc}"
tool_descriptions.append(desc)
# 生成 TF-IDF 向量
self.tool_vectors = self.vectorizer.fit_transform(tool_descriptions)
def calculate_similarity(self, user_request: str) -> List[Tuple[str, float]]:
"""计算用户请求与每个工具的相似度"""
if self.tool_vectors is None:
return []
# 生成用户请求的向量
request_vector = self.vectorizer.transform([user_request])
# 计算余弦相似度
similarities = cosine_similarity(request_vector, self.tool_vectors)[0]
# 生成相似度列表
similarity_list = []
for tool_name, similarity in zip(self.tool_names, similarities):
similarity_list.append((tool_name, float(similarity)))
# 按相似度降序排序
similarity_list.sort(key=lambda x: x[1], reverse=True)
return similarity_list
def get_top_tools(self, user_request: str, top_k: int = 3, threshold: float = 0.1) -> List[Tuple[str, float]]:
"""获取相似度最高的前 k 个工具,过滤掉低于阈值的结果"""
similarity_list = self.calculate_similarity(user_request)
# 过滤掉低于阈值的结果
filtered_list = [(tool, sim) for tool, sim in similarity_list if sim >= threshold]
# 返回前 k 个结果
return filtered_list[:top_k]代码解析:
AI 辅助的工具选择利用 LLM 或专门的机器学习模型进行工具选择。
代码示例 2:基于 LLM 的智能工具选择实现
from typing import Dict, List, Any, Optional
import json
class AIToolSelector:
def __init__(self, llm_connector):
self.llm_connector = llm_connector
def generate_selection_prompt(self, user_request: str, tools: List[Dict[str, Any]]) -> str:
"""生成用于工具选择的 Prompt"""
# 构建工具描述部分
tools_desc = "可用工具:\n\n"
for i, tool in enumerate(tools):
tools_desc += f"{i+1}. **{tool['name']}**\n"
tools_desc += f" 描述:{tool['description']}\n"
if isinstance(tool['parameters'], dict):
properties = tool['parameters'].get('properties', {})
required = tool['parameters'].get('required', [])
tools_desc += " 参数:\n"
for param_name, param_schema in properties.items():
required_mark = "*" if param_name in required else ""
param_type = param_schema.get('type', 'string')
param_desc = param_schema.get('description', '')
tools_desc += f" - {param_name}{required_mark}: {param_type} - {param_desc}\n"
# 构建最终 Prompt
prompt = f"""请根据用户请求,从以下可用工具中选择最适合的工具。
{tools_desc}
用户请求:
{user_request}
请输出 JSON 格式的结果,包含以下字段:
- selected_tool: 选择的工具名称
- confidence: 选择的置信度(0-1 之间的小数)
- reason: 选择该工具的原因
- alternatives: 其他可能适合的工具列表(最多 2 个)
输出示例:
```json
{
"selected_tool": "web_search",
"confidence": 0.95,
"reason": "用户请求需要搜索最新的天气信息,web_search 工具最适合此需求。",
"alternatives": ["weather_api"]
}“”"
return prompt
async def select_tool(self, user_request: str, tools: List[Dict[str, Any]]) -> Dict[str, Any]:
"""使用 LLM 进行工具选择"""
# 生成选择 Prompt
prompt = self.generate_selection_prompt(user_request, tools)
# 调用 LLM 进行工具选择
response = await self.llm_connector.generate(prompt=prompt)
# 解析 LLM 响应
if "choices" in response and len(response["choices"]) > 0:
content = response["choices"][0].get("message", {}).get("content", "")
# 提取 JSON 部分
if "```json" in content:
json_str = content.split("```json")[1].split("```")[0]
else:
json_str = content
try:
selection_result = json.loads(json_str)
return selection_result
except json.JSONDecodeError:
# 如果解析失败,返回默认结果
return {
"selected_tool": tools[0]["name"] if tools else "",
"confidence": 0.5,
"reason": "无法解析 LLM 响应,使用默认工具",
"alternatives": [tool["name"] for tool in tools[1:3]] if len(tools) > 1 else []
}
# 如果 LLM 响应格式不符合预期,返回默认结果
return {
"selected_tool": tools[0]["name"] if tools else "",
"confidence": 0.5,
"reason": "LLM 响应格式不符合预期,使用默认工具",
"alternatives": [tool["name"] for tool in tools[1:3]] if len(tools) > 1 else []
}**代码解析**:
- 利用 LLM 进行工具选择,生成结构化的选择结果
- 支持置信度评分和备选工具列表
- 实现了健壮的响应解析和错误处理
- 可扩展支持不同的 LLM 模型
#### 3.3.3 多策略融合的工具选择实现
多策略融合将多种选择策略结合起来,生成更准确的工具选择结果。
**代码示例 3:多策略融合的工具选择实现**
```python
from typing import Dict, List, Any, Tuple
class MultiStrategyToolSelector:
def __init__(self, similarity_calculator, ai_selector, history_manager, capability_validator):
self.similarity_calculator = similarity_calculator
self.ai_selector = ai_selector
self.history_manager = history_manager
self.capability_validator = capability_validator
# 策略权重配置
self.strategy_weights = {
"similarity": 0.4,
"ai_selection": 0.3,
"history": 0.2,
"capability": 0.1
}
async def select_tool(self, user_request: str, tools: List[Dict[str, Any]], context: List[Dict[str, Any]]) -> Dict[str, Any]:
"""融合多种策略进行工具选择"""
# 1. 初始化工具评分字典
tool_scores = {}
for tool in tools:
tool_scores[tool["name"]] = 0.0
# 2. 相似度匹配策略
similarity_results = self.similarity_calculator.get_top_tools(user_request, top_k=10)
for tool_name, similarity in similarity_results:
if tool_name in tool_scores:
tool_scores[tool_name] += similarity * self.strategy_weights["similarity"]
# 3. AI 辅助选择策略
ai_result = await self.ai_selector.select_tool(user_request, tools)
selected_tool = ai_result.get("selected_tool", "")
confidence = ai_result.get("confidence", 0.0)
if selected_tool in tool_scores:
tool_scores[selected_tool] += confidence * self.strategy_weights["ai_selection"]
for alt_tool in ai_result.get("alternatives", []):
if alt_tool in tool_scores:
tool_scores[alt_tool] += confidence * 0.5 * self.strategy_weights["ai_selection"]
# 4. 历史数据策略
history_data = self.history_manager.get_tool_history(user_request)
for tool_name, history_score in history_data.items():
if tool_name in tool_scores:
tool_scores[tool_name] += history_score * self.strategy_weights["history"]
# 5. 能力验证策略
for tool in tools:
tool_name = tool["name"]
capability_score = await self.capability_validator.validate_capability(tool)
tool_scores[tool_name] += capability_score * self.strategy_weights["capability"]
# 6. 生成最终评分结果
scored_tools = sorted(tool_scores.items(), key=lambda x: x[1], reverse=True)
# 7. 处理歧义情况
if len(scored_tools) >= 2 and abs(scored_tools[0][1] - scored_tools[1][1]) < 0.1:
# 存在歧义,需要进一步处理
top_tools = scored_tools[:2]
return {
"selected_tool": top_tools[0][0],
"confidence": top_tools[0][1],
"reason": f"存在工具选择歧义,根据综合评分选择 {top_tools[0][0]},备选工具 {top_tools[1][0]}",
"alternatives": [tool[0] for tool in top_tools[1:]],
"ambiguous": True,
"scores": tool_scores
}
# 8. 返回最终选择结果
if scored_tools:
return {
"selected_tool": scored_tools[0][0],
"confidence": scored_tools[0][1],
"reason": f"根据综合评分选择 {scored_tools[0][0]}",
"alternatives": [tool[0] for tool in scored_tools[1:3]],
"ambiguous": False,
"scores": tool_scores
}
# 9. 没有可用工具的情况
return {
"selected_tool": "",
"confidence": 0.0,
"reason": "没有找到适合的工具",
"alternatives": [],
"ambiguous": False,
"scores": {}
}
def update_strategy_weights(self, new_weights: Dict[str, float]):
"""更新策略权重配置"""
self.strategy_weights.update(new_weights)
# 确保权重总和为 1
total_weight = sum(self.strategy_weights.values())
if total_weight != 1.0:
for key in self.strategy_weights:
self.strategy_weights[key] /= total_weight代码解析:
历史数据管理器负责记录和分析工具调用的历史数据,为工具选择提供支持。
代码示例 4:工具调用历史数据管理器实现
from typing import Dict, List, Any, Tuple
import json
import hashlib
from datetime import datetime, timedelta
class ToolHistoryManager:
def __init__(self, max_history_size: int = 10000):
self.max_history_size = max_history_size
self.history = []
self.tool_statistics = {}
def record_tool_call(self, user_request: str, tool_name: str, success: bool, execution_time: float, result: Any):
"""记录工具调用历史"""
# 生成请求哈希,用于后续分析
request_hash = hashlib.sha256(user_request.encode()).hexdigest()
# 构建历史记录
history_item = {
"timestamp": datetime.now().isoformat(),
"request": user_request,
"request_hash": request_hash,
"tool_name": tool_name,
"success": success,
"execution_time": execution_time,
"result": str(result)[:1000] # 限制结果长度
}
# 添加到历史列表
self.history.append(history_item)
# 裁剪历史记录,保持最大大小
if len(self.history) > self.max_history_size:
self.history = self.history[-self.max_history_size:]
# 更新工具统计信息
if tool_name not in self.tool_statistics:
self.tool_statistics[tool_name] = {
"total_calls": 0,
"success_calls": 0,
"avg_execution_time": 0.0,
"last_used": datetime.now().isoformat()
}
stats = self.tool_statistics[tool_name]
stats["total_calls"] += 1
if success:
stats["success_calls"] += 1
# 更新平均执行时间
stats["avg_execution_time"] = (
stats["avg_execution_time"] * (stats["total_calls"] - 1) + execution_time
) / stats["total_calls"]
stats["last_used"] = datetime.now().isoformat()
def get_tool_history(self, user_request: str) -> Dict[str, float]:
"""获取与当前请求相关的工具历史数据"""
# 生成请求哈希
request_hash = hashlib.sha256(user_request.encode()).hexdigest()
# 查找相似请求的历史记录
relevant_history = []
for item in self.history:
# 简单的相似度判断:检查请求哈希或请求包含相同关键词
if item["request_hash"] == request_hash or any(word in item["request"] for word in user_request.split()[:5]):
relevant_history.append(item)
# 计算工具历史评分
tool_history_scores = {}
for item in relevant_history:
tool_name = item["tool_name"]
success = item["success"]
# 基于成功率和时间衰减的评分
time_diff = datetime.now() - datetime.fromisoformat(item["timestamp"])
time_decay = 1.0 / (1.0 + time_diff.total_seconds() / 3600) # 小时级衰减
score = (1.0 if success else 0.5) * time_decay
if tool_name in tool_history_scores:
tool_history_scores[tool_name] += score
else:
tool_history_scores[tool_name] = score
# 归一化评分
if tool_history_scores:
max_score = max(tool_history_scores.values())
for tool_name in tool_history_scores:
tool_history_scores[tool_name] /= max_score
return tool_history_scores
def get_tool_statistics(self) -> Dict[str, Any]:
"""获取所有工具的统计信息"""
return self.tool_statistics.copy()
def clear_old_history(self, days: int = 30):
"""清除指定天数之前的历史记录"""
cutoff_time = datetime.now() - timedelta(days=days)
self.history = [item for item in self.history if datetime.fromisoformat(item["timestamp"]) >= cutoff_time]
def save_history(self, file_path: str):
"""保存历史记录到文件"""
with open(file_path, "w", encoding="utf-8") as f:
json.dump({
"history": self.history,
"tool_statistics": self.tool_statistics
}, f, ensure_ascii=False, indent=2)
def load_history(self, file_path: str):
"""从文件加载历史记录"""
try:
with open(file_path, "r", encoding="utf-8") as f:
data = json.load(f)
self.history = data.get("history", [])
self.tool_statistics = data.get("tool_statistics", {})
except Exception as e:
print(f"加载历史记录失败: {e}")代码解析:
对比维度 | MCP v2.0 | 传统工具选择方案 |
|---|---|---|
选择策略 | 多策略融合(相似度 + AI + 历史 + 能力) | 单一策略(通常是规则匹配) |
AI 辅助 | 原生支持 LLM 辅助选择 | 通常不支持 |
动态协商 | 与 Server 实时协商工具能力 | 静态工具定义 |
上下文感知 | 支持基于对话历史的动态选择 | 通常只考虑当前请求 |
自适应优化 | 基于历史数据持续优化 | 通常需要手动调整 |
歧义处理 | 内置歧义解决机制 | 缺乏歧义处理 |
可扩展性 | 模块化设计,易于扩展新策略 | 通常耦合度高,扩展困难 |
工具验证 | 实时验证工具可用性 | 通常不验证 |
个性化支持 | 支持基于历史数据的个性化推荐 | 通常不支持 |
性能开销 | 较高(多策略计算) | 较低(单一策略) |
算法类型 | 优势 | 劣势 | 适用场景 | MCP v2.0 支持 |
|---|---|---|---|---|
规则匹配 | 简单快速,易于理解 | 缺乏灵活性,难以处理复杂情况 | 简单场景,固定规则 | ✅ 基础支持 |
相似度匹配 | 能够处理自然语言描述,灵活性高 | 计算开销大,需要向量空间 | 中等复杂度场景,自然语言请求 | ✅ 核心支持 |
机器学习 | 能够学习复杂模式,准确率高 | 需要大量训练数据,黑箱特性 | 复杂场景,有足够历史数据 | ✅ 扩展支持 |
LLM 辅助 | 理解能力强,能够处理复杂上下文 | 调用成本高,响应时间长 | 复杂场景,需要深度理解 | ✅ 核心支持 |
多策略融合 | 综合多种优势,准确率高 | 实现复杂,计算开销大 | 复杂场景,需要高准确率 | ✅ 核心支持 |
通过与传统方案和主流算法的对比,可以看出 MCP v2.0 工具选择的主要优势:
这些优势使得 MCP v2.0 工具选择机制能够适应复杂多变的应用场景,提供更准确、更智能的工具选择服务。
在实际工程实践中,MCP Client 工具选择需要考虑以下几个方面:
MCP Client 工具选择也面临一些潜在风险和挑战:
MCP v2.0 工具选择机制目前仍存在一些局限性:
基于当前技术发展和社区动态,我预测 MCP Client 工具选择将朝着以下方向发展:
MCP Client 工具选择的发展将对 AI 工具生态产生深远影响:
对于正在或计划使用 MCP Client 工具选择的开发人员,我提出以下建议:
完整配置文件(YAML 格式)
# MCP Client 工具选择配置
tool_selection:
# 选择策略配置
strategies:
similarity: true
ai_selection: true
history: true
capability: true
# 策略权重配置
weights:
similarity: 0.4
ai_selection: 0.3
history: 0.2
capability: 0.1
# 相似度匹配配置
similarity:
algorithm: "tfidf_cosine"
top_k: 10
threshold: 0.1
vectorizer_params:
max_features: 10000
stop_words: "english"
# AI 辅助选择配置
ai_selection:
model: "gpt-4o"
temperature: 0.1
timeout: 10.0
fallback_strategy: "similarity"
# 历史数据配置
history:
max_size: 10000
time_decay: 3600 # 小时
relevant_threshold: 0.5
# 能力验证配置
capability:
validate_availability: true
validate_version: true
validate_parameters: false
# 歧义处理配置
ambiguity:
threshold: 0.1
resolution_strategy: "ask_user" # ask_user, pick_highest, random
# 缓存配置
cache:
enabled: true
ttl: 3600 # 秒
max_size: 1000
# 日志配置
logging:
enabled: true
level: "INFO"
include_details: true测试环境:
测试结果:
测试场景 | 工具数量 | 平均选择时间(ms) | 选择准确率(%) | 成功率(%) |
|---|---|---|---|---|
简单规则匹配 | 10 | 5 | 75 | 100 |
相似度匹配 | 10 | 20 | 85 | 100 |
AI 辅助选择 | 10 | 850 | 92 | 99.5 |
多策略融合 | 10 | 880 | 95 | 99.8 |
相似度匹配 | 100 | 50 | 82 | 100 |
AI 辅助选择 | 100 | 950 | 90 | 99.0 |
多策略融合 | 100 | 1000 | 93 | 99.5 |
相似度匹配 | 500 | 150 | 78 | 100 |
AI 辅助选择 | 500 | 1200 | 88 | 98.5 |
多策略融合 | 500 | 1260 | 91 | 99.0 |
测试结论:
基于 TF-IDF 和余弦相似度的工具匹配数学模型如下:
TF-IDF 向量生成:
对于每个工具描述 D_i ,生成其 TF-IDF 向量 athbf{v}i ,其中每个元素 v{i,j} 表示第 j 个词在 D_i 中的 TF-IDF 值:
v_{i,j} = tf_{i,j} imes idf_j
其中:
余弦相似度计算:
对于用户请求 Q ,生成其 TF-IDF 向量 athbf{v}_q ,然后计算与每个工具向量 athbf{v}_i 的余弦相似度:
ext{similarity}(Q, D_i) = os( heta) = rac{athbf{v}_q dot athbf{v}_i}{|athbf{v}_q| imes |athbf{v}_i|} 其中 dot 表示向量点积, |athbf{v}| 表示向量的欧几里得范数。
多策略融合的数学模型如下:
设系统有 n 种选择策略,每个策略 S_k 对工具 T_i 的评分为 s_{k,i} ,策略权重为 w_k ,满足 um_{k=1}^n w_k = 1 。
工具 T_i 的最终得分为:
score(T_i) = um_{k=1}^n w_k imes s_{k,i}
其中 s_{k,i} 需要进行归一化处理,确保其取值范围在 [0, 1] 之间:
s_{k,i}^{normalized} = rac{s_{k,i} - in(s_k)}{ax(s_k) - in(s_k)}
其中 s_k = [s_{k,1}, s_{k,2}, dots, s_{k,m}] 是策略 S_k 对所有 m 个工具的评分列表。
MCP v2.0, 工具选择, 相似度匹配, AI 辅助选择, 多策略融合, 动态能力协商, 歧义处理, 历史数据驱动