
DRUGONE
RNA N⁶-甲基腺苷(m⁶A)识别蛋白 YTHDC2 在炎症、肿瘤及代谢调控等多种疾病过程中发挥关键作用,但长期缺乏高效的小分子抑制剂。研究人员构建了一种显式引入蛋白电静力学特征的深度学习分子生成模型 EPMolGen,用于靶向药物设计。通过该模型,研究人员发现了首个可抑制 YTHDC2 的小分子命中化合物 H3,并经系统结构优化获得高效抑制剂 DC2-C1。该化合物不仅对 YTHDC2 具有高亲和力和良好选择性,还在多种细胞模型中表现出明确的功能抑制作用。本研究展示了深度学习在 RNA 表观修饰靶点药物发现中的强大潜力。

m⁶A 是真核生物中最常见的 RNA 修饰形式之一,通过“写入—去除—识别”体系精细调控 RNA 的稳定性、翻译和功能。其中,YTH 结构域蛋白家族是 m⁶A 的主要“读取器”。YTHDC2 是该家族中结构和功能最为独特的成员,兼具 RNA 结合与解旋活性,在类风湿性关节炎、肿瘤进展以及代谢稳态中均被证明具有重要作用。
然而,现有研究主要依赖基因敲除或过表达手段,难以区分 YTHDC2 的 m⁶A 识别功能在具体生物学表型中的直接作用。开发能够特异性阻断 YTHDC2-m⁶A 结合的小分子抑制剂,是解析其功能并推进治疗转化的关键瓶颈。
方法
研究人员开发了 EPMolGen,这是一种基于自回归流模型的三维分子生成框架。与既有方法不同,该模型在分子生成过程中显式引入了靶蛋白结合口袋的电场强度与电势信息,从而更真实地刻画配体–受体相互作用。模型性能通过多靶点基准测试进行评估,随后被用于生成靶向 YTHDC2 m⁶A 识别口袋的小分子,并结合生化实验、结构优化与细胞功能实验进行验证。

图 1|EPMolGen 模型的整体架构。
结果
EPMolGen 模型构建与性能评估
EPMolGen 在分子有效性、药物相似性、可合成性以及结合效率等指标上均优于多种主流三维生成模型。消融实验表明,引入蛋白电静力学特征显著提升了生成分子的结合能力与整体质量。

图 2|生成分子在QED和SA上的密度分布。
靶向 YTHDC2 的命中化合物发现
研究人员以 YTHDC2 的 m⁶A 结合口袋为靶点生成候选分子,并筛选出可合成性与结合效率较高的化合物进行实验验证。其中,化合物 H3 显示出对 YTHDC2 的初步抑制活性。

图3|靶向 YTHDC2 的命中化合物发现流程与结果。
结构优化与构效关系分析
围绕 H3 的关键取代基区域进行系统优化后,研究人员获得了一系列衍生物。最终,化合物 DC2-C1 显示出显著增强的抑制活性,其抑制能力相比初始命中化合物提升约两个数量级。

图 4|H3 衍生物的结构–活性关系分析。
DC2-C1 的体外生化与选择性验证
DC2-C1 与 YTHDC2 显示出高亲和力结合,并显著优于其他 YTH 家族蛋白,体现出良好的靶点选择性。多种生物物理实验进一步验证了其直接靶向作用。

图 5|化合物 DC2-C1 对 YTHDC2 的抑制活性评估。
结合模式解析与靶点确认
分子对接、突变实验、核磁共振及原位质谱分析一致表明,DC2-C1 结合于 YTHDC2 的 m⁶A 识别口袋,并通过多重非共价相互作用阻断其 RNA 结合能力。

图6|DC2-C1 与 YTHDC2 的结合模式及其在活细胞中的靶点结合验证。
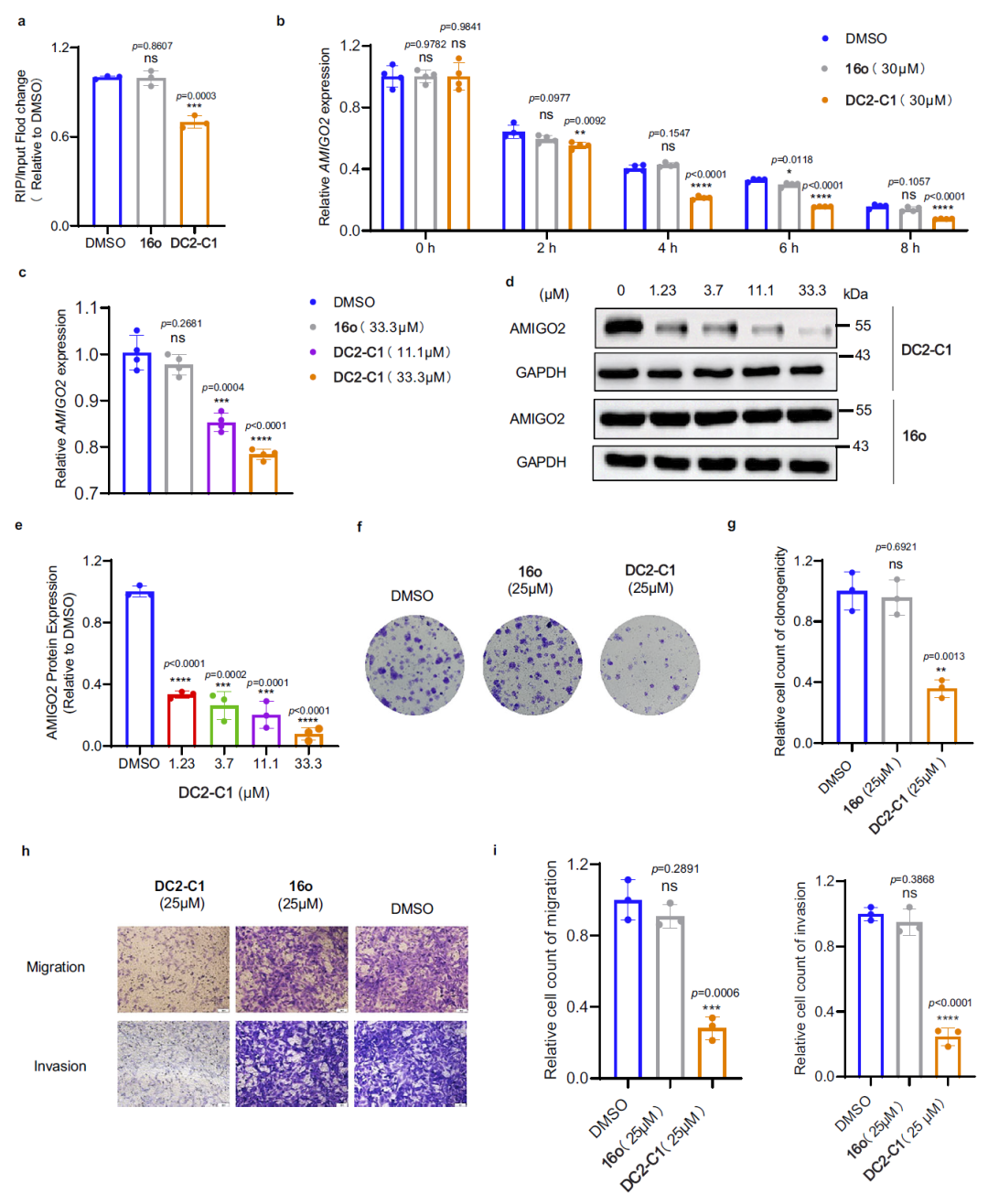
DC2-C1 在细胞中的功能效应
在类风湿关节炎成纤维样滑膜细胞中,DC2-C1 显著削弱 YTHDC2 与其靶 mRNA 的结合,加速靶基因 RNA 降解,并抑制细胞增殖、迁移和侵袭能力。

图 7|DC2-C1 在类风湿关节炎成纤维样滑膜细胞(RA-FLS)中的生物活性评估。
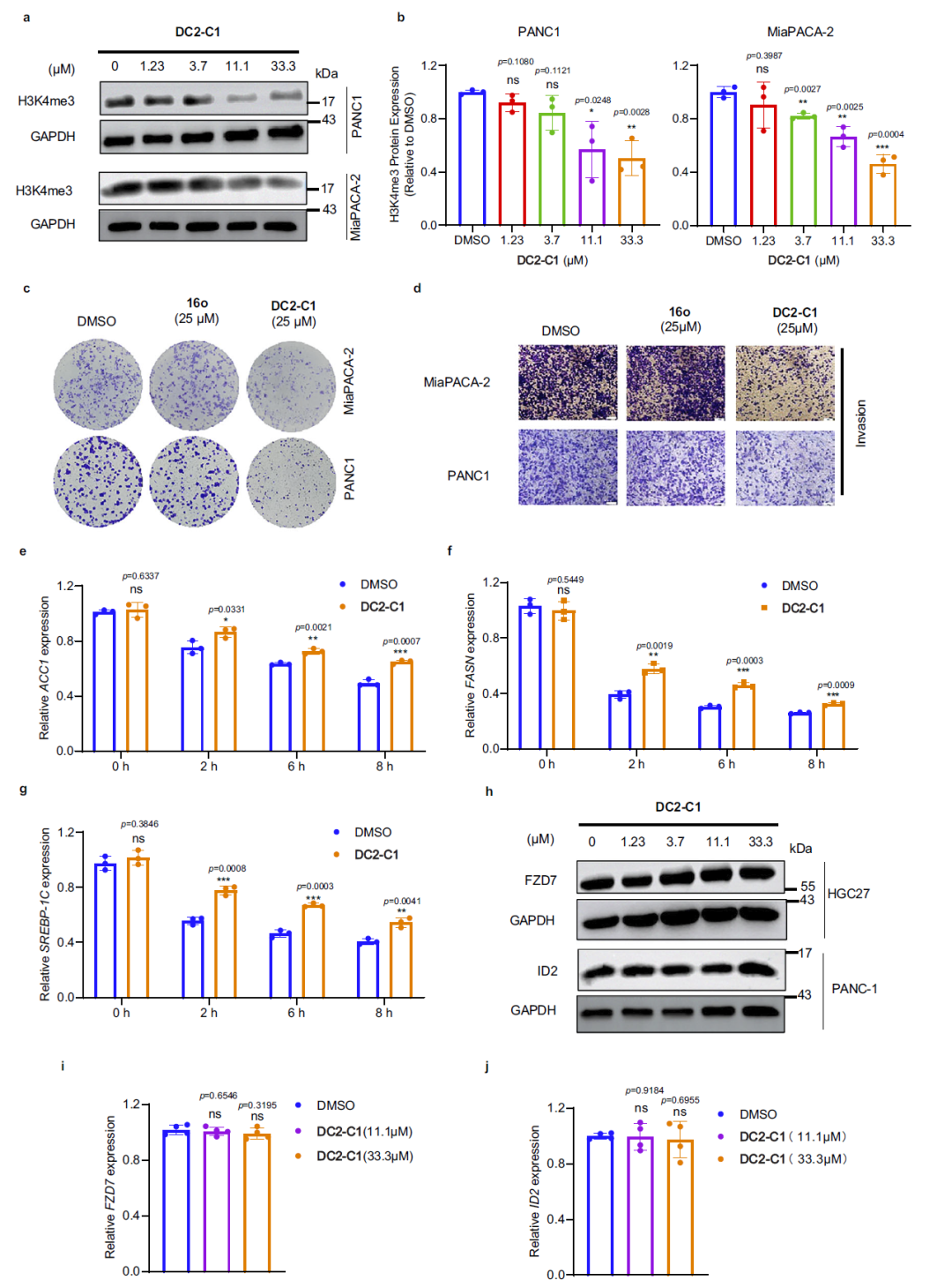
多疾病模型中的细胞活性与选择性
在胰腺癌细胞中,DC2-C1 抑制与 YTHDC2 相关的表观遗传调控通路;在肝细胞模型中,其作用方向与 YTHDC2 功能一致。研究人员同时证实该化合物在细胞水平上对其他 YTH 蛋白靶点具有良好选择性。

图 8|DC2-C1 在胰腺导管腺癌(PDAC)细胞及肝细胞中的体外细胞活性。
讨论
本研究首次报道了一种对 YTHDC2 具有高效抑制活性且具备细胞功能效应的小分子化合物。研究人员提出的 EPMolGen 模型通过引入蛋白电静力学特征,显著提升了生成分子的生物相关性,为 RNA 表观修饰靶点的药物发现提供了新范式。
尽管 DC2-C1 仍需在溶解性、代谢稳定性等方面进一步优化,但其作为 YTHDC2 的首个高效化学探针,已为深入解析 m⁶A 识别机制及相关疾病治疗策略奠定了重要基础。
整理 | DrugOne团队
参考资料
Yang, Z., Sun, W., Huang, Q. et al. Deep learning-assisted discovery of a potent and cell-active inhibitor of RNA N6-methyladenosine recognition protein YTHDC2. Nat Commun 17, 46 (2026).
https://doi.org/10.1038/s41467-025-65542-0
内容为【DrugOne】公众号原创|转载请注明来源