首页
学习
活动
专区
圈层
工具
发布
社区首页 >专栏 >嵌入式 ARM Linux 系统构成全解:从硬件到应用层层剖析

嵌入式 ARM Linux 系统构成全解:从硬件到应用层层剖析

作者头像
byte轻骑兵
发布2026-01-20 20:46:59
发布2026-01-20 20:46:59
2400
举报

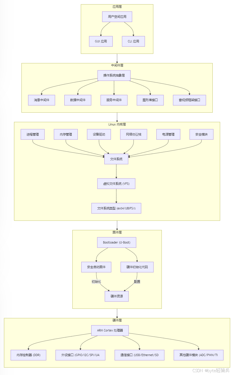
嵌入式 ARM Linux 系统的构成是一个复杂的层次化体系,涵盖硬件、固件、内核、文件系统、中间件和应用层。

一、硬件层(Hardware Layer)

硬件层是嵌入式ARM Linux系统的基础.

主要包括以下几个部分:

①ARM处理器核心

  • 作为系统的“大脑”,负责执行各种计算任务和控制操作。
  • ARM架构提供了多种不同的处理器系列,如Cortex-A系列(高性能处理器,常用于智能手机、平板电脑等复杂应用场景)和Cortex-M系列(低功耗、低成本处理器,主要用于对成本和功耗敏感的微控制器应用)。

②存储设备

  • 用于存储系统运行时的数据和程序代码。
  • 包括易失性存储器(如DRAM,用于临时数据存储和快速数据读写)和非易失性存储器(如NAND Flash和NOR Flash,用于存储系统的固件、内核镜像、文件系统等永久性数据)。

③外围设备接口

  • 是系统与外部设备连接的桥梁。
  • 提供了丰富的接口选项,如GPIO(通用输入输出接口)、UART(通用异步收发器)、I2C(集成电路间总线)和SPI(串行外设接口)等,以满足不同应用场景的需求。

二、Bootloader

引导加载程序(Bootloader)在嵌入式ARM Linux系统中扮演着至关重要的角色。

作用:初始化硬件(时钟、内存、外设)、加载内核镜像、传递启动参数(如设备树)。

常见 Bootloader

  • U-Boot:主流开源 Bootloader,支持多种 ARM 平台。
  • 厂商定制:如树莓派的 start.elf(专有固件)。

启动流程

  • BL1(ROM Code):芯片内置代码,加载 BL2(如 U-Boot SPL)。
  • BL2(SPL/U-Boot):初始化 DRAM,加载完整 U-Boot。
  • U-Boot:加载内核镜像(zImage/Image)、设备树(.dtb)、根文件系统(initramfs 或从存储介质挂载)。

三、内核(Linux Kernel)

Linux内核是嵌入式ARM Linux系统的基石,负责管理系统的硬件和软件资源,确保系统的稳定运行。

3.1. 内核核心功能

  • 进程管理:任务调度、优先级控制(CFS、RT 调度器)。
  • 内存管理:虚拟内存、页表管理(MMU)、DMA 映射。
  • 设备驱动:字符设备(如 GPIO)、块设备(如 SD 卡)、网络设备驱动。
  • 文件系统:支持 ext4、UBIFS、JFFS2 等。
  • 网络协议栈:TCP/IP、Socket 接口。

3.2. 内核配置与编译

  • 设备树(Device Tree):描述硬件信息的 .dts 文件,取代传统硬编码方式。
  • 配置选项:通过 make menuconfig 裁剪不需要的模块(如关闭 GUI 支持)。
  • 交叉编译:使用 arm-linux-gnueabihf- 工具链生成 zImageImage

四、根文件系统(Root File System)

根文件系统不仅是Linux系统中所有文件、目录、设备和驱动的起源,还是引导过程中启动并加载内核所需的起点。包含了操作系统运行所需的所有基本文件和数据,能够使操作系统顺利地启动和运行,并且提供文件系统的访问和管理功能。

4.1. 文件系统类型

  • initramfs:临时内存文件系统,用于早期挂载。
  • 持久化文件系统:ext4(eMMC)、UBIFS(NAND Flash)、SquashFS(只读压缩)。

4.2. 目录结构

以下是一些关键的目录及其功能:

  • /bin:存放系统的基本命令行工具,如ls、cp等,这些工具用于文件管理和系统维护。
  • /sbin:包含系统管理命令,这些命令通常由系统管理员使用,如ifconfig用于网络接口配置。此目录下的文件或命令只有管理员能使用。
  • /etc:用于存放系统配置文件,如网络配置文件、启动脚本等。这些配置文件对于系统的正常运行至关重要。
  • /dev:设备文件目录,通过它可以访问系统中的各种硬件设备。例如,“/dev/ttyS0”代表一个UART设备。
  • /lib:存放着Linux所必须的库文件,是共享库,一些命令和用户编写的程序会使用这些库。
  • /mnt:临时挂载目录,通常用于挂载外部存储设备,如U盘、SD卡等。
  • /proc:一个虚拟文件系统,通常用于存放系统运行时的信息,如进程信息、内存信息等。它没有实际存储,只是系统运行时动态生成的信息。
  • /usr:软件资源目录,存放软件。一般系统安装完成后此目录占用空间最大。
  • /var:存放一些可改变的数据,如日志文件、邮件队列等。
  • /sys:系统启动后作为sysfs文件系统的挂载点,类似proc文件系统的基于ramde特殊文件系统,无实际存储,是系统设备管理的重要目录。
  • /opt:可选的文件、软件存放区,由用户选择将哪些文件或软件放到此目录中。

4.3. 工具链与工具集

  • BusyBox:集成常用命令(ash, ifconfig, mount)。
  • 定制化工具:通过 Buildroot 或 Yocto 生成轻量级根文件系统。

五、设备驱动程序

设备驱动程序在嵌入式系统中扮演着至关重要的角色,它们为硬件设备和操作系统之间提供了必要的软件接口。

5.1. 设备驱动

  • 内核驱动:如 SPI 控制器、GPIO 按键驱动(通过 sysfsioctl 控制)。
  • 用户空间驱动:如 libusb 实现的 USB 设备控制。

5.2. 中间件与服务

  • 网络协议:MQTT、HTTP 服务器(如 Lighttpd)。
  • 数据库:SQLite(轻量级嵌入式数据库)。
  • 图形库:Qt Embedded、LVGL(适用于触摸屏)。
  • 实时性扩展:PREEMPT-RT 补丁、Xenomai。

六、应用层(Application Layer)

6.1. 应用类型

  • 本地应用:C/C++ 程序(直接调用系统调用或库函数)。
  • 脚本程序:Python/Lua 脚本(依赖解释器)。
  • 守护进程(Daemon):如自定义数据采集服务。

6.2. 典型开发流程

  • 交叉编译:在 x86 主机上生成 ARM 可执行文件。
  • 部署与调试:通过 SSH、SCP 或 NFS 挂载到目标板。
  • 进程管理:使用 systemd 或 SysVinit 管理服务。

七、工具链与调试

7.1. 开发工具

  • 交叉编译工具链:gcc-arm-linux-gnueabihf、LLVM/Clang。
  • 调试工具:GDB(配合 gdbserver)、OpenOCD(JTAG 调试)、Strace/Perf。
  • 构建系统:Buildroot(快速定制)、Yocto(高度可配置)。

7.2. 日志与监控

  • 内核日志dmesg 查看启动信息。
  • 系统日志:syslogd 或 journald(systemd 集成)。
  • 性能分析topvmstatftrace

八、图形用户界面库(可选)

图形用户界面库(GUI)是嵌入式系统中用于创建图形用户界面的软件组件。提供了丰富的图形元素和控件(如按钮、文本框、滑动条等),并支持用户交互事件的处理。常见的嵌入式Linux GUI库包括Qt/Embedded、MiniGUI等。选择GUI库时需要考虑系统的性能要求、开发人员的熟悉程度以及库的稳定性和可维护性等因素。

九、系统优化与安全

9.1. 优化方向

  • 启动时间:裁剪内核、并行初始化服务。
  • 内存占用:静态链接、禁用非必要功能。
  • 功耗管理:动态调频(DVFS)、外设电源域控制。

9.2. 安全机制

  • 安全启动:U-Boot 验证内核签名。
  • 权限控制:SELinux/AppArmor 强制访问控制。
  • 固件更新:A/B 分区设计、OTA 升级。

十、总结

嵌入式 ARM Linux 系统的开发需要深入理解各层之间的交互机制:

  • 硬件兼容性:确保设备树与物理硬件匹配。
  • 内核裁剪:根据需求保留必要功能以减小体积。
  • 文件系统定制:通过 BusyBox 和 Buildroot 构建最小化系统。
  • 应用可靠性:设计看门狗、心跳检测等容错机制。

通过分层解耦和模块化设计,开发者可高效构建稳定、低功耗的嵌入式 Linux 系统。


十一、参考资料

  • 《嵌入式硬件系统基础:掌握嵌入式系统核心构成》:介绍了嵌入式硬件系统的基本构成,包括微控制器、存储器、输入 / 输出接口、电源管理模块等核心部件,对理解嵌入式 ARM Linux 系统的硬件基础有一定帮助。
  • 《基于 ARM 处理器的嵌入式计算机硬件组成》:以 ARM 处理器为核心,详细介绍了相关支撑硬件,如存储器、输入输出设备、接口和网络总线等,通过具体实例展示了嵌入式 ARM Linux 系统硬件的组成架构。
  • 《嵌入式 Linux 系统的组成(BootLoader,Kernel,Root Filesystem)》:从软件角度将嵌入式系统分为引导加载程序、Linux 内核、根文件系统三个层次,对各部分的功能和作用进行了阐述,有助于深入理解嵌入式 ARM Linux 系统的软件架构。
  • 《(嵌入式 Linux)- 常见编译框架与软件包组成_嵌入式 linux 系统框架》:介绍了嵌入式常见编译框架与软件包组成,包括主芯片资料、开发板资料、交叉编译工具链、Bootloader 源码 / 镜像、Linux Kernel 源码 / 镜像、Rootfs 根文件系统镜像等,对构建嵌入式 ARM Linux 系统有指导作用。
  • 《嵌入式设备 Linux 应用层架构设计》:阐述了嵌入式设备中应用层的架构设计,包括用户界面、业务逻辑、数据存储、通信接口等组件,以及它们之间的通信和交互方式,为开发嵌入式 ARM Linux 系统的应用程序提供了思路。
  • 《基于 ARM 单片机的嵌入式 Linux 开发》:结合具体实例,介绍了嵌入式 Linux 在 ARM 单片机上的开发过程,包括驱动开发、应用层调用等内容,对理解从硬件到应用的整体开发流程有一定的参考价值。
  • 《嵌入式软件设计:基于 Linux 的嵌入式平台详解》:对嵌入式 Linux 的优势、系统架构(包括硬件层、引导层、内核层、系统库层、应用层)、内核裁剪与配置、文件系统构建等方面进行了较为全面的介绍,整体上认识嵌入式 ARM Linux 系统。
  • 《ARM/Linux 嵌入式面经(十四):ARM 体系架构基础知识》:介绍了 ARM 架构的特点、优势、体系结构版本,以及处理器模式、寄存器、指令集等基础知识,对于深入理解嵌入式 ARM Linux 系统中的 ARM 部分很有帮助。

本文参与 腾讯云自媒体同步曝光计划,分享自作者个人站点/博客。
原始发表:2025-03-02,如有侵权请联系 cloudcommunity@tencent.com 删除

本文分享自 作者个人站点/博客 前往查看

如有侵权,请联系 cloudcommunity@tencent.com 删除。

本文参与 腾讯云自媒体同步曝光计划  ,欢迎热爱写作的你一起参与!

评论
登录后参与评论
0 条评论
热度
最新
推荐阅读
目录
  • 一、硬件层(Hardware Layer)
  • 二、Bootloader
  • 三、内核(Linux Kernel)
    • 3.1. 内核核心功能
    • 3.2. 内核配置与编译
  • 四、根文件系统(Root File System)
    • 4.1. 文件系统类型
    • 4.2. 目录结构
    • 4.3. 工具链与工具集
  • 五、设备驱动程序
    • 5.1. 设备驱动
    • 5.2. 中间件与服务
  • 六、应用层(Application Layer)
    • 6.1. 应用类型
    • 6.2. 典型开发流程
  • 七、工具链与调试
    • 7.1. 开发工具
    • 7.2. 日志与监控
  • 八、图形用户界面库(可选)
  • 九、系统优化与安全
    • 9.1. 优化方向
    • 9.2. 安全机制
  • 十、总结
  • 十一、参考资料
领券
问题归档专栏文章快讯文章归档关键词归档开发者手册归档开发者手册 Section 归档