
本文属于 DirectX 的基础入门使用博客。本文将告诉大家,如何在 WPF 里面,使用 Vortice 库在 D3DImage 上显示通过 D2D 绘制的内容
本文绝大部分代码来源于 Raspberry Monster 伙伴提供。我只是代为记录的工具人
本文是渲染相关系列博客中的一篇,该系列博客已按照逻辑顺序编排,方便大家依次阅读。本文属于系列博客中,比较靠前的博客,可以独立阅读,无上下篇依赖。如您对渲染相关感兴趣,可以通过以下链接访问整个系列:渲染相关系列博客导航
在开始聊 Vortice 之前,必须要先聊聊 SharpDx 库。 众所周知,现在 SharpDx 已不维护,尽管 SharpDx 的不维护对咱开发影响很小,除非需要用到这几年新加的功能,否则使用不维护的 SharpDx 的问题也不大。而 Vortice 是作为 SharpDx 的一个代替的存在,是从 SharpDx 的基础上,继续开发的一个项目。使用 Vortice 底层库,能让 C# 代码比较方便的和 DirectX 对接
在本文这里,将尝试利用 Vortice 库使得 D2D 绘制的内容能够在 D3DImage 上显示。本文将需要用到 WPF 的内建机制。如果大家希望看到最裸的无 UI 框架依赖的实现,还请参阅 DirectX 使用 Vortice 从零开始控制台创建 Direct2D1 窗口
新建一个空 WPF 项目,按照 .NET 的惯例,通过 NuGet 安装好 Vortice 的库,安装完成之后的 csproj 项目文件代码大概如下
<Project Sdk="Microsoft.NET.Sdk">
<PropertyGroup>
<OutputType>WinExe</OutputType>
<TargetFramework>net9.0-windows</TargetFramework>
<Nullable>enable</Nullable>
<ImplicitUsings>enable</ImplicitUsings>
<UseWPF>true</UseWPF>
<AllowUnsafeBlocks>True</AllowUnsafeBlocks>
</PropertyGroup>
<ItemGroup>
<PackageReference Include="Vortice.Direct2D1" Version="3.6.2" />
<PackageReference Include="Vortice.Direct3D11" Version="3.6.2" />
<PackageReference Include="Vortice.Direct3D9" Version="3.6.2" />
<PackageReference Include="Vortice.Wpf" Version="3.6.2" />
</ItemGroup>
</Project>修改 MainWindow.xaml 添加一点界面代码
<Grid>
<Border Margin="10,10,10,10" BorderBrush="Black" BorderThickness="1">
<Image x:Name="Image" Width="600" Height="500" Stretch="Fill">
<Image.Source>
<interop:D3DImage x:Name="D3DImage" />
</Image.Source>
</Image>
</Border>
</Grid>进入到 MainWindow.xaml.cs 文件,开始编写本文的核心代码
代码需要放在 WPF 窗口获取句柄之后,简单方便来说在 Loaded 之后就可以了
public MainWindow()
{
InitializeComponent();
Loaded += MainWindow_Loaded;
}
private void MainWindow_Loaded(object sender, RoutedEventArgs e)
{
...
}直接使用 D3D11.D3D11CreateDevice 方法即可创建 ID3D11Device 设备
ID3D11Device device =
D3D11.D3D11CreateDevice(Vortice.Direct3D.DriverType.Hardware, DeviceCreationFlags.BgraSupport);对比 SharDx 的是直接 new 创建出来的,在 Vortice 里是采用静态工厂创建的,其思想没有本质差别
创建出来的设备可用来创建纹理,创建出来的纹理最终将会转换,作为 D3DImage 的 SetBackBuffer 所需的参数设置进去
创建纹理需要一些参数,如宽度高度信息。本文这里直接采用界面的 Image 控件的宽度高度作为纹理的宽度高度。无需缩放的纹理可以获得更高的渲染性能
var desc = new Texture2DDescription()
{
BindFlags = BindFlags.RenderTarget | BindFlags.ShaderResource,
Format = DXGIFormat.B8G8R8A8_UNorm,
Width = width,
Height = height,
MipLevels = 1,
SampleDescription = new SampleDescription(1, 0),
Usage = ResourceUsage.Default,
MiscFlags = ResourceOptionFlags.Shared,
CPUAccessFlags = CpuAccessFlags.None,
ArraySize = 1
};
ID3D11Texture2D renderTarget = device.CreateTexture2D(desc);以上参数关键点除了尺寸信息之外,还在于颜色格式选用 B8G8R8A8_UNorm 格式。这是最通用的格式,可以很方便很设置给到 D3DImage 里
创建出来的纹理可先和 D2D 进行对接,也可先和 D3DImage 对接,这个顺序可随意排列。本文这里先和 D2D 进行对接
和 D2D 对接时,需要先将 ID3D11Texture2D 当成 IDXGISurface 才能让 D2D 将画面绘制在纹理上,代码如下
var surface = renderTarget.QueryInterface<IDXGISurface>();在使用 D2D 之前,按照 DirectX 惯例,先创建工厂,代码如下
var d2dFactory = D2D1.D2D1CreateFactory<ID2D1Factory>();自然,在 SharpDx 里面,是直接用 new 创建出来,代码如下
// 以下是 SharpDx 的代码:
var d2DFactory = new D2D.Factory();配置创建渲染的信息,代码如下
var renderTargetProperties =
new RenderTargetProperties(new Vortice.DCommon.PixelFormat(DXGIFormat.B8G8R8A8_UNorm,
Vortice.DCommon.AlphaMode.Premultiplied));以上代码关键在于 B8G8R8A8_UNorm 像素格式。此外的 AlphaMode.Premultiplied 为像素预乘,简单来说就是最终输出的值里的 RGB 分量都乘以透明度。更多细节请参阅 支持的像素格式和 Alpha 模式 - Win32 apps - Microsoft Learn
完成配置之后,即可创建 ID2D1RenderTarget 对象,代码如下
private ID2D1RenderTarget? _d2DRenderTarget;
_d2DRenderTarget = d2dFactory.CreateDxgiSurfaceRenderTarget(surface, renderTargetProperties);创建 SetRenderTarget 方法,将传入的 ID3D11Texture2D 参数和 D3DImage 绑定,方法签名如下
private void SetRenderTarget(ID3D11Texture2D target)
{
...
}先将像素格式进行映射,这个过程中只是枚举类型定义不相同而已,过程中不会发生任何的像素变换,也就没有实际的性能损耗
private static Vortice.Direct3D9.Format TranslateFormat(ID3D11Texture2D texture)
{
switch (texture.Description.Format)
{
case DXGIFormat.R10G10B10A2_UNorm:
return Vortice.Direct3D9.Format.A2B10G10R10;
case DXGIFormat.R16G16B16A16_Float:
return Vortice.Direct3D9.Format.A16B16G16R16F;
case DXGIFormat.B8G8R8A8_UNorm:
return Vortice.Direct3D9.Format.A8R8G8B8;
default:
return Vortice.Direct3D9.Format.Unknown;
}
}也许有伙伴感到困惑,为什么在 DXGI 里面是按照 B8G8R8A8 排列的,而在 D3D9 是按照 A8R8G8B8 排列的,这两个是否是逆序关系?其实不是的,这两个颜色格式从内存的角度来说是完全相同的。仅仅只是因为• DXGI 名称按 内存字节顺序(小端) 描述 B, G, R, A 每个 8 位。而 D3D9 名称按 通道意义(从高位到低位) 描述 A, R, G, B 通道
在 C# 里面默认也采用小端顺序,这时候就和 DXGI 描述的更贴合,从内存的角度上讲,一个 32bit 的像素颜色分量如下
byte0 = B
byte1 = G
byte2 = R
byte3 = A按照 DirectX 的建议,推荐使用 BGRA 格式而不是 RGBA 格式,在底层实现里面,会让 BGRA 格式目标的性能优于 RGBA 格式。详细请看 支持的像素格式和 Alpha 模式 - Win32 apps - Microsoft Learn
转换颜色格式枚举后,再获取纹理的共享句柄,代码如下
private IntPtr GetSharedHandle(ID3D11Texture2D texture)
{
using (var resource = texture.QueryInterface<IDXGIResource>())
{
return resource.SharedHandle;
}
}为了创建 D3D9 设备,还需要更多准备工作,如准备好参数,代码如下
private static Vortice.Direct3D9.PresentParameters GetPresentParameters()
{
var presentParams = new Vortice.Direct3D9.PresentParameters();
presentParams.Windowed = true;
presentParams.SwapEffect = Vortice.Direct3D9.SwapEffect.Discard;
presentParams.DeviceWindowHandle = NativeMethods.GetDesktopWindow();
presentParams.PresentationInterval = PresentInterval.Default;
return presentParams;
}
public static class NativeMethods
{
[DllImport("user32.dll", SetLastError = false)]
public static extern IntPtr GetDesktopWindow();
}完成准备工作,开始创建 D3D9 设备,代码如下
var format = TranslateFormat(target);
var handle = GetSharedHandle(target);
var presentParams = GetPresentParameters();
var createFlags = CreateFlags.HardwareVertexProcessing | CreateFlags.Multithreaded |
CreateFlags.FpuPreserve;
var d3DContext = D3D9.Direct3DCreate9Ex();
// 以下代码强行获取第 0 个适配器,可能会在多显卡等情况下导致问题。如设置 CPU 的 CpuAccessFlags 为 Read 等无权限问题
using IDirect3DDevice9Ex d3DDevice =
d3DContext.CreateDeviceEx(adapter: 0, DeviceType.Hardware, focusWindow: IntPtr.Zero, createFlags, presentParams);
_d3D9Device = d3DDevice;让 D3D9 设备,从 GetSharedHandle 方法获取到的共享纹理创建 D3D9 的纹理,从而可以让创建出来的 D3D9 的纹理设置到 D3DImage 上
private IDirect3DTexture9? _renderTarget;
private void SetRenderTarget(ID3D11Texture2D target)
{
...
_renderTarget = d3DDevice.CreateTexture(target.Description.Width, target.Description.Height, 1,
Vortice.Direct3D9.Usage.RenderTarget, format, Pool.Default, ref handle);
...
}从 IDirect3DTexture9 取出表面,设置给到 D3DImage 上
using var surface = _renderTarget.GetSurfaceLevel(0);
D3DImage.Lock();
D3DImage.SetBackBuffer(D3DResourceType.IDirect3DSurface9, surface.NativePointer,
enableSoftwareFallback: true);
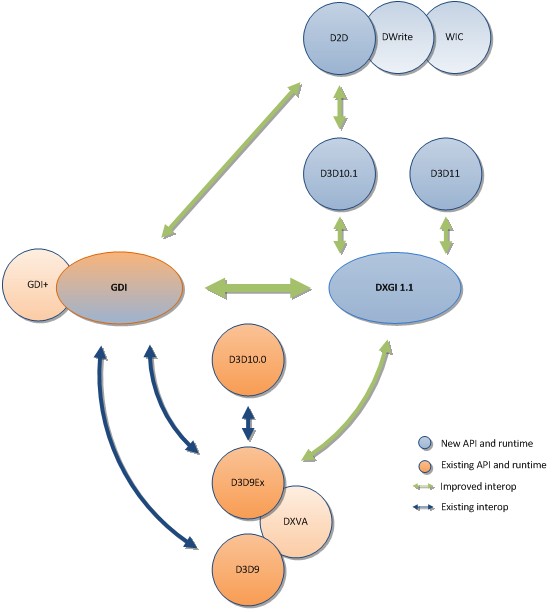
D3DImage.Unlock();如此即可完成关联对接工作。简单来说就是让 D3D11 和 D2D 对接,让 D3D11 和 DXGI 对接,再让 DXGI 和 D3D9 对接。渲染部分就拿 ID3D11Texture2D 共享纹理给到 D3D9 的 d3DDevice.CreateTexture 转换为 IDirect3DTexture9 纹理。整个过程就是让 D2D 绘制在 ID3D11Texture2D 纹理上,再将 ID3D11Texture2D 纹理当成 IDirect3DTexture9 给 D3DImage 使用,如下图所示

监听 WPF 的 CompositionTarget.Rendering 事件,在此事件里面完成 D2D 的画面渲染
CompositionTarget.Rendering += CompositionTarget_Rendering;
private void CompositionTarget_Rendering(object? sender, EventArgs e)
{
if (_d2DRenderTarget is null)
{
return;
}
_d2DRenderTarget.BeginDraw();
OnRender(_d2DRenderTarget);
_d2DRenderTarget.EndDraw();
_d3D11Device?.ImmediateContext.Flush();
D3DImage.Lock();
D3DImage.AddDirtyRect(new Int32Rect(0, 0, D3DImage.PixelWidth, D3DImage.PixelHeight));
D3DImage.Unlock();
Image.InvalidateVisual();
}在 OnRender 方法里面,仅仅只面向 D2D 进行渲染,逻辑十分简单。可以尝试自己编写好看的渲染画面,本文这里只是做简单的矩形动画,代码如下
private void OnRender(ID2D1RenderTarget renderTarget)
{
using var brush = renderTarget.CreateSolidColorBrush(new Color4(Random.Shared.Next() | 0xFF << 24 /*确保 A 是不透明的*/));
renderTarget.Clear(null);
const int size = 10;
renderTarget.DrawRectangle(new Vortice.RawRectF(left: _x, top: _y, right: _x + size, bottom: _y + size), brush);
_x = _x + _xDirection * Random.Shared.Next(size);
_y = _y + _yDirection * Random.Shared.Next(size);
var minX = 0;
var maxX = D3DImage.Width - size;
var minY = 0;
var maxY = D3DImage.Height - size;
if (_x >= maxX || _x <= minX)
{
_xDirection = -_xDirection;
_x = (float) Math.Clamp(_x, minX, maxX);
}
if (_y >= maxY || _y <= minY)
{
_yDirection = -_yDirection;
_y = (float) Math.Clamp(_y, minY, maxY);
}
}
private float _x;
private float _y;
private float _xDirection = 1;
private float _yDirection = 1;如此就完成了在 WPF 里面,通过 Vortice 在 D3DImage 显示 D2D 绘制的内容
本文代码放在 github 和 gitee 上,可以使用如下命令行拉取代码。我整个代码仓库比较庞大,使用以下命令行可以进行部分拉取,拉取速度比较快
先创建一个空文件夹,接着使用命令行 cd 命令进入此空文件夹,在命令行里面输入以下代码,即可获取到本文的代码
git init
git remote add origin https://gitee.com/lindexi/lindexi_gd.git
git pull origin b3b32cf4560c2dfa2d59ef49c9ed41ba5d288c5d以上使用的是国内的 gitee 的源,如果 gitee 不能访问,请替换为 github 的源。请在命令行继续输入以下代码,将 gitee 源换成 github 源进行拉取代码。如果依然拉取不到代码,可以发邮件向我要代码
git remote remove origin
git remote add origin https://github.com/lindexi/lindexi_gd.git
git pull origin b3b32cf4560c2dfa2d59ef49c9ed41ba5d288c5d获取代码之后,进入 DirectX/WPF/GoqudeqeljaigealelNilacifelyall 文件夹,即可获取到源代码