
XSP33是一款支持2-5节串联锂电池升降压充电管理芯片,集成PD\QC等多种快充协议,无需再外置诱骗取电芯片,一颗芯片就能实现锂电池快充功能,适用于蓝牙音箱、POS机、锂电电池包、对讲机及玩具等设备。芯片输入电压范围4.5~15V,最大充电电流2A,固定300KHz开关频率,工作结温-30℃~110℃,环境温度-30℃~85℃,采用QFN20封装

核心功能上,芯片采用涓流、恒流、恒压三个充电过程实,例如四串锂电池,在电池电压低于12V时以涓流充电,高与12V时进入恒流模式充电,接近16V浮电压时切换至恒压充电模式,
进入恒压模式后,如果充电电流小于 190mA,过30s后停止充电,电池充满后且输入持续存在,等待电池电压下降到阈值时再次开启充电
芯片具备智能快充识别功能,芯片上电会获取 PD 协议电压,当 2 秒后还没有检测到 PD 快充就切换至 BC1.2 协议请求,检测到输入电压高于 7V 认为检测到快充信号,开启快充模式,快充协议检测完后未获取到快充电压,则获取 5V 电压,开启慢充模式
保护机制完善,涵盖输入过压保护、过流保护,电池过压保护、过温保护、芯片具有自适应充电器功能。当输入电压检测电路在检测到输入电压接近4.5V的欠压阈值时,就会自动调整降低充电电流,保证输入电压高于欠压阈值。当检测到 Boost/Buck 电路异常时,可以硬件自动关闭输出,停止充电;当检测到 NTC 温度超过 70℃后, 就会强制停止充电
芯片支持输入电源自适应功能,无论连接的充电器是5V1A、 5V2A、9V2A 或 9V3A 等,芯片会根据输入电源的功率大小,采用升压/升降压方式自动调整输出功率以适应各类不同的充电器,防止因功率过大导致充电器复位不充电。
STDBY和CHRG管脚提供LED充电状态指示,充电时CHRG常亮、充满STDBY常亮,充电异常时STDBY闪烁。
Type-C 快速充电,最大充电电流 2A
输入电压 4.5V~15V
具有自适应充电器功能,自动调节输出电压电流
支持自适应 5V~15V 充电器
支持 PD2.0/3.0、QC2.0/3.0、BC1.2 等多种快充协议
适用于 2 节、3 节、4 节、5 节串联锂电池升降压充电
支持 LED 充电/满电/异常状态指示
具有外部 EN 开/关功能
300KHz 开关频率
支持 0V 充电,支持满电后掉电再充电功能
保护:输入过压、欠压、电池过压、过温保护


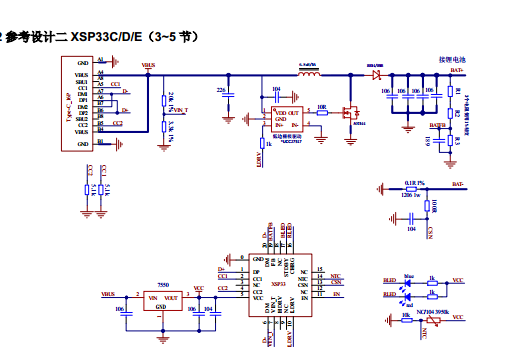
参考电路

原创声明:本文系作者授权腾讯云开发者社区发表,未经许可,不得转载。
如有侵权,请联系 cloudcommunity@tencent.com 删除。
原创声明:本文系作者授权腾讯云开发者社区发表,未经许可,不得转载。
如有侵权,请联系 cloudcommunity@tencent.com 删除。