建立信任 人工智能 框架、应用程序和就绪性自我评估
Building Trustworthy Artificial IntelligenceFrameworks, Applications, and Self-Assessment for Readiness
https://documents1.worldbank.org/curated/en/099805309022518222/pdf/IDU-1e9a05ec-ab52-425d-a18a-c9c91ed04a37.pdf



人工智能(AI)在公共治理中的变革潜力日益受到发达经济体与发展中国家的共同重视。各国政府正积极探索并采纳AI技术,以提升公共服务供给质量、优化行政效率,并强化数据驱动的决策能力。然而,将AI融入公共系统也带来了伦理、技术与制度层面的多重挑战——从算法偏见、透明度缺失,到数据隐私风险与监管碎片化等问题。在公共部门语境下,此类挑战尤为突出,因该领域对信任、问责与公平具有根本性要求。
本文旨在回应一个核心问题:公共机构应如何以负责任的方式采纳AI,同时保障隐私、促进公平并确保问责? 具体而言,本文聚焦于政府机构在可信且负责任地实施AI技术方面的准备程度。
本文的主要读者群体包括参与公共部门AI设计、监督与实施的相关利益方,涵盖:公共部门领导者、技术政策制定者、数字治理专业人员,以及致力于制度能力建设与数字化转型的发展合作伙伴。尽管全球范围内关于可信AI的框架持续演进,且伦理原则已得到广泛讨论,许多政府团队在将这些高层理念转化为实际操作决策时仍面临困难——尤其是在资源受限或制度碎片化的环境中。
为弥合这一鸿沟,本文兼顾理论奠基与实践工具支持: 第一,系统梳理支撑可信AI治理的关键伦理考量与国际框架; 第二,介绍可缓解AI部署中新兴风险的相关技术方案,包括可解释性模型、隐私增强技术(PETs)及算法公平性方法; 第三,提出一套面向公共机构的自评估工具包:涵盖AI应用决策流程图与数据隐私准备度检查清单。这些工具旨在帮助公共部门行动者评估自身准备状况、识别制度短板,并在AI采纳前优化内部协调流程。
通过连接理论与实践,本文为全球构建合法、合乎伦理、包容且植根于制度现实的可信AI的持续努力作出贡献。
人工智能(AI)在提升公共治理方面展现出巨大潜力,包括优化政策制定流程、提供更加个性化的服务以及推动创新。然而,政府对AI的采纳也引发了围绕隐私、公平性与问责制等关键伦理问题的重要关切。本节将探讨AI如何在公共部门中加以应用,概述核心伦理考量,并介绍构建可信AI系统所需的基础概念。
2.1 AI在公共服务领域推动创新与效率的潜力
AI致力于开发能够执行通常需人类智能才能完成的任务(如学习、问题求解与决策)的计算机系统。在AI语境下讨论“最优政策制定”,指的是利用AI的上述能力,通过高效、准确地分析海量数据,显著优化政策流程。其具体体现为以下方面:
通过强化这些核心能力,AI可在多个领域推动高效且有效的流程变革。AI技术的应用场景极为广泛,涵盖数据分析、模式识别及基于AI的仿真等实践。本节将通过具体案例考察其应用,并呈现AI技术实际落地的实施蓝图,同时探讨其潜在的法律影响与挑战。
2.1.1 政策制定流程的效率提升
AI可通过分析海量数据彻底革新政策制定流程(Deloitte, 2017),使政府更高效地寻求复杂社会问题的解决方案,并优化资源配置(Margetts & Dorobantu, 2019)。相较于传统以人力为中心的分析方法,AI处理数据的速度更快、精度更高,使政策制定者能迅速把握快速变化的社会经济指标,并及时作出响应。此外,AI还可通过开展复杂的情景模拟与风险评估,降低决策风险——例如,利用机器学习模型预测不同政策干预方案的长期社会影响,从而支持更稳健的政策选择。
通过开展复杂的情景模拟与预测建模,AI可提前分析不同政策选项的潜在结果。例如,利用自然语言处理(NLP)技术分析公众舆论或媒体报道,有助于把握社会情绪,并将其纳入政策制定过程。 尽管AI可在一定程度上缓解某些人类偏见(如判断不一致等问题),但它也带来了新的风险,例如算法偏见与数据伦理使用问题,这些风险必须予以审慎管理。
2.1.2 更优质的公共服务
AI可通过提供定制化公共服务,实时把握并预测公民需求(Mehr, 2017)。相关实例包括:基于聊天机器人(chatbot)的市民投诉响应系统,或通过预测性分析优化交通流控——此类应用有助于提升公民生活质量(OECD, 2019a)。AI在提升公共服务的个性化与可及性方面发挥关键作用:借助机器学习(ML)算法分析个体公民的服务使用模式,可实现一系列个性化信息推送与服务供给。运用语音识别与自然语言处理(NLP)技术的虚拟助手服务,可提升残障人士、老年人等数字弱势群体的服务可及性。在交通领域,实时交通数据结合AI分析可预测拥堵状况并推荐替代路线,从而提升出行效率;在医疗健康领域,基于AI的疾病预测与预防服务切实可行,有助于增强公共卫生政策的实效性。此类AI服务的拓展可提升公众满意度,并强化对政府的信任。然而,个人数据保护与安全相关问题仍需审慎审视。
2.2 人工智能与政府治理中的伦理考量
随着AI日益深度嵌入公共部门运作,政府面临愈加紧迫的使命:应对AI应用所伴生的伦理与治理挑战。尽管AI具有变革性潜力——可提升服务供给质量、政策响应能力与运营效率,同时也带来了复杂的新型风险(Floridi & Taddeo, 2016),包括数据隐私泄露、算法偏见、透明度缺失及问责机制缺位等。AI系统的误用或失灵可能导致严重的社会、经济与法律后果,因此政府亟需建立相应的法规与政策,以管控并防范此类风险(Jobin, Ienca, & Vayena, 2019)。一套完备的AI治理框架应致力于推动AI的安全与合乎伦理的使用,同时在技术创新与社会价值之间保持平衡(G20, 2019)。通过确立清晰的规则与标准,政府可切实保障公民权利与利益,并培育一个可信赖的AI生态系统(Fjeld et al., 2020)。
2.3 核心概念与术语
在AI领域,对核心概念与术语达成共识,是确保其负责任开发、应用与治理的前提。下述定义全面涵盖了与可信AI密切相关的关键概念,强调在公共与私营部门各利益相关方之间,亟需协同推进公平性、透明性、问责性、隐私保护以及跨部门协作。
2.3.1 可信人工智能治理的核心概念
方框1. 人类与人工智能的自主性对比
维护人类自主性
从哲学角度而言,自主性对人类与人工智能的应用存在本质差异。人类自主性包含真正的自由意志与道德推理能力,这构成了道德能动性与责任的基础(Montag, Nakov, and Ali, 2024)。相比之下,人工智能缺乏意识与道德意图,因此无法拥有真正的道德自主性,也不能被视为独立的道德主体。相反,AI系统应被明确设计为增强而非取代人类判断与决策能力。近期研究强调系统设计的重要性——无论是增强还是削弱人类自主性,AI交互模式与文化语境都会显著影响用户在使用AI系统时是感到掌控还是被迫服从(Montag, Nakov, and Ali, 2024)。例如,向用户提供真实替代选项——如允许其选择与人类代表互动,而非仅限于与AI交互——可显著提升信任度、接受度及感知到的自主性。尊重本地规范、具备交互性与可解释性的AI可进一步强化用户自主性;而隐晦或专制型AI则会削弱之。因此,保护人类自主性不仅是一种道德义务,也是一种确保可信AI的务实策略。“人在回路”(human-in-the-loop)方法——允许用户理解、质疑或覆盖AI输出——确保了道德责任仍牢牢掌握在人类手中,使AI系统设计与康德式自主原则及当代“责任共担”理念相契合(Montag, Nakov, and Ali, 2024)。
定义人工智能自主性与问责制
相较之下,人工智能自主性严格指根据预设算法与数据输入,在无道德判断或意识体验的前提下独立执行任务的能力(Bryson, 2020; Floridi, 2014)。信息哲学将此称为“功能性自主性”,强调AI信息处理系统的复杂性与适应性(Bostrom, 2014)。AI可对环境输入做出反应并自适应调整,但这些响应并不内化人类的道德判断或意图(Dreyfus, 1992)。因此,人工智能自主性本质上是技术性的,而非道德性的。
随着AI系统操作自主性的扩展,问责制成为关键议题:传统责任框架将道德责任完全赋予具备意图与道德判断能力的人类行动者(Matthias, 2004)。然而,AI系统通常涉及众多利益相关者——如数据科学家、工程师、企业与用户——这使问责变得复杂。为应对AI系统结果责任归属的复杂性,新型责任模型如“分布式责任”或“共享责任”应运而生(Righetti, Madhavan, and Chatila, 2019)。“分布式责任”意味着责任由开发者、用户、运营者及所有参与系统设计与实施的利益相关者,根据其角色与影响力程度共同承担(欧洲议会,2017)。该方法承认AI开发与运行固有的协作性,确保在应对伦理关切、安全风险与意外后果时保持清晰性与公平性。
2.3.2 隐私保护技术
数据分析、模式识别与模拟技术能够增强决策过程。这些技术使政策制定者能够从大规模、复杂的数据集中提取洞见,预测未来结果,并优化政策干预措施,从而提升其决策的有效性、效率与前瞻性。
3.1 数据分析与模式识别:一种整合方法
在人工智能领域,数据分析与模式识别深度交织,常协同工作,以从数据中提取有价值的洞见并支持智能决策。这两个领域对于AI系统如何处理和理解海量信息至关重要。
数据分析是指将原始数据集系统性地转化为有用知识的计算过程。在人工智能背景下,数据分析指利用AI技术分析大规模、复杂的数据集,简化流程、识别趋势并挖掘可操作的洞见(Eggers, Schatsky, & Viechnicki, 2017)。它涵盖从收集、清洗、转换到应用模型于原始数据的整个生命周期,最终提取出与决策相关的有效信息(Eggers, Schatsky, & Viechnicki, 2017)。这包括处理结构化、半结构化和非结构化数据的能力(Margetts & Dorobantu, 2019)。根据目标与方法,数据分析可大致分为以下几类(Deloitte, 2017):
模式识别是人工智能与机器学习的一个基础分支,关注机器识别、分析与分类数据中模式(如规律、趋势、结构等)的能力(Russell & Norvig, 2016)。这涉及使用算法检测各类数据类型(包括图像、音频、文本和数值数据)中的模式(Russell & Norvig, 2016)。其目标是从数据中提取有用信息,理解、分类并解释数据,从而支持诸如物体识别、异常检测与预测等任务(Russell & Norvig, 2016)。
模式识别采用多种方法,包括统计方法、机器学习(如监督学习与无监督学习),以及深度学习(如用于图像模式的卷积神经网络[ CNNs ]、用于文本序列的Transformer模型)(Russell & Norvig, 2016)。这些技术是数据科学家在各领域理解和分类数据的核心工具(Russell & Norvig, 2016)。
3.1.1 共生关系:模式识别如何驱动数据分析
数据分析与模式识别紧密关联,其中模式识别是现代数据分析的关键引擎。它不仅是一个相关领域,更是一种基础能力,为高级数据分析提供支撑并使之成为可能(Russell & Norvig, 2016)。数据科学家运用人工智能驱动的模式识别技术来理解、分类与解释数据——这正是数据分析生命周期中的核心活动(Russell & Norvig, 2016)。
基于人工智能的模式识别技术(如机器学习、深度学习)使数据科学家能够高效分析海量、复杂的数据集,识别出传统方法难以甚至无法察觉的细微模式、相关性与趋势(OECD, 2019a),从而实现更深层次的理解与更精准的数据驱动决策(OECD, 2019a)。
在历史与当前数据中识别模式的能力,对于构建预测模型(预测未来事件)与指导性模型(推荐行动方案)至关重要——这两类模型正是高级数据分析的核心产出(Deloitte, 2017)。例如,预测设备维护需求或预判消费者需求变化,均依赖于对相关数据模式的有效识别(Russell & Norvig, 2016)。
许多现代模式识别技术,尤其是基于深度学习的方法(如用于图像识别的卷积神经网络[CNNs]、用于文本序列建模的循环神经网络[RNNs]/Transformer模型),专门被设计用于从非结构化数据中提取模式,显著拓展了数据分析的适用范围(Eggers, Schatsky, & Viechnicki, 2017)。数据分析为模式识别提供基础语境(即经过清洗与处理的数据)并解释其发现;而模式识别所生成的洞见又反哺分析过程,优化模型,从而提升预测与解决方案的可靠性。
这种关系并非静态,而是一种不断演化的共生关系。随着数据在体量(volume)、速度(velocity)与多样性(variety)——尤其是非结构化数据——方面的持续增长,数据分析日益依赖于复杂的、基于人工智能的模式识别技术(如深度学习)。模式识别正从一种数据分析的辅助工具,转变为驱动现代大规模数据分析的核心引擎。数据复杂性的提升,也要求模式识别技术日趋精密,表明其作用已远超“组成部分”,而成为赋能性关键能力。正如Russell与Norvig(2016)所指出,人工智能“快速高效地分析海量数据”并识别“用其他技术难以或无法检测的模式”的能力,正标志着这一转变。
因此,模式识别领域的进步直接推动了数据分析在广度与深度上的拓展,尤其在复杂应用领域中表现突出。
然而,随着数据分析与模式识别日益依赖复杂的“黑箱”AI模型(如深度学习),二者共同面临一项关键挑战:可解释性与可理解性的需求。若底层推理过程不透明,则数据分析所得洞见与模式识别所获规律的价值将大打折扣,削弱信任并阻碍可操作的决策制定。复杂AI模型的内部决策逻辑通常缺乏内在透明性(Adadi & Berrada, 2018)。“这些系统的有效性受限于机器当前无法向人类用户解释其决策与行动的能力”(Gunning, 2017)。这种理解缺失引发了人们对“可靠性、公平性、偏见及其他伦理问题”的担忧(Adadi & Berrada, 2018)。为使数据分析真正实现“知情决策”(Eggers, Schatsky, & Viechnicki, 2017),并使模式识别产出“有用信息”(G20, 2019),其输出背后的推理逻辑必须可被理解。因此,在借助复杂AI推动数据分析与模式识别能力提升的同时,必须同步推进可解释人工智能(XAI)的发展,以维系公众信任、保障公平性,并支持有效的人类监督与干预。这一诉求已成为推动两大领域协同演进的共同主线。
表1对比了人工智能中数据分析与模式识别的关键特征。

3.1.2 关键技术与应用
数据分析技术因人工智能(AI)与模式识别而得到显著增强。AI 极大地提升了传统数据分析能力,例如自动化数据填补、合成数据生成以及洞察结果的解释(White House, 2019)。生成式 AI 通过对话式界面革新了数据发现过程(Mehr, 2017)。模式识别则深化了特定类型的数据分析:
数据分析与模式识别持续协同发展,随着人工智能的进步,其影响范围预计将进一步扩大。二者协同推动各领域的创新,以下列举若干应用实例:
3.2. 基于人工智能的模拟 人工智能驱动的模拟与建模被广泛应用,因其能够提前预测与评估政策实施效果(OECD,无日期)。它们在提升政策有效性、降低负面效应方面发挥着关键作用。在当代,基于人工智能的模拟与模型对于估计复杂系统的未来状态尤为有用。 例如,模拟可预测交通政策调整后交通流的变化,或评估环境法规对产业的影响。模拟还支持多种情景的测试,以甄选最优政策方案。强化学习(Reinforcement Learning, RL)算法可用于制定针对政策实施后可能出现的各类情境的应对策略。RL 应用所产生的结果有助于降低政策失败风险、减少负面影响——这些正是相关计算所追求的目标。 同时需谨记:模型的准确性高度依赖于输入数据与基础假设,因此必须持续进行验证与更新。
尽管人工智能为政府治理带来的潜在收益巨大,但同等重要的是必须正视其应用所伴随的伦理风险与治理挑战。随着人工智能系统越来越多地影响关乎公共福祉的决策,人们对其可解释性、客观性幻觉以及个人数据保护等问题日益关切。本节探讨人工智能应用中的这些挑战与风险,呼吁采取全面措施,以实现可信赖的人工智能应用。
4.1 可解释性
深度学习等复杂人工智能模型往往具有“黑箱”特性,导致其结果难以解释(Lipton, 2018)。这可能阻碍政策决策过程中的透明性与问责性保障。若政策制定所依赖的人工智能依据无法被理解,公众对决策结果的信任可能减弱,进而损害政府与公众之间的沟通与信任构建。此外,当预测或决策出现错误时,亦难以厘清责任归属。
为应对上述问题,亟需开发并采纳可解释人工智能(Explainable AI, XAI)技术。XAI 旨在以人类可理解的方式呈现人工智能系统的运行原理与决策过程,从而使政策制定者能够审查其判断依据,并视需进行调整。然而,目前 XAI 技术仍处于早期发展阶段,亟需同步推进技术研发与制度支持。XAI 的更多细节将在下一节展开讨论。
4.2 人工智能中的“客观性幻觉”
人工智能常被视为支持数据驱动决策、减少特定类型人为错误的工具。通过系统性地处理大规模、多样化的数据集,AI 有潜力缓解人类认知局限(例如过度依赖近期信息或情绪显著性信息)所带来的偏差。
然而,人工智能的应用并不能确保客观性。AI 系统可能以多种方式表现出偏见,这些偏见往往与数据采集的方法与环境,以及模型开发过程中的各类选择密切相关。一个新兴的关切是所谓“AI 废料”(AI slop)的泛滥——即由 AI 生成的低质量、误导性或无关内容,可能扭曲信息环境并削弱公众信任。
为应对这些风险,需在整个 AI 模型开发与应用流程中(从数据选择、算法设计到系统部署)保持审慎关注。专栏 2 概述了可能影响 AI 应用客观性与可靠性的常见偏见类型。
专栏 2. 偏见类型
A. 基于计算的偏见
专栏 2. 偏见类型(续)
B. 社会性偏见
4.3 数据隐私
人工智能广泛依赖个人数据,由此引发个人信息泄露与滥用的担忧(European Union, 2016)。该领域亟需法律规制与伦理考量。AI 系统所收集与处理的数据可能包含敏感个人信息,若处理不当,可能违反《通用数据保护条例》(GDPR)等法律法规。去标识化或匿名化措施若实施不充分,可能导致个体身份被重新识别;而数据滥用或遭黑客攻击等风险依然存在。这些问题不仅威胁个体隐私权,亦可能损害社会信任。
因此,对基于 AI 的政策决策,必须实施严格的个人信息保护管理与控制机制。政府与相关机构应建立法律与制度框架,在数据利用与隐私保护之间取得平衡。应落实诸如“数据最小化原则”、基于知情同意的数据采集、以及个人信息影响评估等方法。此外,提升公众对个人信息保护的认知与教育亦至关重要。
4.4 问责性
随着人工智能系统日益应用于高风险公共领域,问责性已成为可信赖 AI 的基石。然而,由于 AI 系统本身的复杂性,以及涉及开发者、数据提供方、平台运营者、政府机构与终端用户等多方利益相关者的生态环境,实现清晰的责任分配与追溯尤为困难。这些主体可能分别参与系统的研发、训练、部署与监督环节,一旦产生不良结果,往往难以界定单一责任方。
这种复杂性催生了“分布式责任”(distributed responsibility)概念——即多个利益相关者在其全生命周期中共同塑造 AI 系统的行为(Floridi & Taddeo, 2016;日本政府, 2016;AI 战略委员会, 2017)。若缺乏明确的治理结构,责任的分散可能导致“问责真空”——即无人对损害后果担责,从而侵蚀公众信任与法律确定性。
为应对这一挑战,政府须确保将清晰的问责机制嵌入 AI 治理框架之中,具体包括:
此外,相关政策应支持救济机制建设,使受 AI 决策影响的个体有权要求解释、修正或寻求法律救济。从设计之初即嵌入问责机制,不仅能有效降低风险,亦有助于提升 AI 赋能公共服务的透明度与公信力。
4.5 综合性伦理
与可信赖人工智能相关的关切——包括公平性、可解释性、隐私保护与问责性——可在人工智能伦理(AI ethics)这一统一框架下予以系统性回应。该概念广泛涵盖人工智能技术研发与应用过程中产生的各类伦理问题,而伦理考量对于在政策决策中有效利用人工智能至关重要(Moor, 2006)。
人工智能伦理为技术的负责任使用提供了基本原则:
第一,公平性必须得到保障,以确保人工智能系统不会对特定群体或个体造成不利影响。这包括尽可能减少数据偏见,并防止算法产生歧视性结果(Whittlestone et al., 2019)。
第二,应实现透明性与可解释性,使人工智能的运行原理与决策过程能为人类所理解。通过清晰呈现 AI 判断的依据,有助于政策制定者与公众建立信任(Doshi-Velez & Kim, 2017)。
第三,须确保隐私与数据保护,防止个人信息被不当收集或滥用。这意味着在数据采集、处理、存储及销毁的全过程中,均须贯彻严格的安全保障与伦理标准(Taddeo & Floridi, 2018)。
第四,应落实人工智能系统的问责性,在发生错误或产生副作用时明确责任主体,确保能及时采取恰当的响应与纠正措施(Danks & London, 2017)。
实现负责任的人工智能应用,需审慎权衡各项伦理原则之间的张力。此类权衡之所以存在,是因为对某一原则的过度优化可能削弱另一原则的实现,因而需要精细的平衡。常见的权衡关系包括公平性、透明性、隐私与问责性之间的相互制约。表 2 展示了若干原则组合及其典型权衡关系(Sanderson, Douglas, & Lu, 2024)。

上述伦理原则也受到国际社会的高度重视。经济合作与发展组织(OECD)在其《人工智能建议书》中提出了以人类为中心的价值观、公平性、透明性与安全性等伦理原则(OECD, 2019b);欧盟(EU)则通过《人工智能法案》(AI Act)为高风险人工智能系统设定了严格的伦理标准与监管要求(European Commission, 2021)。
因此,将人工智能应用于治理的主体必须回应这些国际趋势,并在国内人工智能政策中构建以伦理为核心的法律与制度安排。
基于伦理原则运用人工智能,对于提升公众信任、实现可持续技术发展至关重要。为此,治理领域的人工智能使用者应制定伦理 AI 指南,并建立涵盖开发者、政策制定者与公民的协同治理结构(Floridi & Cowls, 2019)。同时,应通过教育与公众意识提升活动,加强对伦理议题的理解,并推动全社会形成可信赖人工智能应用的文化氛围(Mittelstadt, 2019)。
尽管伦理问题对人工智能的可信赖应用构成挑战,一系列技术解决方案已逐步涌现,有助于缓解相关风险。本节探讨如何利用人工智能设计与技术方面的创新,提升透明度、减少偏见并加强数据保护。尽管这些创新无法完全消除所有风险,但它们为构建更可信赖的人工智能系统提供了有力工具。
5.1 可解释性的技术路径
可解释人工智能(Explainable AI, XAI)指一系列旨在使机器学习(ML)模型决策过程对人类而言更加透明、可理解的技术与方法。这对于帮助用户把握模型输出背后的推理逻辑至关重要,尤其是在培育对人工智能系统的信任方面(Adadi & Berrada, 2018)。全球范围内对可解释性问题的应对是多维度的,既包括新方法论的研发,也涵盖在各领域引入可解释性框架的实践。
5.1.1 基于模型设计的可解释性
这类方法侧重于设计本身具有内在透明性、或其架构便于解释的模型:
5.1.2 针对特定模型的解释方法
此类技术专为解释某些复杂模型(尤其是神经网络)而设计,广泛应用于计算机视觉与自然语言处理任务:
5.2 应对人工智能偏见与“客观性幻觉”的工具与技术
应对人工智能偏见需将技术进步与伦理、监管框架协同推进。
5.2.1 偏见检测与公平性审计
5.2.2 数据预处理技术
5.2.3 提升公平性的算法调整
5.2.4 事后偏见缓解
5.3 隐私增强技术(Privacy-Enhancing Technologies, PETs)
数据去标识化、匿名化、加密及差分隐私等技术,是保障人工智能系统中个人数据安全的基础性工具。它们可在最小化隐私侵犯风险的前提下,支持个人数据的有效利用(El Emam & Arbuckle, 2013)。
专栏 3. 韩国案例:韩国如何在保障隐私保护的前提下,依托可信赖人工智能应对新冠疫情
作为大韩民国领先的科学技术研究机构之一,韩国科学技术院(KIST)在新冠疫情期间承担了疫情传播趋势预测与应对策略制定的重要任务(KIST, 2020)。KIST 整合大数据分析与人工智能建模,追踪感染路径并优化隔离措施:通过结合全国感染病例数据与通信数据,评估各地区风险等级,从而高效调配隔离资源;利用基于人工智能的预测模型模拟未来感染趋势,为韩国政府动态调整社交距离政策提供科学依据。此外,KIST 还借助人工智能技术研发诊断试剂盒、推进治疗研究,显著提升了疫情防控实效,并推动了医疗领域的技术创新。
为确保数据使用的负责任性并加强个人信息管理,KIST 在实现科研目标的同时,采取了一系列隐私保护措施,严格遵循以下核心原则与方法:
为平衡科研目标与隐私保护,KIST 综合运用技术性与程序性保障机制,包括数据去标识化、匿名化以及严格的数据访问控制。具体而言:
通过这一实践过程积累的专业经验,不仅推动了隐私增强技术的优化与完善,也为韩国更广泛的人工智能治理战略制定提供了重要参考与支撑。
随着人工智能技术日益深度嵌入公共与私人领域的决策过程,构建健全的治理框架已成为全球关注焦点。确保人工智能的安全、合乎伦理且高效运用,不仅需要技术层面的解决方案,更需全面的法规制定与制度性回应。本节考察全球层面在确立共同原则与规范方面的努力,以及各国因地制宜的治理实践。
6.1 全球治理框架
伴随人工智能研发的迅猛进展,国际组织与各国政府纷纷制定相关法规与政策(OECD, 2019b;Torrey & Goertzel, 2016),旨在推动人工智能的安全与合乎伦理的使用,并最终助力人类有效管控其潜在风险。众多政府在结合本国具体国情制定治理框架的同时,亦积极开展国际合作,以推动形成基于共识的人工智能治理原则与标准。
6.1.1 联合国
联合国秘书长设立了“人工智能高级别咨询机构”(High-level Advisory Body on Artificial Intelligence),以推动形成具有全球包容性的治理建议。该机构由来自全球各地的人工智能专家组成,于2024年9月完成并向联合国大会提交题为《为人类治理人工智能》(Governing AI for Humanity)的报告,并同步通过关于可信赖人工智能的联合国大会决议(United Nations, 2024)。该报告构建了一个涵盖人工智能研发与应用全过程的综合性治理框架,强调人工智能技术必须与人权、透明性及问责制相一致;倡导通过国际合作,建立全球统一的人工智能治理规范与标准,以统筹应对机遇与风险。联合国的治理路径聚焦于构建普惠、合乎伦理的人工智能体系,确保技术造福全人类,同时依托强有力的监管与政策举措,防范潜在危害。
6.1.2 世界银行
2024年,世界银行发布了《人工智能治理的全球趋势》(Global Trends in AI Governance)报告,旨在探究人工智能治理领域的新动态,并为政策制定者以合乎伦理、透明且可问责的方式开发与部署人工智能提供指导。该报告讨论了各国可根据自身需求加以采纳的四类治理工具,并结合实例分析其优劣(世界银行集团,2024):
此外,世界银行还制定了《人工智能风险管理框架》(Artificial Intelligence Risk Management Framework),旨在系统性管控人工智能相关风险,并推动本组织内部负责任人工智能实践的落地实施。
6.1.3 经济合作与发展组织(OECD)
2019年,OECD发布了首个政府间人工智能标准——《OECD人工智能原则》(OECD AI Principles)。该原则旨在通过推动可信赖人工智能的负责任治理,在鼓励创新的同时增进公众信任,并确保对人权与民主价值观的尊重。2024年更新后的《人工智能原则》由五项基于价值观的原则与五项具体政策建议共同构成,为各国提供兼具实践性与适应性的指导(OECD, 2024)(见表3)。

6.2 各国政府
表4对所选国家/地区的政府人工智能监管框架进行了比较性概述。各国政府均制定了相应战略,以应对人工智能带来的机遇与风险,体现出其在促进创新的同时,对伦理原则、公共安全与人权保障的重视与优先考量。

此外,各国政府还采取了法律与技术手段以规范个人数据保护,尤其聚焦于数据去标识化、匿名化、加密及隐私增强技术(PETs)的应用。表5所列各国均已构建相应框架,在数据利用与隐私保护之间寻求平衡,从而确保人工智能系统既能推动创新发展,又能赢得公众信任。

人工智能技术的广泛应用,不仅正在重塑政府与企业的运作方式,也深刻影响着个体参与社会的方式。尽管人工智能为提升公共服务响应能力、改善生活质量带来了巨大机遇,但同时也引发了诸多社会关切。核心问题包括:数字鸿沟、自动化可能导致的就业岗位流失,以及弱势群体被边缘化的风险。本节探讨人工智能普及带来的社会影响,并分析如何确保其收益公平惠及全体人口各阶层。
7.1 数字鸿沟与就业岗位流失
尽管人工智能为社会进步提供了巨大潜力,但也存在加剧既有不平等的显著风险。数字鸿沟作为长期存在的挑战,可能因人工智能而进一步加深——因为能否获益于AI,高度依赖于技术可及性与数字素养水平。就业岗位流失是另一紧迫问题:由人工智能驱动的自动化可能使某些职业趋于过时(联邦贸易委员会,2012)。
为缓解上述风险,政策制定者必须将数字包容性举措置于优先地位,包括:扩大经济、高质量互联网的覆盖范围;推行数字素养教育项目;确保人工智能技术在设计阶段即充分考虑无障碍与可及性。此外,健全的社会保障体系与再培训计划,可帮助劳动者适应不断变化的就业市场,掌握在人工智能时代立足所需的新技能。
政府及公共政策设计者应积极推行数字包容政策,以确保所有公民均能平等受益于人工智能技术(日本政府,2015);强化社会保障网络、提供职业技能再培训,可有效缓解劳动者在职业转型过程中的焦虑感(日本公正交易委员会,2016)。
7.2 通过人工智能提升公共服务响应能力
人工智能为增强公共服务的响应性与个性化提供了有力工具。通过分析海量数据,政府可更深入洞察公民的实际需求与偏好:AI驱动的智能聊天机器人可提供全天候服务支持;预测性分析则有助于预判并应对新兴社会挑战(Mehr, 2017;UNESCO, 2022)。
然而,至关重要的是,必须确保由人工智能驱动的公共服务具备合乎伦理、透明且可问责的特质。政府需制定清晰的人工智能应用准则,包括数据隐私保护措施与算法偏见缓解机制。此外,必须让公众实质性参与人工智能系统的设计与部署过程,以确保其需求与关切得到充分回应。
7.3 支持弱势群体的政策举措
人工智能政策的设计必须惠及全社会所有成员,包括脆弱与边缘化群体。这要求政策制定者深入理解这些群体所面临的具体挑战,以及人工智能对其生活的潜在影响(OECD, 2018):
通过采取以人为本的人工智能治理路径,政策制定者方能充分释放其潜能,助力构建一个更加公平、繁荣的未来社会。
为支持可信赖人工智能的采纳与应用,政府和组织评估自身的准备程度与实施绩效至关重要。本节提供自我评估工具,可作为实用基准,用于追踪进展、识别差距并相应调整策略。
8.1 背景
随着人工智能技术持续演进,跨部门的政府与组织正日益探索其在提升公共治理与服务交付方面的潜力。部分机构可能已做好快速采用AI的准备,而另一些机构则需先弥补基础性差距方可推进。影响这些决策的关键因素包括:技术专长的可获得性、数据管理基础设施的完备性,以及对新兴技术相关法律与伦理框架的遵循程度。
人工智能应用的自我评估提供了一种结构化方法,用以评估准备情况,帮助识别可成长与改进的领域。通过聚焦于数据隐私、安全与技术基础设施等关键方面,组织能够更清晰地理解自身当前能力与存在的短板。这一过程有助于做出知情决策,并确保人工智能的采纳是负责任、高效且符合相关政策与国际标准的。
鉴于各地区(特别是发展中国家)在准备程度上存在差异,自我评估是一种宝贵工具,可引导人工智能的审慎、高效采纳。它赋能组织评估自身独特需求,并据此量身定制人工智能战略,促进知情决策,并确保与更广泛的目标和优先事项保持一致。政府——尤其是发展中国家——可借助清单与工具包,独立评估人工智能系统的适用性与准备就绪程度。此类工具使关键利益相关者与组织能够主动审查人工智能技术的伦理、法律与技术层面,识别潜在风险,并制定成功实施的战略(OECD, 2019b;Sheller et al., 2020)。使用清单预期带来的益处包括:
8.2 人工智能准备度清单
人工智能系统本质上依赖数据驱动。从数据采集、处理到模型训练与部署的整个生命周期中,数据的质量、完整性及伦理处理方式至关重要。“没有数据,人工智能便无法存在;没有受监管的数据,受监管的人工智能也无法存在”(Collibra, 2024)凸显了数据的根本性作用。低质量数据会阻碍人工智能部署;即便最先进算法,若底层数据不佳,也会产生有缺陷的结果(Ataman, 2025)。合乎伦理的人工智能开发从根本上依赖于负责任的数据实践。偏见、公平性、问责制与透明度等问题,与数据管理方式深度交织(Berryhill et al., 2019)。数据隐私与治理是实现更广泛人工智能伦理原则的赋能要素:
尽管人工智能伦理具有多面性,但清单聚焦于数据隐私与治理并非局限,而是一种战略选择。合乎伦理的数据管理是实现更广泛人工智能伦理原则(如公平性、问责制与透明度)的首要基础步骤。数据伦理不仅是众多伦理关切之一,而是支撑所有其他人工智能伦理原则的基础性要素。若无强有力的实践(如隐私保护、安全、质量保证与偏见缓解),人工智能系统的整体可信度与伦理稳定性将受到损害。
此外,这种以数据为中心的方法与伦理数据处理(例如:同意、最小化、安全与偏见检查)(National Assembly Research Service, 2021)与主要国际及全球公认标准相一致,这些标准旨在解决合乎伦理人工智能的基本前提;《欧盟人工智能法案》、《经合组织人工智能原则》及《联合国教科文组织关于人工智能伦理的建议》均将数据治理与数据保护视为可信赖人工智能的核心要求。
这些工具可整合进一个面向发展中国家的综合性人工智能应用评估工具包,包含以下功能:
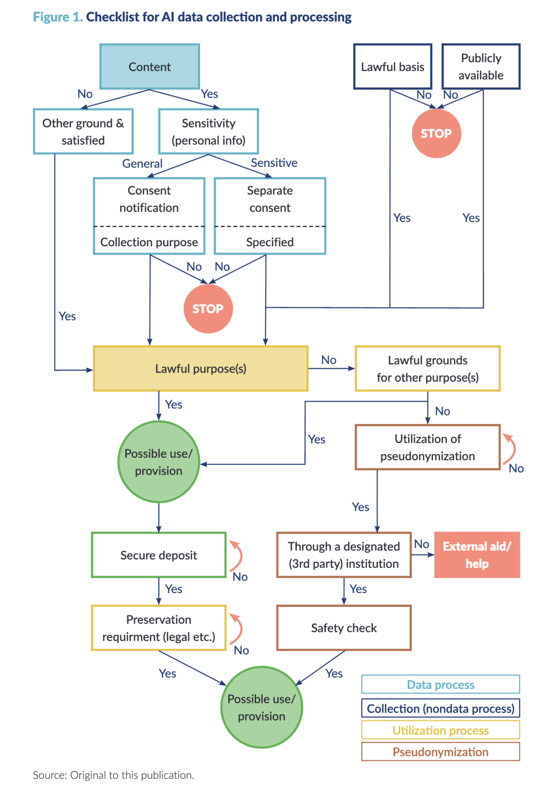
图1展示了一份分步式清单,旨在帮助利益相关者评估将人工智能技术应用于数据采集与处理的适宜性。每一步均以二元问题(是/否)形式呈现,回答将决定下一步的相关环节,从而实现定制化与情境敏感型评估。为支持直观导航,该清单使用颜色编码区分流程的不同阶段:

该流程图有助于识别在数据环境中部署人工智能技术前必须满足的法律、伦理与操作条件。
8.2.1 人工智能数据采集与处理的决策流程
该流程始于审视所涉数据是否包含需用户同意的信息,或是否属于其他合法处理依据的范畴。若涉及个人信息,流程图将进一步区分一般数据与敏感数据类型,并相应触发标准同意告知程序,或要求单独、明确的同意声明。
一旦确立了合法基础或取得有效同意,用户需核实拟议的人工智能用途是否仍与原始数据采集目的保持一致。若目的已发生变更,清单将引导用户:或为二次使用确立合法依据,或采用假名化技术以降低风险。
当采用假名化措施时,清单引入了额外保障要求:
若上述条件未满足,则判定该人工智能应用不合规,流程即行中止,以防不当使用。
对于仍处于原始目的范围内的数据,清单继而评估其是否可被再利用或与他人共享。若允许,用户将被引导核实安全处置的相关条件;对于尚无法立即处置的情形,则须确认是否存在法律或制度层面的数据留存要求。
仅当所有必要的法律、伦理与技术保障均已落实,该流程方视为完成。这一结构化流程确保人工智能技术的部署负责任且符合既定的治理标准。
8.3 人工智能数据隐私核查清单
为补充上述决策流程,表6提供了一份详尽的核查清单,用于评估人工智能应用场景下的数据隐私准备情况。每项条目均源自数据保护核心原则,涵盖合法采集与同意、数据留存、再利用及假名化等关键考量。

该清单按五大类组织:
每项问题均采用保守的二元(是/否)格式作答,以反映数据隐私要求的严格性与不可妥协性。在诸如同意获取、法律依据或数据处置等关键领域,部分落实即视为未达合规门槛。“否”的回答并非对失败的判定,而是提示需采取后续行动以满足最低标准。
当前清单的设计强调清晰性、易用性与法律可辩护性——尤其适用于处于早期阶段或资源受限的环境。肯定回答(“是”)数量越多,表明与隐私原则的一致性越强,负责任部署人工智能的准备度也越高。该格式为实施者与政策制定者提供了实用工具,可用于识别差距、追踪进展,并优先采取行动,以构建符合隐私规范、可信赖的人工智能系统。
8.4 使用清单时的注意事项
人工智能准备度与数据隐私清单为希望评估自身人工智能采纳准备情况的组织提供了有益工具。通过系统性地评估数据基础设施、伦理准则、安全考量等关键领域,这些清单提供了一种结构化方法,以支持更明智的决策制定。它们有助于组织认清自身优势,识别需重点关注的薄弱环节,从而推动更具针对性与实效性的人工智能实施规划。
然而,尽管清单提供了关键指导,应将其视为起点而非终极解决方案。人工智能的采纳具有高度复杂性与情境依赖性,不同组织面临的需求各异。清单虽可帮助凸显核心考量因素,但各组织可能面临独特的挑战或监管要求,需在清单所涵盖内容之外采取定制化应对措施。因此,清单应与其他工具及专家评估结合使用,以确保实现全面且细致入微的治理路径。
还需注意的是,这些清单倡导一种迭代式的反思与改进过程。随着技术与监管环境持续演进,此类工具可协助组织定期回溯关键议题,并追踪渐进式进展。尽管其本身并非完备的治理框架,但可作为识别差距、激发内部对话的切入点。若能定期使用,并与更广泛的规划工作协同推进,这些清单将有助于实现更明智、更负责任且更具情境敏感性的人工智能采纳。
人工智能在公共部门日益广泛的应用,要求治理重点从理想化的原则宣示转向切实可行的实践行动。尽管全球性框架与伦理标准提供了宝贵指引,但将其转化为契合具体情境、可操作的实践措施,对许多政府而言仍是重大挑战。本报告正是针对这一缺口,系统阐述了可信赖人工智能的核心维度,并提出了切实可行、门槛较低的实用工具:一份人工智能准备度决策流程图与一份数据隐私核查清单。这些工具旨在协助各国政府与发展行动方在部署人工智能之前,通过结构化反思法律、伦理与组织层面的先决条件,评估其基础性保障措施是否到位。
尤为重要的是,这些工具并非旨在作为指令性清单或僵化的审计标准,而是作为适应性辅助手段,以支持组织内部的自主决策。在此定位下,它们有助于推动公共部门机构在采纳与应用可信赖人工智能过程中,做出更为审慎、有据可依的决策。通过将复杂的法律与伦理考量转化为一组结构清晰的二元提示问题,这些工具鼓励在调整仍具可行性且成本较低的早期阶段即展开讨论。若能审慎运用,并与更广泛的治理流程协同配合,它们可帮助厘清各方职责、揭示潜在风险,并加强法律、技术与政策职能部门之间的协作。
可信赖人工智能的治理不应被视为一次性的合规任务,而必须被理解为一种持续的反思、协调与适应过程。随着人工智能系统日益深度融入公共机构,推进其负责任应用不仅需要技术性保障措施,更需持之以恒的制度性投入。展望未来,或需进一步完善并本土化本报告所提出的工具,强化内部能力建设,并促进跨政府、跨部门的知识共享。尽管本报告所作贡献范围有限,但其目标在于切实支持各方持续努力,使人工智能的采纳真正契合公共部门所秉持的问责、包容与透明等核心价值。
原文:https://documents1.worldbank.org/curated/en/099805309022518222/pdf/IDU-1e9a05ec-ab52-425d-a18a-c9c91ed04a37.pdf