
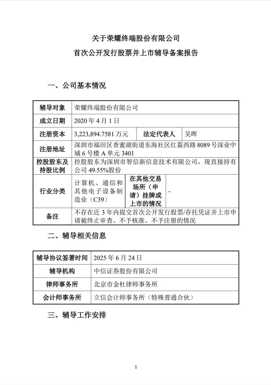
根据证监会官网信息显示,6月26日,国产手机品牌厂商——荣耀终端股份有限公司(以下简称“荣耀”)获上市辅导备案,辅导券商为中信证券。根据辅导工作安排,预计将于2026年1月至3月完成上市辅导。

早在2024年12月28日,荣耀通过官网发布公告称,荣耀终端有限公司已于当天依法整体变更为股份有限公司,公司名称变更为“荣耀终端股份有限公司”。
荣耀随后向媒体回应称,本次股份制改造涉及公司形式及名称变更,不影响公司的日常经营。股改完成后,荣耀将适时启动IPO流程,进一步消息将在相应的过程中对外披露。
在此之前的2024年8月下旬,荣耀宣布获得了中国移动的投资。2024年10月,荣耀向媒体证实,中国电信、中金资本旗下基金、基石旗下基金、特发基金,以及新一轮代理商投资平台金石星耀等已投资荣耀。
值得注意的是,在2025年1月17日,荣耀终端股份有限公司内网发布公告称:“赵明因身体原因,向公司提出辞去CEO等相关职务,董事会经过慎重讨论研究,决定尊重赵明的个人意愿,接受他的辞呈,同时决定由李健任CEO职务。”
市场研究机构Canalys发布的2024年全年中国大陆智能手机市场出货数据显示,荣耀以接近15%的市场份额,位居国内市场第五,市场竞争日趋激烈。如果从全球市场来看,另一组第三方统计数据显示,2024年荣耀在全球市场的销量份额仅有5%,排名第七。而随着近两年来,华为手机业务逐步恢复后,其在全球市场的份额已经升至4%,这在一定程度上也影响了荣耀原有的用户市场。

天眼查显示,荣耀目前有23家股东,包括深圳市鹏程新信息技术合伙企业(有限合伙)、深圳市春芽联合科技合伙企业(有限合伙)、深圳市智信新信息技术有限公司、深圳市宝安区投资管理集团有限公司、国信资本、京东方科技集团股份有限公司、中国电信、中国移动、金石星耀(深圳)智能设备私募股权投资基金合伙企业等。其中,春芽联合集合了27家荣耀的渠道商、代理商。
编辑:芯智讯-浪客剑