
K 型热电偶因具备宽测温范围(-270°C~1370°C)、良好的稳定性及成本优势,成为中高温测量的首选器件。
然而,热电偶输出电压微弱(仅 - 6.5mV~55mV)、易受噪声干扰,且冷端温度漂移会引入显著误差,这对信号采集电路的精度和抗干扰能力提出了严苛要求。
本文基于 TI 公司的 ADS1120 精密 ADC,设计了一套集成冷端补偿、故障检测功能的 K 型热电偶测量系统,通过软硬件协同优化,实现了高精度、高可靠性的温度测量。

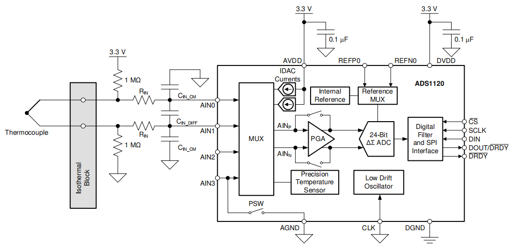
系统硬件架构主要包括 K 型热电偶探头、信号调理电路(偏置电阻、滤波电路)、ADS1120 ADC 模块、MCU 控制单元四部分。
热电偶输出的差分热电势经偏置电路设置直流工作点后,通过滤波电路抑制干扰,进入 ADS1120 的模拟输入通道;ADS1120 内置 PGA 放大信号后,由 Δ-Σ 调制器完成模数转换;MCU 通过 SPI 接口读取 ADC 数据,结合内部温度传感器的冷端温度数据,完成冷端补偿计算,最终输出真实温度值。同时,电路设计了热电偶烧毁检测功能,提升系统的可靠性。

1
硬件设计要点
模拟电路与数字电路的电源干扰是影响 ADC 测量精度的重要因素。ADS1120 的模拟电源(AVDD)和数字电源(DVDD)均采用 3.3V 供电,为确保电源稳定性,必须在 AVDD 和 DVDD 引脚附近并联至少 0.1μF 的陶瓷去耦电容,且电容需直接连接到对应地(AGND/DGND),缩短电源回路,抑制高频噪声耦合。
实际布局中,模拟地与数字地应单点连接,避免地环路干扰。
热电偶作为差分信号源,需通过偏置电阻确立直流工作点,同时实现烧毁检测功能。
设计中采用两个 1MΩ 高精度电阻,分别从热电偶的正负极(AINP/AINN)连接到 AVDD 和 AVSS,使热电偶的直流偏置点稳定在 1.65V(1/2 AVDD),确保输入信号处于 PGA 的共模输入范围内。

当热电偶正常工作时,偏置电阻的电流仅为 1.65μA,远小于热电偶的允许电流,不会引入显著误差;若热电偶烧毁开路,偏置电阻会克服 ADS1120 的输入电流(典型值 250nA),使 ADC 输入电压计算为:

该电压远超 ADC 正满量程,ADC 输出 7FFFh,MCU 可通过该特征值判断热电偶故障,实现实时故障检测。
工业环境中存在的 50Hz/60Hz 工频干扰及高频噪声会严重影响测量精度,因此需设计差分与共模滤波电路。
本设计采用 RC 滤波方案,差分滤波由两个 800Ω 串联电阻和 0.47μF 差分电容组成,共模滤波则采用 0.047μF 共模电容。
滤波带宽需与 ADC 数据速率匹配,设计中选择 20SPS 的数据速率,根据公式计算滤波带宽:

差分滤波带宽为 330Hz(高于数据速率 10 倍以上),共模滤波带宽为 4.2kHz,确保差分信号有效传输的同时,抑制共模干扰。
滤波电容优先选择 C0G(NPO)陶瓷电容,其介电特性在电压、温度变化时稳定性最优,若受尺寸限制,可选用 X7R 电容作为次优方案。
冷端补偿是热电偶测量的核心技术,其精度直接决定系统整体测量精度。
本设计利用 ADS1120 内置的温度传感器测量冷端温度,该传感器与热电偶冷端通过等温块实现良好热接触,确保测量的冷端温度与实际冷端温度一致。
ADS1120 内置温度传感器的测量范围覆盖 0°C~75°C,典型精度 0.25°C,完全满足工业场景中冷端温度的测量需求。
若应用场景冷端温度超出该范围,可通过 ADS1120 的 AIN2/AIN3 通道外接 LMT70 或 RTD 传感器,利用器件内置的 IDAC 电流源激励传感器,实现宽范围冷端温度测量。
2
软件实现方案
ADS1120 的工作模式、增益、数据速率等参数通过配置寄存器设置,需分别针对热电偶测量和冷端温度测量配置不同参数:
(1)热电偶测量配置(测量值 1)
(2)冷端温度测量配置(测量值 2)
MCU 与 ADS1120 采用 SPI 模式 1(CPOL=0,CPHA=1)通信,数据读取流程如下:
ADS1120 的温度测量数据为 14 位左对齐,存储在 16 位数据的高 14 位,1LSB 对应 0.03125°C,负数采用二进制补码格式,需通过数据移位和符号处理转换为实际温度值。
冷端补偿的核心是将冷端温度转换为对应热电势,与热电偶测量的热电势叠加后,再转换为实际温度,具体步骤如下:
NIST 提供的 K 型热电偶转换表和多项式方程可确保转换精度,实际工程中可将转换表存储在 MCU 的 Flash 中,通过查表法快速实现转换,兼顾精度与实时性。
