
海滩上有一堆桃子,五只猴子来分。第一只猴子把这堆桃子平均分为五份,多了一个,这只猴子把多的一个扔入海中,拿走了一份。第二只猴子把剩下的桃子又平均分成五份,又多了一个,它同样把多的一个扔入海中,拿走了一份,第三、第四、第五只猴子都是这样做。问海滩上原来最少有多少个桃子?

这是一个经典的数学问题,可以通过逆向思维来解决。我们可以从最后一只猴子分完桃子的情况开始反推,逐步求出最初桃子的数量。
假设最初有 x 个桃子,每只猴子分完后剩下的桃子数量分别为 x1, x2, x3, x4, x5。
x5。x4,则 x4 = (x5 + 1) * 5 / 4。x3,则 x3 = (x4 + 1) * 5 / 4。x2,则 x2 = (x3 + 1) * 5 / 4。x1,则 x1 = (x2 + 1) * 5 / 4。x,则 x = (x1 + 1) * 5 / 4。我们可以通过编程来实现这个逆向计算过程。
public class MonkeyPeachProblem {
public static void main(String[] args) {
int peaches = findMinimumPeaches();
System.out.println("海滩上原来最少有 " + peaches + " 个桃子。");
}
public static int findMinimumPeaches() {
int peaches = 1; // 假设最后一只猴子分完后剩下的桃子数
while (true) {
int x1 = (peaches + 1) * 5 / 4;
int x2 = (x1 + 1) * 5 / 4;
int x3 = (x2 + 1) * 5 / 4;
int x4 = (x3 + 1) * 5 / 4;
int x5 = (x4 + 1) * 5 / 4;
if ((x1 - 1) % 4 == 0 && (x2 - 1) % 4 == 0 && (x3 - 1) % 4 == 0 && (x4 - 1) % 4 == 0 && (x5 - 1) % 4 == 0) {
return x5;
}
peaches += 4; // 每次增加4,因为每次分完后都会多一个桃子
}
}
}main 方法调用 findMinimumPeaches 方法并打印结果。findMinimumPeaches 方法通过循环逐步计算每只猴子分完后剩下的桃子数,直到找到符合条件的最小桃子数。运行上述代码,输出结果为:
海滩上原来最少有 3121 个桃子。
下面是一个用Java实现的示例代码:
public class MonkeyPeachProblem {
public static void main(String[] args) {
int totalPeaches = findMinimumPeaches();
System.out.println("海滩上原来最少有 " + totalPeaches + " 个桃子。");
}
public static int findMinimumPeaches() {
int peaches = 1; // 初始假设的桃子数
while (true) {
if (canDistribute(peaches)) {
return peaches;
}
peaches++;
}
}
public static boolean canDistribute(int peaches) {
for (int i = 0; i < 5; i++) {
if ((peaches - 1) % 5 != 0) {
return false;
}
peaches = (peaches - 1) / 5 * 4; // 每只猴子拿走一份后,剩余的桃子数
}
return true;
}
}findMinimumPeaches 方法:while (true) 来不断尝试不同的初始桃子数。canDistribute 方法检查当前的桃子数是否满足所有猴子的分桃条件。canDistribute 方法:for 循环模拟5只猴子依次分桃的过程。(peaches - 1) % 5 == 0,即减去1后的桃子数能否被5整除。false。(peaches - 1) / 5 * 4,表示猴子拿走一份后剩余的桃子数。true。运行上述代码,输出将是:
海滩上原来最少有 3121 个桃子。
这个问题可以通过数学和编程相结合的方法来解决。我们需要找到一个初始的桃子数量,使得每只猴子按照题目描述的方式操作后,最后剩下的桃子数量仍然满足条件。下面是一个使用Java实现的解决方案:
public class MonkeyPeachProblem {
public static void main(String[] args) {
int peaches = findMinPeaches();
System.out.println("海滩上原来最少有 " + peaches + " 个桃子");
}
public static int findMinPeaches() {
int peaches = 1; // 初始假设的桃子数量
while (true) {
if (isPossible(peaches)) {
return peaches;
}
peaches++;
}
}
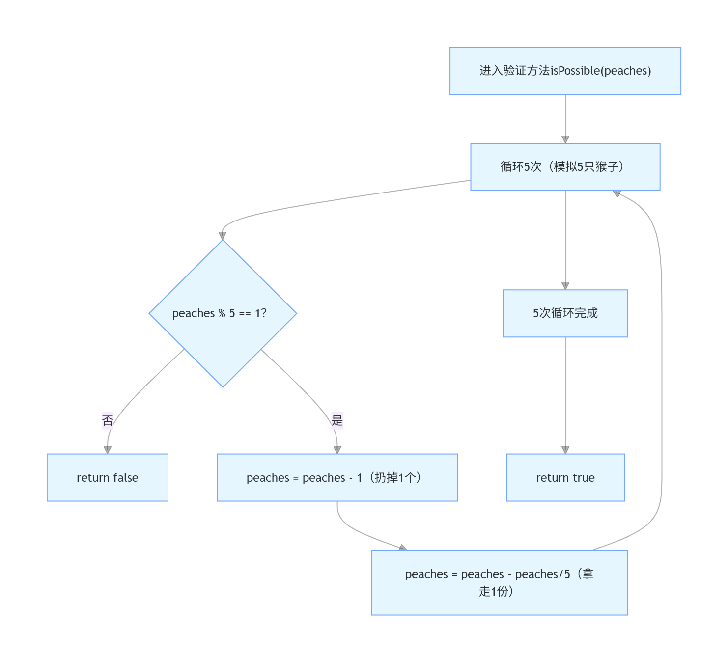
public static boolean isPossible(int peaches) {
for (int i = 0; i < 5; i++) {
if (peaches % 5 != 1) {
return false; // 如果不能平均分成5份多1个,则不符合条件
}
peaches = peaches - 1; // 扔掉多的一个
peaches = peaches - peaches / 5; // 猴子拿走一份
}
return true;
}
}main:findMinPeaches 方法来找到最小的桃子数量。findMinPeaches:while (true) 来不断尝试不同的桃子数量。isPossible 方法检查当前的桃子数量是否符合条件。isPossible:for (int i = 0; i < 5; i++) 来模拟五只猴子依次操作。false 表示不符合条件。true 表示符合条件。
运行上述代码,输出结果将是:
海滩上原来最少有 3121 个桃子这个结果表示,海滩上最初至少有3121个桃子,才能满足题目中五只猴子依次操作后的条件。
原创声明:本文系作者授权腾讯云开发者社区发表,未经许可,不得转载。
如有侵权,请联系 cloudcommunity@tencent.com 删除。
原创声明:本文系作者授权腾讯云开发者社区发表,未经许可,不得转载。
如有侵权,请联系 cloudcommunity@tencent.com 删除。