
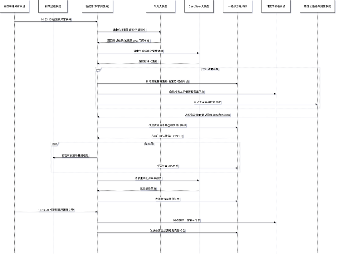
我们理论上做一个高速公路一路多方应急处置流程的设计与拆解,看看智能体在逻辑上是否可以实现自动化调度处理。
当然设计的前提是智能体已部署、路段公司拥有本地大模型(如千问、DeepSeek),我们来大概设计高速公路一路多方协同应急处置的自动化流程。
设计的核心思想是:让智能体成为一路多方的数字员工,将多部门、多系统、多步骤的线性流程,转化为由事件驱动的并行协同网络,绕过目前目前难用的应急指挥调度系统来实现应急调度。

路段:GN高速K100-K150路段(含一座长隧道、一个互通立交)。
事件:2026年3月7日14:23:15,K120+300处发生两车追尾事故,占用第一、二车道,后方开始拥堵。
涉及部门:路段公司监控中心、高速交警、路政、清障救援、120急救。
已有系统:视频监控系统、视频事件分析系统、交通流量检测系统、高速公路应急指挥调度系统、一路多方通讯群。
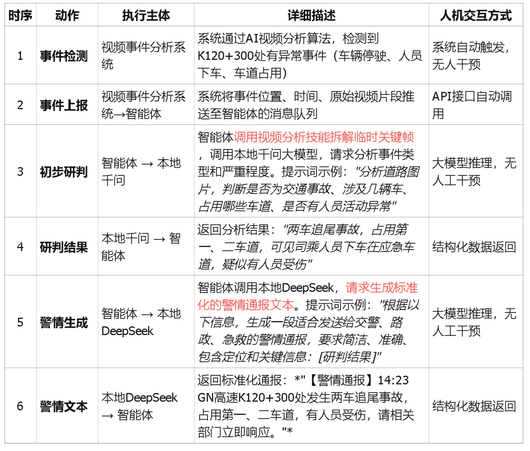
全过程自动化,从事件发生到生成标准化警情通报的过程,无需监控员观看视频、手动输入、思考措辞。
本地千问负责图像分析,DeepSeek负责文本生成(利用通用大模型的语用能力),监控人员可以全程不参与。
就是专业的事情由专业系统来完成。

多任务并行执行,打破传统"通知交警→交警通知路段→路段联系救援"的串行流程。
智能体同时完成信息分发、交通诱导、资源查询,将响应准备时间压缩到1分钟内。
监控人员只需要做最简单的确认,无需手动拨打电话、查通讯录、查资源分布图、编辑诱导信息。

智能体成为现场事故处置过程的忠实数字员工。
它持续跟踪事态,减轻后方监控中心的压力,同时为一线人员提供实时数据支持,让现场决策更加科学。
现场人员不再需要打电话回中心查数据,直接问AI即可。

全过程闭环,从事件发生到报告归档全部自动化,全部有智能体来完成。
报告撰写时间从过去的数小时压缩到几分钟,且格式统一、数据完整。更重要的是,每一次事件都成为系统学习的样本,让智能体越用越聪明。

基于以上流程拆解,我们可以看到智能体带来的变革:

我觉得最大亮点在过程跟踪及结果归档,这是 目前指挥调度系统常见的短板,可满足过程风险的可控。
---END---