概述
转发策略是指全球加速服务基于应用层(HTTP/HTTPS)的请求内容(如域名、URL 路径、请求头等)将流量智能分发到不同终端节点组的规则集合。您可通过创建转发策略并绑定自定义终端节点组,实现精细化的流量控制和路由。
策略类型
转发策略类型包括默认策略与自定义策略:
默认策略:监听器创建时自动创建,与默认终端节点组自动关联,不支持编辑或者删除,且无法绑定其他自定义终端节点组。默认终端节点组删除后,默认策略将被联动删除。
自定义策略:用户可基于域名、路径定义精细化路由规则。自定义策略可绑定到自定义终端节点组实现流量分配,但无法绑定默认终端节点组。
策略组成
匹配域名:需要匹配的域名,一条转发策略对应一个域名匹配,基于域名添加匹配 URL。
URL 路径:需要匹配的路径,一个域名下支持配置多条转发规则,一条转发规则对应一个 URL。
转发动作:命中转发策略后全球加速对应执行的策略动作,转发至策略绑定的自定义终端节点组或丢弃。
回源 HOST:全球加速向源站发起请求时,在 HTTP 头部 Host 字段中携带的域名标识,支持修改回源请求中的 HOST 字段,如不填写则使用默认 HOST。
回源 SNI:全球加速在 HTTPS 回源握手阶段告知源站请求的目标域名,仅 HTTPS 转发策略支持修改。

工作原理
1. 请求解析
全球加速节点接收用户请求后,解析 HTTP/HTTPS 头部、URL 路径、域名等信息。
2. 按优先级对自定义转发策略逐条匹配:
条件组合:转发策略匹配条件包含域名+路径,需全部满足才会触发动作。
3. 动作执行
匹配成功:立即执行策略对应动作(转发至指定终端节点组或丢弃)。
匹配失败:继续匹配其余的自定义策略,如未匹配上任何自定义策略,最终按默认策略动作执行,将请求发送至默认终端节点组。
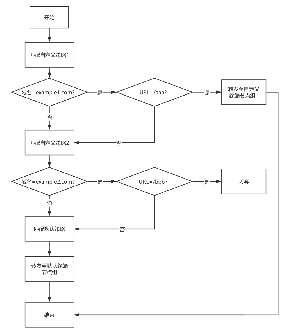
例如:
一个监听器下配置了两条自定义转发策略,自定义策略1匹配域名为 example1.com,匹配 URL 为/aaa,转发动作为 转发至自定义终端节点组1;自定义策略2匹配域名为 example2.com,匹配 URL 为/bbb,转发动作为 丢弃;则该监听器匹配流程如下:

配置转发策略
前提条件
操作步骤
1. 登录 全球加速控制台。
2. 在实例列表页面,单击目标实例 ID,进入实例详情页。
3. 单击监听器页签下的监听器 ID,进入监听器详情页。
4. 单击转发策略进入转发策略页签,单击添加 HTTP 转发策略。
5. 在弹窗中输入希望匹配的域名。
6. 单击域名右侧的添加转发规则并按下表指引完成对应配置。
域名:客户端访问加速服务时使用的域名(如www.example.com),全球加速会基于该域名匹配预设的转发规则。
URL:转发路径,必填,长度1-80,支持字符集如下:a-z A-Z 0-9 _ . - /。全球加速会基于该域名+URL 对业务流量进行精确匹配。
转发动作:流量命中转发规则配置的域名及 URL 后,全球加速会执行对应的转发动作。
转发至:将命中的流量转发至规则绑定的自定义终端节点组。
丢弃:全球加速将丢弃命中规则的流量,不进行转发
回源 SNI:当全球加速以 HTTPS 协议回源时,通过 SNI 在 TLS 握手阶段明确告知源站请求的目标域名,源站据此返回对应的SSL 证书。对命中规则的流量,支持修改回源请求中的 SNI 字段。
说明:
仅 HTTPS 监听器支持通过 HTTPS 协议回源。
如配置了回源 SNI 的转发规则绑定到回源协议为 HTTP 的终端节点组,全球加速2.0将仍使用 HTTP 协议回源,此时 SNI 配置无实际使用意义。
回源 HOST:全球加速向源站发起请求时,会在 HTTP 头部 Host 字段中携带域名标识。对命中规则的流量,支持修改回源请求中的 HOST 字段。如不填写则使用默认 HOST。
回源请求头:支持在 HTTPS 转发规则中配置回源请求头,用于自定义全球加速向源站发起请求时携带的 HTTP 头部信息。
说明:
HTTP 头部的名称 Key 值长度默认为1 - 20个字符,由数字0 - 9、字符a - z、A - Z,及特殊符 - _ : 空格 组成。Value 长度为1 - 100个字符。
每条规则最多可配置10条回源 HTTP 请求头。
部分标准头部不支持自助设置/增加/删除,即 Key 不允许配置的字段,具体清单请参见下表。
www-authenticate | authorization | proxy-authenticate | proxy-authorization | range | if-range | content-range | cross-origin-embedder-policy |
age | cache-control | clear-site-data | expires | cross-origin-opener-policy | cross-origin-resource-policy | content-security-policy | content-security-policy-report-only |
pragma | warning | accept-ch | accept-ch-lifetime | expect-ct | feature-policy | strict-transport-security | upgrade-insecure-requests |
early-data | content-dpr | dpr | device-memory | x-content-type-options | x-download-options | x-frame-options(xfo) | x-permitted-cross-domain-policies |
save-data | viewport-width | width | last-modified | x-powered-by | x-xss-protection | public-key-pins | public-key-pins-report-only |
etag | if-match | if-none-match | if-modified-since | sec-fetch-site | sec-fetch-mode | sec-fetch-user | sec-fetch-dest |
if-unmodified-since | vary | connection | keep-alive | last-event-id | nel | ping-from | ping-to |
accept | accept-charset | expect | max-forwards | report-to | transfer-encoding | te | trailer |
access-control-allow-origin | access-control-max-age | access-control-allow-headers | access-control-allow-methods | sec-websocket-key | sec-websocket-extensions | sec-websocket-accept | sec-websocket-protocol |
access-control-expose-headers | access-control-allow-credentials | access-control-request-headers | access-control-request-method | sec-websocket-version | accept-push-policy | accept-signature | alt-svc |
origin | timing-allow-origin | dnt | tk | date | large-allocation | link | push-policy |
content-disposition | content-length | content-type | content-encoding | retry-after | signature | signed-headers | server-timing |
content-language | content-location | forwarded | x-forwarded-host | service-worker-allowed | sourcemap | upgrade | x-dns-prefetch-control |
x-forwarded-proto | via | from | host | x-firefox-spdy | x-pingback | x-requested-with | x-robots-tag |
referer-policy | allow | server | accept-ranges | x-ua-compatible | max-age | - | - |
编辑转发策略
1. 登录 全球加速控制台。
2. 在实例列表页面,单击目标实例 ID,进入实例详情页。
3. 单击监听器页签下的监听器 ID,进入监听器详情页。
4. 单击转发策略进入转发策略页签。
5. 单击已有规则右侧的编辑转发规则进行修改
删除转发策略
1. 登录 全球加速控制台。
2. 在实例列表页面,单击目标实例 ID,进入实例详情页。
3. 单击监听器页签下的监听器 ID,进入监听器详情页。
4. 单击转发策略进入转发策略页签。
5. 单击已有规则右侧的删除进行删除。
说明:
默认转发策略不支持编辑或删除,默认终端节点组删除后,默认策略联动删除,可通过再次创建默认终端节点组来恢复默认策略。
相关文档
证书管理